Forum: Mikrocontroller und Digitale Elektronik 5 LEDs mit 5 Tastern schalten


von Anfänger_80 (Gast)


Lesenswert?

Hallo Elektronikexperten,

 ich benötige Eure Hilfe (bin nur Maschinenbauer ;-) )bei einem kleinen 
Projekt für meine Tochter.
Ich möchte ihr eine kleine Kinder-Spielküche bauen. Da sie gerne Knöpfe 
drückt, möchte ich ihr eine "funktionierende" Spülmaschinen-Bedientafel 
bauen bzw. nachempfinden.
Konkret möchte ich gerne 5 LEDs mit 5 Tastern aufleuchten lassen + 
Ein-/Aus-Schalter.
Geplante Funktionsweise:
Beim Einschalten per Schalter leuchtet noch nix auf. Durch Drücken eines 
beliebigen Tasters leuchtet dann eine dazugehörige LED auf; beim Drücken 
eines anderen Tasters leuchtet dann die zugehörige andere LED auf - die 
vorherige LED erlischt dann wieder - eben wie beim Einstellen eines 
Programms bei einer echten Spülmaschine (wenn es die Schaltung einfacher 
macht, darf beim Einschalten auch schon eine (definierte) LED leuchten).
Ich bräuchte eine möglichst einfache/günstige Schaltung, ohne 
irgendetwas programmieren zu müssen. Ich glaube mit "Flipflops" oder so 
ähnlich müsste das realisierbar sein.
Ich habe hier im Forum zwar schon etwas für 3LEDs mit einem "74HC279" 
gefunden, aber noch nichts mit 5 oder mehr LEDs.

Danke schon mal im Voraus!

von Anfänger_80 (Gast)


Lesenswert?

Ach ja - Zusatzinfo: betrieben werden soll das ganze mit 2-4 
Akkus/Batterien (also 2,4V bis max. 6V)

von Udo S. (urschmitt)


Lesenswert?

Warum nimmst du nicht Schalter. Da brauchst du nur ein Vorwiderstand für 
die Led und keine Elektronik!

von Erich (Gast)


Lesenswert?

Naja, Flipflop wäre prinzipiell schon der Ansatz.
Bräuchte aber etliche Zusatzbeschaltung aussenrum, weil du vorherige 
LEDs ausschalten möchtest.

Ich schlage daher vor:  4017
http://www.dieelektronikerseite.de/Elements/4017%20-%20Der%20besondere%20Zaehler.htm
Die erste Schaltung dort, das 10-Kanal-Lauflicht meine ich.

Allerdings:  Diese Schaltung hat nur einen Taster.
Bei jedem Drücken schaltet es weiter auf die "nächste" LED.
Wenn dur statt 10 nur 5 bestückst (den "D1" nicht, ab "D7" nicht mehr) 
so hast du eine Pausenlücke (=Aus, bzw. Einschaltverhalten auch Aus, 
weil das D1 ja fehlen soll).

Vielleicht könnte sich deine Tochter damit auch anfreunden.
5 einzelne Taster mit "Direkt-Ein" und "alle anderen aus" geht nur mit 
mehreren Bauteilen (u.a. deinem 74HC279).

Betrieb und Berechnung der Vorwiderstände zu den LEDs empfehle ich mit 
4,5 Volt (3 Mignonzellen) und ca. 2mA pro LED (Widerstände wären dann 
statt der 470R obigen Schaltbilds ca. 1,2kOhm oder 1,5 kOhm. Das reicht 
für moderne LEDs dicke.

Gruss

von Karl H. (kbuchegg)


Lesenswert?

Anfänger_80 schrieb:

> Ich habe hier im Forum zwar schon etwas für 3LEDs mit einem "74HC279"
> gefunden, aber noch nichts mit 5 oder mehr LEDs.

Das von MaWin dort angesprochene Prinzip lässt sich aber auch recht 
problemlos auf 5 Stufen erweitern. Wird zwar ein Drahtverhau, aber für 
ein Einzelstück ist das akzeptabel.

Edit: bei genauerem Nachdenken ist mir jetzt allerdings nicht klar, 
warum MaWin da auch noch das 4.te Flip-Flop mit ins Spiel gebracht hat.

von Falk B. (falk)


Lesenswert?

@ Anfänger_80 (Gast)

>Ich bräuchte eine möglichst einfache/günstige Schaltung, ohne
>irgendetwas programmieren zu müssen. Ich glaube mit "Flipflops" oder so
>ähnlich müsste das realisierbar sein.

Genau. RS-FlipFlops braucht man dazu, ein paar Widerstände und Dioden 
und die LEDs.

>Ich habe hier im Forum zwar schon etwas für 3LEDs mit einem "74HC279"
>gefunden, aber noch nichts mit 5 oder mehr LEDs.

Siehe Anhang. Ist aber ein Diodengrab.

Wenn es kleiner und einfacher sein soll, siehe hier.

Beitrag "Taster + LED am selben Draht (4*)"

Wenn du nicht programmieren kannst/willst, vielleicht findet sich ein 
netter Forumsteilnehmer, der dir einen kleinen AVR programmiert un 
zusendet.

von Falk B. (falk)


Lesenswert?

Anhang geht nicht?

von Anfänger_80 (Gast)


Lesenswert?

Hallo zusammen,

 danke für die tollen ANtworten auf so kurze Zeit!

Erich schrieb:
> Vielleicht könnte sich deine Tochter damit auch anfreunden.

Naja, mir gehts schon eher drum, viele Taster zu haben, denn meine 
Tochter drückt gerne Schalter/Taster. Trotzdem danke für die gute Idee!

Karl Heinz Buchegger schrieb:
> Das von MaWin dort angesprochene Prinzip lässt sich aber auch recht
> problemlos auf 5 Stufen erweitern. Wird zwar ein Drahtverhau, aber für
> ein Einzelstück ist das akzeptabel.

Eben - soll ja nur ein Einzelstück werden ;-)
Wie viele 74HC279 benötige ich dann für 5 LEDs? Reichen 2 Stück? Wie 
"erweitere" ich richtig? Muss ich dann 1 LED zum "Brücken" der zwei ICs 
verwenden? z.B. 2Q von IC1 mit 4Q von IC2 verbinden?

von Anfänger_80 (Gast)


Lesenswert?

Falk Brunner schrieb:
> Genau. RS-FlipFlops braucht man dazu, ein paar Widerstände und Dioden
> und die LEDs.
>
> Siehe Anhang. Ist aber ein Diodengrab.
>
> Wenn es kleiner und einfacher sein soll, siehe hier.
>
> Beitrag "Taster + LED am selben Draht (4*)"
>
> Wenn du nicht programmieren kannst/willst, vielleicht findet sich ein
> netter Forumsteilnehmer, der dir einen kleinen AVR programmiert un
> zusendet.

Hallo Falk,

 mit Programmieren haben ich leider wirklich überhaupt nichts am Hut; 
das sind für mich böhmische Dörfer.
Da wär ich lieber am "Diodengrab" interessiert ;-)

Gruß,
Christian

von Karl H. (kbuchegg)


Lesenswert?

Falk Brunner schrieb:

>>Ich habe hier im Forum zwar schon etwas für 3LEDs mit einem "74HC279"
>>gefunden, aber noch nichts mit 5 oder mehr LEDs.
>
> Siehe Anhang. Ist aber ein Diodengrab.

Ja, du hast recht.
Der Link zu MaWins Lösung funktioniert auch nur durch den cleveren 
Einsatz von 2 Flip-Flops um die Dioden zu vermeiden.

Noch hab ich nicht ganz raus, wie das geht aber MaWins Hack 
verallgemeinert nicht auf 5 (denke ich jetzt mal).

Am Diodengrab führt kein Weg vorbei. Hat aber dafür auch den Vorteil, 
banal zu durchschauen zu sein.

von Anfänger_80 (Gast)


Lesenswert?

Hallo,

 ich kann leider keinen Anhang finden/sehen. Muss ich hierzu registriert 
sein?

Gruß,
Christian

von Schlumpf (Gast)


Lesenswert?

So wie ich es raushöre, geht es ja hauptsächlich darum, dass deine 
Tochter viel zu drücken hat.
Ob da die eine LED mit drücken eines anderen Tasters von selber ausgeht, 
wird doch deiner Tochter recht egal sein, oder?

Ganz ohne Elektronik kommst du aus, wenn du einfach rastende Drucktaster 
verwendest.
Einmal drücken = AN, nochmal drücken = AUS.
Klar, deine Funktion ist dann nich so implementiert, wie du wünschst, 
aber deine Tochter hat noch mehr zu drücken ;-)

von Karl H. (kbuchegg)


Lesenswert?

Anfänger_80 schrieb:

> Da wär ich lieber am "Diodengrab" interessiert ;-)


Na, ja. Das ist ja eigentlich ziemlich banal.

Du hast 1 FlipFlop
1
      Q 
2
    +-|------+
3
    |        |
4
    +-|----|-+
5
      S    R

bei diesem speziellen Typ von FlipFlop (279) ist es so, dass man die 
Eingänge S bzw R auf High-Potential (5V) legen muss, um den Ruhezustand 
zu erreichen. Das machen wir mal in Form von 2 Widerständen.
1
 +5V
2
 +---------------+--------
3
 |               |
4
+-+             +-+
5
| |             | |
6
+-+             +-+
7
 |    Q          |
8
 |  +-|------+   |
9
 |  |        |   |
10
 |  +-|----|-+   |
11
 |    S    R     |
12
 |    |    |     |
13
 +----+    +-----+

Damit ist erst mal Ruhe im Karton. Das Flip Flop tut nichts. Damit ist 
noch nicht gesagt, was der Ausgang Q, bzw. eine daran angeschlossene LED 
für einen Zustand hat.
Aber das ändert sich gleich. Denn wenn man am S (wie Set) Eingang den 
Pin auf Masse zieht, zb mit einem Taster
1
 +5V
2
 +---------------+--------
3
 |               |
4
+-+             +-+
5
| |             | |
6
+-+             +-+
7
 |    Q          |
8
 |  +-|------+   |
9
 |  |        |   |
10
 |  +-|----|-+   |
11
 |    S    R     |
12
 |    |    |     |
13
 +----+    +-----+
14
      |
15
   T \
16
      |
17
 -----+--------------------
18
 0V

dann schlägt das Flip Flop auf jeden Fall so um, dass Q auf High geht. 
Danach kannst du auf dem Taster Walzer tanzen, das ändert sich nicht 
mehr.

Aber irgendwie muss man das Flip Flop ja auch wieder in den anderen 
Zustand bringen können.

Dazu gibt es den anderen Eingang. R wie Reset. Auch hier wieder. Zieht 
man den Pin auf Masse, zb mit einem Taster, dann geht der Ausgang Q 
wieder auf low.
1
 +5V
2
 +---------------+--------
3
 |               |
4
+-+             +-+
5
| |             | |
6
+-+             +-+
7
 |    Q          |
8
 |  +-|------+   |
9
 |  |        |   |
10
 |  +-|----|-+   |
11
 |    S    R     |
12
 |    |    |     |
13
 +----+    +-----+
14
      |    |
15
   T \   T\
16
      |    |
17
 -----+----+---------------
18
 0V


soweit so gut. Mit den beiden Tastern kannst du also die LED an Q ein 
bzw. ausschalten. Drückst du beide Taster gleichzeitig, dann ist es 
Zufall was der Ausgang machen wird, bzw. je nachdem welchen Taster du 
zuletzt loslässt, wird sich dann der Zustand einstellen.

Aber!

Dein Fall ist ein kleines bischen anders. Du willst ja nicht eine LED 
ausschalten, indem ein 2-ter Taster gedrückt wird. Sondern du hast ja 2 
Flip Flops
1
 +5V
2
 +---------------+--------------+---------------+
3
 |               |              |               |
4
+-+             +-+            +-+             +-+
5
| |             | |            | |             | |
6
+-+             +-+            +-+             +-+
7
 |    Q          |              |    Q          |
8
 |  +-|------+   |              |  +-|------+   |
9
 |  |        |   |              |  |        |   |
10
 |  +-|----|-+   |              |  +-|----|-+   |
11
 |    S    R     |              |    S    R     |
12
 |    |    |     |              |    |    |     |
13
 +----+    +-----+              +----+    +-----+
14
      |    |
15
   T \   T\
16
      |    |
17
 -----+----+---------------
18
 0V

und wenn bei dem linken eingeschaltet wird, dann soll beim rechten 
ausgeschaltet werden. Wie praktisch, dass beides genau dann passiert, 
wenn der entsprechende Pin auf Masse gezogen wird. Denn du kannst jetzt 
natürlich von einem Taster 2 Leitungen ziehen. Die eine Leitung geht zum 
Set Eingang des linken FF, die andere Leitung geht zum Reset Eingang des 
rechten FF.
1
 +5V
2
 +---------------+--------------+---------------+
3
 |               |              |               |
4
+-+             +-+            +-+             +-+
5
| |             | |            | |             | |
6
+-+             +-+            +-+             +-+
7
 |    Q          |              |    Q          |
8
 |  +-|------+   |              |  +-|------+   |
9
 |  |        |   |              |  |        |   |
10
 |  +-|----|-+   |              |  +-|----|-+   |
11
 |    S    R     |              |    S    R     |
12
 |    |    |     |              |    |    |     |
13
 +----+    +-----+              +----+    +-----+
14
      |                                   |
15
      +-----------------------------------+
16
      |
17
      |     
18
   T \   
19
      |    
20
 -----+----+---------------
21
 0V

d.h. das schlägt 2 Fliegen mit einer Klappe. Ein druck auf den Taster 
gibt dem linkn FF den Befehl zum Setzen des Ausgangs, während es dem 
rechten FF den Befehl zum Rücksetzen des FF gibt. Cool was?

Und natürlich kann man dann das Prinzip dann auch mit einem 2.ten Taster 
in die umgekehrte Richtung machen. Wird er gedrückt, dann kriegt das 
rechte FF seinen Set-Puls, während das linke seinen Reset kriegt
1
 +5V
2
 +---------------+--------------+---------------+
3
 |               |              |               |
4
+-+             +-+            +-+             +-+
5
| |             | |            | |             | |
6
+-+             +-+            +-+             +-+
7
 |    Q          |              |    Q          |
8
 |  +-|------+   |              |  +-|------+   |
9
 |  |        |   |              |  |        |   |
10
 |  +-|----|-+   |              |  +-|----|-+   |
11
 |    S    R     |              |    S    R     |
12
 |    |    |     |              |    |    |     |
13
 +----+    +-----+              +----+    +-----+
14
      |    |                         |    |
15
      +----|-------------------------|----+
16
      |    +-------------------------+
17
      |                              |
18
   T \                            T \
19
      |                              |
20
 -----+------------------------------+---------
21
 0V

Nehmen wir noch ein 3.tes FF mit dazu.
Greifen wir uns nur mal den Reset Eingang raus. Wie wird der 
angeschlossen?
Jetzt gibt es ja 2 Möglichkeiten, 2 Taster die gedrückt werden können, 
und die einen Reset auslösen müssten

1
 +5V
2
 +---------------+--------------+---------------+--------------+---------------+
3
 |               |              |               |              |               |
4
+-+             +-+            +-+             +-+            +-+             +-+
5
| |             | |            | |             | |            | |             | |
6
+-+             +-+            +-+             +-+            +-+             +-+
7
 |    Q          |              |    Q          |              |    Q          |
8
 |  +-|------+   |              |  +-|------+   |              |  +-|------+   |
9
 |  |        |   |              |  |        |   |              |  |        |   |
10
 |  +-|----|-+   |              |  +-|----|-+   |              |  +-|----|-+   |
11
 |    S    R     |              |    S    R     |              |    S    R     |
12
 |    |    |     |              |    |    |     |              |    |    |     |
13
 +----+    +-----+              +----+    +-----+              +----+    +-----+
14
      |    |                         |    |                              |
15
      +----|-------------------------|----+------------------------------+
16
      |    +-------------------------+
17
      |                              |
18
   T \                            T \
19
      |                              |
20
 -----+------------------------------+---------
21
 0V

wie könnten das zwar so anschliessen, aber dann reagiert der Reset nur 
auf einen Druck vom linken Taster. Der andere würde unberücksichtigt 
bleiben. Und natürlich gilt das ganze auch spiegelsymetrisch. Schliesst 
man an den 2.ten Taster an, dann bleibt der erste Taster 
unberücksichtigt.

So gehts also nicht.
Also an beiden anschliessen

1
 +5V
2
 +---------------+--------------+---------------+--------------+---------------+
3
 |               |              |               |              |               |
4
+-+             +-+            +-+             +-+            +-+             +-+
5
| |             | |            | |             | |            | |             | |
6
+-+             +-+            +-+             +-+            +-+             +-+
7
 |    Q          |              |    Q          |              |    Q          |
8
 |  +-|------+   |              |  +-|------+   |              |  +-|------+   |
9
 |  |        |   |              |  |        |   |              |  |        |   |
10
 |  +-|----|-+   |              |  +-|----|-+   |              |  +-|----|-+   |
11
 |    S    R     |              |    S    R     |              |    S    R     |
12
 |    |    |     |              |    |    |     |              |    |    |     |
13
 +----+    +-----+              +----+    +-----+              +----+    +-----+
14
      |    |                         |    |                              |
15
      +----|-------------------------|----+------------------------------+
16
      |    +-------------------------+-----------------------------------+
17
      |                              |
18
   T \                            T \
19
      |                              |
20
 -----+------------------------------+---------
21
 0V

das geht aber auch nicht. Denn drück mal in Gedanken den linken Taster. 
Wie gewünscht geht der S Eingang auf Low. Aber verfolg mal die Leitung, 
die da nach rechts weg geht. Die geht zum Reset vom mittleren FF und 
legt den auf Low. Ist ja auch gut so. Von dort geht die Leitung aber 
noch weiter zum Reset vom rechten FF und legt den auch auf Masse. Ist 
auch gut so. Aber! die Leitung geht ja jetzt noch weiter. Sie geht 
wieder zurück zum mittleren FF und dort auf den S Eingang und legt den 
ebenfalls auf Low. Nicht gut. Und sie geht noch weiter zum Reset vom 
linken FF und legt auch den noch auf Masse.

Durch diese kleine Verbindung beim rechten FF hängen jetzt ALLE Eingänge 
(S oder R) aller FF parallel. Drückst du irgendeinen Taster, gehen ALLE 
Eingänge auf Low. Und genau das wollen wir nicht.

Und genau an dem Punkt kommen die Dioden ins Spiel, die die Eingänge 
voneinander entkoppeln. (weiter im nächsten Post, das hier ist schon 
recht gross)

von Karl H. (kbuchegg)


Lesenswert?

Mist.
Jetzt muss ich selber mal überlegen, wie da jetzt die Dioden sein müssen 
:-)

von MaWin (Gast)


Lesenswert?

Nun ja
Beitrag "Re: Schaltung Taster & LED"
lässt sich nicht so einfach auf 5 LEDs erweitern.

Aber vermutlich folgende
1
  +-100R-+----------+
2
  |      |  LED     :
3
  |      +--|>|--+
4
  |      |       |
5
  |      o       |
6
  o +     /      |
7
 4.5V    o       |
8
  o -    |       |
9
  |      +-----BT169
10
  |      |       |
11
  |    0.1uF     |
12
  |      |       |  :
13
  +------+-------+--+
und davon so viele nebeneinander wie man LEDs haben will.

Die LED muss mehr als den Haltestrom den Thyristors bekommen,
begrenzt wird der Strom über den 100R Widerstand den ich hier
für 20mA ausgelegt habe.

Eventuell ist es nötig, parallel zum 0.1uF Kondensator noch
einen 100k Widerstand zu schalten.

von Stefan (Gast)


Lesenswert?

Darf es auch ein Mikrocontroller sein?
Warscheinlich war das nicht geplant, aber beachte mal den geringen 
Aufwand:

Man nehme einen ATtiny13, der hat nur 8 Pins und kostet etwa einen Euro.
Stromversorgung direkt aus 3-4 Akkus, ein 100nF Kondensator, sowie die 5 
Tasten mit LED:
1
        LED   180 Ohm      Taster
2
VCC o---|>|---[===]-----+----/ -----| GND
3
                        |
4
                        |
5
                   Zum Mikrocontroller
Durch Einsatz des Timers könntest Du sogar eine automatische Abschaltung 
nach einigen Stunden vorsehen - ohne zusätzliche Hardware.

Das könnte doch ein schönes überschaubares Projekt werden, mit dem Du in 
die Programmierung von Mikrocontrollern einsteigst. Mein Tutorial passt 
zufällig sehr gut dazu, da geht es um ein ganz ähnliches Projekt: 
http://stefanfrings.de/avr_workshop/index.html

von Stefan (Gast)


Lesenswert?

@MaWin: Falls Dein Vorschlag Funktioniert, dann Hut ab. Eine super Idee, 
richtig raffiniert!

von Udo S. (urschmitt)


Lesenswert?

Schlumpf schrieb:
> Ganz ohne Elektronik kommst du aus, wenn du einfach rastende Drucktaster
> verwendest.
> Einmal drücken = AN, nochmal drücken = AUS.
> Klar, deine Funktion ist dann nich so implementiert, wie du wünschst,
> aber deine Tochter hat noch mehr zu drücken ;-)

Hatte ich schon oben geschrieben. Aber es geht wohl eher darum den 
Spieltrieb des Papas als den der Tochter zu befriedigen :-)

Anonsten würde er einfach ne Handvoll Leds und Vorwiderstände nehmen und 
ein paar Dreh und Kippschalter.
Der Tochter ist es bestimmt völlig egal ob das genau so aussieht wie bei 
der Spülmaschine.

von Anfänger_80 (Gast)


Lesenswert?

Udo Schmitt schrieb:
> Hatte ich schon oben geschrieben. Aber es geht wohl eher darum den
> Spieltrieb des Papas als den der Tochter zu befriedigen :-)

Stimmt - hier schlägt der Spieltrieb des Papas durch... gg
Ich hätte es dann schon gerne so realistisch wie möglich - allerdings 
für einen Maschinenbauer noch überschaubar...

Respekt was hier bereits in kürzester Zeit an Vorschlägen und tollen 
Ideen kommt!!!!

von Falk B. (falk)


Lesenswert?

Dateinanhang funktioniert bei mir nicht mehr :-(

von Erich (Gast)


Lesenswert?

>für einen Maschinenbauer noch überschaubar...
>ohne programmieren...
Das ist ja das Problem.

Mein 4017 Vorschlag hat dir nicht gefallen.
Gut.

Jetzt habe ich einen Vorschlag mit 2 ICs.
Aber ich bin zu faul ein Schaltbild zu malen.
Wenn ich dir jetzt sage verbinde folgende 2 Bauteile, wie soll das 
klappen?
Welche 2 sind es für 5 LEDs?
Wo sind die anderen Schlaumeier?

(Die Summe der Bauteilenummern lautet 285).

Gruss

von Schlumpf (Gast)


Lesenswert?

@MaWin:

Hut ab! die Idee mit dem Thyristor ist clever ;-)

von H.Joachim S. (crazyhorse)


Lesenswert?

Ich würde ja versuchen, noch einen von den ganz alten klassischen 
Schaltern mit gegenseitigem Auswurf zu bekommen (Pollin, ebay, 
Oppermann). Das ist noch ein taktiles Erlebnis, über die reine Funktion 
hinausgehend :-)

von Hubert G. (hubertg)


Lesenswert?

Karl Heinz Buchegger schrieb:
Beitrag von 14:21

>
>
Kann es hier leider nicht noch mal darstellen.
Diesen Vorschlag finde ich doch recht gut. Mit den Dioden sollte es doch 
einfach sein. Von der Taste über je eine Diode auf Reset der anderen FF 
und direkt auf das eigene Set. Damit wäre alles entkoppelt.

von Dirk J. (dirk-cebu)


Lesenswert?

Nimm doch einen Drehschalter (gibt es auch an der Spülmaschine), da 
leuchtet je nach Stellung nur eine LED.

von Markus W. (Firma: guloshop.de) (m-w)


Lesenswert?

Stefan schrieb:
> Man nehme einen ATtiny13, der hat nur 8 Pins und kostet etwa einen Euro.

Nein, 60 Cent. ;-)

> Stromversorgung direkt aus 3-4 Akkus, ein 100nF Kondensator, sowie die 5
> Tasten mit LED:
>
1
>         LED   180 Ohm      Taster
2
> VCC o---|>|---[===]-----+----/ -----| GND
3
>                         |
4
>                         |
5
>                    Zum Mikrocontroller
6
>

Genau diese Schaltung hatte ich auch im Kopf. :-)
Und da immer nur eine LED leuchten soll, reicht auch ein gemeinsamer 
Vorwiderstand für alle. Stückliste:

5 LEDs
5 Taster
1 Widerstand
1 Kondensator
1 ATtiny13A

Was man aber berücksichtigen muss, wenn wirklich 2,4 bis 6 Volt als 
Spannungsbereich gewünscht sind: die LEDs werden je nach Spannung hell 
oder dunkel leuchten.
Besser, man schränkt den Spannungsbereich ein, z.B. auf 3xAA, also 4,5 
Volt (in der Praxis 3,5 bis 5 Volt). Dann sind die 
Helligkeitsunterschiede nicht so extrem.
Was auch helfen würde, ist versorgungsspannungsabhängiges PWM. Dann sind 
sogar mehrere gleichzeitig leuchtende LEDs mit einem gemeinsamen 
Vorwiderstand möglich. Natürlich wird die Software etwas komplizierter.

> http://stefanfrings.de/avr_workshop/index.html

Schöne Seite!
Und ich seh grad, unter 5.1 hast du auch den gemeinsamen Vorwiderstand 
verwendet. :-)

von Tommy T. (thomas_k86)


Lesenswert?

Wenn du nicht viel Löten magst und auch mit einem ATtiny nichts anfangen 
kannst,dann kann man so eine Schaltung auch mit 5 Relais und 5 Taster 
(Öffner und Schliesser in einem )aufbauen.

von Anfänger_80 (Gast)


Lesenswert?

Hallo zusammen,

 danke für die vielen Vorschläge.
Wie bereits geschrieben ist mir Programmieren zu "aufwändig" (auch wenns 
angeblich "einfacher" wäre), da ich mir für ein Projekt nicht das ganze 
dazu notwendige Programmier-Equipment zulegen will.

Am Meisten haben mir die Antworten von "kbuchegg" (+Zusatz von 
"hubertg") & "MaWin" zugesagt.

Die sehr ausführliche (und auch für mich Maschinenbauer einigermaßen 
verständliche!) Anleitung von "kbuchegg" ist dank der Bildchen 
plausibel. Leider kann ich der Ergänzung von "hubertg" ohne 
Bildchen/Schaltplan dann nicht mehr folgen. Kann man die Dioden evtl ins 
letzte Bildchen einfügen?

Auch der Ansatz von "MaWin" gefällt mir. Leider habe ich von Thyristoren 
null Ahnung.

Können beide Schaltungen/Ansätze funktionieren? Kann man das Simulieren?

Besten Dank!

Grüße,
Christian

von H.Joachim S. (crazyhorse)


Lesenswert?

Funktioniert.
Musst nur sehen, dass du Typen bekommst, deren Haltestrom kleiner als 
der LED-Strom ist.

edit: ich würde den BRY55 vorschlagen. Klein (TO92), Haltestrom 5mA, gut 
erhältlich.

von Falk B. (falk)


Angehängte Dateien:

Lesenswert?

Ok, noch ein Versuch. Maschinenbauertauglich ;-)

Anfänger_80 (Gast)
Datum: 10.10.2013 20:34
Diesen Beitrag bewerten:
▲ lesenswert
▼ nicht lesenswert

>Auch der Ansatz von "MaWin" gefällt mir. Leider habe ich von Thyristoren
>null Ahnung.

Musst du auch nicht, einfach nachbauen. Mit MiniThyristoen im TO92 
Gehäue klein und preiswert.

http://www.reichelt.de/Thyristoren/C-106D/3/index.html?&ACTION=3&LA=446&ARTICLE=6429&GROUPID=5279&artnr=C+106D

>Können beide Schaltungen/Ansätze funktionieren? Kann man das Simulieren?

Kann man, ist aber überflüssig. Das passt schon.

von Markus (Gast)


Lesenswert?

Anfänger_80 schrieb:
> Wie bereits geschrieben ist mir Programmieren zu "aufwändig" (auch wenns
> angeblich "einfacher" wäre), da ich mir für ein Projekt nicht das ganze
> dazu notwendige Programmier-Equipment zulegen will.

Falls du es doch mit Programmieren versuchen willst. Mit einem 
Digispark, brauchst du kein zusätzliches Programmier-Equipment. Ein 
Digispark kann direkt am USB angschlossen werden.
Notwendig dazu ist nur die Software mit der Programmierumgebung Arduino.
Ein gute Einstig, mit Beispiel, findest du z.B. hier
http://cboden.de/mikro-controller/digispark

von Anfänger_80 (Gast)


Lesenswert?

Falk Brunner schrieb:
> Ok, noch ein Versuch. Maschinenbauertauglich ;-)
>
> Anfänger_80 (Gast)
> Datum: 10.10.2013 20:34
> Diesen Beitrag bewerten:
> ▲ lesenswert
>
>>Auch der Ansatz von "MaWin" gefällt mir. Leider habe ich von Thyristoren
>>null Ahnung.
>
> Musst du auch nicht, einfach nachbauen. Mit MiniThyristoen im TO92
> Gehäue klein und preiswert.
>
> 
http://www.reichelt.de/Thyristoren/C-106D/3/index.html?&ACTION=3&LA=446&ARTICLE=6429&GROUPID=5279&artnr=C+106D
>
>>Können beide Schaltungen/Ansätze funktionieren? Kann man das Simulieren?
>
> Kann man, ist aber überflüssig. Das passt schon.

Hallo Falk,

 vielen Dank! Einwandfrei und Maschinenbauertauglich!

Gruß,
Christian

von Erich (Gast)


Lesenswert?

Zur Auflösung meines gestrigen Beitrags 
Beitrag "Re: 5 LEDs mit 5 Tastern schalten"
die folgende Ergänzung, welche jedoch (ohne Schaltbild) nicht 
maschinenbauertauglich ist:

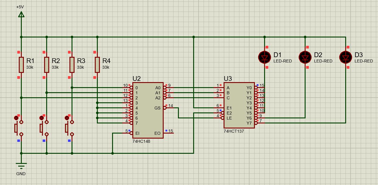
"285"  ==  74HC148 + 74HC137 .

Elektroniker können das aufbauen.
Würde bis zu 8 Tasten + LEDs mit gegenseitiger Auslösung machen (bzw. 7 
wenn es "alles aus" geben muss). Immer nur eine (die letzte) wäre aktiv.

Gruss

von Frank M. (ukw) (Moderator) Benutzerseite


Lesenswert?

Erich schrieb:
> "285"  ==  74HC148 + 74HC137 .

Sehr elegante Lösung: Ein 8to3 Encoder auf einen 3to8 Decoder. Der Clou 
sind die Latches im Decoder.

Materialaufwand: 2 ICs, N Taster, N Widerstände, N LEDs, wobei 1 <= N <= 
8.

Gefällt mir.

von MaWin (Gast)


Lesenswert?

> N Widerstände

2 *  N Widerstände

denn die Taster brauchen pull ups und die LEDs Vorwiderstände.

von Frank M. (ukw) (Moderator) Benutzerseite


Lesenswert?

MaWin schrieb:
>> N Widerstände
>
> 2 *  N Widerstände
>
> denn die Taster brauchen pull ups und die LEDs Vorwiderstände.

Stümmt, die PullUps hatte ich vergessen :-)

von Anfänger_80 (Gast)


Lesenswert?

Frank M. schrieb:
> Erich schrieb:
>> "285"  ==  74HC148 + 74HC137 .
>
> Sehr elegante Lösung: Ein 8to3 Encoder auf einen 3to8 Decoder. Der Clou
> sind die Latches im Decoder.
>
> Materialaufwand: 2 ICs, N Taster, N Widerstände, N LEDs, wobei 1 <= N <=
> 8.
>
> Gefällt mir.

Hallo,

 würd mir auch gefallen, weil wenige Bauteile ;-)
Nur wie geschrieben nix für Maschinenbauer - zu komplex :-(
Gäbs zumindest einen Tipp, welche Ausgänge/Eingänge der ICs miteinander 
kombiniert werden müssen? Das müsste sich doch "einfach" 5x wiederholen, 
oder?

Gruß,
Christian

von Anfänger_80 (Gast)


Lesenswert?

P.S.: Woher wisst Ihr eigentlich immer, welche Funktionen sich hinter 
den (für mich) kryptischen IC-Bezeichnungen befinden? Und dann auch 
noch, wie man diese kombinieren kann... wirklich mein tiefster Respekt!

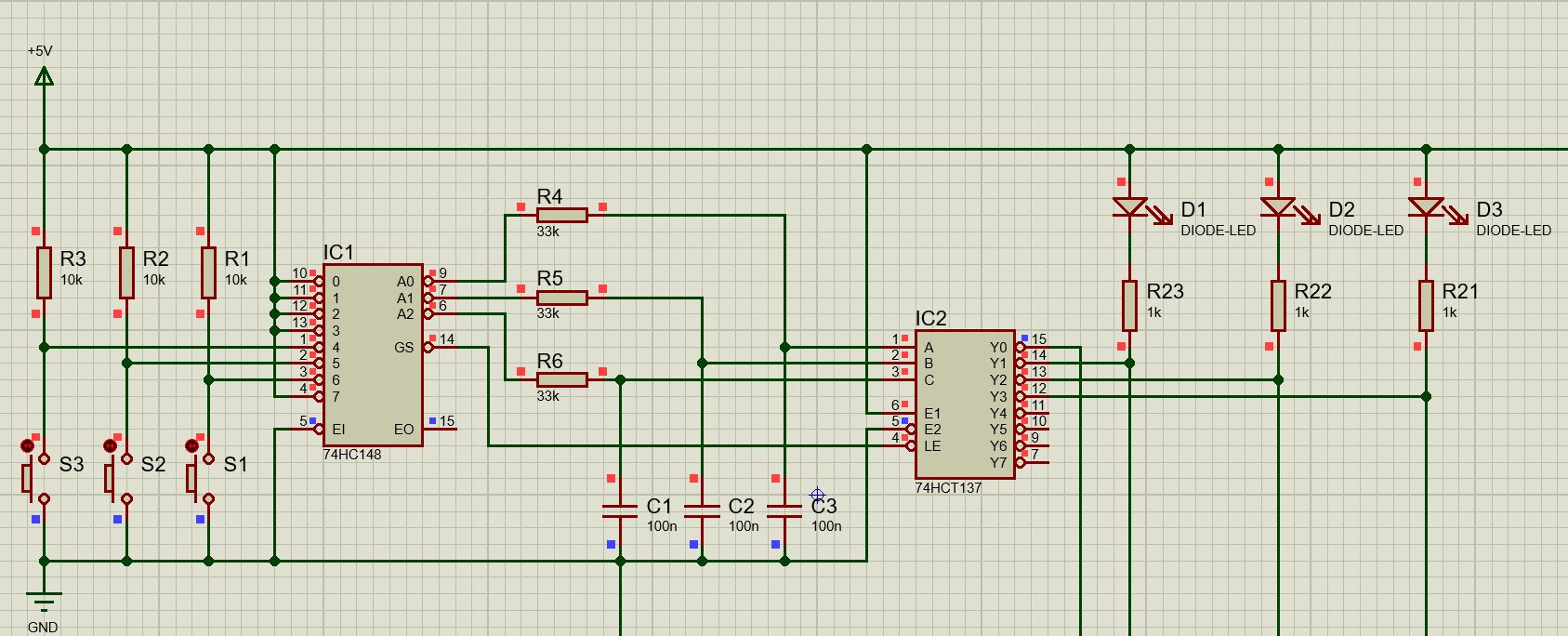
von Hubert G. (hubertg)


Angehängte Dateien:

Lesenswert?

Die Schaltung kannst du auf 8 Tasten erweitern.
Der Aufwand ist auch nicht groß.

von Frank M. (ukw) (Moderator) Benutzerseite


Lesenswert?

Anfänger_80 schrieb:
> Nur wie geschrieben nix für Maschinenbauer - zu komplex :-(

Nana, da kann man sich auch als Maschinenbauer reinfuchsen, da hier 
hauptsächlich Logik angesagt ist und man aus den abgedruckten 
Wahrheitstabellen eigentlich alles rauslesen kann.

> Gäbs zumindest einen Tipp, welche Ausgänge/Eingänge der ICs miteinander
> kombiniert werden müssen? Das müsste sich doch "einfach" 5x wiederholen,
> oder?

74HC148:
========

D0-D7 hier kommen die N Taster dran, maximal 8. Die anderen Kontakte der 
Taster kommen an Masse (GND). Ebenso kommen an D0-D7 jeweils ein 
Widerstand 10 kOhm bis 100 kOhm, die anderen Enden der Widerstände alle 
an +5V.

Sonst:
Vcc  -> 5V
GND  -> GND
Q0   -> A vom 74HC137
Q1   -> B ""
Q2   -> C ""
EI   -> GND
GS   -> LE1 vom 74HC137 und auf E1 vom 74HC137

74HC137:
========

Vcc   -> 5V
GND   -> GND
E2    -> 5V
E1    -> GS vom 74HC148, siehe oben.
LE1   -> auch GS vom 74HC148, siehe oben.
Y0    -> LED, diese dann über Vorwiderstand an 5V
...
Y8    -> LED, diese dann über Vorwiderstand an 5V

Lade Dir die Datenblätter zu den beiden ICs aus dem Netz, zeichne meine 
obige Beschreibung als Schaltbild und lege diese Zeichnung dann neben 
die Datenblätter und schau Dir die Wahrheitstafeln (Functional Tables) 
an. Dann wirst Du das auch als Maschinenbauer verstehen.

Zur Berechnung des Vorwiderstandes Deiner LED benutze einfach Google mit 
den Schlagwörtern "LED Vorwiderstandsrechner".

Viel Spaß,

Frank

von Flow (Gast)


Lesenswert?

Hat jemand MaWin (Gast)
Datum: 10.10.2013 14:37
ausprobiert?

Wenn der Taster gedrückt ist, sinkt die Spannung an dessen Kontakten
auf 0,7V ab.
Dann wird kein Strom durch die LED fließen können, um gezündet zu 
bleiben.

von H.Joachim S. (crazyhorse)


Lesenswert?

schon mal über den 0.1µ am gate nachgedacht?

von Falk B. (falk)


Lesenswert?

@ Flow (Gast)

>Wenn der Taster gedrückt ist, sinkt die Spannung an dessen Kontakten
>auf 0,7V ab.

Ja.

>Dann wird kein Strom durch die LED fließen können, um gezündet zu
>bleiben.

Dafür ist der Kondensator am Gate, der liefert ein paar us Strom, wenn 
der Taster öffnet, dann fließt der Strom durch Anode-Kathode.

von Vlad T. (vlad_tepesch)


Lesenswert?

Frank M. schrieb:
> Nana, da kann man sich auch als Maschinenbauer reinfuchsen, da hier
> hauptsächlich Logik angesagt ist und man aus den abgedruckten
> Wahrheitstabellen eigentlich alles rauslesen kann.

find ich auch. Die Lösung ist toll. einfach und wenig Bauteile.
Wär nur toller, wenn die Footprints schöner wären, dass man die ICs 
direkt nebeneinander hätte setzen können ;)

darauf achten, dass die Eingänge und Ausgänge low-activ sind.

von dolf (Gast)


Lesenswert?

Frank M. schrieb:
> Zur Berechnung des Vorwiderstandes Deiner LED benutze einfach Google mit
> den Schlagwörtern "LED Vorwiderstandsrechner".

nach ohm......
r=u-uf/i...
uf:flußspannung der led -->datenblatt der led....

von Vlad T. (vlad_tepesch)


Lesenswert?

dolf schrieb:
> nach ohm......
> r=u-uf/i...

wenn schon, dann bitte richtig:

von Verwirrter Anfänger (Gast)


Lesenswert?

Könnte man mit einem 4043 statt den 4044 nicht die Anzahl der Dioden 
noch ein bischen reduzieren?

von Hubert G. (hubertg)


Lesenswert?

Nein, der 4043 hat doch nur umgekehrte Ein- und Ausgangspegel.
Also die Widerstände nach GND, Tasten auf V+, LEDs nach GND und die 
Dioden umdrehen.

von Flow (Gast)


Lesenswert?

Falk, es braucht nicht mal einen Gate-Kondensator, das eigene 
Speichervermögen eines BRY reicht.

von MaWin (Gast)


Lesenswert?

Flow schrieb:
> Falk, es braucht nicht mal einen Gate-Kondensator, das eigene
> Speichervermögen eines BRY reicht.

Ausprobiert? Ich habe keine (n>1) Thyristoren hier.

von Falk B. (falk)


Lesenswert?

@ Flow (Gast)

>Falk, es braucht nicht mal einen Gate-Kondensator, das eigene
>Speichervermögen eines BRY reicht.

Getestet? Klar, so ein Thyristor hat je nach Typ 10-10us Recovery Time.

von H.Joachim S. (crazyhorse)


Lesenswert?

Falk Brunner schrieb:
> so ein Thyristor hat je nach Typ 10-10us Recovery Time.

Endlich mal ne exakte Angabe :-)

von Falk B. (falk)


Lesenswert?

Arrrghh, 10-100us

von Emmix (Gast)


Lesenswert?

Anfänger_80 schrieb:
> Woher wisst Ihr eigentlich immer, welche Funktionen sich hinter
> den (für mich) kryptischen IC-Bezeichnungen befinden?

Woher kennst Du den Unterschied zwischen einem 6004-2RS und einem 
6204-2Z? So ähnlich machen´s die Jungs hier auch.

von Jobst M. (jobstens-de)


Lesenswert?

Ein einziger 4028, 4 Widerstände, 6 Dioden.

Ich suche mal die Schaltung ... wusste doch, dass ich die hier schon mal 
hatte :-)
1
(+)                           4x 1N4148
2
 |                 ,-------------|<|---------,
3
 |                 | ,-----------|<|-------, |
4
 |                 | | ,---------|<|-----, | |
5
 |                 | | | ,-------|<|---, | | |
6
 |       ,--|>|----------+   _______   | | | |
7
 |   _   |         | | | |  |       |  | | | |
8
 +--o o--+--|>|----+ | | |  |     Q0|------------------> Kanal 1 aktiv (default)
9
 |   _             | | | |  |       |  | | | |
10
 +--o o------------------+--|A0   Q1|--+---------------> Kanal 2 aktiv
11
 |   _             | | | |  |       |    | | |
12
 +--o o----------------+----|A1   Q2|----+-------------> Kanal 3 aktiv
13
 |   _             | | | |  |       |      | |
14
 +--o o--------------+------|A2   Q4|------+-----------> Kanal 4 aktiv
15
 |   _             | | | |  |       |        |
16
 '--o o------------+--------|A3   Q8|--------+---------> Kanal 5 aktiv
17
                   | | | |  |_______|
18
                   R R R R    4028
19
                   | | | |
20
                   '-GND-'


Viel Spaß!


Gruß

Jobst

von Yalu X. (yalu) (Moderator)


Lesenswert?

Jobst M. schrieb:
> Ein einziger 4028, 4 Widerstände, 6 Dioden.

Sehr pfiffige Lösung, Kompliment!

Evtl. kann man deine Idee mit einem 74LS145 noch etwas schlanker
realisieren, indem man sich die Open-Collector-Ausgänge und die
Tatsache, dass bei LS offene Eingänge high sind, zunutze macht. Man
würde dann die 4 Widerstände und 4 der 6 Dioden einsparen. Ich habe
leider den Baustein nicht da, sonst hätte ich's mal ausprobiert.

Falls diese Lösung funktioniert, bräuchte man insgesamt:

5 Taster
5 LEDs
1 Widerstand (gemeinsamer Vorwiderstand für alle LEDs)
2 Dioden (für Taster 0, der zwei IC-Eingänge gleichzeitig ansteuert)
1 74LS145 (16 Pins)

Mit einem 74159 könnte man den Taster 0 an einen der Enable-Eingänge
anschließen und damit sogar auf die beiden Dioden verzichten. Allerdings
ist das IC etwas größer (schmales DIL-24) und nicht in jedem Krämerladen
zu bekommen.

von Markus W. (Firma: guloshop.de) (m-w)


Lesenswert?

Yalu X. schrieb:
> 5 Taster
> 5 LEDs
> 1 Widerstand (gemeinsamer Vorwiderstand für alle LEDs)
> 2 Dioden (für Taster 0, der zwei IC-Eingänge gleichzeitig ansteuert)
> 1 74LS145 (16 Pins)

Hut ab! Ihr seid echt klasse!

Ich hatte wieder die Mikrocontroller-Brille auf erstmal nur in diese 
Richtung überlegt. Dabei komm ich ungefähr auf die gleiche Menge an 
Bauteilen:

5 Taster
5 LEDs
1 Widerstand (gemeinsamer Vorwiderstand für alle LEDs)
1 ATtiny13A (8 Pins)
1 Kondensator 100 nF

Einen Vorteil hat der Mikrocontroller wahrscheinlich nur wegen des dann 
ohne Zusatzaufwand möglichen Zeitschalters. Bei diskreten Bauteilen ist 
sowas aber sicher auch möglich, für ein RC-Glied findet sich immer 
Platz.

Hier der Quellcode (nur hingeschrieben und nie übersetzt oder gar 
getestet):
1
.def temp=r16
2
.def all1=r17
3
.def mask=r18
4
.def imask=r19
5
6
nop  ; vectors for RESET, INT0 and PCINT0 are first
7
nop
8
9
; slow down CPU
10
; (128 kHz oscillator: LowFuse= 0b01101011)
11
ldi temp,1<<CLKPCE
12
out CLKPR,temp
13
ldi temp,1<<CLKPS3  ; /256 results in 500 Hz clock
14
out CLKPR,temp
15
16
; init
17
ldi temp,0b00000  ; all pins as input
18
out DDRB,temp
19
ldi all1,0b11111  ; all pins have pullups
20
out PORTB,all1
21
22
; activate pinchange interrupt for all pins
23
ldi temp,1<<PCIE
24
out GIMSK,temp
25
ldi temp,all1
26
out PCMSK,temp
27
28
; check input
29
sei  ; allow interrupts
30
ldi mask,0b100000
31
switchloop:
32
  lsr mask
33
  brne PC+3
34
    sei  ; allow interrupts
35
    sleep  ; fall asleep
36
  in temp,PINB
37
    and temp,mask
38
    brne switchloop
39
40
; do output
41
mov imask,mask  ; get inverse maske
42
eor imask,all1
43
out PCMSK,imask  ; deactivate interrupt for chosen pin
44
out DDRB,mask  ; set chosen pin as low output
45
out PORTB,imask
46
sei  ; allow interrupts
47
48
; wait 900 s
49
ldi XH, 900 /256
50
ldi XL, 900 %256
51
ldi temp,165
52
  dec temp
53
  brne PC-1
54
sbiw X,1
55
  brne PC-4
56
rjmp 0  ; restart program

von Jobst M. (jobstens-de)


Lesenswert?

Yalu X. schrieb:
> Evtl. kann man deine Idee mit einem 74LS145 noch etwas schlanker
> realisieren, indem man sich die Open-Collector-Ausgänge und die
> Tatsache, dass bei LS offene Eingänge high sind, zunutze macht.

Und das sieht dann so aus, dass der Taster den auf GND gelegten Ausgang 
auf + zieht ...?

Naja :-/


Gruß

Jobst

von Yalu X. (yalu) (Moderator)


Angehängte Dateien:

Lesenswert?

Jobst M. schrieb:
> Und das sieht dann so aus, dass der Taster den auf GND gelegten Ausgang
> auf + zieht ...?

Nein, die Taster ziehen nämlich ebenso auf GND. Da die Ausgänge des
74LS145 anders als beim 4028 active-low sind, müssen auch alle anderen
Pegel umgedreht werden, um gleiches Verhalten zu erreichen.

Beim genauerem Hinsehen bin ich aber dennoch auf einen Haken gestoßen:

Bei den BCD-Eingängen ist nach wie vor eine binäre 0 low und eine binäre
1 high. Damit die Schaltung funktioniert, muss es aber anderherum sein.
Vier zusätzliche Inverter würden die Schaltung aber wieder aufwendiger
machen.

Es geht aber auch eleganter, dachte ich: Man verwendet einfach anstelle
von Qi jeweils den Ausgang mit dem invertieren Index also Q(~i). Statt
der Ausgänge Q0, Q1, Q2, Q4 und Q8 werden also die Ausgänge Q15, Q14,
Q13, Q11 und Q7 verwendet. Dumm nur, dass der 74LS145 vier der fünf
benötigten Ausgänge gar nicht hat. Somit ist die Idee mit dem 74LS145
kläglich gescheitert :-/

Der oben schon erwähnte 74159 hat dieses Problem aber nicht, da er für
jede der 16 möglichen Eingangskombinationen einen Ausgang hat. Um sicher
zu gehen, dass ich nicht noch einen weiteren Denkfehler gemacht habe,
habe ich in LTspice einen rudimentären 74159 hingefickelt und den Rest
der Schaltung drumherum gebaut.

Außer dem IC, den Tastern, den LEDs und dem LED-Vorwiderstand wird
entgegen meiner usprünglichen Annahme aber noch ein weiteres Bauteil
benötigt, nämlich ein Pulldown-Widerstand für den Taster, der den
Enable-Eingang steuert. Leider sind beide Enable-Eingänge active-low,
sonst hätte man auch diesen Widerstand einsparen können.

Die Simulation zeigt, dass man tatsächlich mit jedem der fünf Taster
jeweils eine LED ein- und die restlichen vier ausschalten kann.

Einen kleinen Schönheitsfehler hat die Schaltung trotzdem: Die Taster S2
bis S5 schalten die jeweilige LED sofort beim Drücken ein. Beim Taster
S1 hingegen werden beim Drücken zunächst alle fünf LEDs ausgeschaltet,
und erst beim Loslassen geht die gewünschte LED (D1) an. Wird S1
gedrückt, während D1 bereits leuchtet, geht die LED ebenfalls bis zum
Loslassen des Tasters aus.

Das gleiche Problem müsste aber auch deine Schaltung haben, in der der
entsprechende Taster über die beiden Dioden in der linken Bildhälfte die
BCD-Zahl 9 an die Eingänge liefert, die ebenfalls alle LEDs ausschaltet.

von Jobst M. (jobstens-de)


Lesenswert?

Yalu X. schrieb:
> Das gleiche Problem müsste aber auch deine Schaltung haben, in der der
> entsprechende Taster über die beiden Dioden in der linken Bildhälfte die
> BCD-Zahl 9 an die Eingänge liefert, die ebenfalls alle LEDs ausschaltet.

Ja, hat sie. Wenn das stört, muss man die Ausgänge Q9 und Q0 mit Dioden 
verodern.

Gruß

Jobst

von Yalu X. (yalu) (Moderator)


Angehängte Dateien:

Lesenswert?

Ich habe in der Schaltung in meinem letzten Beitrag noch einen kleinen
Mosfet hinzugefügt, um den dort beschriebenen Schönheitsfehler zu
beheben.

Jetzt braucht man allerdings im Vergleich zu einer Mikrocontrollerlösung
nicht nur ein deutlich größeres IC, sondern auch zwei zusätzliche
Bauteile. Ursprünglich hatte ich gehofft, ohne diese Zusatzbauteile
auszukommen.

@Anfänger_80:

Da du begeisterter Maschinenbauer bist, gehe ich davon aus, dass die
Spülmaschine in der Kinderspielküche eine kleine Wasserpumpe und eine
Heizung für das Wasser hat, so dass man während des Betriebs durch die
durchsichtige Klappe sehe kann, wie es da drinnen sprudelt und dampft.

In eine moderne Kinderspielküche gehören aber noch viele weitere Dinge
wie bspw.

- digitale Zeitschaltuhren für Herd, Backofen und Mikrowelle, natürlich
  mit Piepser und einstellbar über Tasten und/oder Drehgeber,

- rot leuchtende Heizelemente im Glaskeramikkochfeld, die beim
  Einschalten langsam heller und beim Ausschalten noch langsamer dunkler
  werden,

- Kühlschrank mit Thermostat, der den Kompressor ein- und ausschaltet
  (oder zumindest ein entsprechendes Geräusch erzeugt),

- eine manuell und automatisch dimmbare Arbeitsplatzbeleuchtung,

- eine sensorgesteuerte Be- und Entlüftung,

- jede Menge sonstige elektrische Küchenmaschinen und -geräte, die
  natürlich alle digital gesteuert werden, und schließlich

- ein zentraler Touchscreen, über den sämtliche Aktivitäten in der Küche
  überwacht und gesteuert werden können.

Wenn du das alles in 70er-Jahre-Technik mit Logikbausteinen, NE555 u.ä.
aufbaust, wird das zum einen ziemlich aufwendig, zum anderen wird dein
Töchterchen denken, du lebst hinterm Mond ;-)

Mit einem einfachen Mikrocontroller kannst du mit geringem Aufwand
gleich mehrere der genannten Funktionen auf einmal erschlagen und bei
Bedarf sogar Sonderwünsche der jungen Hausfrau zeitnah in die Tat
umsetzen.

Klar, du bist Maschinenbauer, und die Mikrocontrollerei wird dich etwas
Einarbeitungszeit und Material kosten (wobei letzteres im Vergleich zu
vielen anderen Hobbys fast vernachlässigbar ist). Pack's trotzdem an, es
wird dir sicher Spaß machen. Und hier im Forum sind immer Leute da, die
dir bei eventuellen Problemen weiterhelfen.

Ich selber bin weder Elektroingenieur noch Maschinenbauer, habe aber
trotzdem Spaß am Elektronikbasteln und Autoreparieren. Natürlich habe
ich dafür auch in entsprechende Werkzeuge und Gerätschaften investiert,
dies aber noch keine Sekunde bereut.

Immer wieder mal etwas Neues anzufangen, hält zudem jung und fit :)

von Anfänger_80 (Gast)


Lesenswert?

Hallo zusammen,

 zunächst nochmals vielen Dank für die rege Beteiligung an meiner 
Aufgabenstellung.
Ich werde im ersten Anlauf nun mal alle Lösungen mit ICs ausprobieren. 
Hab mir dazu sogar extra ein Breadboard bestellt.
Die verschiedenen Lösungsansätze haben mich wirklich neugierig gemacht - 
evtl. versuche ich später einmal sogar die Mikrokontroller-Lösungen.
Aber nun erst mal Eins nach dem Anderen... ;-)

Ach ja: Die Küche wird tatsächlich ein beleuchtetes Ceranfeld (mit 
Drehknöpfen), einen beleuchteten Kühlschrank, einen beleuchteten 
Backofen und eine Arbeitplattenbeleuchtung bekommen - allerdings mit 
einer simplen On-/Off-Schaltung ;-)
Wobei mich ein langsames Ein-/Ausfaden der Ceranfelder-LEDs schon reizen 
würde...

von Max G. (l0wside) Benutzerseite


Lesenswert?

Yalu X. schrieb:
> Wenn du das alles in 70er-Jahre-Technik mit Logikbausteinen, NE555 u.ä.
> aufbaust, wird das zum einen ziemlich aufwendig, zum anderen wird dein
> Töchterchen denken, du lebst hinterm Mond ;-)

Bis das alles funktioniert, wird wohl seine Enkelin damit spielen ;-)

Max, dessen Dreijährige auch eine Spielküche hat, die man noch 
elektrifizieren könnte...

von Hubert G. (hubertg)


Lesenswert?

Markus Weber schrieb:
> Hut ab! Ihr seid echt klasse!
>
> Ich hatte wieder die Mikrocontroller-Brille auf erstmal nur in diese
> Richtung überlegt. Dabei komm ich ungefähr auf die gleiche Menge an
> Bauteilen:
>
> 5 Taster
> 5 LEDs
> 1 Widerstand (gemeinsamer Vorwiderstand für alle LEDs)
> 1 ATtiny13A (8 Pins)
> 1 Kondensator 100 nF

Mich würde die Schaltung dazu interessieren. Denn 5 Tasten und 5 Leds an 
einen 8-Pinner und das ohne zusätzliche Widerstände?
Wäre schon wegen der Flexibilität ein Hit.
Assembler ist nicht meine Stärke, um das da heraus zu kitzeln.

von Davis (Gast)


Lesenswert?

Kinder - Küche - Kirche.

Der Aufwand wird sich wohl lohnen, den Mädchen von heute die 
Rollenmodelle von gestern "einzutrichtern".

von Vlad T. (vlad_tepesch)


Lesenswert?

Hubert G. schrieb:
> Mich würde die Schaltung dazu interessieren. Denn 5 Tasten und 5 Leds an
> einen 8-Pinner und das ohne zusätzliche Widerstände?



wahrscheinlich so:

1
                                               VCC
2
                                                +
3
      io        LED1                  ___       |
4
      -o---o----|<--------------o----|___|------'
5
           |                    |
6
           |    T               |
7
           |   ---              |
8
           '---o o----.         |
9
                      |         |
10
                     ===        |
11
                     GND        |
12
                                |
13
                                |
14
                                |
15
      io        LEDN            |
16
      -o---o----|<--------------'
17
           |
18
           |    T
19
           |   ---
20
           '---o o-.--.
21
                      |
22
                     ===
23
                     GND

die Ports werden immer umgeschaltet zwischen HIGH-Z Eingang als "LED Aus 
und warten auf Tastendruck" und LOW als "LED ein"

von Anfänger_80 (Gast)


Lesenswert?

Yalu X. schrieb:
> Wenn du das alles in 70er-Jahre-Technik mit Logikbausteinen, NE555 u.ä.
> aufbaust, wird das zum einen ziemlich aufwendig, zum anderen wird dein
> Töchterchen denken, du lebst hinterm Mond ;-)

Naja, 70er-Jahre-Technik hat doch auch funktioniert, oder? ;-)
Außerdem sind die hier vorgestellten Schaltungen doch noch relativ 
übersichtlich.
Und nur, weil es was "Neueres" gibt ist Bewährtes noch lange nicht 
schlecht (wenn es ginge würde ich sowieso alles mechanisch aufbauen :-P 
)
Mir geht es zudem um Aufwand vs. Nutzen.
Zum Einen habe ich (momentan) keine Zeit, mich in die 
Mikrokontroller-Programmierung einzulesen, zum Anderen rechnet sich 
aktuell der Kostenaufwand für ein einmaliges Projekt einfach nicht.

Nix für ungut ;-)

Gruß,
Christian

von Schlumpf (Gast)


Lesenswert?

Anfänger_80 schrieb:
> Wobei mich ein langsames Ein-/Ausfaden der Ceranfelder-LEDs schon reizen
> würde...

Das kannst du auch mit einer handvoll Digitalbausteinen lösen.

mit nem Zähler und nem Komparator kann man nen PWM machen.
mit nem weiteren Zähler kann man den DutyCycle langsam verändern.

Oder man löst es analog, wobei das Fading bei einer LED rein über 
Hochdrehen der Spannung nicht so hübsch aussieht, da die Kennline der 
LED nicht gerade gerade ist :-)

von Yalu X. (yalu) (Moderator)


Lesenswert?

Anfänger_80 schrieb:
> Yalu X. schrieb:
>> Wenn du das alles in 70er-Jahre-Technik mit Logikbausteinen, NE555 u.ä.
>> aufbaust, wird das zum einen ziemlich aufwendig, zum anderen wird dein
>> Töchterchen denken, du lebst hinterm Mond ;-)
>
> Naja, 70er-Jahre-Technik hat doch auch funktioniert, oder? ;-)
> Außerdem sind die hier vorgestellten Schaltungen doch noch relativ
> übersichtlich.
> Und nur, weil es was "Neueres" gibt ist Bewährtes noch lange nicht
> schlecht (wenn es ginge würde ich sowieso alles mechanisch aufbauen :-P
> )

Nicht, dass du mich falsch verstehst: Ich selbst bin auch ein Fan von
"klassischen" Lösungen, wenn diese nicht oder nicht viel aufwendiger als
die entsprechenden "moderne" Lösungen sind. Für die fünf LEDs wäre die
"klassischste" Lösung die von MaWin mit den Thrystoren, gefolgt von den
Schaltungen mit Logikbausteinen. Beide sind für diesen Zweck völlig in
Ordnung.

Die Situation ändert aber, wenn du tatsächlich weitere nichttriviale
Funktionen in die Küche einbauen möchtest. Bevor du die Küche mit
Bauteilgräbern vollpflasterst, lohnt es sich, auch einmal über
Mikrocontroller nachzudenken. Genau darauf bezog sich meine obige
Bemerkung. Und was deine Tochter von deinen Realisierungskonzepten hält,
weiß ich sowieso nicht, deswegen der Smiley dahinter :)


Schlumpf schrieb:
> Oder man löst es analog, wobei das Fading bei einer LED rein über
> Hochdrehen der Spannung nicht so hübsch aussieht, da die Kennline der
> LED nicht gerade gerade ist :-)

Oder man löst es ganz ohne Elektronik und verwendet echte Glühwendeln
mit ausreichend hoher Wärmekapazität ;-)

von Hubert G. (hubertg)


Lesenswert?

Vlad Tepesch schrieb:
> die Ports werden immer umgeschaltet zwischen HIGH-Z Eingang als "LED Aus
> und warten auf Tastendruck" und LOW als "LED ein"

Danke, alles klar. Da habe ich mal wieder zu kompliziert gedacht.

von Markus W. (Firma: guloshop.de) (m-w)


Angehängte Dateien:

Lesenswert?

Vlad Tepesch schrieb:
> Hubert G. schrieb:
>> Mich würde die Schaltung dazu interessieren. Denn 5 Tasten und 5 Leds an
>> einen 8-Pinner und das ohne zusätzliche Widerstände?
>
> wahrscheinlich so:

Richtig, genau so hatte ich das gedacht. :-)

Hier die vollständige Schaltung:

1
0 V                ca. 3..5,5 V
2
 |         100 n          |
3
 +-----------||-----------+
4
 |                        |
5
 +------[GND]  [VCC]------+
6
 |                        |
7
 |               220 Ohm  R
8
 |    /                   |
9
 +---O  O---[PB0]---|<|---+
10
 |                        |
11
 |    /                   |
12
 +---O  O---[PB1]---|<|---+
13
 |                        |
14
 |    /                   |
15
 +---O  O---[PB2]---|<|---+
16
 |                        |
17
 |    /                   |
18
 +---O  O---[PB3]---|<|---+
19
 |                        |
20
 |    /                   |
21
 +---O  O---[PB4]---|<|---+
22
 |
23
 |    /
24
 +---O  O--[RESET] (Option)
25
          ATtiny13A

Wie in der Skizze zu sehen ist, habe ich mir erlaubt, noch einen 6. 
Schalter vorzusehen. Mit diesem kann man den Grundzustand wieder 
herstellen: all LEDs aus. Falls nicht benötigt, einfach weglassen.

Ein Vorteil der Mikrocontroller-Lösung ist die quasi gratis 
mitgelieferte Zeitfunktion fürs Abschalten.

Mein Assembler-Vorschlag schaut so aus:
1
; Projekt "Spuelmaschine"
2
; 2013-10-14
3
4
; avrdude -c usbasp -p t13 -B 600 -P usb -U flash:w:spuel.hex:i
5
; avrdude -c usbasp -p t13 -B 600 -P usb -U lfuse:w:0b01101011:m
6
7
.include "tn13Adef.inc"
8
.def temp=r16
9
.def mask=r17
10
.def imask=r18
11
.def all1=r19
12
13
nop  ; vectors for RESET, INT0 and PCINT0 are first
14
nop
15
16
; init
17
ldi all1,0b11111  ; all pins have pullups
18
ldi temp,0b00000  ; all pins as input
19
out DDRB,temp
20
out PORTB,all1
21
22
; activate pinchange interrupt for all pins
23
ldi temp,1<<PCIE
24
out GIMSK,temp
25
out PCMSK,all1
26
27
; check input
28
sei  ; allow interrupts
29
ldi mask,0b100000
30
switchloop:
31
  lsr mask
32
  brne PC+4
33
    ldi temp,1<<SE|1<<SM1
34
    out MCUCR,temp  ; sleep mode "power down"
35
    sleep  ; fall asleep
36
  in temp,PINB
37
    and temp,mask
38
    brne switchloop
39
40
; do output
41
mov imask,mask  ; get inverse mask
42
eor imask,all1
43
out PCMSK,imask  ; deactivate interrupt for chosen pin
44
out DDRB,mask  ; set chosen pin as low output
45
out PORTB,imask
46
sei  ; allow interrupts
47
48
.equ waitsec=20 ; LED on-time in sec (0..2620)
49
; (assumes 16 kHz internally-clocked CPU)
50
ldi XH, waitsec*25/256
51
ldi XL, waitsec*25%256
52
ldi temp,212  ; (adjust timer here)
53
  dec temp
54
  brne PC-1
55
sbiw XH:XL,1
56
  brne PC-4
57
rjmp 0  ; restart program
Natürlich kann man das auch in C schreiben, aber ich kam in Assembler 
schneller vorwärts.

Da der Grundzustand des Mikrocontrollers der Sleep-Mode ist, kann man 
die Schaltung ohne Weiteres sehr lange Zeit einfach an der Batterie 
hängen lassen. Wie viel Strom sie tatsächlich zieht, kann ich nicht 
testen, weil mein Multimeter unter 1 µA nichts mehr anzeigt. :-)

Während die LED leuchtet, ist es eigentlich nicht so wichtig, was der 
Mikrocontroller schluckt, aber auch da sind es weniger als 100 µA (ich 
hab ihn auf 16 kHz Takt eingestellt).

P.S.: Beim Foto nicht erschrecken, die vielen Leitungen, die nach links 
weggehen, sind die des Programmers. Die kann man bei der fertigen 
Schaltung natürlich weglassen.

von Yalu X. (yalu) (Moderator)


Lesenswert?

Markus Weber schrieb:
> Wie viel Strom sie tatsächlich zieht, kann ich nicht
> testen, weil mein Multimeter unter 1 µA nichts mehr anzeigt. :-)

Nimm einfach einen geeigneten Widerstand als Shunt, z.B. 100 kΩ, und 
miss daran den Spannungsabfall mit dem Voltmeter, z.B. im 200mV-Bereich. 
Das ergibt einen Messbereich von z.B. 2µA. Ggf. solltest du noch den 
Innenwiderstand des Voltmeters mit einrechnen (meist 10MΩ oder 1MΩ).

von Stefan (Gast)


Lesenswert?

Falls möglichst niedrige Stromaufnahme gewünscht ist, empfehle ich, den 
sleep Modus in Kombination mit Pin-change-interrupt zu nutzen. Sowie 
einen Timer zur automatischen Abschaltung nach einigen Stunden.

von Peter D. (peda)


Lesenswert?

Hier mal ein C-Programm für den ATtiny13:
1
#include <avr/interrupt.h>
2
#include <avr/sleep.h>
3
4
EMPTY_INTERRUPT( PCINT0_vect );                 // wake up from power down
5
6
int main()
7
{
8
  PORTB = 0b00011111;                           // pull ups on
9
  PCMSK = 0b00011111;                           // prepare awake pins
10
  GIMSK = 1<<PCIE;                              // awake interrupt on
11
  set_sleep_mode( SLEEP_MODE_PWR_DOWN);         // prepare sleep
12
  sleep_enable();
13
  sei();
14
15
  for(;;){
16
    uint8_t val = PINB | 0b11100000;
17
    switch( val ){
18
      default:         val = 0b11111111;        // all off on not valid states
19
      case 0b11111110:                  
20
      case 0b11111101:
21
      case 0b11111011:
22
      case 0b11110111:
23
      case 0b11101111: break;
24
    }
25
    DDRB = 0b00000000;                          // avoid short circuit
26
    PORTB = val;                                // set desired pin low
27
    DDRB = ~val;                                // and as output
28
    sleep_cpu();
29
  }
30
}

von Anfänger_80 (Gast)


Lesenswert?

Hallo zusammen,

 ich habe mittlerweile die Bauteile und das Breadboard erhalten und habe 
bereits 2 Schaltungen gestestet.

Die Schaltung von MaWin 
(Beitrag "Re: 5 LEDs mit 5 Tastern schalten") funktioniert 
einwandfrei und ist wirklich sehr einfach. Kleiner Schönheitsfehler: Die 
LED leuchtet erst nach loslassen des Tasters - ist aber wirklich nur ein 
Schönheitsfehler.

Die Schaltung von Frank.M alias ukw 
(Beitrag "Re: 5 LEDs mit 5 Tastern schalten") funktioniert 
leider nicht wirklich (hab sie dreimal neu aufgebaut). Der LED-Wechsel 
funktioniert eher zufällig, auch dann wenn ich an den Bauteilen/Kabeln 
wackle. Muss mich hier mal tiefer in die Datenblätter "reinarbeiten" und 
schauen wo der Fehler liegen könnte.
Evtl. liegt es auch an der falschen Übersetzung der Anschlüsse: Mein 
74HC148 hat keine Q0-Q3, sondern A0-A3 und der 74HC137 hat keine LE, E1, 
E2 etc. sondern GL, G2 und G1...

Werde mich dann wieder melden wenn ich die anderen Schaltungen getestet 
habe.

Schönes Wochenende!

Gruß,
Christian

von Jobst M. (jobstens-de)


Lesenswert?

Die mit dem 4028 funktioniert auf jeden Fall, die habe ich schon 
mehrfach verbaut.


Gruß

Jobst

von Anfänger_80 (Gast)


Lesenswert?

Frank M. schrieb:

> 74HC148:
> ========
>
> D0-D7 hier kommen die N Taster dran, maximal 8. Die anderen Kontakte der
> Taster kommen an Masse (GND). Ebenso kommen an D0-D7 jeweils ein
> Widerstand 10 kOhm bis 100 kOhm, die anderen Enden der Widerstände alle
> an +5V.
>
> Sonst:
> Vcc  -> 5V
> GND  -> GND
> Q0   -> A vom 74HC137
> Q1   -> B ""
> Q2   -> C ""
> EI   -> GND
> GS   -> LE1 vom 74HC137 und auf E1 vom 74HC137
>
> 74HC137:
> ========
>
> Vcc   -> 5V
> GND   -> GND
> E2    -> 5V
> E1    -> GS vom 74HC148, siehe oben.
> LE1   -> auch GS vom 74HC148, siehe oben.
> Y0    -> LED, diese dann über Vorwiderstand an 5V
> ...
> Y8    -> LED, diese dann über Vorwiderstand an 5V
>
> Lade Dir die Datenblätter zu den beiden ICs aus dem Netz, zeichne meine
> obige Beschreibung als Schaltbild und lege diese Zeichnung dann neben
> die Datenblätter und schau Dir die Wahrheitstafeln (Functional Tables)
> an. Dann wirst Du das auch als Maschinenbauer verstehen.

So, ich habe die Schaltung mittlerweile soweit, dass sie "stabil" ist. 
Ich hatte nur "n"-Widerstände an die Eingänge des 74HC148 gehängt. Nach 
Studieren der Truth Table habe ich rausgefunden, dass aber an jeden 
Eingang ein Widerstand gehört. Zudem sind Tasternummer und LED-Nummer 
entegengesetzt, d.h. Taster "D0" steuert LED "Y7" usw. Ich hatte zuvor 
"D0" entspricht "Y0" angenommen.
Irgendwo ist aber immer noch ein Haken, da die LEDs nur solange 
leuchten, wie der Taster gedrückt bleibt. Nach Loslassen des Tasters 
erlischt die LED wieder. Irgendwie merkt sich der HC137 den gesetzten 
Staus nicht (oder wird durch den HC148 wieder "resettet")?

Gruß,
Christian

von Anfänger_80 (Gast)


Lesenswert?

Jobst M. schrieb:
> Die mit dem 4028 funktioniert auf jeden Fall, die habe ich schon
> mehrfach verbaut.
>
> Gruß
>
> Jobst

Hallo,

 ich habe die Schaltung mal nachgebaut; an die aktiven Kanäle kommen 
noch die Vorwiderstände und die LEDs, oder? An Vdd kommt noch + (in 
meinem Fall 4,5V)? Bei Vss habe ich nichts angeschlossen. Als 
Widerstände auf GND habe 100kOhm verwendet.
Die LED an Kanal 1/Q0 geht wie beschrieben an, sobald die Schaltung mit 
Spannung versorgt wird. Beim Umschalten auf die anderen LEDs leuchten 
die jeweiligen LEDs aber nur solange, wie der Taster gedrückt ist. Beim 
Loslassen erlischt die jeweilige LED und die LED an Kanal 1 geht wieder 
an.
Was mache ich falsch?

Gruß,
Christian

von Hubert G. (hubertg)


Lesenswert?

Vss gehört auf GND.

von Anfänger_80 (Gast)


Lesenswert?

Hubert G. schrieb:
> Vss gehört auf GND.

Tja, habe Vss auf GND gelegt - dennoch springt nach Loslassen der Taster 
immer wie die LED an Q0 an.
Wenn ich die Schaltung richtig verstehe, müsste jeweils der aktive 
Ausgang über die Diode den jeweils gewählten Eingang nach Loslassen des 
Tasters weiterhin mit Spannung/Strom versorgen (auf "high" halten), so 
dass der Zustand stabil bleibt, bis ein anderer Eingang gewählt wird, 
oder?
Aber funktioniert das wirklich so, wenn der Ausgang eine LED und 
gleichzeitig den Eingang versorgen muss? Vermutlich "verbraucht" die LED 
zuviel Strom/Spannung, so dass für den Eingang nichts mehr über bleibt?
Wozu dienen überhaupt die Widerstände auf GND?

Gruß,
Christian

von Jobst M. (jobstens-de)


Lesenswert?

Anfänger_80 schrieb:
> Tja, habe Vss auf GND gelegt - dennoch springt nach Loslassen der Taster
> immer wie die LED an Q0 an.

Mach mal ein Foto vom Aufbau und stell es hier ein (Bildformate 
beachten!)


Anfänger_80 schrieb:
> Wenn ich die Schaltung richtig verstehe

Ja.


Anfänger_80 schrieb:
> Wozu dienen überhaupt die Widerstände auf GND?

Das ist ein CMOS-IC. Da reicht es, mit der Hand in die Nähe zu kommen, 
um H an einem Eingang zu erzeugen. Dafür Widerstände, damit dort nicht 
ungewollt H ist.


Anfänger_80 schrieb:
> Vermutlich "verbraucht" die LED
> zuviel Strom/Spannung, so dass für den Eingang nichts mehr über bleibt?

Nein, nicht, wenn Du es richtig gemacht hast.


Gruß

Jobst

von Fransen (Gast)


Lesenswert?

Ich denke ein digitales Tastenaggregat ist eine einfache Möglichkeit das 
Problem zu lösen:

http://www.pic-tec-shop.de/Firmware-p84h68s80-Digitales-Tastenaggr.html

Gibt es auch mechanisch - einfach mal nach Tastenaggregat googeln

von Lochrasterlöter (Gast)


Lesenswert?

Ich will nicht euere ganzen ideen kaputt mache aber was spricht denn 
gegen einen stufenschalte wie an einer richtigen waschmschiene.

Wenn sowieso immer nur eine leuchtet:
Widerstand an com vom stufenschalter und an alle bis auf einen 
ausgängeen leds dran
Müssten 220ohm bei 9v sein

von Udo S. (urschmitt)


Lesenswert?

Lochrasterlöter schrieb:
> Ich will nicht euere ganzen ideen kaputt mache aber was spricht denn
> gegen einen stufenschalte wie an einer richtigen waschmschiene.

Sinnlos, es geht hier nicht um die Tochter, sondern um den Spieltrieb 
der Erwachsenen :-)
Ich hatte das ganz oben auch schon vorgeschlagen.
Mit 5 Schaltern hätte das Kind sogar noch mehr wo sie schalten kann und 
könnte beliebige Kombinationen von Leds an erzeugen. Also ein Mehrwert 
für das Kind, aber nicht für Papi.

von Anfänger_80 (Gast)


Lesenswert?

Udo Schmitt schrieb:
> Sinnlos, es geht hier nicht um die Tochter, sondern um den Spieltrieb
> der Erwachsenen :-)

Immer diese Spielverderber... ;-)
Aber ich leugne nicht, dass ich hiermit auch meinen elektrotechnischen 
Horizont etwas erweitern will.

> Mit 5 Schaltern hätte das Kind sogar noch mehr wo sie schalten kann und
> könnte beliebige Kombinationen von Leds an erzeugen. Also ein Mehrwert
> für das Kind, aber nicht für Papi.

Ich sehe den "Mehrwert" darin, es so realistisch wie möglich 
nachzubilden -eben wie die "große" Spielmaschine in der echten Küche.
Einfach mehrere Schalter zu verwenden wäre nicht "originalgetreu" - oder 
können Sie bei Iherer Spülmaschine gleichzeitig 45°, 60° und 70° 
einstellen? ;-)
Ja, und es ist auch ein Mehrwert für Papi ;-)

von Udo S. (urschmitt)


Lesenswert?

Anfänger_80 schrieb:
> wäre nicht "originalgetreu"

Originalgetreu interessiert Papas, nicht Kinder unter 10.
:-)

Trotzdem viel Spass beim Basteln

von Hubert G. (hubertg)


Lesenswert?

Wenn es für einen Jungen wäre würde man sagen:
Der muss von Klein an an die Technik herangeführt werden.
Warum soll es bei seiner Tochter nicht sein, das sie sich dafür 
interessiert wie Papa das gemacht hat?

von Markus W. (Firma: guloshop.de) (m-w)


Lesenswert?

Fransen schrieb:
> Ich denke ein digitales Tastenaggregat ist eine einfache Möglichkeit das
> Problem zu lösen:
>
> http://www.pic-tec-shop.de/Firmware-p84h68s80-Digitales-Tastenaggr.html

Witzige Idee. :-)
Ob es dafür aber wirklich einen Markt gibt?

von Falk B. (falk)


Lesenswert?

@ Markus Weber (Firma: guloshop.de) (m-w)


>> http://www.pic-tec-shop.de/Firmware-p84h68s80-Digi...

>Witzige Idee. :-)
>Ob es dafür aber wirklich einen Markt gibt?

Wer ist so dämlich, für einen einfachen, programmierten PIC 7,90 
hinzulegen?

von Peter D. (peda)


Lesenswert?

Fransen schrieb:
> Ich denke ein digitales Tastenaggregat ist eine einfache Möglichkeit das
> Problem zu lösen:
>
> http://www.pic-tec-shop.de/Firmware-p84h68s80-Digitales-Tastenaggr.html

Was mich wundert, daß in PIC-Schaltungen häufig externe Pulldowns 
benutzt werden. Mir ist das schon öfters aufgefallen.
Gibt es einen bestimmten Grund dafür, haben viele (ältere) PIC keine 
internen Pullups?

von kopfkratzer (Gast)


Lesenswert?

kopfkratz
Hmmmm,
also wenn Du wirklich Löten willst und es darum geht Logik diskret 
aufzubauen dann baue Dir das Ganze mit Relais auf = mehr Platz, mehr 
Strom, mehr KLACK und viel mehr Bauteile :-P
Eine rein mechanische Lösung wäre doch auch reizvoll ?

von dolf (Gast)


Lesenswert?

Falk Brunner schrieb:
> Wer ist so dämlich, für einen einfachen, programmierten PIC 7,90
> hinzulegen?
alle diejenigen die vom programmieren absolut keine ahnung haben.
das geht auch mit nem cd4017 + taktgenerator recht gut.

von Anfänger_80 (Gast)


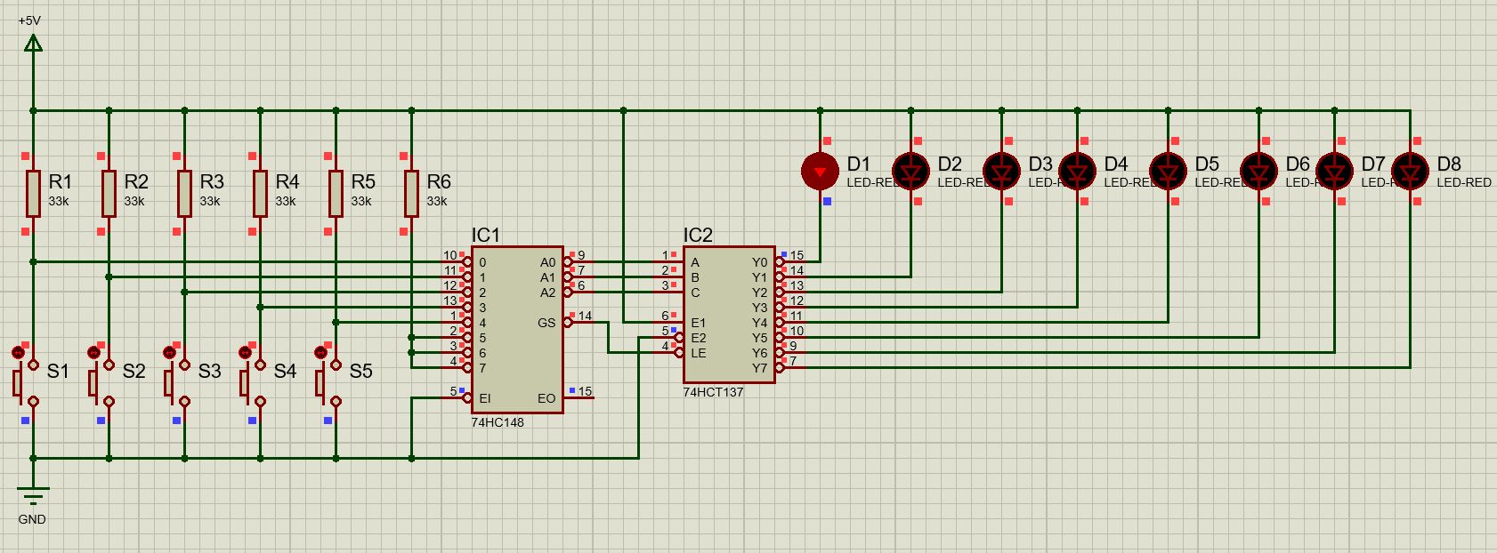
Angehängte Dateien:

Lesenswert?

Jobst M. schrieb:
> Anfänger_80 schrieb:
>> Tja, habe Vss auf GND gelegt - dennoch springt nach Loslassen der Taster
>> immer wie die LED an Q0 an.
>
> Mach mal ein Foto vom Aufbau und stell es hier ein (Bildformate
> beachten!)

Hallo,

 anbei ein Bild der Schaltung. Sorry, falls es etwas chaotisch ist. Bin 
hier leider blutiger Anfänger und teilweise liegen Ein- und Ausgänge 
ungünstig beieinander. Die Beinchen der Komponenten berühren sich nicht.

von Markus (Gast)


Lesenswert?

Ich würde dem IC direkt über der Speisung mal noch einen CX als 
Keramik-Kondensator (so etwa 10 - 100 nF) spendieren.
Dies um sicher etwelche negative Effekte beim Umschalten 
auszuschliessen.

von Jobst M. (jobstens-de)


Lesenswert?

Anfänger_80 schrieb:
> anbei ein Bild der Schaltung. Sorry, falls es etwas chaotisch ist.

Nein, ist wunderbar. Stimmt auch alles, soweit ich das sehe.

Markus schrieb:
> Ich würde dem IC direkt über der Speisung mal noch einen CX als
> Keramik-Kondensator (so etwa 10 - 100 nF) spendieren.

Ich auch.


Mit welcher Spannung betreibst Du die Schaltung?

Edit: Und welche Spannung misst Du an Ausgang 0, wenn die LED leuchtet.


Gruß

Jobst

von Anfänger_80 (Gast)


Lesenswert?

Jobst M. schrieb:

> Markus schrieb:
>> Ich würde dem IC direkt über der Speisung mal noch einen CX als
>> Keramik-Kondensator (so etwa 10 - 100 nF) spendieren.
>
> Ich auch.

Was heißt das genau? Wo muss ich den Kondensator setzen? Parallel zu "+" 
und Vdd?

>
> Mit welcher Spannung betreibst Du die Schaltung?

Drei 1,5V Batterien. Gemessen sind es ca. 4,65V.

>
> Edit: Und welche Spannung misst Du an Ausgang 0, wenn die LED leuchtet.

An Ausgang 0 liegen ca. 2,06V an

Danke,
Christian

von Max D. (max_d)


Lesenswert?

Andere Idee: 4017 als "Lauflicht" mit schnellem (wenn man 1khz oder so 
nimmt sieht der Mensch nichts mehr) und normalerweise angehaltenem Takt. 
Wenn jetzt ein Taster (zwischen dem "Zielausgang" am 4017 und dem 
"anhaltesignal" (muss bei high anhalten) am takt. Wenn man jetzt einen 
Taster drückt der nicht gerade aktiv ist, dann läuft das Lauflicht los 
und läuft so lange bis der Lichtpunkt beim Zielpunkt angekommen ist. 
Dort zieht dann der Taster den Stopeingang auf "Stoppotential" und hält 
so den Timer an. Fertig ist die Laube. (und man braucht nur sehr wenig 
externe Bauteile)....

von Yalu X. (yalu) (Moderator)


Lesenswert?

Anfänger_80 schrieb:
> An Ausgang 0 liegen ca. 2,06V an

An den Ausgängen des ICs sollten im High-Zustand mehr als 3V anliegen,
damit das Signal an den über eine Diode verbundenen Eingängen noch als
High-Pegel erkannt wird.

Da die 40xx-Bausteine nur einen sehr geringen Ausgangsstrom liefern
können, geht die Ausgangsspannung bei der Belastung durch eine LED so
stark in die Knie, dass die Schaltung nicht mehr funktionieren kann.

Die Vorwiderstände sind mit 82 Ω zudem viel zu klein gewählt und stellen
für die Ausgänge praktisch einen Kurzschluss dar. Aber keine Angst, das
IC geht deswegen nicht kaputt. Probier mal 820 Ω oder noch besser 1 kΩ
aus. Damit wird die Schaltung vermutlich funktionieren, allerdings
leuchten die LEDs dann nur noch schwach, weil sie nur etwa 1,2 bis 1,3
mA erhalten.

Damit die LEDs heller werden, kannst du entweder zwischen die Ausgänge
und die LEDs noch Treiberstufen schalten oder den 4028 durch einen
74HC4028 (der liefert mehr Strom als der 4028) und die LEDs durch
Low-Current-LEDs ersetzen (die leuchten schon bei ein paar mA ganz gut).

Vielleicht reicht es aber auch schon aus, die Versorgungsspannung zu
erhöhen. Die passenden LED-Vorwiderstände kannst dabei auch durch
Versuch und Irrtum herausfinden: Wähle zu Beginn ausreichend große
Vorwiderstände und vekleinere sie dann nach und nach, so dass die LEDs
heller werden und die Schaltung gerade noch funktioniert. Das ist zwar
keine professionelle Vorgehensweise, aber für ein Einzelexemplar zu
Hobbyzwecken ausnahmsweise in Ordnung ;-)

Deinen Aufbau habe ich mir auch angeschaut, er scheint korrekt zu sein.

von Erich (Gast)


Lesenswert?

Ja, den Diodenkram könntest dir ersparen mit meinem Vorschlag 
Beitrag "Re: 5 LEDs mit 5 Tastern schalten" (74HC148 + 74HC137).
Wie ich lese, hast du den auch schon probiert hier 
Beitrag "Re: 5 LEDs mit 5 Tastern schalten" aber wohl nicht 
vollständig korrekt aufgebaut.
Grundsätzlich dürfen von "HC" (Cmos) Schaltungen niemals offene Eingänge 
verbleiben; die müssen entweder nach GND (direkt) oder über Pullup 
(100k) nach VCC verbunden werden (mehrere gleichartige nicht benutzte 
können einen Pullup teilen (es sei denn man will sie später doch 
beschalten).
Das Problem ...
>Nach Loslassen des Tasters erlischt die LED wieder.
... kann nur an fehlender oder falscher Beschaltung des "LE" (Latch 
enable) des 74HC137 liegen. Möglicherweise muss das "GS" vom '148 etwas 
verzögert werden bevor es zum "LE" des '137 kommt. Probiere mal einen 
Serien-R von 1k am Ausgang "GS" und dann einen 1nF am Eingang des "LE" 
gegen Gnd.
Gruss

von MaWin (Gast)


Lesenswert?

Erich schrieb:
> Grundsätzlich dürfen von "HC" (Cmos) Schaltungen niemals offene Eingänge
> verbleiben; die müssen entweder nach GND (direkt) oder über Pullup
> (100k) nach VCC verbunden werden (mehrere gleichartige nicht benutzte
> können einen Pullup teilen (es sei denn man will sie später doch
> beschalten).

Das gilt bei TTL, mit 4k7. CMOS dürfen durchaus auch direkt an VCC, und 
zwar so direkt, dass der Stützkondensator wirkt damit nicht VCC unter 
HI-0.5V absackt (ebensie wie GND nicht über LO+0.5V steigen darf). CMOS 
ist vollkommen symmetrisch was das anlangt.

von Fransen (Gast)


Lesenswert?

Ich bin häufiger so "dämlich", da mir meistens die Zeit fehlt um solche 
Probleme durch langwieriges Proggen mühsam selbst zu erschlagen. So´n 
preiswertes fertiges IC ist da allemal ökonomischer und man hat eine 
funktionierende Schaltung, anstatt eines Drahtverhaus, der dann nur - 
falls überhaupt - meistens nur unbefriedigend funktioniert. Und 
besonders wichtig ist für mich, dass man sich auf das Projekt 
konzentrieren kann, anstatt sich mit solchem Kleinkram zu belasten.

von Anfänger_80 (Gast)


Lesenswert?

Yalu X. schrieb:
> Anfänger_80 schrieb:
>> An Ausgang 0 liegen ca. 2,06V an
>
> An den Ausgängen des ICs sollten im High-Zustand mehr als 3V anliegen,
> damit das Signal an den über eine Diode verbundenen Eingängen noch als
> High-Pegel erkannt wird.
>
> Da die 40xx-Bausteine nur einen sehr geringen Ausgangsstrom liefern
> können, geht die Ausgangsspannung bei der Belastung durch eine LED so
> stark in die Knie, dass die Schaltung nicht mehr funktionieren kann.
>
> Die Vorwiderstände sind mit 82 Ω zudem viel zu klein gewählt und stellen
> für die Ausgänge praktisch einen Kurzschluss dar. Aber keine Angst, das
> IC geht deswegen nicht kaputt. Probier mal 820 Ω oder noch besser 1 kΩ
> aus. Damit wird die Schaltung vermutlich funktionieren, allerdings

Hallo,

 Du hattest Recht: mit 1kOhm-Vorwiderständen funktioniert die Schaltung 
(am Ausgang liegen dann 2,95V an); leider sind die LEDs wie vermutet 
dadurch auch relativ dunkel.

Könnte ich nicht "einfach" die Eingänge am IC über Transistoren direkt 
an die Versorgungsspannung hängen?; d.h. ich führe einen IC-Ausgang 
nicht wie jetzt direkt an den entsprechenden Eingang, sondern an die 
Basis eines Transistors. Dieser schaltet dann direkt "+" über die 
Kollektor-Emitter-Strecke an den Eingang (also parallel zu den Tastern). 
Zum Schalten müsste die Ausgangsspannung von 2,06V doch locker 
reichen...
Wären zwar zusätzliche Komponenten, könnte aber die Schaltung "retten"?

Gruß,
Christian

P.S.: Die 82 Ohm hatte ich so ausgewählt, damit die Schaltung mit 
Batterien (4,5V) und 3,6V (Akkus) funktioniert. mit 82 Ohm läuft die LED 
bei 4,5V an der Obergrenze Ihrer Spezifikation, wäre mit 3,6V aber auch 
noch betreibbar.

von Anfänger_80 (Gast)


Lesenswert?

Erich schrieb:
>>Nach Loslassen des Tasters erlischt die LED wieder.
> ... kann nur an fehlender oder falscher Beschaltung des "LE" (Latch
> enable) des 74HC137 liegen. Möglicherweise muss das "GS" vom '148 etwas
> verzögert werden bevor es zum "LE" des '137 kommt. Probiere mal einen
> Serien-R von 1k am Ausgang "GS" und dann einen 1nF am Eingang des "LE"
> gegen Gnd.
> Gruss

Hallo Erich,
 ich habe "GS" über einen 1k mit "LE" verbunden (war doch so gemeint, 
oder?) und an "LE" einen 0,1µF (1nF habe ich leider nicht) an Gnd 
gehängt.
Leider funktioniert die Schaltung immer noch nicht, d.h. die LEDs 
leuchten nur beim Gedrückthalten des Tasters.
Ansonsten habe ich die Schaltung 1:1 wie in 
Beitrag "Re: 5 LEDs mit 5 Tastern schalten" 
beschrieben aufgebaut + 100kOhm an jeden Eingang des 148.

Rein theoretisch müsste die Schaltung funktionieren... tut sie aber 
nicht :-(

von Rowland (Gast)


Lesenswert?

Ja, mir ist schon klar, warum das nicht funktioniert. Der Pin GS vom 148 
steht im Ruhezustand (keine Taste gedrückt) auf HI. Wird gerade eine 
Taste gedrückt gibt GS LO aus. Nun wurde dieser Pin mit E1 des 137 
verbunden. Der Eingang E1 ist aber negativ-aktiv (Strich über dem E1), 
was bedeutet der Dekoder gibt nur bei einem LO-Pegel an E1 das 
dekodierte Muster weiter. Da aber GS (und somit E1) nur bei gedrückter 
Taste LO ist leuhtet auch nur dann eine LED.

Abhilfe:
Da der Dekoder ohnedies nicht deaktiviert werden muss (LED soll ja auch 
bei gedrückter Taste leuchten) einfach E1 von GS trennen und E1 auf GND 
legen.

Alternativ (LED geht dann beim Drücken aus) kann auch EO vom 148 mit E1 
vom 137 verbunden werden. Oder E1 und E2 vom 137 umdrehen, da E2 
positiv-aktiv ist (Wobei dann E1 dauerhaft auf Masse gehört).

von Yalu X. (yalu) (Moderator)


Lesenswert?

Anfänger_80 schrieb:
> Könnte ich nicht "einfach" die Eingänge am IC über Transistoren direkt
> an die Versorgungsspannung hängen?

Das bringt nicht viel. Wenn du die Transistoren in Kollektorschaltung
betreibst, ändert sich am Spannungspegel an den Eingängen so gut wie
nichts, da nur der Strom, aber nicht die Spannung verstärkt wird. Eine
Emitterschaltung wäre diesbezüglich besser, führt aber zur Invertierung
der Signale. Du müsstest jeweils zwei Transistorstufen hintereinander
schalten, um wieder die richtige Polarität zu erhalten, was den Aufwand
weiter erhöht.

Nein, du musst das Übel an der Wurzel packen und mit den Transistoren
den Strom für die LEDs verstärken.

von Anfänger_80 (Gast)


Lesenswert?

Yalu X. schrieb:
> Nein, du musst das Übel an der Wurzel packen und mit den Transistoren
> den Strom für die LEDs verstärken.

Oje... das mit dem Strom verstärken habe bei Transistoren noch nie 
wirklich verstanden (ich sehe einen Transistor immer nur als eine Art 
Relais an, mit dem eine große Spannung mit Hilfe einer Kleinen 
geschaltet werden kann)
Wo muss ich B, C & E des Transistors anschließen? Wie berechnet sich 
dann der Vorwiderstand?

Danke,
Christian

von Dietrich L. (dietrichl)


Lesenswert?

Anfänger_80 schrieb:
> Wo muss ich B, C & E des Transistors anschließen? Wie berechnet sich
> dann der Vorwiderstand?

http://www.mikrocontroller.net/articles/Transistor#Emitterschaltung

Und das geht - je nach gewünschter Polarität - auch mir 
PNP-Transistoren. Dann ist der Emitter an Vcc, die Last zwischen 
Kollektor und GND, und eingeschaltet wird mit eine "0" vor dem 
Basiswiderstand.

Gruß Dietrich

von Erich (Gast)


Lesenswert?

>Oje... das mit dem Strom verstärken habe bei Transistoren

Naja, der moderne Elektroniker greift zum IC, in diesem Falle zum 
ULN2803(A).
Das Teil hat quasi 8 Transistoren in einem Gehäuse.
In deinem Falle kannst es so anschliessen:
http://hobbytron.altervista.org/schemi/2803led.jpg

Die "In" des Bauteils kommen von deiner bisherigen Schaltung (an dieser 
Stelle keine Widerstände ect. nötig).
(Als Besonderheit würde dieses Bauteil jetzt auch höhere Spannungen an 
"+" vertragen, man könnte also auch weisses LEDs oder kleine 
Hochleistungsleds dran betreiben).

Die Sache mit dem '148 und '137 werde ich jetzt selbst mal 
zusammenlöten. Es muss möglich sein es "mit speichern" zum laufen zu 
bringen.
>und an "LE" einen 0,1µF (1nF habe ich leider nicht)
(gehört zu Beitrag "Re: 5 LEDs mit 5 Tastern schalten")
Nein, das darf man nicht machen. Hier ist kein "Stützkondensator" 
verlangt, sondern ein definierter Wert für den Tiefpaß zur kleinen 
Zeitverzögerung. Da darf man nicht einfach den 100-fachen Wert nehmen.
http://de.wikipedia.org/wiki/RC-Glied
Mit 1kOhm und 1nF würde tau = 1 Microsekunden rauskommen.
Die Zeitkonstante T bzw. tau siehe auch 
http://de.wikipedia.org/wiki/Zeitkonstante
Ist aber fast nimmer Maschinenbau.

Gruss

von Hubert G. (hubertg)


Lesenswert?

Und wenn du einen ULN2803 verwendest, dann kannst du auch bei dem 4028 
bleiben, ersparst dir einen IC.

von Jobst M. (jobstens-de)


Lesenswert?

Yalu X. schrieb:
> Das bringt nicht viel. Wenn du die Transistoren in Kollektorschaltung
> betreibst, ändert sich am Spannungspegel an den Eingängen so gut wie
> nichts, da nur der Strom, aber nicht die Spannung verstärkt wird. Eine
> Emitterschaltung wäre diesbezüglich besser, führt aber zur Invertierung
> der Signale. Du müsstest jeweils zwei Transistorstufen hintereinander
> schalten, um wieder die richtige Polarität zu erhalten, was den Aufwand
> weiter erhöht.

Na, nicht ganz ausgeschlafen? ;-)

Es geht sowohl mit der Kollektor-, als auch mit der Emitterschaltung:
1
                   (+)
2
                    |
3
                  |/
4
vom 4028 >--------|
5
                  |<\
6
                    |
7
                    |
8
                    R
9
                    |
10
                   LED
11
                    |
12
                   GND
13
14
15
oder
16
17
18
                  (+)
19
                   |
20
                   R
21
                   |
22
                  LED
23
                   |
24
                 |/
25
4028 >--2k2--+---|
26
             |   |<\
27
            2k2    |
28
             |     |
29
            GND   GND

Hubert G. schrieb:
> Und wenn du einen ULN2803 verwendest, dann kannst du auch bei dem 4028
> bleiben, ersparst dir einen IC.

Naja, er spart sich 5 Transistoren und 10 Widerstände.
Wäre auch mein Favorit.


Gruß

Jobst

von Yalu X. (yalu) (Moderator)


Lesenswert?

Jobst M. schrieb:
> Na, nicht ganz ausgeschlafen? ;-)

Wer? ;-)

Lies doch noch einmal meinen ganzen Beitrag, insbesondere auch das
folgende Zitat:

Yalu X. schrieb:
> Anfänger_80 schrieb:
>> Könnte ich nicht "einfach" die Eingänge am IC über Transistoren direkt
>> an die Versorgungsspannung hängen?

Es ging hier also noch nicht um Treiber für die LEDs. Da das aber die
einzig sinnvolle Lösung des Problems ist, habe ich es auch gleich
vorgeschlagen:

Yalu X. schrieb:
> Nein, du musst das Übel an der Wurzel packen und mit den Transistoren
> den Strom für die LEDs verstärken.

von Jobst M. (jobstens-de)


Lesenswert?

Yalu X. schrieb:
> Wer? ;-)

Ähhh ... ich! ... natürlich ... Was dachtest Du denn!? :-D


Gruß

Jobst

von Anfänger_80 (Gast)


Lesenswert?

Rowland schrieb:
> Abhilfe:
> Da der Dekoder ohnedies nicht deaktiviert werden muss (LED soll ja auch
> bei gedrückter Taste leuchten) einfach E1 von GS trennen und E1 auf GND
> legen.

Das war das Problem!
Jetzt funktioniert die Schaltung mit 137 & 148 einwandfrei und wie 
gewünscht! Ein 1k und ein 1µF sind dann auch nicht notwendig...

Gruß,
Christian

von Rowland (Gast)


Lesenswert?

Bestens ;-)

von Alois N. (alois)



Lesenswert?

Schon etwas älter aber sicher das der Trick mit dem 74HC137 + 74HC148 
funktioniert?

In der Schaltungssimualtion geht das nämlich nicht. Oder habe ich im 
Schaltplan etwas vergessen?

von 6a66 (Gast)


Lesenswert?

Alois N. schrieb:
> In der Schaltungssimualtion geht das nämlich nicht. Oder habe ich im
> Schaltplan etwas vergessen?

Jou, Du solltest mit den Tasten bei Input1 anfangen und dann 
konsequenterweise auch mit LED1 an Y6. Es kann auch sein dass Deine 
Simulatiossoftware das Thema Setup/Hold der Bausteine missachtet. In 
Realität könnte es sein dass die Daten A0..A2 schon weg sind wenn das 
Latch zugeht, ein bisschen RC an den Daten könnte da helfen.

rgds

von Alois N. (alois)


Angehängte Dateien:

Lesenswert?

6a66 schrieb:
> In
> Realität könnte es sein dass die Daten A0..A2 schon weg sind wenn das
> Latch zugeht, ein bisschen RC an den Daten könnte da helfen.


Hallo, du hast recht. Danke für den Tipp. Ein paar RC zwischen dem 148 
und 137 in der Simulation bewirken Wunder. Ist das in der Realität auch 
so? Nach obigen Erfahrungsbericht werden die wohl nicht gebraucht und 
das Ganze funktioniert trotzdem.

Heißt dass das GS-Signal in real schneller schaltet als die Ausgänge 
A0-A2 des 74HC148 ?

von 6a66 (Gast)


Lesenswert?

Alois N. schrieb:
> Nach obigen Erfahrungsbericht werden die wohl nicht gebraucht und
> das Ganze funktioniert trotzdem.

(IRONIE) Jaaa, und die ganzen Schaltungen ohne die 100nF Kondensatoren 
gehen auch, und  Elektronik hat NIEEEE Toleranzen :) (/IRONIE)

Alois N. schrieb:
> Heißt dass das GS-Signal in real schneller schaltet als die Ausgänge
> A0-A2 des 74HC148 ?

RTFM. Beachte auch die Setup/Holdzeiten!

rgds

von 6a66 (Gast)


Lesenswert?

Alois N. schrieb:
> Ein paar RC zwischen dem 148
> und 137 in der Simulation bewirken Wunder.

Im übrigen hätten da 100R/1n auch gereicht :) Das meinte ich mit ein 
BISSCHEN RC. Das was Du da gemacht hast ist ja KILO-RC :).

rgds

von Ralf (Gast)


Lesenswert?

Ich finde die gif-Animation von Alois sehr gut.

Filme sagen mehr als tausend Bilder ;)

von Detlef Gamms (Gast)


Lesenswert?

Die Vorwiderstände der LED's in der letzten Schaltung oben, wohin führen 
die nach unten ?
Auf GND ?

Bitte melde dich an um einen Beitrag zu schreiben. Anmeldung ist kostenlos und dauert nur eine Minute.
Bestehender Account
Schon ein Account bei Google/GoogleMail? Keine Anmeldung erforderlich!
Mit Google-Account einloggen
Noch kein Account? Hier anmelden.