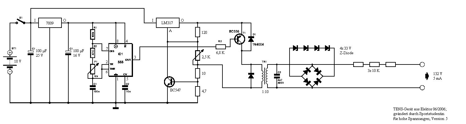
Hallo Ich hatte mir dieses TENS-Gerät aus Elektor 06/2006 gebaut. Ist ja ganz nett, aber irgendwie stört mich da einiges an der Schaltung: Man kann nur die Impulse einstellen. Der Strom wird doch nur durch das, was die Bauteile aushalten (BC556 und Trafo) und den Hautwiderstand begrenzt. Soll in der Originalschaltung der Strom durch den Trafo begrenzt werden? Die Spannung ist nicht einstellbar. Ich hätte aber gerne eine regulierbare Spannung und einen begrenzten Strom. Mehr Strom führt eher zu einem Brennen und mehr Spannung eher zu einem Stechen. Das Stechen fühlt sich besser an. Habe ich mit anderen TENS-Geräten, die wir testweise für den Muskelaufbau mal hatten, ausprobiert. Andere TENS-Geräte aus dem Handel machen irgendwie ähnliches wie die Elektorschaltung. Eine konstante Spannung und irgendwie änderbare Stromstärken und Impulse. Eben nicht das, was ich will. Deswegen hab ich die Schaltung mal geändert und hätte gerne eure Meinungen dazu. Ich hab die Eingangsspannung mit einem LM317 regulierbar gemacht und den Eingangsstrom mit einem anderen LM317 primärseitig auf 125 mA begrenzt. Wenn ich da einen Trafo mit 1:20 einsetze komme ich da bei den regelbaren 1,5 bis 9 Volt auf 30 bis 180 Volt. Der maximale Strom müsste sekundärseitig dann 125 mA : 200 = 6,25 mA betragen. Ist das bei 180 Volt noch zu gefährlich? Falls ja, auf welchen Wert sollte ich den Strom vor dem BC556 begrenzen? Über der Gürtellinie kommen nur Elektroden mit Doppelkontakten zum Einsatz. Freue mich auf eure Meinungen. Sportstudentin
Mich würde eher interessieren, ob man damit wirklich einen Effekt ausser Kribbeln und Schmerzen erzielen kann. Ansonsten, wenn nur max. 6.5 mA sollte es wohl ungefährlich sein, solange der Strom nicht über das Herz läuft.
Sportstudentin schrieb: > Deswegen hab ich die Schaltung mal geändert und hätte gerne eure > Meinungen dazu. Nun funktioniert die nicht mehr. Ein LM317 liefert keine 9V, wenn 9V rein gehen, sondern eher 6V. Und noch ein LM317 als Stromregler macht aus den 6V eher 2V. Als Maximaleinstellung. Die Strombegrenzung in der Originalschaltung macht gänzlich unprofessionell die kurze Einschaltzeit des Trafos und die miese Stromverstärkung des Transistors und der 9V Block. Den Trafo nur einseitig mit Gleichspannung zu betreiben, ist natürlich ebenfalls Unsinn. Jede Elektroschocktherapie muss strenge Richtlinien einhalten, was die maximale Spannung und die maximale Energiemenge pro Impuls an und in den Menschen bewirkt, und das muss schaltungentechnisch auch im Fehlerfall garantiert wegen, weswegen Schaltungen eher mehr Bauteile brauchen als der billige Bastelkram und zwangsweise teurer sind. Hält man die Vorschriften nicht ein, ist man schuld am Tod der Leute.
Man könnte den zweiten 317 weglassen und den Strom direkt am Transistor begrenzen, Stichwort Konstantstromquelle. Dann sollte das aber eher ein BD536 werden. Braucht zusätzlich einen Shuntwiderstand und einen zweiten Transistor. Wie lange hält der 317 eigentlich die Abschaltinduktionsspannung vom Trafo aus? Die Diode über dem Transistor ist ja nett gemeint, aber die Spannung steht dann halt am Ausgang des 317 an.
Bernd D. schrieb: > Mich würde eher interessieren, ob man damit wirklich einen Effekt ausser > Kribbeln und Schmerzen erzielen kann. Ja kann man,das ist vergleichbar mit diesen Bauchweg-Gürteln. Die Muskeln werden stimuliert, vergliechbar mit Sport. Nachteilig ist jedoch, dass immer nur einzelne Muskeln und nicht der Bewegungsapperat stimuliert wird. Die Muskeln ändern sich, das Gehirn weiß aber von der Änderung nichts. Für koordinierte Bewegungen ist dies nicht förderlich. Als Ergänzung zum Sport kann dies aber durchaus sinnvoll sein.
Bernd D. schrieb: > Mich würde eher interessieren, ob man damit wirklich einen Effekt ausser > Kribbeln und Schmerzen erzielen kann. Also die Geräte wo ich die Werbung in BIKE oder anderen Radsportzeitschriften sehen kann sind mit verlaub Wucher hoch 12. Diese Geräte werden zu horrenden Preisen von einigen Hundert Euronen gehandelt.Den Preis sind sie nicht wert weil den besten Muskelaufbau erzielt man beim treten. Allein um Schmerzen zu behandeln machen Tensgeräte Sinn aber für den Zweck gibt es deutlich billigeres. Ich hatte so ein Teil mal auf Leihbasis auf Rezept um mein Knie und die Schulter zu behandeln. Wichtig ist halt das die Pads gut kleben und die Fläche nicht zu klein ist sonst gibt es Verbrennungen. Die obrige Schaltung taugt zu gar nichts. Man kann nur die Frequenz aber nicht die Signalform einstellen (unipolar ,bipolar etc.) Dicke Oberschenkel,stramme Waden und einen sexy Hintern bekommt man vom treten auf dem Rad und nicht aus der Batterie
Sportstudentin schrieb: > Man kann nur die Impulse einstellen. > Der Strom wird doch nur durch das, was die Bauteile aushalten (BC556 und > Trafo) und den Hautwiderstand begrenzt. Soll in der Originalschaltung > der Strom durch den Trafo begrenzt werden? Der Trafo ist ein Transformator, mit dem eine ausreichende Spannung erzeugt wird, damit der gewünschte Strom in den Körper eingeprägt werden kann. Eine Strombegrenzung durch den Trafo ist nicht vorgesehen. > Die Spannung ist nicht einstellbar. Stimmt, muss auch nicht. > Ich hätte aber gerne eine regulierbare Spannung und einen begrenzten > Strom. Mehr Strom führt eher zu einem Brennen und mehr Spannung eher zu > einem Stechen. Wie kommst du auf diese Aussage? Die stimmt so eigentlich nicht. Die Elekotroden haben zwar diverse Kapazitäten, der Ohme Anteil ist aber recht dominant, somit sind Spannung und Storm miteinander verknüpft. Der Gleichstromanteil ist bei TENS relativ egal. Die Signale für Muskeln sind frequenzmoduliert. Mit Mehr Strom werden mehr Muskelzellen stimuliert. Mit höherer Frequenz steigt die Kontraktion der Zellen und damit der Kraft der einzelnen Zelle. Bei medizinischen Elektristiluationen, bei denen man reproduzierbare Ergebnisse haben will, wird Strom und Frequenz eingestellt. Spannung gibts da nur als Sicherheitslimit. Bei TENS reicht es aus, den Strom indirekt über die Spannug einzustellen, damit man über den Patienten ein Feedback hat, ob der aus der Spannung resultierende Strom ausreicht oder zu hoch ist. Was mich aber an der Schaltung viel mehr stört ist, dass am Ausgang ordentliche eine Energiebegrenzung fehlt. Erstefhlersicherheit ist ebenfalls keine gegeben.
herbert schrieb: > Die obrige Schaltung taugt zu gar nichts. Man kann nur die Frequenz aber > nicht die Signalform einstellen (unipolar ,bipolar etc.) Ist die Signalform bei den geringen Energien überhaupt relevant? Die Polariasationsspannung der Zellen sollte man generell erreichtn. Bipolar kenne ich bei Defis. Damit sollen die Ladungsträger nach dem Schock schneller ausgeglichen werden. Da ist aber deutlich mehr Energie dahinter.
Tilo L. schrieb: > Ist die Signalform bei den geringen Energien überhaupt relevant? > Die Polariasationsspannung der Zellen sollte man generell erreichtn. Ich habe irgendwo mal ein PDF Dokument über Tens gelesen ...also die medizinisch wissenschafliche Aufbereitung des Themas. Ist komplexer als man denken mag. Die Signalform und benutze Frequenz spielt bei der Therapie schon eine Rolle.So weis ich auch ,dass bestimmte Nervenfasern bei 143 Hz ihre größte Empfindlichkeit haben. Jeder Orthopäde hat so ein Gerät ,also gerade in der Schmerzteraphie hat man schon gesicherte Erkenntnisse über die Wirkungsweise.
Tilo L. schrieb: > herbert schrieb: >> Die obrige Schaltung taugt zu gar nichts. Man kann nur die Frequenz aber >> nicht die Signalform einstellen (unipolar ,bipolar etc.) > > Ist die Signalform bei den geringen Energien überhaupt relevant? Das ist eher "Gefühlssache": Das normale TENS soll ja hauptsächlich eine Schmerzlinderung bewirken. Da muß jeder selber ein bisserl probierne, bis der effekt als "ok" empfundne wird. > > Bipolar kenne ich bei Defis. Ja, ist schließlich dort ein bißchen anderer Ansatz. Du hast das schon richtig interpretiert.
Hi Sportstudentin, Im klinischen Handbuch des Compex 3 sind einige Grundlagen zur Elektrotherapie ganz gut aufbereitet (bis Seite 27). Interessant für dich könnte ebenfalls sein mit welchen Frequenzen sie welche Programme (=Effekte) erzielen. http://storage.djoglobal.eu/de_DE/Compex/DPF/Manuals/841301_Guide_Pratique_papier_DE_23-02-07_Valide.pdf Liebe Grüße, Lui
evtl solltest du mal einen anderen lösungsweg probieren komponenten 10w verstärker baussatz 2 tonfrequenz übertrager spannungsversorung 9v singnalquelle smartphone app, notebook, pc (zb goldwave, nch tone genrator) kannst sogar puls pausenverhältnis, anstiegskurve einstellen hab auch viel mit tens rumprobiert (einige unfälle mit dem bike, knie und schulterschaden) viel erfolg bei der behandlung
bernte schrieb: > hab auch viel mit tens rumprobiert (einige unfälle mit dem bike, knie > und schulterschaden) Da würde ich aber sehr vorsichtig sein und ohne ärtztliche Rat gar nix machen. Mein selbstversuch auf eigene Verordnung an meiner schmerzhaften Patellasehne machte das ganze noch schlimmer.Das war wohl zu grob.Diese Dinger gibt es auf Verordnungsbasis und dein Doc kann die programmieren. Der weis dann schon was da nützlich ist. Knie ist wieder ok aber die Bandscheibe zickt seit letztem Sommer und der rechte Oberschenkel fühlt sich etwas taub an.Da klemmt was. Wennst halt keine 20 mehr bist...Herz und Hirn ist aber noch sehr gut beieinander.Ich habe meinen Pulsmesser weggeworfen weil er mich bei einem Ruhepuls von < 40 füt tot erklärt hat.;-)
bernte schrieb: > 10w verstärker baussatz Willst was "grillen"? Da sind doch Unfälle vorprogrammiert weil das was da an Strom und Spannung rauskommt die Richtlinien für med Geräte bei weitem übertrifft. Ich habe vor längerem mal versucht ...rein zur Gaudi...Morsezeichen mit dem Finger zu erfühlen.Es gibt ja auch hörbehinderte OM´s. Der Verstärker war ein TBA 820 bei 9 Volt Versorgung . Übertrager 1:10. Selbst das was da zu fühlen war (600/800HZ) war auch ziemlich unangenehm einzustellen. Recht viel mehr als 1 Watt an 5,5 Ohm kommt da nicht raus. 10 Watt plus Fehlbedienung und dann? Schlechte Empfehlung.
ist schon mein ernst habe vor den eigenbauten, vier medizinische tensgeräte getestet und die sind richtig arscht teuer bei den etwas besseren kann man neben der frequenz und stromstärke immerhin die pulsweite einstellen man kann bei richtiger anwendung das schmerzempfinden herabsetzen (prellung, zerrung, knorpelriss) und beim muskelaufbautraining noch was oben draufsetzen wichtig ist nur das man die elektroden richtig platziert und die parameter am gerät richtig einstellt ich denke auch nicht das so etwas ein arzt unbedingt besser kann als jemand der etwas technische verständnis hat sämtliche lösung über eine software-steuerung sind weitaus flexibler als jedes analoge oder vorprogrammierte gerät das die regler nicht immer auf 100% laufen ist klar aber mit der zeit ergibt sich eine gewöhnung man sollte natürlich sämtliche sicherheitsvorkehrungen treffen und natürlich nur mit geringer leistung anfangen
bernte schrieb: > ist schon mein ernst Ja, sowas funktioniert 1A und ist sehr kostengünstig. Und, im Gegensatz zur hier herrschend Irr-Meinung: Es ist sogar ziemlich sicher und ungefährlich. > > habe vor den eigenbauten, vier medizinische tensgeräte getestet und die > sind richtig arscht teuer > bei den etwas besseren kann man neben der frequenz und stromstärke > immerhin die pulsweite einstellen Guckst du gelgentlich ebay, gibt da immer ein paar Restposten von Schwaab-Medico etc, die sind dann für 3...10 euro durchaus eien Alternative. > > man kann bei richtiger anwendung das schmerzempfinden herabsetzen > (prellung, zerrung, knorpelriss) > und beim muskelaufbautraining noch was oben draufsetzen Korrekt. Schreib ich ja bereits: Parameter-Einstellung nach persönlichem Empfinden wählen. > > wichtig ist nur das man die elektroden richtig platziert und die Kontaktfläche ordentlich mit z.B. Kochsalzlösung bentzt ! > und die parameter am gerät richtig einstellt D'accord. > ich denke auch nicht das so etwas ein arzt unbedingt besser kann als > jemand der etwas technische verständnis hat > > sämtliche lösung über eine software-steuerung sind weitaus flexibler als > jedes analoge oder vorprogrammierte gerät Mit 2 Oszillatoren/pulsgebern anfangen und die Signalform mischen wäre mein erprobter Ansatz. SW und Laptop ist natürlich noch etwas eleganter. > > das die regler nicht immer auf 100% laufen ist klar > aber mit der zeit ergibt sich eine gewöhnung d'accord. > > man sollte natürlich sämtliche sicherheitsvorkehrungen treffen > und natürlich nur mit geringer leistung anfangen Versteht sich irgendwie von selbst, aber sowas an Warnungen kann man in diesem Forum wohl nicht oft genug sagen.
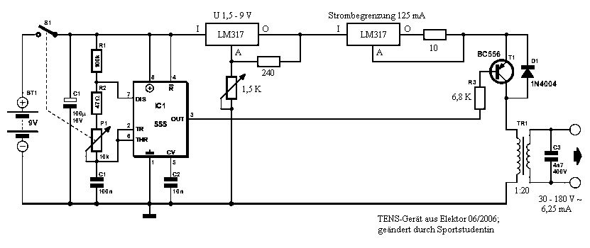
Hallo! Danke für eure Anregungen. Kann leider net so oft hier schreiben, da ich gerade die Woche über echt viel beim Training bin. Das Semester ist bald rum und da ist "Fleischbeschau"! :D Hier bei uns in Bayern ist das Sportstudium echt hart! > Bernd D. (bernd_d56) > Mich würde eher interessieren, ob man damit wirklich einen Effekt ausser > Kribbeln und Schmerzen erzielen kann. Das ist so gewollt. ;-) > MaWin (Gast) > Ein LM317 liefert keine 9V, wenn 9V rein gehen, sondern eher 6V. > Und noch ein LM317 als Stromregler macht aus den 6V eher 2V. > Als Maximaleinstellung. Wieso denn ein Spannungabfall von 3 Volt? Müsste die Eingangsspannung beim LM317 nicht nur mindestens 1,5 Volt über der Ausgangsspannung liegen? Lässt der LM317 als Strombegrenzer da echt nur noch ein Drittel der Eingangsspannung durch? Ich habe die Schaltung nochmals geändert. Wie ist das, wenn man zwei Blockbatterien in Reihe schaltet und die Schaltung mit 18 Volt betreibt? Kommen da hinter dem zweiten LM317 wenigstens noch 10 Volt raus? Wie berechnet man den Spannungsabfall eines LM317 als Strombegrenzer? Welche Spannung würde bei der obigen Schaltung sekundärseitig am Trafo anliegen? > Den Trafo nur einseitig mit Gleichspannung zu betreiben, ist natürlich > ebenfalls Unsinn. Hatte hier in Bayern Physik im Abi, aber Trafo mit Gleichspannung? Kenn ich net. > Timm Thaler (timm-thaler) > Man könnte den zweiten 317 weglassen und den Strom direkt am Transistor > begrenzen, Stichwort Konstantstromquelle. Dann sollte das aber eher ein > BD536 werden. Braucht zusätzlich einen Shuntwiderstand und einen zweiten > Transistor. Ging das auch einfach mehrere BC556 parallel zu schalten? Hatte das mal in irgendeiner anderen TENS-Schaltung gesehen. Wo kommen dann die Widerstände für die Strombegrenzung hin? > Wie lange hält der 317 eigentlich die Abschaltinduktionsspannung vom > Trafo aus? Die Diode über dem Transistor ist ja nett gemeint, aber die > Spannung steht dann halt am Ausgang des 317 an. Was kann eigentlich passieren, wenn so ein LM317 defekt ist? Kann das da passieren, dass der auf Durchzug schaltet und Spannungs- und Strombegrenzung nicht mehr funktionieren? > Tilo L. (katagia) > Wie kommst du auf diese Aussage? Die stimmt so eigentlich nicht. > Die Elekotroden haben zwar diverse Kapazitäten, der Ohme Anteil ist aber > recht dominant, somit sind Spannung und Storm miteinander verknüpft. Hatten für das Training mals testweise so ein Gerät. War eigentlich etwas inoffizielles, d.h. nicht offiziell für den Handel. Hatte ein Kommilitone mitgebracht. Da hatten sich Strom, Spannung, Impulsfrequenz und Impulsbreite einstellen lassen. Für den Muskelaufbau waren da Parameter vorgegeben. Dann hatte ich aber mal angefangen, die verschiedenen Regler nacheinander und in unterschiedlicher Reihenfolge aufzudrehen. Bin da experimentierfreudig. :-) Und das mit 100 Volt aufwärts bei einigen mA hatte sich am besten angefühlt. Ist zwar für den Muskelaufbau nicht so geeignet, aber so ein TENS-Gerät hat auch noch andere Einsatzmöglichkeiten. Das wird dann aber hier zu unanständig. ;-) Der Strom ließ sich nur begrenzen, Da konnte man die maximalen mA einstellen, aber es wurde nicht angezeigt, was tatsächlich geflossen ist. Deswegen soll der Strom im Eigenbau auch begrenzbar sein. Sportstudentin
Hallo und guten Tag, wenn Du unbedingt den LM317 verwenden willst, würde ich diese Schaltung aus Elektor 7-8 1992 verwenden. Den Strom könnte man über einen Stufenschalter oder ein Poti einstellen.(Poti 1- 2Watt) Oder einfach den guten alten L200 verwenden. Mann kann auch den Strom einfach über Widerstände direkt am Trafo begrenzen. (Poti mit 1 bis 2 Watt oder Stufenschalter) oder über den Transistor . (Konstantstromquelle). Die maximale Augangsspannung am Trafo würde ich über Zenerdioden mit Gleichrichter in grenzen halten. (ist sinnvoll denke ich) Allerdings ist die Schaltung nicht optimal Sicherer und besser wäre es den Strom und die Spannung direkt Sekundärseitig zu begrenzen. Bei den hohen Spannungen sollte man aber Vorsicht walten lassen! Selbst wenn es nur kribbelt, man(frau) kann sehr schnell die Herzströme durcheinander bringen. Gruß Thomas
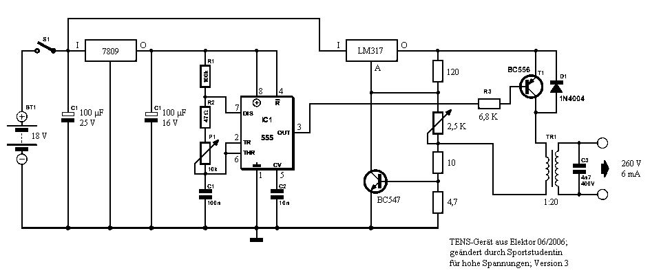
Danke für die Schaltung. Damit hat man mit einem LM317 einen Spannungsregulator und gleichzeitig eine Strombegrenzung auf 120 mA mit dem im Schaltplan angegeben Werten. Richtig? Habe den Schaltplan danach geändert. Bei einer Eingangsspannung von 18 Volt und einem minimalen Spannungsabfall von 5 Volt hätte man dann sekundärseitig bei einem Trafo mit 1:20 dann also noch gut 260 Volt maximal bei 6 mA. Gibt es bei dem BC556 zwischen Kollektor und Emitter eigentlich auch noch einen Spannungsabfall? Sind die 260 Volt echt schon so gefährlich, wenn man den Strom auf 6 mA begrenzt und über der Gürtellinie Elektroden mit zwei Kontakten benutzt? Oder eben Klebeelektroden unterhalb der Gürtellinie. > Die maximale Augangsspannung am Trafo würde ich über Zenerdioden > mit Gleichrichter in grenzen halten. (ist sinnvoll denke ich) Primär oder sekundär? Wie werden die Dioden da geschaltet? Einfach die Kathode jeweils an dein Eingang des Trafos und die Anode gegen Masse? Welche Zenerdioden wären da geeignet? > Sicherer und besser wäre es den Strom und die Spannung direkt Sekundärseitig zu begrenzen. Das geht dann auch mit Zenerdioden oder anders? Sportstudentin
Sportstudentin schrieb: > Sind die 260 Volt echt schon so gefährlich, wenn man den Strom auf 6 mA > begrenzt und über der Gürtellinie Elektroden mit zwei Kontakten benutzt? > Oder eben Klebeelektroden unterhalb der Gürtellinie. Steck mal den Finger in die Steckdose, dann weißt du es. Wenn bei dir mit über der Gürtelline auch der Thorax gemeint ist, würde ich die 112 schon im Vorfeld anrufen.
Sportstudentin schrieb: > Sind die 260 Volt echt schon so gefährlich, wenn man den Strom auf 6 mA > begrenzt und über der Gürtellinie Elektroden mit zwei Kontakten benutzt? > Oder eben Klebeelektroden unterhalb der Gürtellinie. Es würde mich doch mal den Einsatzzweck interessieren. Soll das ein Folterinstrument für ein Sadomasostudio werden? 260V dürften schon höllisch weh tun. Ralph Berres
Ich hatte mich mal mit der Entwicklung solcher Geräte befasst für die Erzeugung von Exponentialstrom und Schwellstrom (Physiotherapeuten-Slang) zur Behandlung von Lähmungen. Je nachdem wie Dein Kenntnisstand ist könnte es komplizierter werden: Handelsübliche Tens-Geräte haben Ströme im zweistelligen mA-Bereich. Um die durch den Körper zu kriegen braucht Deine Stromquelle Spannungen jenseits der 100V. Meine Lösung hier war ein Sperrwandler, der aus 9V der Batterie ca. +/-55V Gleichspannung erzeugt hat. Die Pulsform, die zum Körper führt kann man dann am besten per Mikrocontroller mittels PWM über Stromspiegel erzeugen, die mit dem 250V betrieben werden. Ein Trafo würde das Signal lastabhängig verzerren. Wichtig ist, eine Pulsform zu wählen, die keinen Gleichanteil hat, da sonst Elektrolyse auftritt (Erscheinung bei zu hohem Strom ähnlich einer Verbrennung). Dafür braucht man auch eine symmetrische Betriebsspannung! Ich würde einfach mal den Schaltplan in die Runde werfen (ist leider etwas hingeschmiert, aber sollte das Prinzip verdeutlichen). Über das Netz PWM_CH1 kommt die gewünschte Pulsform vom Controller. Was man auch dazu sagen sollte: Solch ein Gerät erfordert einiges an Entwicklungsarbeit bis es wie ein marktübliches Gerät funktioniert. Wahrscheinlich ist es besser, so ein Ding zu kaufen. Ist aber dennoch ein interessantes Elektronikprojekt bei dem man viel lernen kann (Sperrwandler, Trafodimensionierung, Stromquellen, PWM, Nutzerinterface mit Mikrocontroller...)
@sportstudentin wozu benötigst du die schaltung eigentlich solls nun dem Muskelaufbau / Schmerzbehandlung dienen oder doch für etwas andere Zwecke verwendet werden. bist du im realen Leben wirklich ein Student(IN)?
Sportstudentin Was macht denn dein Projekt? Wir sind alle gespannt. Ralph Berres
Hallo Ich kann nur Verbesserungsvorschläge zu der von Dir gegebenen Schaltung machen. Leider kenne ich die Kurvenform, Spannungs-, und Stromwerte der Professionellen Geräte nicht. Wenn Du den Schaltungsaufwand gering halten willst, kann man das so machen. Aber ich würde die maximale Ausgangsspannung begrenzen.So hat man einen definierten Wert um den maximalen Strom (durch den Körper)nicht zu überschreiten Ich würde auch mit kleineren Strömen anfangen, z.B. 2mA. Die beiden Widerstände in meinem Beispiel würde ich so dimensionieren, dass 5mA nicht überschritten werden. (2 oder besser 3 Widerstände in Reihe!!) Bitte beachte auch, …was passiert bei einem Fehler im Aufbau, oder einem defekt des LM317 ? Die 260V am Ausgang scheinen mir auch etwas übertrieben. Zu hohe Spannungen werden so oder so am Haut(Körper)widerstand zusammenbrechen. Leider hast Du keine Angaben zu dem Trafo gemacht, das 1:20 ist mir zu wenig . 12V / 1,5 VA 50Hz ? Gruß Thomas
Thomas Borutta schrieb: > Wenn Du den Schaltungsaufwand gering halten willst, kann man das so > machen. Ist das eine erprobte Schaltung? Wahrscheinlich nicht.
wolle g. schrieb: > Ist das eine erprobte Schaltung? Wahrscheinlich nicht. Die Schaltung von der Sportstudentin ist sicher nicht erprobt. Es sei denn von Elektor. Ich habe hier noch einen Schaltplan gefunden. Das scheint mir die sicherste Lösung zu sein. Vielleicht stöpsel’ ich mir das sogar selber mal aufs (Steck)Brett. Thomas
> Ralph Berres > Es würde mich doch mal den Einsatzzweck interessieren. Elektrostimulation. ;-) > 260V dürften schon höllisch weh tun. Ist das echt so, wenn da nur 6 mA fließen? Bei einem geringen Körperwiderstand müsste die Spannung da doch bei 6 mA zusammenbrechen. Und wenn der Körperwiderstand hoch genug ist, dass die 260 Volt anliegen, müsste doch nur ein geringer Strom fließen. Oder net? Deswegen ja die Strombegrenzung. Dieses inoffizielle TENS-Gerät, das wir mal hatten, lieferte bis zu 120 Volt. Eine geringe Voltzahl mit Erhöhung des Stromes führte erst zu einem Kribbeln und dann zu einem Brennen. Ein geringer Strom und die Erhöhung der Voltzahl fühlte sich wie Stechnadeln an, die mit Steigerung der Voltzahl immer tiefer stechen. > wosnet Eine interessante Schaltung. Was liegt denn da primärseitig an TR1 an? Das ist doch nicht gerade ein Trafo aus der Bastelkiste. Und an den Elektroden lägen dann 110 Volt an? Mit Mikrokontrollerprogrammierung bin ich überfordert. Könnte man PWM_CH1 net auch mit einem 555 oder so ansteuern? Echt interessant wäre mal, wie so ein professionelles Gerät aufgebaut ist. Solche Geräte laufen mit 230 Volt aus der Steckdose. Wollte das Gerät, das wir hier hatten nicht aufschrauben. Das hätte mich mein Kommilitone auch net machen lassen. :-( Wie wird da sichergestellt, dass Spannung und Strom auch wirklich konstant sind? Also dass sich Spannungspitzen nicht auf die Spannung an den Elektroden auswirken und der Strom auch wirklich genau begrenzt ist? Will das jetzt net nachbauen. Interessiert mich aber mal, wie sowas schaltungstechnisch gemacht wird. > bernte > wozu benötigst du die schaltung eigentlich Siehe ganz oben. ;-) > bist du im realen Leben wirklich ein Student(IN)? Ja! Wieso? Studiere Sport im 5. Semester hier in Bayern. Ansonsten hätte ich diese Erfahrung mit E-Stim gar net gemacht. Elektronik ist nur mein Hobby. Ja, es gibt auch Mädels, die sich damit beschäftigen! ;-) Komme aber seit ich damals mit dem Training für die Bayerische Sporteignungsprüfung angefangen habe (muss man schon vor dem Abi mit anfangen wenn man gleich danach Sport studieren will) eher weniger dazu. Zu den Semesterwochenstunden muss man nochmal so viel für Training dazurechnen! Also echt kaum Freizeit und deswegen gehen die Semesterferien auch immer für Training drauf. :-( Und für die Beziehung soll ja auch was übrig bleiben. Das ist genug zu meinem Privatleben. ;-) > Ralph Berres > Was macht denn dein Projekt? Wir sind alle gespannt. Soweit noch gar nix. Semesterende = Fleischbeschau = Stress ohne Ende! Danach erstmal Urlaub mit meinem Freund und dann geht's gleich mit Hardcoretraining weiter! Muss das also irgendwann zwischendrin mal bauen. Deswegen will ich ja euch hier erstmal fragen, wie die Schaltung aussehen könnte. > Wenn Du den Schaltungsaufwand gering halten willst, kann man das so machen. Danke für deinen Verbesserungsvorschlag. Sowas habe ich echt gesucht, wie man V und mA sekundärseitig begrenzt. Das habe ich mal in die Schaltung integriert. Welche Funktion hat eigentlich die Diode primärseitig? Kann man dafür auch eine 1N4004 nehmen? > Aber ich würde die maximale Ausgangsspannung begrenzen.So hat man einen definierten Wert um den maximalen Strom (durch den Körper)nicht zu überschreiten Habe jetzt wieder 1:10 für den Trafo eingetragen. Kommt man bei der Beschaltung sekundärseitig überhaupt auf 100 Volt? An dem LM317 sollten mindestens 5 Volt abfallen. Welchen Spannungsabfall gibt es durch den BC556? Die Originalschaltung vom Elektor müsste eigentlich 90 Volt machen. Hatte aber deutlich weniger gemessen. Glaube nur 30 Volt oder so. Oder wäre es besser, die Schaltung mit 12 Volt zu betreiben und einen 1:20-Trafo zu nehmen? > Bitte beachte auch, …was passiert bei einem Fehler im Aufbau, > oder einem defekt des LM317 ? Genau das müsste doch durch deinen Verbesserungsvorschlag abgefangen werden. Oder nicht? > Leider hast Du keine Angaben zu dem Trafo gemacht, das 1:20 ist mir > zu wenig . 12V / 1,5 VA 50Hz ? Wie findet man die Daten raus? Wieso ist das wichtig? Dass der Trafo als Strombegrenzer wirkt oder warum? Hatte für die Elektorschaltung so einen kleinen Trafo (ungefähr 4 x 4 x 3 cm Gesamtmaße) benutzt. Da stand außer einer Seriennummer oder so nix drauf. Macht aus 230 Volt rund 12 Volt. Könnte aus einem Steckernetzteil sein. > Thomas Borutta Die Schaltung ist auch echt interessant. Und sie ist um einiges einfacher als die modifizierte Elektorschaltung. Berichte doch bitte mal, wie sich das anfühlt, wenn du sie gebaut hast. Komme in den nächsten Wochen leider zu nix. :-( Und schreib auch mal dazu, welche Elektroden du benutzt und wo du die anbringst. Sportstudentin
Sportstudentin schrieb: > Eine geringe Voltzahl mit Erhöhung des > Stromes führte erst zu einem Kribbeln und dann zu einem Brennen. Ein > geringer Strom und die Erhöhung der Voltzahl fühlte sich wie Stechnadeln > an, die mit Steigerung der Voltzahl immer tiefer stechen. Du weist aber schon das sich laut eines gewissen Herrn Georg Simon Ohm sich die beiden Grössen nicht unabhängig voneinander einstellen lassen sondern über die Beziehung U = I * R von einander abhängig sind?
Der Trafo ist Teil eines Sperrwandlers, der mit 9V-Batterie betrieben wird (mit dem guten alten MC34063). Primärseitig können durch die Induktivität einige 10V entstehen. Das ist ein kleiner Trafo mit Ferritkern und Luftspalt, selbst gewickelt. Die Pulse müssen natürlich nicht von einem Prozessor kommen, da geht jeder Pulsgenerator 0..5V. Die Ausgangsschaltung ist ein Stromspiegel, d.h. es liegt im Prinzip nur die Spannung an den Elektroden an, die gebraucht wird um den eingestellten Strom zu liefern. Die Betriebsspannung muss dazu nichtmal konstant sein. Die Stromquelle hat einen recht hohen Innenwiderstand, so dass Schwankungen der Betriebsspannung in Grenzen ausgeglichen werden. In Profi-Geräten habe ich neben echten Stromquellen/Stromspiegeln (z.b. bei einem größeren von Bentronic) auch schon (kleine!) Trafos am Ausgang gesehen, meist war das aber bei Geräten die nur wenige Pulsformen beherrschten und der Ausgangsstrom war extrem von der Positionierung der Elektroden und Hautzustand abhängig (z.B. die Handgeräte von SchwaMedico oder Neurotec). Die netzbetriebenen Geräte haben intern alle ein Netzteil, dass den Sicherheitsanforderungen genügt und 230VAC aus dem Netz erstmal zu was kleinerm umwandelt. Manche haben auch einen internen Akku und lassen sich bei eingestecktem Netzstecker nicht betreiben.
Sportstudentin schrieb: > Ist das echt so, wenn da nur 6 mA fließen? Bei einem geringen > Körperwiderstand müsste die Spannung da doch bei 6 mA zusammenbrechen. > Und wenn der Körperwiderstand hoch genug ist, dass die 260 Volt > anliegen, müsste doch nur ein geringer Strom fließen. Ab einer gewissen Spannung wird der Widerstand des Körpers schlagartig niedriger. ( Bis auf einige hundert Ohm ) Da reichen dann schon geringere Spannungen aus. Ich weis ja nicht wo du die Elektroden bei deinen Probanten Freund?anschließt-:) Aber ich denke maximal 120V aber dafür ein paar mA mehr wäre da schon zielführender. Bei genügend großen Puls Pausenverhältnis des Pulses dürfen dann ruhig Pulsströme bis zu 200mA fließen. ( man soll es ja spüren gelle? ) Die Energiemenge sollte aber 1-5 Joule nicht übersteigen. Die Seite http://www.seraah.net/tens-ems-e-stim.html als Ausgangsbasis wäre vielleicht tatsächlich nicht die schlechteste Idee. Würde da aber einen Netztrafo nehmen wie z.B. http://www.reichelt.de/Universaltrafos/TRAFO-TE-137/3/index.html?&ACTION=3&LA=2&ARTICLE=31034&GROUPID=3322&artnr=TRAFO+TE+137 Da würde ich die Endstufe an der 3V, oder 6V Wicklung der einen Wicklung anschließen ( ausprobieren ), und an den 15V Wickung der anderen Wicklung abnehmen. So ist eine galvanische Trennung garantiert, und die Sache ist genügend niederohmig. Koppelelco zwischen Endstufe und Trafo nicht vergessen, weil bei unsymetrischen Puls der Trafo sonst in die magnetische Sättigung kommt, und die Endstufe sonst abrauscht. ( so 2200uF ). Wenn man die Endstufe mit 24 V betreibt ist die Spannung auch hoch genug. Die 220V Wicklung bleibt dann frei. Bei hohen Frequenzen fällt die Spannung sonst zu sehr ab, wegen der Streuinduktivität des Trafos. Die Stromversorgung der Endstufe kann man dann mit einer Strombegrenzung versehen ( eventuell einstellbar ). Als Ansteuerung ein Pulssignal welches ein relativ großes Puls- Pauseverhältnis besitzt nehmen ( mit dem Puls-Pauseverhältnis wird die maximale Energiemenge festgelegt. Frequenz einstellbar so zwischen wenige hundert mHz bis ein paar KHz. Eventuell den Puls mit einer Sinus Amplituden und oder Frequenzmodulieren. ( Frequenzhub und Modulationsgrad getrennt einstellbar ). Modulationsfrequenz würde ich sagen so 0,1 -20Hz einstellbar). Die Ausgangspannung und die Ausgangsfrequenz könnte man mit einer LED Leuchtbandanzeige anzeigen, damit man eine Kontrolle hat. Als Impulserzeuger und Modulationsgenerator könnte man Ics wie XR2206 benutzen. Da hat man dann sicher genügend Variationsmöglichkeiten um deinen Freund ? oder dich so richtig in Rage zu bringen :-) Das ist sicherlich ein ausreichend prickelndes Erlebnis :-) Wenn du ein Netzteil benutzen willst. Bitte nach Gesichtspunkten mindestens schutzklasse 2 aufbauen. Das heißt möglichst ein Trafo suchen, welche getrennte Kammern für Primär und Sekundärwicklung besitzt, primärseitige Leitungen an den Lötstellen so anbringen, das sie auch ohne Verlötung, bzw. ohne Klemmung nicht rausfallen und sich selbstständig machen können, alle offenen 230V führende Anschlüsse mit Schrumpfschlauch isolieren, Das ganze Netzteil in ein allseitig geschlossenes Kunststoffgehäuse setzen. Alternativ ein externes Netzteil benutzen, welches der Schutzklasse 2 entspricht. Ansonsten bin ich ja per PN erreichbar. Ralph
Sportstudentin schrieb: > > ja die Strombegrenzung. Dieses inoffizielle TENS-Gerät, das wir mal > hatten, lieferte bis zu 120 Volt. Ja, das ist durchaus ein typischer Wert bei derartigen geräten. Liegt alos im Rahmen. > Eine geringe Voltzahl mit Erhöhung des > Stromes führte erst zu einem Kribbeln und dann zu einem Brennen. Ein > geringer Strom und die Erhöhung der Voltzahl fühlte sich wie Stechnadeln > an, die mit Steigerung der Voltzahl immer tiefer stechen. Wie gesagt, ein wesentlicher Trainingseffekt bei gleichzeitiger Gewebeschonung verlangt, das man da salzwasser getränkte Pads (im simpelstenfall Schwämmchen) zw. Elektrode und Haut(kontakt) hat. Verzicht darauf führt langfristig zu Problemen. > >> wosnet > > Echt interessant wäre mal, wie so ein professionelles Gerät aufgebaut > ist. Solche Geräte laufen mit 230 Volt aus der Steckdose. Wollte das > Gerät, das wir hier hatten nicht aufschrauben. Siehe Oben. 230V rein, Trafo mit IEC60601 Zulassung, ca. 100..160V am Ausgang. Dazu die übliche mimik mit Sicherheitsschaltung, Kriechstrecken, etc. pp. > >> bist du im realen Leben wirklich ein Student(IN)? > > Ja! Wieso? Studiere Sport im 5. Semester hier in Bayern. Ansonsten hätte > ich diese Erfahrung mit E-Stim gar net gemacht. Elektronik ist nur mein > Hobby. Ja, es gibt auch Mädels, die sich damit beschäftigen! no problem, ist doch voll ok. Ich denke Hinweise hast du nun genug um das mit dem Aufbau anzugehen. Wenn Du mal für kleins Geld sowas aufschrauben und zerlegen/pimpen/weiterverwerten willst um zu zu sehen wie die Profis sowas bauen (extrem simpel übrigens): Schau mal bei e..y nahc gebrauchten TENS von Schwab-Medico. Die 9V Batteriebetriebenen Schwab-m sind ein guter Einstieg, und können leicht auf Netzbetrieb umgestellt werden.
Andrew Taylor schrieb: > Wie gesagt, ein wesentlicher Trainingseffekt bei gleichzeitiger > Gewebeschonung verlangt, das man da salzwasser getränkte Pads (im > simpelstenfall Schwämmchen) zw. Elektrode und Haut(kontakt) hat. Die richtigen Elektroden sind von elementarer Wichtigkeit. Je geringer der Übergangswiderstand, desto weniger unangenehme Nebeneffekte (Brennen) treten auf. Eine scheinbar zu geringe Leistungsfähigkeit des Gerätes wird in Wirklichkeit oft durch schlechte Elektroden verursacht. Am besten gute Klebeelektroden (z.B. Dittmann) verwenden, die bleiben vom allein am richtigen Platz, halten eine ganze Weile und kosten nicht die Welt. http://www.ebay.de/itm/Dittmann-Klebeelektroden-fur-TENS-EMS-8-Pads-/180814501346?pt=Reizstrom&hash=item2a196255e2 Selbstbau einfacher Geräte lohnt sich m.E. nicht, da diese spottbillig in der Bucht zu haben sind. Tip: 2 Kanäle statt einem wirken Wunder: http://www.ebay.de/itm/TENS-GERAT-SM-2-von-schwa-medico-Einsatz-bei-Rucken-oder-Nackenschmerzen-usw-/350997234386?pt=Medizinische_Ger%C3%A4te&hash=item51b910c2d2
Icke ®. schrieb: > > Selbstbau einfacher Geräte lohnt sich m.E. nicht, da diese spottbillig > in der Bucht zu haben sind. Tip: 2 Kanäle statt einem wirken Wunder: > > http://www.ebay.de/itm/TENS-GERAT-SM-2-von-schwa-medico-Einsatz-bei-Rucken-oder-Nackenschmerzen-usw-/350997234386?pt=Medizinische_Ger%C3%A4te&hash=item51b910c2d2 Ja, sagte ich ja bereits schwab -medico als Tipp.. Pierenkämper baut die wohl, vertrieb sehr oft durch Schwab. "hummelbein" bietet seit Monaten die Altgeräte und überbestände an, was aber nicht negativ ist. Im Gegenteil, so simpel wie da kommt man kaum an erprobte, zugelassene und funktionssichere Geräte. hoffe geholfen zu haben.
> Der Gleichstromanteil ist bei TENS relativ egal Gleichstrom bewirkt Elektrolyse und damit Hautveränderungen. -> Das Signal muss mit Hilfe eines Kondensators oder Übertragers galvanisch getrennt werden. > Wenn ich da einen Trafo mit 1:20 einsetze komme ich da > bei den regelbaren 1,5 bis 9 Volt auf 30 bis 180 Volt Ich würde von einem max. Hautwiderstand ausgehen, z.B. 4kOhm. Dann möchte ich 20 mA fließen lassen -> 4k * 0,02 = 80V Mit einem Übertrager 1:10 wird der halbe Eingangsstrom benötigt im Vergleich zum 1:20. Einen 1:10 NF-Übertrager hab ich hier rumliegen und könnte ihn mal kurz vermessen. > die wir testweise für den Muskelaufbau Muskeltraining mit einem paar Elektroden / 1 Kanal ist recht zeitraubend. 6-8 Kanäle beschleunigen das Ganze. Damit die Ströme nicht unkontrolliert kreuz und quer fliessen, muss jeder Kanal galvanisch mit einem Übertrager getrennt werden. Damit fällt die Kondensator-Variante flach. > Das wird dann aber hier zu unanständig. ;-) Dazu gabs hier schonmal einen ausgiebigen Thread. Trotz des leicht unterschiedlichen Themas enthält er noch nicht genannte Informationen: Beitrag "TENS / Reizstrom" Zur Impulsform hab ich da schonmal was geschrieben: Beitrag "Re: TENS / Reizstrom" > Elektroden / Flächenbelastung Bei zu kleiner Kontaktfläche kann es zu Verbrennungen kommen. Bei Leistungsanpassung kann die Haut einer momentanen Verlustleistung >1W ausgesetzt werden. Also immer mit ordentlich großen, befeuchteten Elektroden betreiben.
Hallo miteinander und - Ups, da waren die 260V wohl doch zu viel.... Hoffentlich nicht... Aber weshalb gibt es seit mehr als einem Jahr keinen Eintrag mehr? Fazit: Lieber auf die gut gemeinten Warnungen hören und sich so ein Gerät nicht selber bauen. Ich habe diesen Beitrag mit Interesse verfolgt, weil auch ich mich einmal an so einem Gerät heranwagen wollte. Aber nicht, weil mir die handelsüblichen Geräte zu schwach waren, sondern weil ich gerne bastle. Ich habe mir jetzt ein TENS/EMS-Gerät gekauft und habe die maximale Leistung bei den Anwendungen nicht erreicht. Das Maximale war bisher die Stufe 8 und das war schon mehr als nur kribbeln. Kurz gesagt: die im Handel erhältlichen Geräte haben schon genügend "Saft" - wenn man sie für die dafür vorgesehenen Zwecke einsetzt.... LG Neuling
Neuling schrieb: > Fazit: Lieber auf die gut gemeinten Warnungen hören und sich so ein > Gerät nicht selber bauen. Kommt auf die Verwendung an. Mit guter Software, kann man mit einem Eigenbau eine ganze Menge machen. http://smartstim.com/
@ Ich Danke für den Link. Hat mein Bastelfieber wieder geweckt. Werde mich mal mit einem eigenen Thread melden, sobald ich angefangen habe etwas Sinnvolles zu basteln
Beitrag #5243417 wurde von einem Moderator gelöscht.
hallo, das tensgerät ist mit der zeit etwas gewöhnlich, es gibt e-stim dateien und files, die wesentlich interessanter auch in der anwendung sind .
Der artikel ist zwar schon "asbach" aber noch interessant. Ich habe mir mal so ein Gerär gebaut mit ext Nf-Eingang, dazu hatte ich mehrere MP3 Dateien. Die sind mir abhanden gekommen, wer kann helfen, ich finde nix im Netz. Danke Rudi
Beitrag #6369822 wurde von einem Moderator gelöscht.
Beitrag #6650317 wurde von einem Moderator gelöscht.
Beitrag #6650319 wurde von einem Moderator gelöscht.
Dieser Beitrag ist gesperrt und kann nicht beantwortet werden.










