Hallo Profis! Ich habe neulich bereits einen Beitrag geschrieben, da ich mit einem Mikrocontroller, einem FET und einer geätzten Platine für einen Messestand Hupen zum Testen steuern möchte. Es sollen sowohl 12V als auch 24V-Hupen zum Einsatz kommen. Hier nun ein Ausschnitt aus dem Stromlaufplan im Anhang. Es kommt ein IRL3803 zum Einsatz, der dann besagten Verbraucher schalten soll, wenn der Mikrocontroller durchschaltet, was im Versuchsaufbau mit kleinen "Strömchen" auch schon einwandfrei funktioniert. Da ich das Ganze aber bei einem Shop ätzen lassen möchte, weiß ich nicht, wie man die Leiterbahnen dimensioniert, dass sie folgende Ströme abkönnen. Handelt es sich um 12V-Hupen (induktive Lasten?), so schätze ich, dass bei max. 10 A-Betriebsstrom Spitzenströme vom doppelten auftreten können (20A). Bei 24V-Hupen beläuft es sich wohl auf die selben Ströme: (http://www.conrad.de/ce/de/product/857861/Hella-2-Klang-Fanfare-24-V) Nun die Frage: - Wie dick und wie breit sollten die Adern sein, damit die diese Ströme abkönnen? - Muss nur die im Anhang blau gekennzeichnete Ader entsprechend "dick" gemacht werden? Oder welche habe ich vergessen? Vielen Dank euch schonmal! Grüße
Laut der Tabelle Leiterbahnbreite führt eine 4mm breite Leiterbahn bei 10A Dauerbelastung zu einer Erwärmung von 30 Grad Celsius. Der Spannungsabfall wäre bei geschätzten 30cm Leiterbahnlänge ca. 0,4 Volt. Im Anhang noch ein Bild, mit allen verstärkt nötigen Leiterbahnen.
die masse als fläche layouten und dann im layout den verbraucher so packen das die strecke so kurz wie möglich wird
http://circuitcalculator.com/wordpress/2006/01/31/pcb-trace-width-calculator/ Grundsätzlich die Leiterbahnen so kurz wie möglich machen, und eine Massefläche verwenden.
Ok vielen Dank erstmal! :-) Wie soll ich das mit der Massefläche bewerkstelligen, wenn ich nur zwei Layer zur Verfügung habe? Ich hänge jetzt einfach mal mein Layout mit an. Welche Leiter muss ich dick machen (4mm)? Wie soll ich das mit der Massefläche bewerkstelligen? Danke!
> die masse als fläche layouten Patrick B. schrieb: > und eine > Massefläche verwenden. Genau so nicht. Auch zwei mal macht's nicht richtiger. Führe die Bahnen/Leitungen der Verbraucher einzeln und koppel die Massefläche, auf die Du den Digitalteil setzt einmalig an, z.B. an LSP24. Dazu verwende zwei unterschiedliche Grounds im Schaltplan, z.B. "GND" und "PGND". So ziehst Du Dir die wie auch immer gearteten Lastströme nicht quer über Dein Layout, sondern zielgerichtet um den Digitalteil herum.
Lötknödel schrieb: > Wie soll ich das mit der Massefläche bewerkstelligen, wenn ich nur zwei > Layer zur Verfügung habe? Vergiss das mit der Massefläche gleich mal wieder. Über den JP1 jagst du auch keine 10A, geschweige denn 20 A. > Ich hänge jetzt einfach mal mein Layout mit an. In der Nähe des Leistungs-Fet würde ich eine Schraubklemmleiste setzen, die den Strom auch schafft. Dann den FET unmittelbar daneben platzieren und so anschließen, dass die Leiterbahn da wenigsten 6mm breit wird. Diese Leiterbahn muss dann auch nicht länger als 10mm sein. Für die Signale ist die gewählte Leiterbahnbreite schon mal ausreichend und für die Versorgung(+5V,GND) macht man die Leiterbahnen, sofern genug platz vorhanden ist einfach doppelt so breit.
Wie überhaupt Stromversorgung der Hupen über die ganze Platine schicken bzw. über solche weite Strecken legen? Ich würde den FET ganz außen an die Platine setzen und die Hupen und Stromversorgung direkt über Schraubklemmen direkt dort anbinden. Schau dir mal diese Platine an. http://www.voelkner.de/products/312416/100-xl.jpg Links liegt der "Hochstromteil" und rechts die Steuerelektronik, wobei ich die Masse für die Last auch links lassen würde, da sie hier auch quer über die Platine läuft. Und von Außen kann man es dann richtig verkabeln.
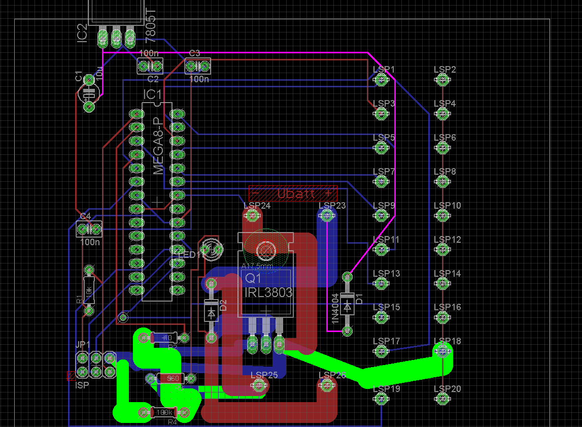
Hallo zusammen. Ohweh...Verwirrtheit macht sich breit! >Dazu verwende zwei unterschiedliche Grounds im Schaltplan, >z.B. "GND" und "PGND". Ok, aber irgendwie muss ich doch die beiden Massen verbinden, oder? Oder soll Steuerkreis vom 7805 (mit AVR + Schaltern) und der FET-Schaltkreis wirklich komplett galvanisch getrennt sein? Etwa so dann: plus ----+ +---- plus Steuerseite | | Lastkreis GND ----+ +---- PGND >Über den JP1 jagst du auch keine 10A, geschweige denn 20 A. Also passt das mit JP1 so? >In der Nähe des Leistungs-Fet würde ich eine Schraubklemmleiste >setzen, die den Strom auch schafft. Dafür habe ich Schraubklemmen vorgesehen, die dort Platz finden sollen. >Dann den FET unmittelbar daneben >platzieren und so anschließen, dass die Leiterbahn da wenigsten >6mm breit wird. Diese Leiterbahn muss dann auch nicht länger als >10mm sein. Fazit: Das heißt, dass ich einfach R2, R3, R4, LED und LSP25 und LSP26 nach "oben" in direkte Nähe vom FET verschiebe und auf 6mm Breite ätzen lasse, was dann der blauen Markierung in meinem Stromlaufplan entspricht?? Danke schonmal.
Lötknödel schrieb: >>Dazu verwende zwei unterschiedliche Grounds im Schaltplan, >>z.B. "GND" und "PGND". > Ok, aber irgendwie muss ich doch die beiden Massen verbinden, oder? Ja, aber nur an einer Stelle. Ich hab diese Verbindung mal mit ~~~~ markiert. > plus ----+ +---- plus > Steuerseite | | Lastkreis > GND ----+~~~~~~~+---- PGND >>In der Nähe des Leistungs-Fet würde ich eine Schraubklemmleiste setzen,... > Dafür habe ich Schraubklemmen vorgesehen, die dort Platz finden sollen. Schraubklemmen passen. > Das heißt, dass ich einfach R2, R3, R4, LED und LSP25 und LSP26 nach > "oben" in direkte Nähe vom FET verschiebe und auf 6mm Breite ätzen > lasse, was dann der blauen Markierung in meinem Stromlaufplan > entspricht?? LSP23, LSP24, LSP25, LSP26, Q1, D2 müssen sehr eng beieinander sein. Sinnvollerweise setzt man LED1, R3, R4 auch in die Nähe.
Hallo Alexander! Danke! > plus ----+ +---- plus > Steuerseite | | Lastkreis > GND ----+~~~~~~~+---- PGND Wie dick sollte dann die Leiterbahn der Verbindung (~~~) sein?
Ich werde heute Abend dann mal das Layout machen und einen Screenshot davon posten...
Hallo zusammen. Wie versprochen, schicke ich euch nun das Layout, in Eagle habe ich die besagten "high current"-Leiterbahnen über "Edit..." -> "Width" verbreitert. Dabei habe ich den Wert "40" (40 µm?) gewählt. Ich hoffe, alle relevanten Leiterbahnen erwischt zu haben. Eagle meldet keine Fehler bei "Board prüfen". Könntet ihr mit euren geschulten Augen mal einen Blick drauf werfen? :-) Passt das so? Danke schonmal!
Nachtrag: es handelt sich um eine Breite von 40 mil (basierend auf der Rastereinheit. Habe dort mil als Einheit eingestellt).
Das sieht schon viel besser aus als der erste Entwurf. Ich möchte aber trotzdem noch ein paar Anmerkungen machen: Ich würde beim Layouten versuchen, für die Hochstrompfade noch kürzere/direktere Verbindungen zu finden. Dazu ein bischen mit der Bauteilplatzierung spielen Angenommen LSP25 und LSP 26sind fix, dann kann D2 im Prinzip horizontal direkt oberhalb davon Platz finden (=kürzest möglicher Weg) Bei Led Led 1/R3 ist die Platzierung im Prinzip egal, kann aber auch da hin. Wenn du LSP25/LSP26 tauscht, kannst du für + eine direkte Linie ziehen, für GND/Q1/LSP26 im Prinzip auch, halt mit dem FET waagrecht dazwischen. Unter Q1 würde ich auf ganz TOP frei lassen. Das Bohrloch beachten! Alle anderen Sachen kannst du danach platzieren/layouten. Ggf. den Rest noch hin und herschieben wenn der Platz nicht reicht. Den Anschluss zu LSP19 finde ich nicht so gelungen. Alle anderen Ausgänge sind oberhalb des Leistungsteils geroutet, nur der darunter. Grüße, Joey
Hi Joey,
danke erstmal für deine Tipps! :)
>Das Bohrloch beachten!
Der Q1 ist "stehend". Somit kann ich doch hinter ihm verdrahten oder?
Ich spiele gerade damit, die Bauteile zu verschieben, allerdings mit
einer Breite von 100 mil!
Das ist ganz schön knifflig bei zwei Layern.
Passen denn alle Verbindungen so?
Lötknödel schrieb: > in Eagle habe ich die > besagten "high current"-Leiterbahnen über "Edit..." -> "Width" > verbreitert. > Dabei habe ich den Wert "40" (40 µm?) gewählt. Schau mal nach den Leiterbahnbreiten! http://www.mikrocontroller.net/articles/Leiterbahnbreite
Hi Ralf! Ich versuche ja gerade vergeblich, auf mind. 100 mil zu kommen...das eckt überall an. :(
Lötknödel schrieb: > Ich versuche ja gerade vergeblich, auf mind. 100 mil zu kommen...das > eckt überall an. :( Deshalb teilt man die Platine räumlich auch in Niederstrom-Steuerteil und Hochstrom-Lastteil auf. Die Leitung zum Gate des FET kann 40 Mil oder dünner sein, aber die Hochstromleitungen von dem Klemmanschluss des Verbrauchers zum Drain und von der Source des FET zur Masse sollte dann schon 240 Mil haben. Bei den Strömen sollte man auch einen Kühlkörper für den FET vorsehen. Das Datenblatt sollte man da mit Vorsicht interpretieren. Die Masseverbindung zwischen Steuerteil und Lastteil ist mit 40 Mil wohl ausreichend.
OK. Zumal es vielleicht von Bedeutung ist, dass die Hupe nicht länger als 3 sek. am Stück "hupt".
Ich würde mal so in's Rennen gehen: - die 'Starkstromsignale' bekommen einen eigenen Namen - Platz für Kühlkörper freihalten - Routen mit ~2mm - Polygone darüber (1mm, entsprechender Name, verschiedenen 'Rank') Ergebnis: - kurze Leiterführung (sind jetzt keine 10mm breit, aber auf die Strecke...) Evtl. kann man die 'Einspeisepunkte' (hier: Buchsen) weiter auseinanderziehen. Oder|Und den Transistor noch nach unten schieben, R1 und R2 unter die Buchsenleiste (also im Bild, nicht auf die Rückseite). Dadurch werden aus den Parallelogramm-Polygonen Rechtecke -> etwas breitere Leiterbahn. Zusatzthema LED: Wenn das nur eine Betriebsanzeige sein soll, dann reichen ein paar mA. Würde ich mit einem JFET machen, dann spielt die Betriebsspannung keine Rolle (funktioniert bloß bis zu einer bestimmten Spannung, aber hier sollte das noch im 'grünen Bereich sein'). Edit: Die Lötpunkte links sind nur 'Demo'.
>Handelt es sich um 12V-Hupen (induktive Lasten?), so schätze ich, dass
bei max. 10 A-Betriebsstrom Spitzenströme vom doppelten auftreten können
(20A).
Uuiiiiiii ... das Verhalten einer Induktivitaet .. so wird das nichts.
Lass es sein.
Das meiste wurde schon erwähnt, darüber brauche ich nicht nochmal zu schreiben. Schau dir besonders die Tips von Ralf an. Lötknödel schrieb: > Zumal es vielleicht von Bedeutung ist, dass die Hupe nicht länger als 3 > sek. am Stück "hupt". Ja das ist von Bedeutung, denn damit ist die Leiterbahnbreite nicht mehr von der zulässigen Erwärmung abhängig, sondern von dem für die Hupe zulässigen Spannungsabfall. Ich würde dennoch versuchen 3mm breite Bahnen zu verwenden. Die Schraubklemmen gehören an den Rand, damit du sie später sinnvoll verwenden kannst. Kühlkörper: An dem IRL3803 fällt etwa 1 Watt an: P = Rds(on) * I² = 0,009 Ω * (10A)² = 0,9 Watt Ich würde dafür sicheheitshalber einen Kühlkörper vorsehen. Ohne Kühlkörper erwärmt sich der Chip auf: Tjunction = Tambient + Rth * P = 30°C + 62°C/W * 0,9 Watt = 90°C Rth = Rth(Junction-to-Ambient) Junction = Temperatur am Chip Ambient = Temperatur der Umgebung
Er will sagen: Eine Induktivität ist bemüht den Strom konstant zu halten. Auf ein Stromänderung (z.B. Ein/Aus-Schalten) "antwortet" die Induktivität mit einer Spannungsspitze.
Alexander Schmidt schrieb: > Ich würde dennoch versuchen 3mm breite Bahnen zu verwenden. ... wenn man die noch an die Pads rankriegt (Abstände/ DRC). Im Prinzip reichen auch 0.3mm, dafür ja dann die Polygonflächen. Breite Leiterbahnen fallen aber besser auf, damit man nichts vergisst. Alexander Schmidt schrieb: > An dem IRL3803 fällt etwa 1 Watt an: > P = Rds(on) * I² = 0,009 Ω * (10A)² = 0,9 Watt Die Daten von dem FET hatte ich mir noch gar nicht angesehen. Schon wenn man mit 20A rechnet, reicht dann ein deutlich kleinerer Kühlkörper, als ich mit dem Platzhalter vorgesehen habe.
Hallo zusammen. Ich habe nun weiter versucht, dass ich die Leiterbahnen noch verbreitere. Leider habe ich das Problem, dass die Leiterbahnen schon so dick sind, dass sie nicht mehr an die Pins der Bauteile (FET) passen, wenn sie nebeneinander liegen, berühren sie sich. Was kann ich machen?
Lötknödel schrieb: > Was kann ich machen? Zurück auf 'Los': Beitrag "Re: Dimensionierung der Leiterbahnen"
Wenn es in die Breite nicht geht, kann man in die Höhe ausweichen, etwa indem man dickeres Kupfer nimmt (schwer zu bekommen) oder einfach einen Draht auflötet.
Lötknödel schrieb: > Was kann ich machen? Nicht in Panik verfallen ;) Kurze Stücke dünnerer Leiterbahnen werden gut durch angrenzende dickere Stellen mitgekühlt. Das macht nix aus. -- Allerdings fällt mir grad auf, daß die eingezeichnete 1N4001 nicht zu deinen 10A induktiven Lasten paßt. Weiche besser auf eine schnellere Diode mit etwas höherer Belastbarkeit aus. Beispiel SB530.
Helge A. schrieb: > Allerdings fällt mir grad auf, daß die eingezeichnete 1N4001 nicht zu > deinen 10A induktiven Lasten paßt. Weiche besser auf eine schnellere > Diode mit etwas höherer Belastbarkeit aus. Beispiel SB530. Das dürfte in diesem Anwendungsfall (Schaltfrequenz kleiner 1 Hz) egal sein. Erklärung hier: Relais mit Logik ansteuern: Freilaufdiode
>Zurück auf 'Los':
Hi Ralf, danke nochmal für die Antwort und deine Layouts. Ich habe das
nicht überlesen und auch im Hintergedanken gehabt, deine Schaltung so
umzusetzen.
ABER: Ist die dünne Stelle, die zum Bauteil geht, nicht ein
"Flaschenhals"?
Denn über die dünne Stelle muss alles.
Danke!
Lötknödel schrieb: > Denn über die dünne Stelle muss alles. Irgendwann ist Schluss mit der Breite. Hast du ja selbst gemerkt (DRC). Bei der Breite der Leiter_bahnen_ geht's um die Wärmeabfuhr. Der Flaschenhals wäre dann eher der Widerstand. Und der ist gering genung bei der kurzen Strecke. Stell dir mal ein Leistungsbauteil in SMD vor. Da sind die Pins noch weiter zusammen.
Hallo zusammen! Nun habe ich nochmals alles überarbeitet, nun bin ich bei 100-150 mil. JUHU! Die roten sind nahezu alle 150mil (4mm). Im Anhang das Layout. Was meint ihr dazu? Ich denke, die Flächen sollten so auch größer sein, so wie ihr mir geraten habt. Noch irgendwelche Tipps? Danke und Gruß!
Lötknödel schrieb: > ABER: Ist die dünne Stelle, die zum Bauteil geht, nicht ein > "Flaschenhals"? Nein, die elektrischen Widerstände summieren sich einfach. Sozusagen eine Reihenschaltung von sehr vielen kleinen Widerständen. Wenn nun ein Stück dünner ist, dann ist dessen Widerstand etwas höher. Das macht sich aber nur bemerkbar, wenn dieses Stück auch (relativ) lang ist. Lötknödel schrieb: > layout_3_100_150mil.png Die grün markierten Bahnen können dünn sein, denn dort fließt fast kein Strom. Die lila markierte Bahn sollte etwas dicker sein, denn der Strom für den µC fließt dort. Das gilt auch für die nicht markierten Bahnen VCC und vor allem GND zum µC. Die Klemmen LSP23 und LSP24, sind Schraubklemmen?! Dann sollten sie an den Rand der Platine, wie ich schon geschrieben habe. Das gilt für alle Schraubklemmen.
Hi Alex! Vielen Dank dir für die tolle Hilfe! Ich habe nun dankend deine Tipps angenommen. Zu LSP23 und LSP24 sowie LSP25 und LSP26: Es sind derzeit Lötösen. Da ich von dort an eine Buchse ans Gehäusepanel gehen möchte, wo man dann von außen den Verbraucher anschließen kann. Im Anhang noch das abgeänderte Layout. Stimmts das jetzt so? Dann gebe ich es nämlich ab an den PCBler.
> Im Anhang noch das abgeänderte Layout. > Stimmts das jetzt so? Dann gebe ich es nämlich ab an den PCBler. Was mir auf die schnelle auffällt: Leiterbahnen scheinen sich magnetisch anzuziehen. Oder gibt es eine andere Begründung warum hier so viele Engstellen ins Layout eingebaut wurden? Siehe D2 oberer Pin, R1 oberer Pin Warum ist D1 so weit weg bzw. fehlplaziert? Die rote LB am Spannungsregler oben sieht gemeingefährlich aus. Warum wird ein 100k Widerstand über so fette LB angeschlossen? Welcher Strom rechtfertigt das? Ebenso die unschönen 90° Winkel.
Lötknödel schrieb: > Dann gebe ich es nämlich ab an den PCBler. Lieber nicht. Leute, Leute schrieb: > Was mir auf die schnelle auffällt: > ... Wolltest du mal 'ne schön große Platine machen? Das passt auf die Hälfte! Wie sieht's mit deinen Lötkünsten aus? -> Ich würde die Leiterbahnen nicht zwischen den IC-Pins verlegen. Zumal du massig Platz hast. Stützkondensatoren gehören nahe! an die Pins des IC + Spannungsregler. Was kommt noch alles an die Lötösen? Was hat der Teil hinter dem 7805 für einen Strombedarf? Hast du für den FET einen Kühlkörper vorgesehen? Wo willst du den hinbauen? ...
Willst du nicht mal dein Eagle-.sch veröffentlichen, das macht es deutlch einfacher das Board einmal als Beispiel ordentlich zu Routen, als hier immer Stückchenweise herumzudoktorn.
Jetzt fällt mir ein, an was mich das Layout erinnert: an ein Labyrinth! Sowas wie: "Das kleine Häschen möchte zu der Möhre. Finde den kürzesten Weg!" Sorry. ;-)
"Ernst" beiseite. Lass die LP erstmal so groß. Gruppiere deine Bauteile nach Funktion: Regler, µC-Steuerung, Lastteil, Lötösen Spannungsversorgung, Lötösen Ausgang, 'sonstige Lötösen'. Alles für sich, mit Abstand zwischen diesen 'Baugruppen'. Jetzt nimmst du erstmal zwei stehende TO220-Gehäuse. Dann verschiebst du die Bauelemente innnerhalb der 'Baugruppen' so, dass möglichst kurze Luftlinien entstehen, die sich am besten nicht einmal kreuzen. Jetzt könntest du die Einzelteile schon mal probehalber routen. Oder (bei den paar Teilen) ein paar Bohrlöcher planen, alles schön zusammenrücken (Kühlkörper berücksichtigen, am besten am Rand der LP) und die Leiterbahnen verlegen.
>Gruppiere deine Bauteile nach Funktion:
Aber aber aber...ich dachte ich bin fertig? :-)
Würde das Ganze denn jetzt so funktionieren, oder geht es hier jetzt
"nur" um optische Dinge/die Herangehensweise, wenn ich das nächste Mal
ein solches Projekt starte? :-)
>Wolltest du mal 'ne schön große Platine machen? Das passt auf die >Hälfte! Mag sein. Ist aber gewollt so, da die Platine genau in ein Gehäuse passt mit diesen Abmessungen. >Wie sieht's mit deinen Lötkünsten aus? Sehr gut. Daher bin ich auch ein Lötknödel g >Was hat der Teil hinter dem 7805 für einen Strombedarf? Wiegesagt, ein ATmega8 hängt da dran. Mehr nicht. >"Das kleine Häschen möchte zu der Möhre. Finde den kürzesten Weg!" Da haste wohl Recht. :-/
Hallo Leute! Hier nochmal ein komplett neues Layout. Besser kann ich es nun wirklich nicht... :-( Habe außerdem noch eine Sicherung spendiert. Raster = 50mil Was sagt ihr dazu? Besser? Schlechter? Irgendwelche Fehler? Vielen Dank schon mal!
Lötknödel schrieb: > ein ATmega8 hängt da dran. Mehr nicht. Hmm. Die Lötösen sind nur Dekoration? Lötknödel schrieb: > Was sagt ihr dazu? Also, ich würde das nicht durchgehen lassen.
>Besser, poste mal die Beagle files. Ist das die brd.-Datei? -Werde ich heute abend machen. >Hmm. Die Lötösen sind nur Dekoration? Warum? Sie sind doch verdrahtet? Außerdem würde man mir doch einen Fehler bringen, wenn sie nicht verdrahtet wären, nachdem ich das Layout prüfen lasse? >Also, ich würde das nicht durchgehen lassen. Begründung? Danke u.Gruß
Lötknödel schrieb: >>Hmm. Die Lötösen sind nur Dekoration? > Warum? Sie sind doch verdrahtet? Eben. > Begründung? Patrick B. schrieb: > Grundsätzlich die Leiterbahnen so kurz wie möglich machen, Alexander Schmidt schrieb: > LSP23, LSP24, LSP25, LSP26, Q1, D2 müssen sehr eng beieinander sein. Alexander Schmidt schrieb: > Kühlkörper: Leute, Leute schrieb: > Leiterbahnen scheinen sich magnetisch anzuziehen. Ralf G. schrieb: > Stützkondensatoren gehören nahe! an die Pins des IC + Spannungsregler. Zusatzaufgabe: Ich denke mal, das dürfte auch einseitig gehen.
>Zusatzaufgabe: Ich denke mal, das dürfte auch einseitig gehen. Abgelehnt. >>>Hmm. Die Lötösen sind nur Dekoration? >> Warum? Sie sind doch verdrahtet? >Eben. Was sollen sie denn sonst sein? Verstehe ich nicht. >Grundsätzlich die Leiterbahnen so kurz wie möglich machen, > LSP23, LSP24, LSP25, LSP26, Q1, D2 müssen sehr eng beieinander sein. Wie kurz denn noch? Da die Platine auch mit Hardware-Komponenten vom Gehäuse etwas sinnvoll verbunden werden sollte, kann ich nicht nur auf "möglichst eng" achten. > Stützkondensatoren gehören nahe! an die Pins des IC + Spannungsregler. Wie nahe denn noch? Die sind doch direkt am Spannungsregler.
Das neue Layout_4 ist schon deutlich besser. Wie Ralf geschrieben hat, gibt es noch ein paar Dinge, die du verbessern kannst. Ich würde mich einzig auf den Abstand der Leiterbahnen konzentrieren und den Rest machst du bei der nächsten Platine perfekt. Ich habe dir in das neue Layout alle Problemstellen eingezeichnet. Bei grün und lila müssen die Leiterbahnen weiter auseinander. Bei grün einfach die Leiterbahn verschieben, bei lila muss die Leiterbahn an dieser Stelle etwas dünner werden. Bei orange sind Leiterbahnen schief verlegt, hier solltest du entweder einen 90° oder einen 45° Winkel verwenden.
Lötknödel schrieb: > Was sollen sie denn sonst sein? Verstehe ich nicht. Ich hätte jetzt gedacht: Wenn da Lötösen sind, soll da auch mal was angeschlossen werden. Lötknödel schrieb: > Wie nahe denn noch? So nahe, dass sie was nützen! _Z.B.(!)_ C4: 180° drehen, 2.54mm nach oben, 2.54mm an den IC. Stromversorgung von links an C4. Lötknödel schrieb: > Da die Platine auch mit Hardware-Komponenten vom > Gehäuse etwas sinnvoll verbunden werden sollte, Stimmt. Hattest du ja gleich als erstes erwähnt. Hab' ich wohl überlesen... -> da markiert man die entsprechenden Stellen, falls man meint, ein Außenstehender soll sich das mal ansehen!
Hallo zusammen, >Ich habe dir in das neue Layout alle Problemstellen eingezeichnet. Ausgezeichnet! Vielen Dank für die tollen Tipps. Leider konnte ich keine orangen Markierungen finden, meine Augen sind nicht mehr die Jüngsten :-( Jedoch habe ich deine Tipps dankend befolgt und im Anhang ist das nun von mir entprechend abgeänderte Layout. :-) Außerdem habe ich noch ein paar "Ungeraden" begradigt. Ich hoffe, das passt jetzt so? >Wenn da Lötösen sind, soll da auch mal was angeschlossen werden. An die Lötösen kommt eine isolierte Leitung, von denen es dann an die Frontplatte geht. Danke u. Gruß
>Fliesst da Strom durch?
Ich bin für jede Hilfe dankbar, das sollte man bisher gemerkt haben.
Aber sprich doch mal Klartext.
Lötknödel schrieb: > Aber sprich doch mal Klartext. Wenn du schreibst, dass an dem Regler nur der Mega hängt, dann frage ich mich, wozu die Lötösen dran sind. Wenn da was angeschlossen werden soll, dann braucht das etwas Strom. Vielleicht auch etwas mehr. Wenn da so 100mA zusammenkommen sollten, dann wird der 7805 schon schön warm: (24V-5V)*0.1A
Lötknödel schrieb: > Leider konnte ich keine orangen Markierungen finden, Die sind tatsächlich verschwunden, aber du hast die meisten schiefen Leiterbahnen ja auch so gefunden. > Jedoch habe ich deine Tipps dankend befolgt und im Anhang ist das nun > von mir entprechend abgeänderte Layout. :-) Sieht schon ganz passabel aus. > Außerdem habe ich noch ein paar "Ungeraden" begradigt. Ich hab noch ein paar Stellen orange markiert, die etwas schief sind. > Ich hoffe, das passt jetzt so? Ich gehe davon aus, dass der PCBler Bedenken haben wird, dass die Leiterbahnen zu nahe aneinander sind. Daher solltest du noch die Engstellen beseitigen. Die von mir eingezeichneten roten Bahnen sollen nach oben (top) und die türkisen Bahnen nach unten (bottom).
>dann wird der 7805 schon schön warm Der Strom vom Verbraucher, der an den Klemmen 25 und 26 hängt, geht doch nicht über den 7805 sondern nur der Strom des ATmegas... >Ich gehe davon aus, dass der PCBler Bedenken haben wird, dass die >Leiterbahnen zu nahe aneinander sind. Ok Danke! Ich werde das so gut ich es kann abändern.
Lötknödel schrieb: > Der Strom vom Verbraucher, der an den Klemmen 25 und 26 hängt, geht doch > nicht über den 7805 sondern nur der Strom des ATmegas. Klemmen 1..20 !?
Bitte melde dich an um einen Beitrag zu schreiben. Anmeldung ist kostenlos und dauert nur eine Minute.
Bestehender Account
Schon ein Account bei Google/GoogleMail? Keine Anmeldung erforderlich!
Mit Google-Account einloggen
Mit Google-Account einloggen
Noch kein Account? Hier anmelden.












