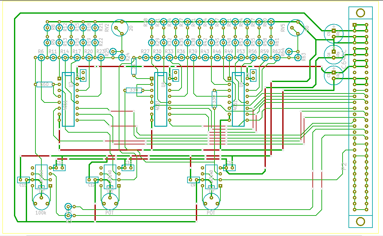
Hallo, dies ist meine erste umfangreiche und nicht abgezeichnete Platine. Gleichzeitig ist sie auch mein Einstieg in Kicad. Zur Schaltung: Dies ist ein diskret aufgebauter multiplying DAC für einen Synthesizer. Mir ist bewusst dass es sowas auch als IC gibt wobei man bei dem Spannungsbereich (-5V bis 15V mit 14-16 Bit) schon suchen muss. Die Schaltung hatte ich schon vorher auf Lochraster aufgebaut und sollte so eigentlich funktionieren. Die Multiplexer werden von einem Atmel angesteuert und arbeiten mit einer Frequenz von ca.100kHz. Alle Opamps sind LT1001/LT1008 die Offsetkompensation ist optional. Das Platinenlayout ist einseitig die roten Leiterbahnen stellen meine Drahtbrücken da. Die Leiterbahnen haben eine Breite von 0.25mm die Spannungversorgung sind 0.5mm stark Neben dem Layout und dem Schaltplan habe ich auch eine KiCad Projekt Datei als Zip. hochgeladen. Bitte um Kritik und Verbesserungsvorschläge. Vielen Dank. Gruß Oliver
Du bist durchaus in der Lage, einige der Drahtbrücken zu sparen, indem du die Leiterbahnen etwas anders legst. Direkt aufgefallen ist mir z.B. die Zuleitung für C18 unten links auf dem Board. Wie sieht es denn mit einer Groundplane aus? Hast du das mal ausprobiert, ob dann alle Bauteile, die GND brauchen versorgt sind?
Bei den mittigen horizontalen "Brücken" würde ich die andere Seite nach oben legen.
Du machst 7 Brücken wegen 2 Leitungen? Mach 2 Brücken daraus. Wenn du den 330R als Brücke mit längeren Anschlüssen nutzt, hast du noch eine gespart. Und lass die Anschlußdrähte der Widerstände länger. Sie werden zu sehr gestresst und du hast die Möglichkeit, eine größere Bauform einzusetzen. Platz ist ja genug da. Bei mir würden etwa 5 Brücken übrigbleiben.
Pads, Vias und Leiterbahnen (insbesondere für die Versorgungsspannungen) würde ich großzügiger dimensionieren, sonst werden die nicht lange halten. Spätestens wenn mal was repariert werden muss gehen dann so etliche davon futsch. Man kann statt Silberdraht auch isolierten Draht nehmen und auf der Bestückungsseite kreuz und quer verlegen, aber dann kann man sich ein Layout auch gleich ganz sparen wenn davon zuviel Gebrauch gemacht wird.
Die Leiterbahnen für die Speisung sehen für mich ziemlich dünn aus. Wie dick sind diese?
Sébastien Monn schrieb: > Die Leiterbahnen für die Speisung sehen für mich ziemlich dünn aus. Wie > dick sind diese? Steht doch, 0.5mm. Grüsse, René
Hmm würde ich ein bisschen dicker machen vom Grundsatz her (ca 0.8-1mm). Als erstes Layout ist es gar nicht mal so schlecht. Frage, muss das Board so gross sein? Du hast sehr viel Platz zwischen den einzelnen Komponenten. Rück diese näher zusammen das spart viel Geld. Es hat sehr viele unnötige Vias. Z.B. bei C15 oder C8 du kannst auch ohne Via auf die Komponente fahren (ausser Pads sind nicht durchkontaktiert was ich aber weniger glaube wenn du einen 2 Layer Print verwendest). Allgemein wenn du keiner Leiterbahn, Komponente etc. im Weg bist dann brauchst du kein Via. Je mehr Vias desto teurer wird das PCB.
Hallo, erst mal vielen Dank für das Feedback. Habe versucht alle Anregungen umzusetzen. Auf 5 Brücken bin ich noch nicht gekommen aber sie haben schon strak abgenommen. Habe auch dier Versorgungsleitungen auf 1mm Breite erhöht. Sind die 0.25mm für die Signale okay oder sollte ich auch diese stärker (0.5mm) ausführen und nur wenn es eng wird auf 0.25mm reduzieren? Sollte ich, obwohl es ein einseitiges Layout ist, eine große Massefläche benutzen? Würde mich über weitere Vorschläge freuen. Danke. Gruß Oliver
Ich würde noch ein paar kontensatoren drehen und verschieben dann sind es noch weniger brücken drin ;-).
Andre St. schrieb: > Ich würde noch ein paar kontensatoren drehen und verschieben dann sind > es noch weniger brücken drin ;-). Hallo Andre, Meinst du C9, C12 C15? Die könnte ich drehen und verschieben dann sind sie aber nicht mehr direkt an den OpAmps. Gruß Oliver
Oliver F. schrieb: > Meinst du C9, C12 C15? Die könnte ich drehen und verschieben dann sind > sie aber nicht mehr direkt an den OpAmps. Das ist in diesem Fall eh egal, da die Leiterschleife die du mit +Versorgung und -Versorgung aufgemacht hast, so groß ist, dass die sowieso keine Wirkung mehr haben.
Michael S. schrieb: > C4, C7 und C8 hängen m.E. nach in der Luft! Hier wollte ich einen Sockel mit integriertem Kondensator benutzen. Ansonsten muss ich hier noch VSS nachziehen... Gruß Oliver
Nun ich denke bei dir, dass du das Konzept des Layouten noch nicht ganz kennst. Als erstes werden die Komponenten platziert (Placement). Hierbei als Tipp: Platziere alle Komponenten welche voneinander abhängig sind schon zusammen (Bsp Verstärker seine C's und Widerstände etc). Wenn du das hast, Platziere diese Gruppen. Versuche hier mit dem Stromfluss zu gehen. Das bedeuten, dass du am Besten nicht mit den Datenleitungen einer Funtkionsgruppe hin und zurück fahren sollst, sondern diese in eine Richtung fahren sollen. Versuche auch die Komponentne so nahe wie möglich zu platzieren. Je weniger Platz du brauchst desto weniger kostet das Endprodukt. Wenn du das Placement erledigt hast, kannst du mit dem Ziehen der Leiterbahnen beginnen. Mache hier am Besten gleich am Anfang ein Ground Plane und versuche die einzelnen Speisungs- und Datenleitungen auf einem Layer unterzubringen um das Plane nicht zu unterbrechen. Du hast noch einige unnötige Vias wie bei R24. Fertigst du den Print selber an oder lässt du ihn herstellen?
Links unten die Signalleitung durch C15 führen, da ist die Linke Brücke weg. Rechts unten die Brücke kann auch weg. Die Leitung nach unten führen, durch R2/R3 und wieder zurück. R2/R3 mehr Abstand und parallel. In der Mitte rechts. Wenn du zwei Brücken aneinander reihst, mußt du zwei Pin machen. Zwei Drähte in einem Loch machen sich schlecht. Für die obere Brücke nimm doch den R mit verlängerten Beinchen. Gibt es die Version in deinem Programm nicht? Links oben die Brücke kann auch weg. Die leitungen zu PIN 13, 14, 15 neu verlegen. Erst an PIN 14 links herum, dann PIN 13. Dann an PIN 15 zwischen 12 und 13 durch. Die Leitung am 3K rechts durch die Brücke. usw.
Sébastien Monn schrieb: > Du hast noch einige unnötige Vias wie bei R24. > > Fertigst du den Print selber an oder lässt du ihn herstellen? Hallo Sébastien, Ich möchte die Leiterplatte (einseitig) selbst herstellen. Die roten Leiterbahnen stellen meine Drahtbrücken dar. Bei der Groundplane und dem einseitigen Layout bin ich mir mit der Groundplane unsicher. Die Platinegröße(160x100) ist festgelegt und die Kosten ,hier im wesentlichen Arbeitszeit, spielen bei einem Hobby Projekt keine Rolle. Ist den mein Bauteianordnung so schlimm? Gruß Oliver
Ah dann ist es klar. Nein nicht schlimm... aber unschön. Ein Grundsatz in der Elektronik: Es verreckt im Detail. Wenn du von Anfang an ein sauberes Placement hast, machst du es dir auch einfacher beim Layouten. Ja mach es auch bei einem einseitigen, dort wo es unterbrüche gibt kannst du es auch mit einer Drahtbrücke verbinden. Im Grundsatz ist Ground dein Freund in der Elektronik und ist immer erwünscht (ausser bei schnellen Signalen wie LVDS oder USB). Die Übertragung ist besser, Impedanzen werden kleiner, Bezüge der Signale (vor allem wichtig bei analogen wichtig) sind besser... Es vereinfacht dir die Arbeit. Vor allem musst du die GND Leitungen nicht selber ziehen. Versuch wichtige Leitungen (Referenz, empfindliche) kurz zu halten. Ich denke es sollte funktionieren kann mir aber vorstellen, dass du einen gewissen Noise auf den Leitungen haben wirst. Ich denke du hast zu wenige passive/aktive Filter in deiner Schaltung. Bau doch noch Ferrite an deinen Stecker ein (schadet nie).
Hallo Sébastien, vielen Dank für deine Ratschläge. Ich werde dann noch eine Groundplane hinzufügen und mir auch nochmal Gedanken über Filter machen. Der Wandler muss im schlimmsten Fall 0.01V auflösen. Dies entspricht einem Halbtonschritt in der untersten Oktave). Gruß Oliver
Gern geschehen hoffe auch dass sie dir helfen. Eben vieles was ich bei dir sehe sind halt Anfängerfehler die auch ich gemacht habe... je mehr du machst desto mehr Erfahrung hat man. Du kannst tausende Theorien über das Layouten lesen.. schlussendlich entscheidest du durch dein Bauchgefühl und mit der Erfahrung ob das Layout in Ordnung ist. Hmm 0.01V.. kann ich mir gut vorstellen, dass dir der Noise dabei stören wird. gruss Sébi
Hmm dann würde ich die Datenleitungen vergrösser... Ich habe keine Erfahrung mit Äzen glaube aber, dass dies zu dünn ist... vor allem wenn du die Löcher bohrst kann es gut sein, dass dir die Pads weggerissen werden. Vergrösserer diese doch auf 0.4mm oder frag einen Kollegen der Erfahrungen damit hat, ob diese Breite reicht.
... schrieb: > Oliver F. schrieb: >> Meinst du C9, C12 C15? Die könnte ich drehen und verschieben dann sind >> sie aber nicht mehr direkt an den OpAmps. > > Das ist in diesem Fall eh egal, da die Leiterschleife die du mit > +Versorgung und -Versorgung aufgemacht hast, so groß ist, dass die > sowieso keine Wirkung mehr haben. Hallo, Dann werde ich die +Versorgung umlegen und versuche sie möglichts nahe der anderen Versorgung zu legen. Gruß Oliver
Wenn man mal davon absieht, dass ein diskreter 11 Bit DAC eher sinnlos und gerade im Musikbereich deplatziert ist, mag es gehen. PWM ist deutlich einfacher und erreicht spielend 12 Bit [[Auflösung und Genauigkeit]].
Bei dem Impedanzwandler U7 ziehst du eine unglaublich lange Leiterbahn... du kannst dir eine Leiterbahn als Antenne vorstellen und je länger sie wird, desto mehr kann in dein Signal einstrahlen. Mach das direkter (deswegen Komponenten so nahe wie beinander)
Falk Brunner schrieb: > Wenn man mal davon absieht, dass ein diskreter 11 Bit DAC eher sinnlos > und gerade im Musikbereich deplatziert ist, mag es gehen. PWM ist > deutlich einfacher und erreicht spielend 12 Bit [[Auflösung und > Genauigkeit]]. Hallo Falk, Das Konzept ist hier etwas anders wenn du lineare Steuerspannung generierst hast du absolut recht dann brauchst du später aber einen Expo Konverter. Bei polyphonen System dann auch mehrere (Kosten Genauigkeit). Ich generiere hiermit aber eine Exponentielle Steuerspannung und habe dafür lineare Oszillatoren siehe: Beitrag "Diskreter DAC" Gruß Oliver
Sébastien Monn schrieb: > Bei dem Impedanzwandler U7 ziehst du eine unglaublich lange > Leiterbahn... du kannst dir eine Leiterbahn als Antenne vorstellen und > je länger sie wird, desto mehr kann in dein Signal einstrahlen. Mach das > direkter (deswegen Komponenten so nahe wie beinander) Hallo, Nochmal vielen Dank. Ich versuche es in der nächsten Version zu fixen. R63 hab ich schon verbunden. Gruß Oliver
Sébastien Monn schrieb: > Bei dem Impedanzwandler U7 ziehst du eine unglaublich lange > Leiterbahn... du kannst dir eine Leiterbahn als Antenne vorstellen und > je länger sie wird, desto mehr kann in dein Signal einstrahlen. Mach das > direkter (deswegen Komponenten so nahe wie beinander) Hallo Sébastien, Habe versucht die Eingangsleitung von U7 zu verkürzen und habe auch den Ausgang wieder umgeroutet so läuft der Ausgang nicht über die ganze Platine. Gruß Oliver
Mach einfach mal eine Platine. Irgenwann muß man aufhären darumzubasteln. Bestimmte Sachen kann man durch auftrennen von Leiterzügen und Verlegung von Drähten ändern. Du bist auf einen guten Weg.
Michael_ schrieb: > Mach einfach mal eine Platine. Schließ aber vorher auch C4, C7 und C8 an. Obwohl, ist egal, da hast du ja an der Spannungszuführung nichts geändert...
... schrieb: > Michael_ schrieb: >> Mach einfach mal eine Platine. Zum Platinen machen komme ich erst übernächstes Wochenende. Daher habe ich bis dahin Zeit das Layout zu verbessern. > Schließ aber vorher auch C4, C7 und C8 an. Diese sind in den Sockeln.(100nF zwischen Pin16 und 8) > Obwohl, ist egal, da hast du ja an der Spannungszuführung nichts > geändert... Hallo, Ich habe zumindest mal die rund um die Platine verlaufende +Versorgung umgelegt. Wie kann ich denn die Stromschleifenfläche verkleinern ausser OpAmps näher an den Stecker? Vieleicht eine Art Versorgungsbuss in der Mitte? Dann könnte ich Festinduktivitäten(10µH) als Brücke verwenden. Zum Abschluss eine Groundplane. Gruß Oliver
Gut sieht schon besser aus. Hast du von deinem Layout Programm her kein DRC (design check roules)? Sehe noch ein par rechte Winkel in deinen Leiterbahnen -> entfernen.
Hm, wenn du die Leitung von den Kondensator rechts oben, außen herum führst sparst du dir ein paar Drahtbrücken. Die Widerstände in der Mitte würde ich so lang machen, das die mir gleichzeitig die Drahtbrücke machen. Ist die Steckerbelegung so verpflichtend? Da könnte man auch noch ein paar Drahtbrücken wegmachen. mfg Gast
Sébastien Monn schrieb: > Sehe noch ein par rechte Winkel in deinen Leiterbahnen -> entfernen. Ach du Scheisse, sonst nichts zu tun ? Es geht hier nicht um Gigahertz. > Alle Opamps sind LT1001/LT1008 die Offsetkompensation ist optional. Diese OpAMps sind genauer als die Platine durch Spannungsabfall zu Referenzpunkten, Einstreuungen und Thermospannungen. Eine Offsetkompensation ist sicher unnötig. Ich weiss nicht, wie schnell die OpAmps sein müssen, es sieht ja nach Keyboard-Tastenbetätigung unter 10Hz aus, aber falls das nicht so sein sollte taugen die LT1001 nur bis 1kHz. Wenn du Brücken per Hand einlötest: Mach die Via-Lötaufgen grösser. Wenn du die Platine selbst ätzt: Mach die Leiterbahenn dicker, so daß die Leiterbahn so dick wie die Abstände sind, du hast den Platz (zwischen IC-Beienn kann dann ein dünneres Stück liegen). In deine sehr grosse Platine werden die 50HZ/100Hz des Netztrafos einstreuen, wenn der auch nur irgendwo in der Nähe ist. Mach die Platine entweder räumlich viel kleiner (Bauteile zusammenschieben) oder schirme die Platine ab (Weissblech), am besten durch grossen Abstand zwischen 230V~ und Platine, sonst hörst du die Netzfrequenz(durch Frequenzverschiebungen).
Hallo, so ich habe jetzt alles zusammengeschoben und einen mittigen Versorgungsbus sowie eine Groundplane angelegt. Werde im Schaltplan die Steckerbelegung noch minimal andern CV ins und CV out sowie noch Festinduktivitäten 10µH einbauen, die kann ich ja dann auch als Brücke benutzen. 45 Grad Schrägen und dicke Pads für die Drahtbrücken mach ich zum Schluss. Die Opamps werde ich nochmal überdenken in meinem Steckbrettaufbau habe ich LF356 benutzt. Habe jetzt noch eine Designentscheidung wegen der Pegelwandler zum ansteuern der Multiplexer zu treffen Atmel 0 V und 5V auf -5V und 15V. Wollte das mit zwei Transistoren machen. Soll ich die auf das CPU Board setzen oder auf die DAC Karte? Die CPU Karte wird direkt neben der DAC Karte stecken. Nochmal Danke an alle habe dirch den Beitrag einiges gelernt. Gibt es irgendwo eine Sammlung von guten und schlechten Designs? Bei Analog und TI finde ich immer nur Bruchstücke und dort wird vieles mit > 2 Layer gemacht. Ist ja auch für die Zielgruppe der Profis. Gruß Oliver
Bitte melde dich an um einen Beitrag zu schreiben. Anmeldung ist kostenlos und dauert nur eine Minute.
Bestehender Account
Schon ein Account bei Google/GoogleMail? Keine Anmeldung erforderlich!
Mit Google-Account einloggen
Mit Google-Account einloggen
Noch kein Account? Hier anmelden.




