Hallo, ich suche einen High-Side Treiber, der es erlaubt einen ( bzw. auch mehrere) N-Channel-FET dauerhaft anzusteuern. Bisher habe ich nur Treiber gefunden, die mit einer Bootstrap-Schaltung arbeiten. Aber die Bootstrap-Schaltung muss immer getaktet werden. Gibt es ICs mit beispielsweise einer Ladungspumpe o.ä.? Über Antworten würde ich mich freuen. Gruss Daniel
Sicher, alles komplett als intelligenter Power Switch, BTS555 & Co. Oder selbstgestrickt, siehe Treiber, unten bei den Links.
Daniel S. schrieb: > ich suche einen High-Side Treiber, der es erlaubt einen ( bzw. auch > mehrere) N-Channel-FET dauerhaft anzusteuern. LTC1156, MIC5011
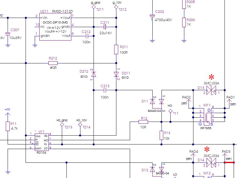
Daniel S. schrieb: > ich suche einen High-Side Treiber, der es erlaubt einen ( bzw. auch > mehrere) N-Channel-FET dauerhaft anzusteuern. Bisher habe ich nur > Treiber gefunden, die mit einer Bootstrap-Schaltung arbeiten. Aber die > Bootstrap-Schaltung muss immer getaktet werden. Hallo, man kann das Problem auch anders lösen, indem man die Gatespannung für den High-Side-FET separat bereit stellt, z.B. mit einem kleinen DCDC-Wandler. Habe ich praktisch schon gemacht, z.B. mit einem IR2104. siehe Anhang: U211 ist der DCDC-Wandler, der an U11 die drauf gesetzte Spannung abgibt. Gruß Öletronika
Danke für eure Antworten. Diskret wollte ich eigentlich meiden, nur im Notfall. Der LTC1156 ist ein heisser Kandidat, aber scheinbar schwer zu bekommen. Generell möchte ich mehrere FETs parallel schalten und dann auch gleichzeitig schalten. Der MIC5011 ist ja relativ gut zu bekommen, evtl. probier es mit dem mal aus. Hat wahrscheinlich noch keiner Erfahrung gemacht, damit mehrere parallel geschaltete FETs zu schalten oder? Gruss Daniel
Ich habe an einem MIC5014 mehrere große FETs, allerdings werden die mehr oder weniger statisch geschaltet. Die Umschaltzeit wird halt länger, wenn der Treiber mehrere Gates umladen muss. Ob das problematisch ist, hängt von der Anwendung ab.
Ne, die Umschaltzeit ist weniger interessant in meiner Anwendung. Dann werde ich es mit dem MIC5014 mal versuchen, glaube der MIC5011 ist abgekündigt. Gruss Daniel
Bitte melde dich an um einen Beitrag zu schreiben. Anmeldung ist kostenlos und dauert nur eine Minute.
Bestehender Account
Schon ein Account bei Google/GoogleMail? Keine Anmeldung erforderlich!
Mit Google-Account einloggen
Mit Google-Account einloggen
Noch kein Account? Hier anmelden.
