vor einiger Zeit wurde von LuXXuS 909 im Beitrag Beitrag "FSK demodulation" der Hardwaredekoder geposted. Beim Nachbau für die Baudrate von 1200Bd mit 1200 und 2200Hz stosse ich auf die Schwierigkeit, die beiden Frequenzen sauber gleichzurichten. Brettaufbauten mit verschiedenen Werten haben bisher nicht zuverlässig funktioniert. Die Teile Begrenzer, Bandfilter und Gleichrichter funktionieren gut. Beim Zusammenführen der beiden Zweige über die Widerstände und den folgenden Kondensator auf den Spannungsfolger hakt es dann. Am Ausgang der Gleichrichterdioden habe ich jeweils + bzw. - 1,3V Spitze. Bei manueller Umtastung der Frequenzen funktioniert alles wunderbar, nur nicht bei 1200 Bd. Hat vielleicht jemand das Ganze schon mal für die besagte Baudrate aufgebaut und kann etwas Hilfestellung geben? Wäre ich sehr dankbar dafür jokoel
Hallo jokoel Das Prinzip wird schon fuktionieren, aber es hängt von den verwendeten Bauteilwerten ab. Sind Blockkondensatoren vorgesehen? Gruß, Bernd
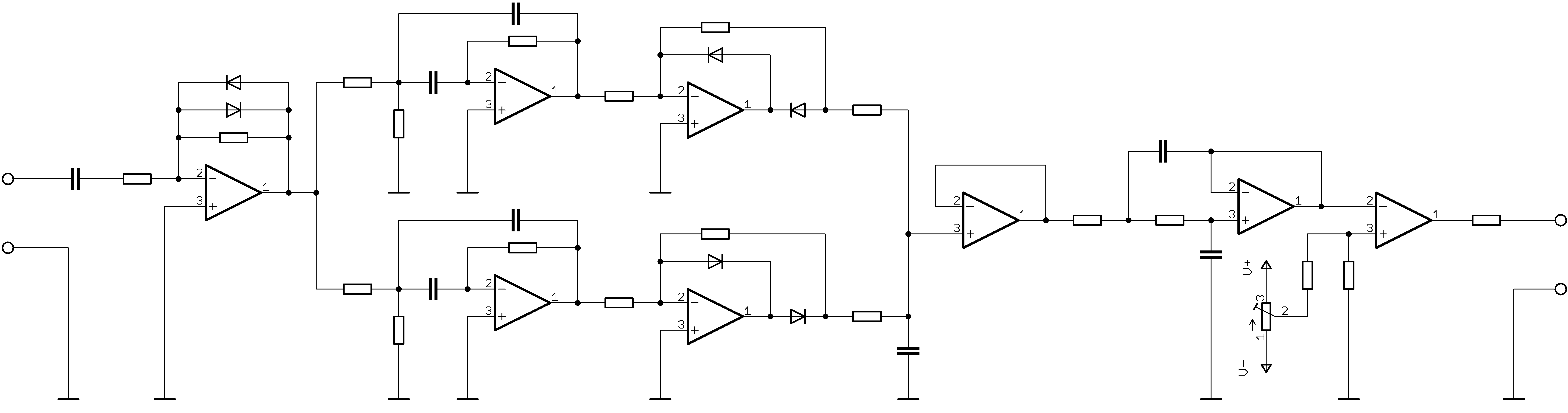
Die Schaltung wird seit fast 45 Jahren so oder ähnlich aufgebaut. Such mal nach "DJ6HP konverter" http://elektronikbasteln.pl7.de/rtty-filterkonverter-nach-dj6hp.html
B e r n d W. schrieb: > Das Prinzip wird schon fuktionieren, aber es hängt von den verwendeten > Bauteilwerten ab. Sind Blockkondensatoren vorgesehen? Hallo Bernd W. Ja, es sind bei allen IC's auf der + und - Seite Blockkondensatoren eingesetzt. Irgendwie funktioniert das mit der RC-Kombination nach den Gleichrichtern nicht so. Bei wesentlich langsamerer Umschaltrate gehts. Hab schon gerechnet und viel getestet, komm aber an der Stelle im Moment nicht weiter. Möglicherweise ist das Prinzip für 1200Bd doch nicht so gut. Gruß jokoel
> Beim Zusammenführen der beiden Zweige über die Widerstände und den > folgenden Kondensator auf den Spannungsfolger hakt es dann. Es folgen ja noch drei Kondensatoren. Möglicherweise ist eine der Zeitkonstanten zu langsam. Funktioniert es, wenn die Kondensatoren entfernt werden?
jokoel schrieb: > Hab schon gerechnet und viel getestet, komm aber an der Stelle im Moment > nicht weiter. Solange du die Dimensionierung deiner Schaltung für dich behälst, ist es schwierig, dich bei der Lösung zu unterstützen. Sonst könnte man mal mit LTspice simulieren und sich das Verhalten angucken.
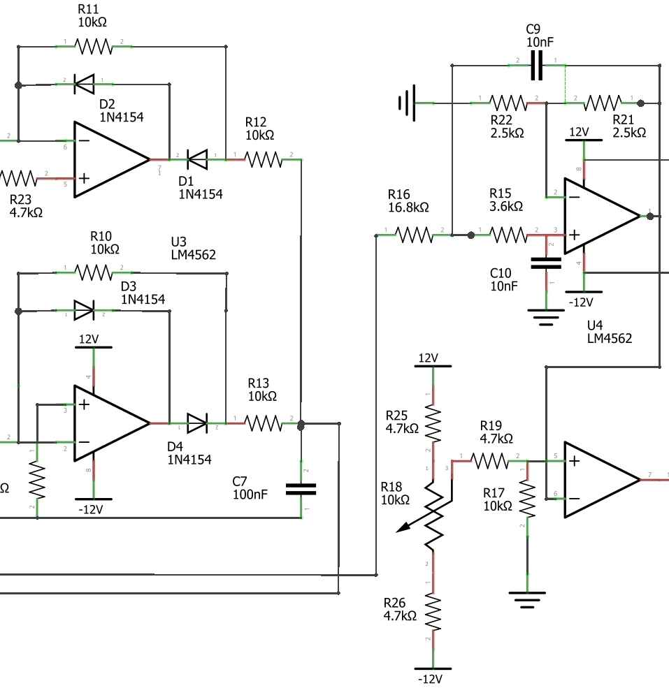
Guten Morgen, @ Bernd: die Kondensatoren an U4 hab ich versuchsweise mal weggelassen, gab keine Änderung. @ Mike: anbei ist der Teil des Dekoders, der Probleme macht. Der IC U4 ist mal aussen vor. Abgegriffen wird im Moment über einen Spannungsfolger nach C7. R12 und R13 blieben gleich, und C7 hab ich von 5nF bis 3uF mal durchvariiert. Bei langsamer Rate funktionierts einigermassen zuverlässig. Nicht so bei 1200Bd. Wäre schön, wenn du mal LTspice drüberlaufen lassen könntest. Gruss jokoel
jokoel schrieb: > Wäre schön, wenn du mal LTspice drüberlaufen lassen könntest. Warum probierst du nicht selbst mal?
Hmm, das ist ja fast die hälfte der Schaltung drauf. Ahja, das bei Gästen allseits beliebte "Ich sehe was, was du nicht siehst" Spiel.
Bitte melde dich an um einen Beitrag zu schreiben. Anmeldung ist kostenlos und dauert nur eine Minute.
Bestehender Account
Schon ein Account bei Google/GoogleMail? Keine Anmeldung erforderlich!
Mit Google-Account einloggen
Mit Google-Account einloggen
Noch kein Account? Hier anmelden.

