Hallo Eigentlich dachte ich es wäre leicht , für eine Hölzerne Hochzeit ein " 10 " mit LED`s zu realisieren, welche als Lauflicht etc. arbeiten. Ich habe nur leider ein Problem :) Ich wollte die LED`s über Masse schalten lassen, nur leider sieht es so aus, als ober der Attiny2313 die Pullups nicht auf "1! lässt , sondern mit jedem Zyklus wieder auf "0" und dann wieder auf "1", sie flackern sehr schnell, hier mal der Code $regfile = "attiny2313.dat" $crystal = 10000000 'Ausgangspins festlegen Config Pind.0 = Output Config Pind.1 = Output Config Pind.2 = Output Config Pind.3 = Output Config Pind.4 = Output Config Pind.5 = Output Config Pind.6 = Output Config Pinb.0 = Output 'Pull-Up Widerstände Pind.0 = 1 Pind.1 = 1 Pind.2 = 1 Pind.3 = 1 Pind.4 = 1 Pind.5 = 1 Pind.6 = 1 Pinb.0 = 1 Pinb.1 = 1 Eigentlich müssten doch die LED`s alle aus sein ?!? sie flackern aber, schreibe ich unter die PU ein Waitms500, flackern sie mit im Intervall von 0,5sec ^^ mfg Markus
Markus B. schrieb: > Eigentlich müssten doch die LED`s alle aus sein ?!? Zeig einfach mal deine Schaltung und das komplette Programm. Was haben die internen Pull-Up Widerstände mit LED-Ausgabe zu tun?
@ Markus B. (Firma: Home) (sukramb) >Ich wollte die LED`s über Masse schalten lassen, Nennt sich Low active. > nur leider sieht es so >aus, als ober der Attiny2313 die Pullups nicht auf "1! lässt , Was zum Geier willst du mit Pull-Ups? Du willst LEDs ansteuern, das macht man mit aktiven Ausgängen. > sondern >mit jedem Zyklus wieder auf "0" und dann wieder auf "1", sie flackern >sehr schnell, hier mal der Code Der garantiert NICHT original ist, sondern SINNLOSERWEISE abgeschrieben. So nicht! Poste deinen oroginalen Quelltext als Anhang, siehe Netiquette. >Eigentlich müssten doch die LED`s alle aus sein ?!? sie flackern aber, >schreibe ich unter die PU ein Waitms500, flackern sie mit im Intervall >von 0,5sec ^^ Siehe oben!
Hallo Genau , LOW Active :) ich kam nicht drauf Pullups war falsch , OK, ich meinte Ausgänge permanent auf 1 Sinnloserweise abgeschrieben ist nicht ganz richtig, aber im Anhang der komplette Code Vielen Dank :) Mfg Markus ( ja ja ich weis, Mein Plan hat die Masern )
Markus B. schrieb: > 'Ausgangspins festlegen > Config Pind.0 = Output PD0 ist als Ausgang festgelegt und hat defaultmäßig zuerst low Pegel wenn nichts anderes konfiguriert wurde. > 'Pull-Up Widerstände > Pind.0 = 1 Wenn der Pin ein Ausgang ist, kann man die internen Pull-Ups nicht einschalten. Eine eins ins entsprechende Pin Register schreiben, läßt den Ausgangsportpin toggeln - nachzulesen im Datenblatt.
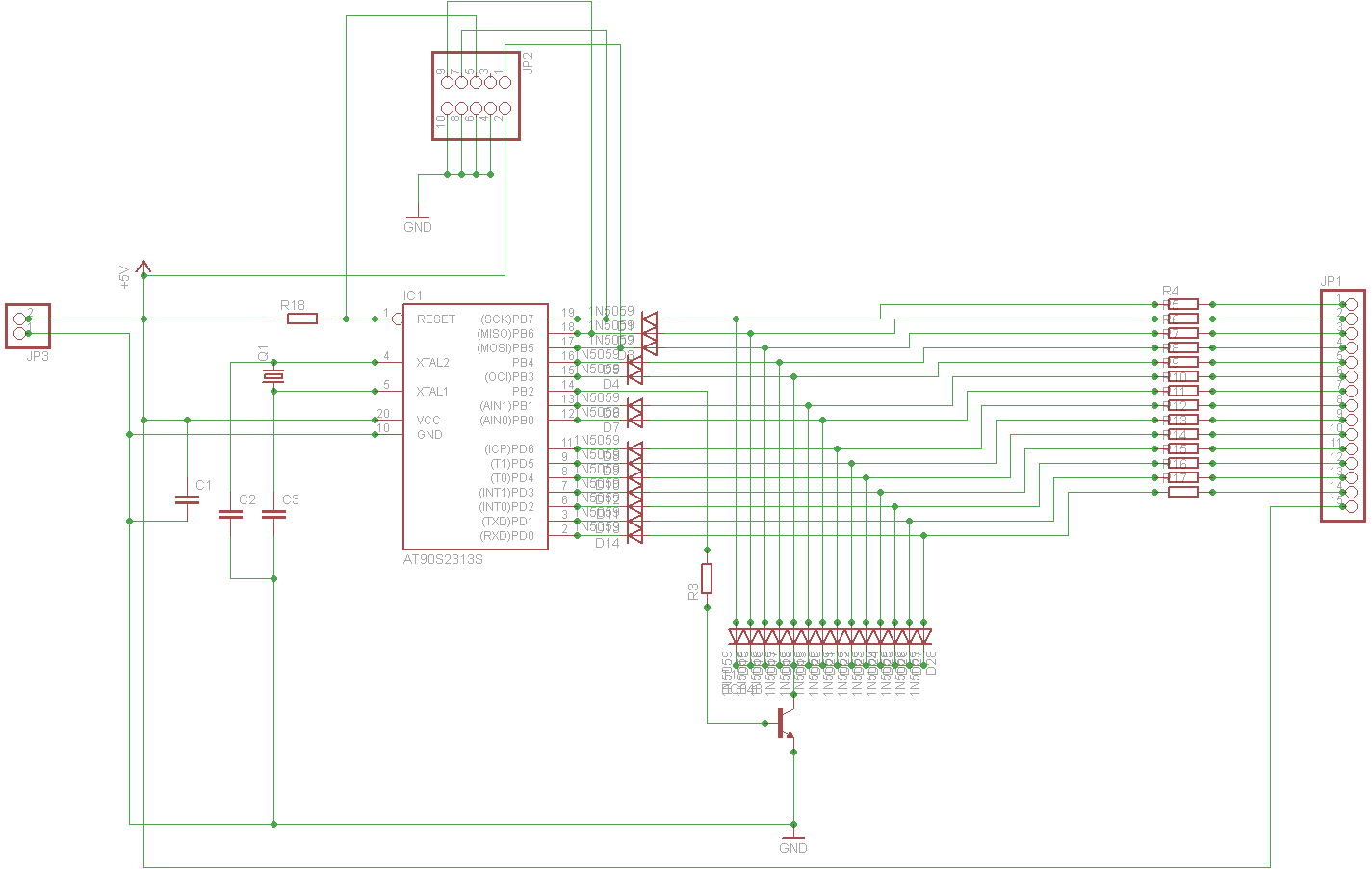
Da fehlen irgendwie noch die LEDs. Ich nehme mal an, dass du die über JP1 dran stecken hast. Und wozu soll der Transistor und die gefühlten "tausende" von Dioden gut sein. Für einen LED-Test scheint das doch etwas viel Aufwand. p.s. Deine Schaltung hat die grünen Masern, i.e. was sollen die ganzen grünen Punkte an Stellen, wo nur eine Leitung an ein Bauteilanschluss geht?
Markus B. schrieb: > Pullups war falsch , OK, ich meinte Ausgänge permanent auf 1 Dann muß es aber Portd.0 = 1 . . heißen.
Bitte melde dich an um einen Beitrag zu schreiben. Anmeldung ist kostenlos und dauert nur eine Minute.
Bestehender Account
Schon ein Account bei Google/GoogleMail? Keine Anmeldung erforderlich!
Mit Google-Account einloggen
Mit Google-Account einloggen
Noch kein Account? Hier anmelden.
