Hallo zusammen, da ihr mir hier (Beitrag "Fahrradbeleuchtung klappt nicht wie gewollt" super weiter geholfen habt, stell ich auch gleich noch meine nächste Frage^^ Ich habe nun neben der Lichtanlage auch den "Forumslader" gebaut (ich hoffe das ist jedem ein Begriff). Dieser ist, da ich mich bei der Größe des Gehäuses ein wenig vertan habe, sehr kompakt geworden. Dies ist an und für sich zwar gut aber mir ist aufgefallen, dass ja noch was fehlt. Und zwar der tiefentladeschutz für den Akku. Ich habe hier und auch bei google viel gesucht aber nicht so das richtige gefunden. Folgende Eigenschaften sollte er haben: - Nutzt die Spannung vom Akku (keine externe Spannungsversorgung) - Darf immer aktiv sein (da noch ein Schalter davor sitzt), aber sollte nicht zu viel Strom verbrauchen - Wenig Bauteile, da die Schaltung kompakt sein muss - Bei ca. 10V Akku-Spg. sollte er den Verbraucher abschalten - maximale Stromentnahme des Verbrauchers ist 2 - 2,5A Überlegung ist folgende (siehe Anhang für Schaltplan): Zwischen S3 und IC2 soll der Tiefentladeschutz geschaltet werden. Ist S3 also "aus", ist weder der Verbraucher, noch der Tiefentladeschutz selber am Akku. Ist S3 "ein", sollte der Tiefentladeschutz auch selbstständig mit angehen und Durchgang zum Verbraucher geben, solange die Akkuspannung über 10V beträgt. Fällt die Akku-Spg. unter 10V würde ich irgendwann merken, dass der 5V/USB Ausgang nicht mehr aktiv ist (weil die grüne LED aus ist) und schließlich den S3 wieder auf "aus" stellen und erstmal den Akku laden. Das Problem bei der Überlegung wird sein, dass sobald der Tiefentladeschutz einsetzt, die Akkuspannung wahrscheinlich wieder über die 10V kommt, da keine Last mehr dran hängt. Dann würde die Schutzschaltung die ganze Zeit an und aus schalten. Sehe ich das richtig? mit Relais kann ich nicht arbeiten, da mir der Platz fehlt (siehe Anhang). Und ansonsten finde ich fast nur Schaltungen mit OPs oder Mosfets (habe mit beidem noch nie gearbeitet) Bin irgendwie etwas überfordert, da mir die richtige Idee nicht kommen will bzw ich gar nicht weiß, ob das bei dem Platzmangel überhaupt möglich ist. Danke schonmal im Vorraus
Die passende Schaltung wäre so etwa wie ein ICL7665 und ein N-Kanal MOSFET dazu. In der Einfachen Form bleibt das IC (und ggf. ein Spannungsteiler) an der Versorgung, aber der Stromverbrauch ist sehr gering - wohl unter der Selbstenetladung des Akkus.
Dein Gebastel entspricht keiner der hier http://www.forumslader.de/UEberblick-zu-den-Inhalten-der-Webseiten.168.0.html aufgeführten Schaltungen. Aber du hast zielsicher all den Murks mit übernommen. Wie kommt man auf die völlig hirnverbrannte Idee, teure NiMH Akkus an einen 1.38V/Zelle strombegrenzten Konstantspannungslader anzuschliessen ? Weil die Deppen vom "Forumlader" das auch tun ? Es ist zumindest die sicherste Art, sich die Akkus zu ruinieren. Für Bleiakkus ist das Ladeverfahren ok, für NiMH gänzlich unpassend, und wenn wie bei "verbesserte 12V-Version" gar noch 3 LiIon an einen auf 13.1V gepimpten 12V Regler angeschlossen werden mit 4.36V/Zelle ist das vorsätzlich kriminell. Nun ja, Fahrradfahrer, noch nicht erwachsen und noch dumm. Was machen wir nun mit dir, 12V am Fahrrad, was willst du damit ? Findest du keine bessere Verwendung für deine 10 teuren dafür aber schweren Eneloops ? Denn NiMH am Fahrrad ist sehr unpassend, kein elektronisch begrenztes Ladeverfahren kommt mit der schwankenden Eingangsleistung zurecht. Da allerdings kaum jemand mehr als 4 Stunden Fahrrad fährt pro Tag, hat sich als einzige regelkonforme Lösung die Dauerladung mit C/4 von entsprechend überladefesten schnellladefähigen NiCD Zellen etabliert. C/4 heisst bei 500mA Dynamostrom (und ein Dynamo ist netterweise eine Stromquelle, also genau das was die Akkus zu Laden lieben) aber 2Ah Zellen, also SubC aus dem Modellbaubereich. Daher kannst du mit deinen vielen kleine Eneloops nichts anfangen. Ja, die SubC werden jeden Tag überladen, aber so wie C/10 Akkus die 14 Stunden mit C/10 geladen werden sollten es aushielten, 10 Stunden mit C/10 geladen zu werden obwohl sie voll waren, halten schnelladefähige Akkus es ebenfalls aus, wenn sie dazwischen 1 Tag haben, um den zersetzten Elektrolyten zu rekombinieren. Diese NiCd Akkus mit dem reichlichen Katalysator gehören übrigens zu denen die eher nicht ewig voll bleiben sondern in 1 ungenutzten Jahr leer sind. Nimmt man als Akku 5 NiCd Zellen in Reihe (die passen oft ins Sattelrahmenrohr), kommt diese einfache Schaltung bei raus, die akkugestützes Licht und sehr konstante 6V zur Verfügung stellt, hier gleich mit Tiefentladeschutz falls man mal vergisst den Schalter auszuschalten. Gleichrichter Schalter S +------+---|>|-+--+--o/o---+----IRF7410----+-------+ | | +-|>|-+ | + | | | | Dynamo | | Akku MAX810L----+ Lampe Rücklicht (6V) | +-(-|<|-+ | - | | | +--------+-|<|-+--+--------+---------------+-------+ (NICHT Rahmenmasse) 5*1N4001 Du siehst: Kaum macht man's richtig, ist es viel weniger Aufwand, man muss nicht mehr nach "kompakter" fragen. Nein, 12V braucht man am Fahrrad eher nicht.
Mit dieser Schaltung kannst du sehr genau einstellen wann der Verbraucher abgeschaltet wird. http://www.elektronikinstitut.de/unterspannungsabschalter.html Jetzt stellst du z.B. die Abschaltung auf 10,8V ein. Jetzt musst du nur den Taster durch ne schaltung ersetzen die bei vollen Akkus (sagen wir über 12,5V) den taster wieder betätigt. Evtl. mit transistorschaltungen oder optpkopplern.... Da können dir die Profis hier vielleicht helfen.^^ @MaWin Wie kannst du beurteilen ob er die 12V braucht oder nicht? Fakt ist, er hat das Gerät bereits gebaut und halt nun festgestellt, dass er es noch um eine Funktion erweitern will. Und genau das ist die Bitte des threaderstellers. Und nebenbei erwähnt gibt es sehr viele Leute, die mehrere tausend Kilometer erolgreich mit den nimh akkus im zusammenhang mit dem Forumslader gefahren sind. Wenn das für den threadersteller ausreicht, ist es unklug (schon fast frech) ihm zu sagen, dass er besser alles wegwirft und eine komplett andere Schaltung baut.
norbert schrieb: > Mit dieser Schaltung kannst du sehr genau einstellen wann der > Verbraucher abgeschaltet wird. Das bringt wenig, wenn man nicht verhindert, das sich einzelne Zellen umpolen. Das wird bei 10 Zellen in Reihe schon schwierig. Gruss Harald
Harald Wilhelms schrieb: > norbert schrieb: > >> Mit dieser Schaltung kannst du sehr genau einstellen wann der >> Verbraucher abgeschaltet wird. > > Das bringt wenig, wenn man nicht verhindert, das sich einzelne > Zellen umpolen. Das wird bei 10 Zellen in Reihe schon schwierig. > Gruss > Harald Bin jetzt überfordert, was du meinst. Bin kein Chemiker und weiß nicht was Akkus so machen, wenn sie schlechte laune haben :D Hab mir dennoch mal kurz die Mühe gemacht und ne Schaltung in den Anhang gehauen. Über D1 stellt er die Einschaltschwelle ein und über R4 die Ausschaltschwelle. Bei den angegebenen Werten müsste die Schaltung bei >12,8V aktiv werden und den Akku bei <10,2V vom Verbraucher trennen. Wenn er dann wieder den Akku anfängt zu laden wird die Schaltung bei über 12,8V aktiv usw... Korrigiert mich wenn ich was übersehen habe...
norbert schrieb: > Hab mir dennoch mal kurz die Mühe gemacht und ne Schaltung in den Anhang > gehauen. Was willst du mit einer Abschaltung, wenn nach der Abschaltung auf Grund des gigantischen Stromverbrauchs der Schaltung noch fast so viel Strom fliesst wie zuvor und damit die Akkus zielsicher tiefentladen, umgepolt und ruiniert werden? Z-Dioden sind ungeeignet für Niedrigstromanwendungen. norbert schrieb: > Und nebenbei erwähnt gibt es sehr viele Leute, die mehrere tausend > Kilometer erolgreich mit den nimh akkus im zusammenhang mit dem > Forumslader gefahren sind. Ja mit welchem denn an welchem Akku? Es gibt unter den 3 Ladern mit 3 Akkutypen genau einen, der funktioniert (wenn auch viel zu uneffektiv und aufwändig), und Chris hat noch mal was anderes gebaut, das sicher nichts taugt. Ja, ich kann das beurteilen, ich bin kein Fahrradfahrer, aber Elektroniker. Ich erzähl Jan Ullrich doch auch nicht, wie er am besten dopt.
NiMH Akkus sind für die Anwendung einfach die schlechteste Wahl - einfach weil es schwer (recht Aufwendig und nicht besonders genau mit Ladungsbilanz) möglich ist zu erkennen wann der Akku voll ist, und ein Überladen dem Akku nicht gut bekommt. Sowohl Blei(Gel), NiCd als auch Lithium Akkus wären eine bessere Wahl. Ein Schaltung gegen Tiefentladen ist aber auch für die anderen Akkus hilfreich.
Okay.... erstmal danke an alle. Ulrich H. schrieb: > Die passende Schaltung wäre so etwa wie ein ICL7665 und ein > N-Kanal > MOSFET dazu. In der Einfachen Form bleibt das IC (und ggf. ein > Spannungsteiler) an der Versorgung, aber der Stromverbrauch ist sehr > gering - wohl unter der Selbstenetladung des Akkus. Hast du da eine passende schaltung zur Hand? norbert schrieb: > Über D1 stellt er die Einschaltschwelle ein und über R4 die > Ausschaltschwelle. > Bei den angegebenen Werten müsste die Schaltung bei >12,8V aktiv werden > und den Akku bei <10,2V vom Verbraucher trennen. Wenn er dann wieder den > Akku anfängt zu laden wird die Schaltung bei über 12,8V aktiv usw... Ist genau das, was ich will, sollte aber natürlich im Idle wenig Strom verbrauchen. Obwohl es eigtl. nur darum geht: Der Lader wird nach der radtour vom Rad genommen und anschließend vor dem schlafen gehen, soll das Handy drangehangen werden. Vielleicht auch 2 Handys. Dabei wurde ja vorher der manuelle Taster eingestellt. Dieser soll am nächsten morgen auch wieder abgestellt werden. Nur während ich schlafe sollen die Akkus natürlich nicht entladen. Wenn diese Zeit (also eine Nacht) überbrückt wird, würde mir das ja reichen. MaWin schrieb: > Dein Gebastel entspricht keiner der hier > http://www.forumslader.de/UEberblick-zu-den-Inhalt... > aufgeführten Schaltungen. Aber du hast zielsicher all den Murks mit > übernommen. Doch, es ist genau dieser hier: http://www.forumslader.de/Schaltplan.212.0.html Zudem wollte ich mir die 12V bereitgestellt lassen, um auf Eventualitäten vorbereitet zu sein. Aber das möchte ich auch eigtl. beibehalten. Und hier ist zu lesen, dass nimh aakkus derzeit die bewährtesten sind und der Jens auch schon 50000km erfolgreich damit fuhr. http://www.forumslader.de/NiMh-Zellen.192.0.html Wenn ich ehrlich bin habe ich mich natürlich irgendwie auf die praktischen Erfahrungen und überall durchaus positive Resonanz zum Forumslader verlassen. Ich würde an und für sich ganz gerne alles so belassen, nur eben das Tiefentladen verhindern. Ich bin mir sehr sicher, dass du mehr Ahnung hast als ich, MaWin ^^ Aber auf die Gefahr hin, dass ich die falschen Akkus verwende, würde ich die Mühe jetzt ungern Rückgängig machen. Hoffe du hast dennoch Lust mir bei meinem Problem zu helfen. Und noch zur Info: Ich bin zwar gelernter Informationselektroniker, aber die Lehre habe ich vor 3 Jahren beendet und seit dem nicht mehr viel mit Elektronik zu tun gehabt. Zudem hat man in der Schule natürlich nur die Theorie abgearbeitet und ehrlicherweise vergisst man den Stoff relativ schnell, weil man alles im Akkord durchgeht (muss dazu agen, dass ich die Lehre um 1 Jahr verkürzt habe). Hoffe es kommen noch weitere Vorschläge
Google mal nach "Forumslader reloaded", da ist genau die hier: Ulrich H. schrieb: > Die passende Schaltung wäre so etwa wie ein ICL7665 und ein > N-Kanal > MOSFET dazu. In der Einfachen Form bleibt das IC (und ggf. ein > Spannungsteiler) an der Versorgung, aber der Stromverbrauch ist sehr > gering - wohl unter der Selbstenetladung des Akkus. beschriebene Lösung umgesetzt. Ich hab' den Forumslader reloaded mit einem Bleiakku im Einsatz (weil ich auch lieber Bleiakkus mit Kostantspannung lade als andere Akkutypen) und das funktioniert prima.
Chris K. schrieb: > Und hier ist zu lesen, dass nimh aakkus derzeit die bewährtesten sind > und der Jens auch schon 50000km erfolgreich damit fuhr. Nun, das ust ganz einfach, wenn der Jens nie so lange fähet, dass sue voll werden und immer wieder fährt, bevir sue tiefentladen, galten due Akkus wue vorgesehen. Sie würden dann (als 12V Säule nach dem spannungsverdoppelnden Gleichrichter) aver auch ohne jede Ladeschaltung so lange halten. Es ist also sicher nicht die Schaltung, die die Akkus bewahrt. Rechte Seite von
1 | +------+--|>|------+----------+--------+---+---+-----+ |
2 | | | | | | | | | |
3 | | | R12 | R23 10k | | |
4 | | | | +---------+ | | | |S |
5 | | | +-R13-|Out2 Out1|---)---+---(----|I P-MOSFET |
6 | | | N-MOSFET | | | | | | |
7 | + | I|----+-----(-----|Hys2 Hys1|---+ | | |
8 | Solarmodul S| | | | | | | + | |
9 | - | | | | | ICL7665 | R22 Akku | |
10 | | | | | | | | | - | |
11 | | | 10k +-----|Set2 Set1|---+ | | |
12 | | | | | +---------+ | | | + |
13 | | | | R11 | R21 | Verbraucher |
14 | | | | | | | | | - |
15 | +------+-----+-----+----------+--------+-------+-----+ |
Chris K. schrieb: > Ich würde an und für sich ganz gerne alles so belassen, nur eben das > Tiefentladen verhindern. Normalerweise schadet es Ni-Akkus nicht, wenn sie bis auf 0V entladen werden. Bei einem mehrzelligen Akku kann es aber passieren, das einzelne Zellen umgepolt werden und das ist sehr schädlich für die Akkus. Ein normaler Tiefentladeschutz kann das um so weniger verhindern, je mehr Zellen der Akku hat. Gruss Harald
@ MaWin Mir fällt es zwar sehr schwer den ICL zu verstehen und zu dimensionieren, aber vom Prinzip her... Sehe ich das richtig, dass der mostet zwar beim unterschreiten der eingestellten Spannung abschaltet, aber auch sofort wieder einschaltet wenn der Wert wieder überschritten ist??? Bräuchte ich nicht auch den zweiten Eingang/Ausgang des ICL7665?
Chris K. schrieb: > aber auch sofort wieder einschaltet wenn der Wert wieder überschritten ist??? Nein, die Hysterese (Unterschied zwischen Ein- und Ausschaltpunkt) ist beliebig durch die Widerstandswerte einstellbar.
Heißt das, dass ich mit dem R23 die Hysterese einstelle, und mit R22/21 die Einschaltschwelle festlege? Wenn an Set 1 (=R21) über 1,3V abfallen, dann schaltet Out 1 ein Low-Signal und legt das Gate vom Mosfet gegen Masse. Dieser Schaltet daraufhin. Aber das leuchtet mir dennoch nicht wirklich ein. Bei unter 1,3V am Set 1 müsste der Out 1 Ausgang wieder abfallen und der Mosfet sperren...?
Chris K. schrieb: > Heißt das, dass ich mit dem R23 die Hysterese einstelle, und mit R22/21 > die Einschaltschwelle festlege? Ja, die Formeln stehen im Datenblatt. Chris K. schrieb: > Aber das leuchtet mir dennoch nicht wirklich ein Es geht schon.
Ich versuche es mal. Schaltung soll bei 10V abschalten und bei 12,8V zuschalten. R21 leg ich mal bei 100k fest R22 = R21 * ((10V - 1,3V) / 1,3V) = 670k R23 = R21 * ((12,8 - 10V) / 1,3V) = 215k richtig so?! Aber überall anders scheint man beide ein/ausgänge des ICL benutzt zu haben... EDIT: Meine Rechnung als Plan im Anhang. Richtig so?
Stimmt, dass heisst dann benutze ich halt hyst/Out/Set 2. Ich habe aber noch eine Verständnisfrage, weil das englische Datenblatt für mich schwer zu lesen ist. Er schaltet den Out 2 wenn am Set 2 weniger als 1,3V Anliegen. Wenn ich das richtig sehe müsste er aber auch den Out 2 wieder abschalten wenn am Set 2 die Spannung über 1,3V liegt. Aber scheinbar verzögert man das ja mit dem widerstand zum Hyst 2. Bzw. Hast 2 wird ja auch (genau invertiert zu Out 2) geschaltet. Dann frag ich mich, wie der ICL das genau macht und wie genau er dabei ist (also wie genau müssen die widerstandswerte gewählt werden?) Es hat irgendwie noch nicht KLICK gemacht bei mir ^^ will ja auch verstehen was ich da baue...
Chris K. schrieb: > Dann frag ich mich, wie der ICL das genau macht R23 ist entweder Bestandteil vom Spannungsteiler oder durch den internen MOSFET an HYST überbrückt.
Ok. Jetzt hab ich's glaub ich verstanden. Wenn an Set 2 einmal die 1,3 V überschritten werden brückt der Hyst 2 Ausgang den R23, wodurch am R21/22 sofort mehr Spannung abfällt. Deshalb dauert es länger bis an Set 2 wieder weniger als 1,3V Abfallen um den Out 2 wieder zu schließen. So in etwa richtig?
Ok gut. Aber muss nicht bei vollem Akku der mosfet geschaltet sein? Dafür braucht er doch massebezug am gate, oder? Also muss OUT 2 laut datenblatt doch ON sein (low Signal) und an Set2 unter 1,3V liegen... Muss ich dann nicht doch Out 1 nutzen. Danke dir schonmal vielmals mawin
Chris K. schrieb: > Also muss OUT 2 laut > datenblatt doch ON sein (low Signal) und an Set2 unter 1,3V liegen... > Muss ich dann nicht doch Out 1 nutzen. Stimmt auffallend. Die "Rechte Seite von +-R13-|Out2 Out1|---)---+---(----|I P-MOSFET" ist ja auch entgegen jeder Zählrichtung 1, 2, ... in dem Bild die 1 von Out1. Ich bin bei MaWin schrieb: > Praktisch hat nur OUT2 die richtige Polarität. wie selbstverständlich davon ausgegangen, dass rechts dort Out2 ist, wie im Datehblatt.
Ja ich denke er hat sich verschrieben. Hier hat er auch geholfen: Beitrag "Re: Lipo-Schutzschaltung - korrekt so?" Und bei ihm funktioniert es schließlich ^^ Aber ich lass mich gerne korrigieren... Hat einer noch einen Tip welcher Mosfet geeignet ist? Schalten werde ich höchstens 3A. Es kommt auch noch ne Sicherung mit rein. ;) Im SPICE-Programm hab ich einfach mal den IRF7404 genommen aber ich sehe die Schaltung häufig mit einem 5305. Worauf kommt's denn da an?
Der 7404 reicht und ist kleiner und billiger. Eine Sicherung hilft aber nur, wenn sie vorher schmilzt als der MOSFET, und das ist beim 7404 kaum möglich.
OK gut. Dann sind also alle Klarheiten beseitigt ^^ Ich werde den 7404 verwenden und am ICL7665 den OUT 1. Dazu die oben errechneten widerstandswerte. Sollte dann so laufen, oder?
Chris K. schrieb: > OK gut. Dann sind also alle Klarheiten beseitigt ^^ Ausser dem Problem mit der Umpolung einzelner Zellen ist alles klar.
Harald Wilhelms schrieb: > Ausser dem Problem mit der Umpolung einzelner Zellen ist alles klar. hehe. Ich will ja gar nicht dagegen sprechen. Ich glaube natürlich dass die Akkus nicht optimal sind. Habe mich jetzt im Nachhinein auch ein bisschen eingelesen. Ich lerne halt noch ^^ Und wenn dann mal der Akku hinüber ist weiß ich wenigstens woran es liegt und musste das Lehrgeld zählen :) Ich bin froh dass ich mehr oder weniger wieder ein neues Bauteil kennenlernen und verstehen durfte. Bei Kessler bekomm ich die Sachen auch alle und das gegen recht günstigen Versand. Wenn ich die Schaltung soweit fertig habe melde ich mich nochmal. :) Danke schonmal an alle.
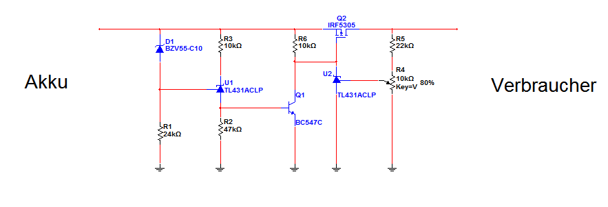
Soooooo, lange Zeit keine Zeit gehabt ^^ Fertig ist es und funktioniert. Im Endeffekt habe ich die Widerstandswerte nochmal angepasst sodass der Verbraucher nun bei <10,1V getrennt und bei >11,5V hinzugeschaltet wird. Und weil ich gerne Bildchen poste im Anhang nochmal der komplette Schaltplan eines Fahrradladegerätes für 12V und/oder 5V-USB Verbraucher mit integriertem Akku und Unterspannungsabschaltung im Zusammenhang mit einer Lichtanlage, die zwei 1W LEDs sowie ein Rücklicht mit Standlichfunktion betreibt. Viiiiieeeelen Dank nochmal :) (auch wenn nicht alle so euphorisch waren/sind wie ich :P )
Um kein neuen Beitrag aufmachen zu müssen, wollte ich fragen ob jemand weiss, wie dieses Teil vom Flohmarkt effizient am Nabendynamo eines Fahrrades betreibe? Es ist gedacht, um das Kabel am die Motrradbatterie 12V zu klemmen und gleichzeitig über USB ein mobiles Navi mit 5V/2A zu betreiben. Es sollen also am Nabendynamo 3 mal 18650 Akku 3,7 Volt / 3,6V 2,5AH Li-Ion aufgeladen und gleichzeitig das Navi betrieben werden. Es fehlen vielleicht noch ein zwei Bauteile die ich dazulöten muss.
Bitte melde dich an um einen Beitrag zu schreiben. Anmeldung ist kostenlos und dauert nur eine Minute.
Bestehender Account
Schon ein Account bei Google/GoogleMail? Keine Anmeldung erforderlich!
Mit Google-Account einloggen
Mit Google-Account einloggen
Noch kein Account? Hier anmelden.





