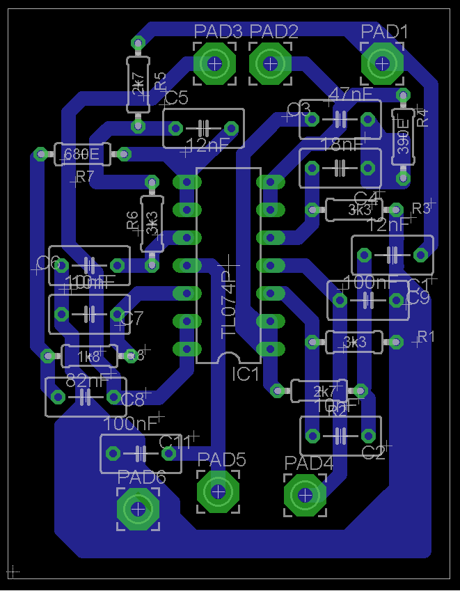
Hallo, ich möchte demnächst eine kleine Frequenzweiche aufbauen und habe nun einmal ein Layout gezeichnet. Wie man sieht hadelt es sich um eine aktive Fequenzweiche, diese soll im NF Beriech (für einen Audio-Verstärker)eingesetzt werden. Der Aufbau besteht aus einen Tief- und Hochpassfilter jeweils als sallen key butterworth 4er Ordnung. Nun würde ich euch gerne darum bitten dass Ihr euch das Layout kurtz anschaut und mich auf evtl. Fehler oder der gleichen hinweist. Falls gewünscht kann ich auch gerne das Eagle-File zu verfügung stellen. Gruß, Max
Schrecklich. Schöne lange Masseleitung zu den Abblockkondensatoren C9/C11. Sinnlose Position von C6 (lange Leitungen und der Durchgang unter dem IC blokiert, wäre für Masse nutzbar), der wäre oberhalb von C11 besser aufgehoben... Filter für Audio macht man eher mit Linkwitz-Charakteristik, damit sich der Pegel im Übergangsgebiet nicht ändert.
Es ist Audio, es iost egal bei der 5cm kleinen Platine, aber ich würde Befestigungslöcher vorsehen und die eine Brücke noch wegmachen. Man könnte uch den 100nF V-/GND nach unten schieben, um für den 10n Platz zu machen.
Joa die elends lange Masseleitung hat mich auch schon gestört. Aber ist ja eben ein eine kleine Audio Print daher dachte ich mir es ist nicht soo schlimm. Egal ich werde heute wohl noch mal drüber routen. Thx für den Vorschlag MaWin. EDIT: Ach ja wegen dem Pegel im Übergang, wenn ich den Sellen auf -6dB auslege müsste der Pegel bei übereinstimmender Phase auch gleich bleiben.
Alternativ gäbe es auch noch diese lösung, dort ist die masse etwas kürtzer und der 10nF Kondensator näher am OPV. Ob sich das merkbar auswirkt glaube ich zwar nicht aber ich kann mich ja irren.
Hallo Max, ich würde ja gerne noch die Schaltung sehen. Was ich aber erkenne, Du gehst mit dem Input direkt auf C1, 12 nF, also auf das eigentliche Filter. Das Filter funktioniert aber nur dann exakt, wenn es zu Beginn sehr niederohmig abgeschlossen ist. Dies muss die Vorstufe garantieren. Deshalb setzt man zuerst einen Buffer an den Anfang. mfg Klaus.
Gut schaltpaln stelle ich nacher online. So eine Buffer mach ich dann lieber noch dazu, sollte jz nicht das Problem sein. Wie würde da denn die einfachste Lösung aussehen? Wäre das einfach ein OPV als Impedanzwandler? Gruß, Max
Ich würde ja keinen TL0xx mehr verbauen (Rauschen, Verzerrung), es gibt viel besseren Ersatz, der auch nicht teurer sein muss.
Welchen OPV würdest denn empfehlen? Eventuel einen NE5534 oder einen TLE2082, wobei der TLE schon fast etwas zu teuer ist
NE 553x ist quasi der Industriestandard-Audio-Op und idR ausreichend, ja.
Ok dann verwende ich doch so einen, wollte ich eig eh schon hatte nur noch ein paar TLOx herumliegen. Beim NE553 verwende ich glaub ich lieber zwei NE5532 der NE5534 braucht ja soweit ich weis noch eine externe Frequenzkopensation. EDIT: Hier mal der Schaltplan, bin aber noch am überlegen ob ich nach dem Impedanzwandler noch nen 1k Widerstand einbaun soll.
Max Sch schrieb: > Hier mal der Schaltplan 1M Eingangswiderstand, wie viel Rauschen willst du denn haben ? Nicht eher 10k bis 47k ? Ja, der NE5532 ist für Linepegel letztlich eine passende Wahl, allerdings würde ich deine Schaltun nicht nur frequenzmässig nach unten begrenzen, sondern auch nach oben, eben auf 20Hz- 20kHz oder meinetwegen 5Hz-100kHz. Es macht ja keinen Sinn, eingestreutes UKW mitzuverstärken.
Hallo Max, der NE5532 ist schon ganz ordentlich. Er liefert 10 Vrms an 600 Ohm bei UB +/- 15V. Bei Filter sollte man auch an die Last der Ausgänge achten. IC2B geht über 390 Ohm und 47 nF gegen quasi gegen Masse. Ich würde da lieber wie bei IC3B mindestens 680 Ohm wählen. Zu hohe Werte wären wegen dem Widerstandsrauschen auch nicht gut. Die restlichen Werte sind aber gut gewählt. Bei der Belastung der Ausgänge muss man natürlich auch den Eingangswiderstand der nächsten Stufe beachten. Ich würde da in der Summe nicht unter 600 Ohm Last gehen. >"sallen key butterworth 4er Ordnung" Was hast Du denn jetzt, "sallen key" oder "butterworth"? "butterworth" ist zwar im Übergangsbereich recht steil gegenüber z.B. Bessel, ist aber allgemein für Audio nicht die erste Wahl. Bessel hat ein gutes Verhalten bei der Gruppenlaufzeit, Linkwitz bietet wohl den besten Kompromiss. 1M für R9 scheinen mir auch etwas viel zu sein. Die Grenzfrequenz liegt dabei ja bei 0,7 Hz und der Ladevorgang dauert da schon etwas. Du kannst da ruhig 100K einsetzen. >MaWin >1M Eingangswiderstand, wie viel Rauschen willst du denn haben ? >Nicht eher 10k bis 47k ? Der Eingangswiderstand von 1M liegt nur bei Gleichstrom an. Ansonsten sind die 220nF + Ausgangswiderstand der Vorstufe parallel zu den 1M zu sehen. Aber ich würde in der Tat lieber das C erhöhen und R senken. Wenn man auf den Phasenverlauf Wert legt, dann sollte man mit der Grenzfrequenz um das 10 fache Abstand nehmen. mfg Klaus.
Der Filteraufbau ist ein Sallen Key Die Werte sind noch nicht fix, in erster Line ist das eine Prototypen Weiche, baue gerade einen 2 Wege Lautsprecher und da muss ich auch noch erst die beste Trennung ermitteln. Den Einganswiderstand der nächsten Sutfe kenn ich noch nicht genau, muss ich mir mal anschaun. Da werde ich wohl einen LM4766 einsetzen. Hmm jz hab ich schon ein neues Layout gezeichnet, beim Bessel könnte das ja gleich bleiben wenn ich mich nicht irre aber Linkwitz würd wieder ein neues benötige^^ Eine Begrenzung nach oben ist keine schlechte Idee das werde ich noch machen. Allerdings werde ich die Impedanzwandler Schaltung auf eine eigene Print machen und dann auch dort die Begrenzung nach oben realisieren. Da spricht ja nichts dagegen oder? Gruß, Max
Max Sch schrieb: > Da spricht ja nichts dagegen oder Nein, nichts, wenn du die Masseverbindung brummfrei hinbekommst.
Sofern an die Ausgänge mehr als etwa 1 m Leitung oder eine Kapazitive Last kommt, sollte da ein Widerstand hinter die letzten OPs. Die meisten OPs vertragen nur eine begrenzte Kapazitive Last. Der 1 M Widerstand am Eingang sollte größer werden - nicht so sehr wegen dem Rauschen, sondern wegen des Offsets: der NE5532 hat im Gegensatz zum TL07x einen relativ hohen Bias Strom: typisch 0,2 µA mal 1 MOhm machen schon 0,2 V als Offset. Welchen OP man schließlich einsetzt ist relativ egal - die 2 fache OPs haben fast alle die gleiche Belegung. Wenn es weiter ein 4-fach OP sein soll, wäre ein MC33079 relativ ähnlich dem NE5532, aber als 4 -facher.
Die ausgansleitung wird keine 20cm lang, den Wid sollte ich mir also sparen können. Hab noch mal bissl gegoogelt für den Linkwitz Filter kann ich ja sogar den gleichen Schaltplan verwenden, muss ich nur noch schaun wie ich den berechne. Hier ist mal das neue Layout, ist aber noch nicht ganz fertig. Ist zwar nicht das schönste sollt aber gut passen denk ich.
Ich vermute anhand der Schaltung, dass am einen Ausgang ein Amp und dann der Hochtöner kommt und am andere Ausgang ein Amp und dann der Tieftöner. Beim Tieftöner dürfte es egal sein, falls mal hohe Frequenzen vorbeikommen sollten. Aber wie schützt man den Hochtöner, dass nicht durch was auch immer ein tieffrequenter Anteil vom Amp an den Hochtöner kommt und diesen ggf. beschädigt? Setzt man da dann noch mal einen Hochpass vor?
J. Ad. schrieb: > Beim Tieftöner dürfte es egal sein, falls mal hohe Frequenzen > vorbeikommen sollten. Aber wie schützt man den Hochtöner, dass nicht > durch was auch immer ein tieffrequenter Anteil vom Amp an den Hochtöner > kommt und diesen ggf. beschädigt? Setzt man da dann noch mal einen > Hochpass vor? Das macht man am sinnvollsten direkt in der Leistungsstufe. Max möchte ja den LM4766 einsetzen. http://www.mikrocontroller.net/part/LM4766 Schau mal auf Seite 2 des Datenblattes. Ri und Ci liegen im Gegenkopplungszweig und bilden ein Hochpass. Die Grenzfrequenz wird so ausgelegt, dass die dadurch erzeugte Phasendrehung nicht mit der Frequenzweiche ins Gehe kommt, dies dürfte ca. das 10 Fache sein. Also bei einer Übernahmefrequenz von 1KHz wird der Hochpass für 100Hz dimensioniert. Wer es nicht so genau nimmt, der geht vielleicht auf 200Hz. Eine aktive Frequenzweiche hat ja den Vorteil, dass man auch mit Hausmitteln zu einem guten Ergebnis kommen kann. Bei den passiven Weichen ist die Induktivität immer der Schwachpunkt mit der Güte, Toleranz, ggf. Linearität und Beeinflussung durch eine Nachbar-Induktivität. Wenn man es bei einer aktive Frequenzweiche genau nimmt, so muss man den Lautsprecher mit seinem Phasengang und auch eben den Phasengang der Leistungsstufe mit berücksichtigen. Um das mal zu testen empfehle ich LTSpice. Aber noch ein wichtiger Punkt ist die Offsetspannung. Höchtöner haben einen niedrigen Gleichstromwiderstand. Ist der Gleichanteil hoch können schnell für den Hochtöner zu grosse Ströme fliessen. Bei der Schaltung auf Seite 2 des Datenblattes wird dieser Effekt jedoch durch den Hochpass entschärft. Der Offset der gleichstromgekoppelten Vorstufe im Hochbereich wird bedingt durch den Hochpass nicht durch die Leistungsstufe nochmal verstärkt. Nur der eigene Offset - Anteil des LM4766 tritt noch auf. Den sollte man nach Aufbau der Schaltung mal überprüfen. mfg klaus.
Hab heute auch mal schnell den Schaltplan und das Layout für den LM gemacht. Passt zwar nicht zum Thementitel bin aber mal so dreist und poste das hier, hoffe mal das ist genehmigt. Ich hoffe das geht einigermaßen zum Ätzen.
Max Sch schrieb: > Hab heute auch mal schnell den Schaltplan und das Layout für den > LM > gemacht. Wozu dient der LM?
Hallo Max, > Ich hoffe das geht einigermaßen zum Ätzen. Wird schon gehen wenn Deine Vorlage ähnlich einer Overhead Folie Nr. 2502 von AVERY (Zweckform) ist und Du im Farbmodus schwarz/weiss druckst, also mit mindestens 1200 dpi. Damit geht es sogar noch etwas feiner. Zur Schaltung. In einigen Punkten weichst Du von der Vorlage des Datenblattes, Seite 2, ab. Warum? Wozu ist R11 und C7, sowie R9 und C6 gut? Wenn Du direkt von der Frequenzweiche auf die Endstufe gehst kannst Du Dir C3 und R4, sowie C1 und R2 sparen. Es fehlt noch die Dimensionierung der Bauteile. Was C4 und C5 angeht, siehe meine Anmerkungen um 15:00 Uhr. Du darfst da keine normalen Elkos einsetzen. Am besten keine Elkos. Es gibt zwar bipolare Elkos oder man kann zwei gegeneinderschalten, dann aber bitte mit Ableitwiderständen zur gleichmässigen Verteilung des Gleichanteils der Spannung. Oder man nimmt so etwas. http://www.reichelt.de/Vielschicht-SMD-G1206-High-Cap/X7R-G1206-4-7-50/3/index.html?&ACTION=3&LA=2&ARTICLE=89739&GROUPID=4340&artnr=X7R-G1206+4%2C7%2F50 Ja, ich weiss Kerkos haben eine spannungsabhängige Kapazität. Aber wenn man hier 50V-Typen oder sogar 100V-Typen nimmt ist der Effekt tolerierbar. In der Beispiel-Schaltung des Datenblattes haben wir einen Spannungsteiler mit 20K zu 1K Bei +/- 30V Versorgungsspannung haben wir nur noch ca. +/- 1,5V am Kondensator. Spannungsabhängige Nebenwirkungen kann man da in diesem Fall vergessen. Wenn Du wie im Beispiel 22µF benötigst, dann würde ich 4 oder 5 Kerkos parallel schalten. Das 1206 Format des SMD Kerkos lässt sich gut mit Pinzette löten und man spart sich das lästige Bohren. mfg klaus.
Ja die Dimensionierung muss ich noch machen. Bei C4 und C5 wollte ich zu Bipolaren Elkos greifen. R11/C7 und R9/C6 sollen als Zobelglied zur Schwingungsunterdrückung und Impedanz Korrektur dienen. Ätzen wollte ich das ganze eig mit der Tonertransfermethode, hat bei mir bis jz immer sehr gut funktioniert nur ganz so feine Sachen habe ich noch nicht ausprobiert.
Max Sch schrieb: > > R11/C7 und R9/C6 sollen als Zobelglied zur Schwingungsunterdrückung und > Impedanz Korrektur dienen. > Unter Google finde ich: "Das Zobelglied, oder Boucherot-Schaltung genannt, wird zur linearisierung der Impedanzkurve eines Lautsprechers genutzt." Auf Anhieb würde ich sagen, bei Röhrenverstärkern mit Übertrager sehe ich da ein gewisses Einsatzgebiet. Dem LM4766 dürfte das ziemlich egal sein. > Ätzen wollte ich das ganze eig mit der Tonertransfermethode, hat bei mir > bis jz immer sehr gut funktioniert nur ganz so feine Sachen habe ich > noch nicht ausprobiert. Na ja, dann weisst Du wo die Grenzen liegen. mfg Klaus.
Ich habe auch schon ein paar diskrete MOSFET Verstärker gesehen wo dieses zum Einsatz gekommen ist, aber vermutlich hast du recht. Ich machs mal ohne ansonsten kann ich es ja leicht wieder anbauen. Noch mal schnell zuden Bipolaren Elkos, mit denen hatte ich nocht leider noch nichts zu tun, taugen die etwas? Falls das ätzen mit der Tonertransfermethode nicht hin haut versuch ichs mit meinem Belichtungs equip, beim letzen mal hab ich aber leider nicht genug Toner auf die Overheadfolie bekommen.
Klaus Ra. schrieb: > Auf Anhieb würde ich sagen, bei Röhrenverstärkern mit Übertrager sehe > ich da ein gewisses Einsatzgebiet. Dem LM4766 dürfte das ziemlich egal > sein. Kann Schwingungen in diskreten Designs verhindern.
Marian B. schrieb: > > Kann Schwingungen in diskreten Designs verhindern. Dann sollte man aber auch den Phasenrand des Verstärkers und den Einfluss des Lautsprechers ermitteln um dann das Zobelglied dimensionieren zu können. Ich selber habe vor einigen Jahren jeweils eine Induktivität parallel zu einem Widerstand in Serie zum Ausgang verbaut. Dies sollte ebenfalls den Phasenverlauf verbessern. Leider gab es damals noch kein LTSpice. mfg Klaus.
Klaus Ra. schrieb: > Ja, ich weiss Kerkos haben eine spannungsabhängige Kapazität. Wenn die Kapazität spannungsabhängig ist, erhält dann eine Sinuskurve, die da drüber läuft nicht zusätzliche Frequenzanteile? Wenn es krass kommt, hört man dass dann als "unsauberen" Ton. Aber vielleicht ist dies ja auch das Rezept für allerhöchsten Hörgenuss - man hört ja mit den Ohren und nicht mit dem FFT-Analyser.
@Klaus: Ja, in manchen Datenblättern sieht man derartige Konstruktionen auch, z.B. im Sheet vom LM3886 mit 0.7 µH || 10 Ω am Ausgang um kapazative Belastung zu kompensieren respektive die Ausgangsimpedanz bei hohen Frequenz anzuheben. Bei schnellen Verstärkern (THS6012-KHVs z.B.) packt man auch gerne irgendwas an dem Ausgang um zu verhindern, dass das Kabel als Antenne wirkt und lustige Sachen eingekoppelt werden. Ebenfalls im Sinne einer Stabilitätserhöhung...
Wollte mich grade um eine kleine Vorstufe + Impedanzwandler kümmern, nun wollte ich im Datenblatt des LM4766 nach dem Verstärkungsfaktor schaun doch ich finde nichts dazu.
Max Sch schrieb: > Wollte mich grade um eine kleine Vorstufe + Impedanzwandler > kümmern, nun > wollte ich im Datenblatt des LM4766 nach dem Verstärkungsfaktor schaun > doch ich finde nichts dazu. 1.) Av-ol >80 dB (Open-Loop-Gain) 2.) Schau dir doch mal die Schaltungen im Datenblatt an. Was fällt dir auf? Feedback!
Wenn der Verstärker direkt an / in den Boxen ist, kann man auf die L-R Kombination verzichten, bei einer externen Buche so ggf. auch mal ein Kapazitive Last (z.B. Weiche, Piezo) dranhängen kann ist es schon besser mit LR Kombination am Ausgang. Keramische Kondensatoren für C4,C5 wäre im Prinzip möglich, wenn sie groß genug sind und ein Infraschall Filter für den Bass Kanal drin ist. Die Kondensatoren sehen dann nur die recht kleine Offsetspannung Verstärkers und halt einem kleinen Rest von den sehr Tiefen Frequenzen. Super high End wird es damit aber wegen so etwas wie Mikrophonie aber nicht. Normal sollte es aber keinen hörbaren Effekt haben, einfach weil die Ton Wechselspannung nicht am Kondensator anliegt.
Ob der Verstärker direkt in den Lautsprecher kommt weiß ich noch nicht genau, vermutlich aber nicht. Du meinst einfach einen Widerstand und eine Spule als Parallelschaltung in Serie beim Ausgang oder?
Hallo Max, ich hatte damals einen 5W Widerstand, Länge 25mm, mit einem CU-Lackdraht, ca. 1mm Durchmesser, einlagig umwickelt. Die Spule sollte ca. 3µH bringen. http://www.reichelt.de/5-Watt-axial/5W-AXIAL-8-2/3/index.html?&ACTION=3&LA=2&ARTICLE=2639&GROUPID=3117&artnr=5W+AXIAL+8%2C2 Allerdings habe ich Endstufen für saubere 150W Dauerleistung an 8 Ohm entwickelt. Im Test habe ich sie bewusst bis 350W hochgefahren, da war aber dann aus dem Sinus schon ein Rechteck geworden. Also es handelte sich um richtige Powerendstufen. In der Anlage habe ich einen Auszug eine LTSpice-Simulation des Leach-Amp beigelegt. Hier handelt es sich um einen ganz besonderen Verstärker, der von einem namhaften Professor zusammen mit seinen Studenten entworfen wurde. Hier hat man eine L-R - Kombination und ein Boucherot-Glied vorgesehen. Na ja, die mussten es ja wohl wissen. http://users.ece.gatech.edu/mleach/lowtim/ Ich sehe gerade. Auf vorstehendem Link unter "Construction Details" findest Du auch etwas über die L-R-Kombination. mfg klaus
Der Widertand muss keine hohe Leistung vertragen, denn der Hauptstrom geht durch die Spule. Der Widerstand ist mehr als Dämpfung für ggf. mögliche Resonanzen im Bereich über 100 kHz. Für die Platine macht es nicht viel aufwand die 2x2 Teile noch vorzusehen.
Ulrich schrieb: > Der Widertand muss keine hohe Leistung vertragen, Ja, man nutzt den Widerstand mehr als Spulenkörper. mfg Klaus.
Thx für den Link Klaus, werd mir den mal in Ruhe durchlesen. Das mit der Spule um den Widerstand is eig ne coole Idee, das werd ich probieren. Mal was ganz anderes, ich überlege gerade ob ich in die Vorstufe einen Spannungs kontrollierten Verstärker einbaue, damit ich Quellen unabhängig immer den Passenden Pegel für die Endstufe habe. Würde das gerne mit einem Differentialvertärker machen, doch erschließt mich die Funktionsweise davon nicht ganz.
hat sich erledigt, was ich noch benötigen würde wäre eine Schaltung die die Controllspannung automatisch anpasst, hat da jemand eine Idee? Gruß, Max
Schau mal nach AGC (Automic Gain Control). Oder Kurzfassung: Regelschleife um den Verstärker herum. Istwert: Mittlere Ausgangsspannung/leistung, Sollwert: Fix/per Poti, Steuergröße: PGA-Verstärkung Du brauchst für den Ansatz entsprechend einen PGA mit analogen Gaineingang oder einen PGA mit digitaler Steuerung und entsprechend einen ADC um den Istwert zu digitalisieren. Ich würde hier eher ne digitale Steuerung machen (Verfügbarkeit der Komponenten, problemlose Anpassung des Reglers etc.) Ich glaube aber - btw - nicht, dass das gut funktioniert aufgrund der Dynamik von Musik und der blöden Angewohnheit von Musik längere leise Passagen zu haben. Der Regler müsste schon eine Grenzfrequenz im Bereich weniger mHz haben, was eine entsprechend unbefriedigende Sprungantwort nach sich zöge. Sinnvoller wäre wohl ein fest vor wählbarer Gain pro Eingangskanal.
Hallo Max,
> Quellen unabhängig immer den Passenden Pegel für die Endstufe ...
Was ist mit Musikstücke die ganz leise anfangen oder in der Mitte leise
Stellen haben? Such mal nach "kompressor musik".
mfg klaus.
Ja das mit der Dynamik ist ein großes Problem. Überlege jz auch schon einige Zeit wie ich das Sinnvoll umsetzen könnte aber mir fällt nix ein das ein Ordentliches Ergebniss erzielen würde, ich glaub ich lass das lieber sein. Denn Lautsprecher muss ich ja auch noch bauen, ausmessen anpassen usw. und ich will ja auch irgendwann mal fertig werden xD Noch mal schnell zum ätzen, für das belichten habe ich eine Avery zweckform 3552 und eien HP P1102w Laserdrucker, für das Tonertransferverfahren ist der echt top nur zum belichten bringt mir der nicht genug Toner auf die Folie, da müsste ich wohl mit dem Edding nacharbeiten. Denkt Ihr mit der Zweckform 2502 geht das besser? Double Layer kann man mit der Tonertransfermethode ja nicht gerade gut umsetzen oder kennt da jemand eine gute Methode? Würde nämlich gerne mal von dem single Layer wegkommen.
Hallo Max, anbei ein Druck auf Zweckform 2502. Ich hatte einen HP Drucker der machte Schwarz/Weiß 600 dpi, in Farbe 1200 dpi. Der Druck erfolgte in Farbe wobei Schwarz als Mischfarbe erzeugt wird. mfg klaus
Die neueren Laser Drucker habe auf Folie öfter das Problem das der Toner klumpt und kleine Lücken lässt. Auf Papier werden die Ausdrucke oft besser. Mit Chemie (Lack, Öl,..) um das Papier klar zu bekommen. sollte es dann auch als Vorlage passen. Man muss halt erst ein passendes Papier finden, das gut transparent wird. Alternativ soll es auch Tonerverdichter geben, der die kleinen Lücken schließt. Tintenstrahler sind auf Folie da ggf. etwas besser. Da verlaufen eher dünne Linien etwas in die Breite, aber das kann man kompensieren.
Hallo Max, ich habe eine Stelle mal vergrößert. Dort sitzt ein TPD2E0001 mit DRL Package. http://pdf1.alldatasheet.com/datasheet-pdf/view/195342/TI/TPD2E001.html Das zweite Bild zeigt Dir in Eagle die entsprechende Stelle. Wie Du siehst ist zwischen den Pads 0,19 mm Platz. Anzumerken ist, der Scann des Layouts ist nicht so gut gelungen. In Natura ist der Druck sauber. Es gab keine Nebenschlüsse. mfg klaus
Bei 600 DPI ist ein "dot" ja überschlagsweise so 40 µm groß, 0.2 mm sind in deinem Prozess also nur eine handvoll Atomlagen äh Dots...
Einen neuen Drucker möchte ich mir nicht umbedingt kaufen, ich versuchs mal mit so einem Tonerverdichter, hab mir da mal ein paar pics angeschaut und die sehen recht viel versprechend aus. @Klaus: das sieht ganz gut aus, denkst du das es mit der 2502er besser geht wie mit der 3552er oder meinste liegt das an meinem Drucker? Die Option das ich Schwarz als Mischfarbe drucke finde ich bei dem leider nicht, 1200dpi schafft er auch nicht, hat aber das Fastres 1200 Verfahren. Von der Auflösung her sehen die gedruckten leitungen auch ganz gut aus, nur sind sie leider nicht "Lichtdicht"
Max S. schrieb: > das sieht ganz gut aus, denkst du das es mit der 2502er besser geht wie > mit der 3552er oder meinste liegt das an meinem Drucker? 2502 <-> 3552 inkjet <-> laser
hmm dann bräuchte ich ja wieder einen inkjet Drucker. Welchen genau verwendest du?
Hallo Max, mit einem Laser wirst Du nicht die Ergebnisse erzielen die hier ein Tintenstrahler schafft. Mein HP Deskjet 970cxi gab nach über 12 Jahren den Geist auf. Damals hatte er 800 DM gekostet. Jetzt habe ich seit einem Jahr ein HP Officejet Pro 8100. Der hat unter 100 € gekostet, ist sparsamer und er macht noch feinere Tröpfen. Wenn Du noch einige Platinen anfertigen möchtest, dann wird sich die Investition lohnen. Aktuell kostet er 90 € bei Amazon. mfg klaus.
Gut ich werde über den kauf nachdenken. Den Laserdrucker werde ich aber noch verwenden, wenn man nur eine oder 2 einseitige Prints erstellen will bevorzuge ich diese Methode, da kann man sich das Belichten und Entwickeln sparen :D
Wollte heute mal die Bauteilliste für die Weiche erstellen, leider finde ich aber nirgends die passenden Kondensatoren. Bei MKS-MKP-MKT finde ich nur Werte von 10-15-22-33-47 und ich habe ehrlich gesagt keine Lust auf Seiren und Parallelschaltung von den Kondensatoren auszuweichen. Irgendwelche Ideen? Zur not müsste ich auf Vielschickt-Kerkos ausweichen aber die möchte ich auch nicht umbedingt in den Signalweg legen.
Max S. schrieb: > Bei MKS-MKP-MKT finde ich nur Werte von 10-15-22-33-47 Genau deshalb geht man bei der Berechnung der Weiche auch von diesen C-Werten aus und berechnet dann die Widerstände, die man viel enger gestuft bekommt.
Hab ich mir irgenwie schon gedacht xD Allerdings hab ich das von einem Programm errechnen lassen und dort kann man keine Werte vorgeben. Dann muss ich halt wieder zum Blattpapier und nem Rechner greiffen^^ EDIT: Hab grade gesehen das ich die Werte nachträglich umändern kann :) Ich werde mich da mal etwas zugange machen und das Resultat vorlegen.
ArnoR schrieb: > Max S. schrieb: >> Bei MKS-MKP-MKT finde ich nur Werte von 10-15-22-33-47 > > Genau deshalb geht man bei der Berechnung der Weiche auch von diesen > C-Werten aus und berechnet dann die Widerstände, die man viel enger > gestuft bekommt. Was noch hinzukommt, die Kondensatoren haben Toleranzen ab 2,5%. In der Regel liegen sie bei 5% oder eher bei 10%. Eine Toleranz von 2,5% kann man so gerade noch akzeptieren. Ich habe die Werte zudem immer nachgemessen. Mein altes Messgerät hatte dabei 2% + 3 Digits Toleranz. Bei Reichelt kannst Du SMD Folienkondensatoren bekommen. Die Toleranzen liegen zwischen 2% und 5%. Die elektrischen Eigenschaften sind für Frequenzweichen hervorragend. Die Abmessungen der Kondensatoren sind zudem auch für Ungeübte noch gut zu löten. http://www.reichelt.de/Panasonic-ECHU/2/index.html?&ACTION=2&LA=2&GROUPID=5523 Für Widerstände genügen 1%. Auch hier bevorzuge ich SMD - Typen. >EDIT: Hab grade gesehen das ich die Werte nachträglich umändern kann :) >Ich werde mich da mal etwas zugange machen und das Resultat vorlegen. Achte darauf das die Widerstände, die die Ausgänge der OP belasten, nicht unter 600 Ohm kommen. mfg Klaus.
SMD ist eh voll toll, spart Platz und Bohrungen. Verstehe gar nicht, wieso viele Bastler eine Hasskappe auf SMD haben, wo SMD der Platinenselbstherstellung doch eher zugute kommt :)
Marian B. schrieb: > SMD ist eh voll toll, spart Platz und Bohrungen. Verstehe gar nicht, > wieso viele Bastler eine Hasskappe auf SMD haben, wo SMD der > Platinenselbstherstellung doch eher zugute kommt :) Sehe ich auch so. Mir ging das stundenlange Bohren immer auf den Nerv. Und ausserdem bietet das kostenlose Eagle nur 80mm x 100mm Platz. mfg. Klaus.
Hmm wenn der Tolleranzunterschied zwischen SMD und Bedrathet echt so groß ist werd ich wohl alls noch mal neu in SMD machen.
Ich mag bedrahtete lieber weil man da so schön mit den Leitunen unten durch fahren kann. Gegen das Löten hab ich nix, find ich angehnehmer als bedrahtete Bauteile, liegt aber vllt daran das ich in der Arbeit überwiegend SMD löte und nur selten bedrahtet.
Bin gerade dabei das ich die Vorstufe Plane. Geplant ist das sie über ein Volume einer Balance und einem 3Band EQ verfügt. Nun meine Frage taugen die Stereo Potis für den EQ? Ich will ja mit einem Poti jeweils beide Kanäle verstellen und das sollte dann schon identisch sein. Für das Volume würde ich ein Logarithmisches Poti verwenden und für den Rest ein Lineares. Und ich bin mir noch nicht sicher ob ich mit dem Volume Poti einfach den Gain vom Signal abschwächen soll oder ob ich es als Feedback für nen OPV verwende. Gruß, Max
Max S. schrieb: > Nun meine Frage taugen die Stereo Potis für den EQ? > Ich will ja mit einem Poti jeweils beide Kanäle verstellen und das > sollte dann schon identisch sein. Schau mal bei Conrad nach ALPS-Poties. Da gibt es eine preiswertere Reihe und welche die ca. 15€ kosten. Alternativ könnte man Stufenschalter nehmen und die Widerstände diskret dabei schalten. Dies ist zwar etwas mehr Arbeit, wird aber ziemlich genau. > Für das Volume würde ich ein Logarithmisches Poti verwenden und für den > Rest ein Lineares. > OK. > Und ich bin mir noch nicht sicher ob ich mit dem Volume Poti einfach den > Gain vom Signal abschwächen soll oder ob ich es als Feedback für nen OPV > verwende. Nicht gut. Den Feedback sollte man nicht veränderlich machen. Über die Auslegung des Feedback wird die Stabilität der Verstärkerstufe definiert. mfg klaus.
Gut ich schau mir die Potis mal an, THX.
Das mit den Stufenschaltern ist eine Überlegung wert, glaub ich baus
aber zuerst mal mit Potis auf und schau wie gut das funktioniert.
> Nicht gut. Den Feedback sollte man nicht veränderlich machen
Auch nicht wenn ich den Invertierenden OPV ganz vorne reinhänge und
dannach einen Ipedanzwandler mit dem ich auf das OPV für den EQ fahre?
Gruß, Max
Hallo Max, > Und ich bin mir noch nicht sicher ob ich mit dem Volume Poti einfach den > Gain vom Signal abschwächen soll oder ob ich es als Feedback für nen OPV > verwende. Bei einer invertierten Stufe ist der Feedback entweder 1, dann ist es ein negativer Spannungsfolger oder der Feedback ist kleiner 1, dann verstärkt die Schaltung. Ein Feedback grösser 1 gibt es eigentlich nicht, denn dafür würdest Du wieder ein verstärktes Signal benötigen. mfg klaus
Ich hab mir schon ne kleine schaltung für den Invertierenden OPV ausgedacht. Bei dieser geht das Signal über einen 20k in den -Eingang am, Ausgang ist dann ein 100k Poti bei dem der Mittelabnehmer wieder auf den -Eingang des OPV geht und der 3. Pin des Potis geht über einen 10k auf Masse. Laut Boxsim funktioniert das auch wunderbar. Die Potis hab ich mir auch mal angeschaut, da haben ja selbst die um über 10€ noch 20% toleranz... Da werde ich lieber zu einem Drehstufenschalter greifen, taugen die Lorlin um 2€ etwas und wie sieht es bei so etwas mit der langlebigkeit aus? Gruß, Max
Max S. schrieb: > Die Potis hab ich mir auch mal angeschaut, da haben ja selbst die um > über 10€ noch 20% toleranz... Deswegen benutzt man die auch nicht als einstellbaren Widerstand, sondern als Spannungsteiler. Dann ist die Widerstandstoleranz Nebensache. Der absolute Widerstand ist eher aus einer Rauschperspektive interessant, 10 kΩ verursachen ein Rauschen von sqrt(4*k*300 K*20 kHz*10 kΩ) = 1.8 µV. Deswegen sind 1..10 kΩ übliche Werte für Potis im Audiobereich - deutlich höhere Werte verursachen hörbares Rauschen.
Stimmt beim Spannungsteiler kann man die Toleranz vernachlässigen, daran hab ich jz garnicht gedacht^^ Gut dann verwende ich keine Potis die deutlich über 10k liegen, vielen dank für die Info. Aber wie mach ich das dann bei der 3 Band EQ schaltung? Dort verwendet man ja üblicherweise 2x 100k Potis und eins mit rund 500k. Wenn ich da nur 10k Potis verwende müsste ich mit den Widerständen die vor und nach dem Poti in serie sind auch drastisch runter. Gruß, max
Max S. schrieb: > Ich hab mir schon ne kleine schaltung für den Invertierenden OPV > ausgedacht. Bei dieser geht das Signal über einen 20k in den -Eingang > am, Ausgang ist dann ein 100k Poti bei dem der Mittelabnehmer wieder auf > den -Eingang des OPV geht und der 3. Pin des Potis geht über einen 10k > auf Masse. Laut Boxsim funktioniert das auch wunderbar. > Zeig mir mal die Schaltung. > Die Potis hab ich mir auch mal angeschaut, da haben ja selbst die um > über 10€ noch 20% toleranz... 2,35€ Total resistance +/- 20% Gang error max. 3dB http://www.produktinfo.conrad.com/datenblaetter/425000-449999/441883-da-01-en-DREHPOTENTIOMETER_RK09L12B0_10KAX2.pdf Mit den 3dB Gangunterschied kannst Du bestimmt leben. > Da werde ich lieber zu einem Drehstufenschalter greifen, taugen die > Lorlin um 2€ etwas und wie sieht es bei so etwas mit der langlebigkeit > aus? > Beim Drehstufenschalter hast Du gewöhnlich mono 1 x 12 und stereo 2 x 6 Schaltstufen. Man sollte schon 2 x 12 Schaltstufen einsetzen. mfg klaus
Der Poti in der Rückkopplung ist auch wegen der parasitären Kapazität nicht so gut - da will man gerade keine Kapazität am inv. Eingang. Gerade die OPs mit geringer Verzerrung haben auch eine hohe Bandbreite und entsprechend leicht zum Schwingen zu bringen. Bei den Folienkondensatoren als SMD muss man beim löten etwas aufpassen, die sind relativ temperaturempfindlich. Wo es passt ist SMD gut, aber rein mit SMD braucht man schon relativ früh eine 2 seitige Platine - bei gemischter Bestückung geht auch 1 seitig noch etwas weiter. Bei mir sind gerne die Elkos, Folien-Kondensatoren und ICs noch THT, aber Widerstände und Keramikkondensatoren in der Regel SMD. Kleine Kondensatoren können auch ruhig Keramische sein. Die Keramik type ist entscheidend: C0G Keramik ist nicht schlechter als ein Folienkondensator - allerdings nur bei den eher kleinen Werten (oft bis 1 nF) zu finden. Für den Abgleich in Parallelschaltung reicht es jedenfalls.
Die Schalatung würde so ausehen.
Aber ich glaub ich machs doch auf die herkömliche Art, sehe grade keinen
Vorteil das über einen OPV zumachen, dachte eig das wär vllt etwas
Rauschärmer, aber bevor etwas zu schwingen anfängt lass ich das lieber.
> it den 3dB Gangunterschied kannst Du bestimmt leben.
Naja 3dB Unterschied sollten gehen.
Gut das mit den C0G ist vermerkt thx :D
Max S. schrieb: > Die Schalatung würde so ausehen. Der +Eingang hat hier mit der Lautstärkereglung nichts zu tun. Der liegt einfach auf Masse. Das Signal nimmst Du an Pin 1 des OP ab. Wird das Poti zu Pin 1 gedreht, geht der Ausgang des OP auf die virtuelle Masse. Das Signal wird leiser, aber dabei habe ich ein ungutes Bauchgefühl. Das wäre ja wie ein Kurzschluss und man sollte den Ausgang des OP zumindest mit einem gewissen Widerstand abschliessen. Das Poti in die andere Richtung gedreht bewirkt eine gewisse Verstärkung. mfg Klaus.
Joa, werd das lieber lassen. So hier mal der erste entwurf der Vorstufe. Habe die Werte mal so festgelegt das der LP bei ca. 120Hz und der HP bei ca. 2kHz beginnt. Jz überlege ich gerade noch ob ich noch ne kleine Delay Schaltung reinmachen soll. Gruß, Max
Hallo Max, U1D ist dort am Ende der Kette eigentlich überflüssig. Ich würde ihn hinter U1B einbauen und zwischen U1B und U1D dann das Lautstärkepoti einsetzen. Man könnte aber auch nur U1D herausnehmen, nicht beschalten, und das Lautstärkepoti hinter U1C vorsehen und dann direkt auf die aktiven Filter gehen. Das verringert das Rauschen wenn Du mit dem Poti herunterregelst. Allerdings ist dabei der Eingang voll geöffnet. Ein zu hohes Eingangssignal wird dann verzerrt ohne das der Lautstärkeregler dies vermeiden kann. mfg klaus
Gut dann werde ich U1D rausnehmen, das Ptoi möchte ich schon ganz am Anfang habenm, wird schon nicht so sehr rauschen. Eigentlich kann ich mir U1C auch sparen wenn ich die Widerstände davor etwas um dimensioniere. Was ist den die bessere Lösung mit U1C oder ohne? Gruß, Max
Max S. schrieb: > Eigentlich kann ich mir U1C auch sparen wenn ich die Widerstände davor > etwas um dimensioniere. Meinst Du damit die Klangregelung? Der Ausgang von U1A sollte so niederohmig sein, dass er die Klangregelung vollständig entkoppelt. U1C hat da keinen rückwirkenden Einfluss. >Was ist den die bessere Lösung mit U1C oder > ohne? Mit U1C verstärkst Du das Signal. Es kommt jetzt darauf an welche Gesamtverstärkung Du erzielen willst. Dabei würde ich die Möglichkeiten der Endstufe nicht voll ausreizen. Jedes dB weniger erhöht die Stabilität der Endstufe. Was Dir dann letztlich fehlt würde ich mit U1C ausgleichen. mfg klaus.
Ich meine die Potis und die Widerstände beim Poti, das kann ich alles so dimensionieren das ich dannach eigentlich keine Verstärkung durch U1C mehr benötige. Ich hätte den LM4766 mit rund 50V versorgt und die Verstärkung so gewählt das er nur 40V braucht. Was ich jz im Kopfhabe würde er bei 2V Eingang auf rund 40V verstärken, dann würde ich die Vorstufe auf 1.8V Auslegen. Gruß, Max
Max S. schrieb: > > Ich hätte den LM4766 mit rund 50V versorgt Gemäss Schaltungsvorschlag betreibst Du den LM4766 dann mit +/-25V. > und die Verstärkung so gewählt das er nur 40V braucht. Ausgangsspannung: +/-20V (Spitze-Spitze) ??? > Was ich jz im Kopfhabe würde er bei 2V Eingang auf rund 40V verstärken, V= 40V/2V = 20 oder V= (+/-20V) / (+/-2V) = 20 > dann würde ich die Vorstufe auf 1.8V Auslegen. +/-0,9V Ein Verstärkungsfaktor von 20 ist im TI - Datenblatt als "Figure 7. Special Audio Amplifier Application Circuit" aufgeführt. Da ist auch ein Boucherot-Glied und eine L-R - Kombination vorgesehen. Damit scheinst Du auf der sicheren Seite zu sein. http://www.mikrocontroller.net/part/LM4766 Deine +/-900mVss entsprechen 900mVss * 0,707 = 636mV effektiv. Wenn Du damit hinkommst, dann brauchst Du keine weitere Verstärkung. Zum Vergleich, mein AV-Receiver hat eine Empfindlichkeit von 200mV. mfg klaus.
Sry hab mich schlecht ausgedrückt, meinte 50Vp also 100Vpp, 120Vpp kann er ja noch ab wenn ich mich nicht irre und keinen anderen meine^^
Max S. schrieb: > wird schon nicht so sehr rauschen. Ausrechnen oder simulieren, vermutungsbasiertes Design funktioniert idR nicht, gerade nicht bei unerfahrenen Leuten. "Wird scho passen"-Designs funktionieren idR nicht.
Max S. schrieb: > Sry hab mich schlecht ausgedrückt, meinte 50Vp also 100Vpp, 120Vpp kann > er ja noch ab wenn ich mich nicht irre und keinen anderen meine^^ ABSOLUTE MAXIMUM RATINGS Supply Voltage |VCC| + |VEE| = 78V bzw. 74V Im Datenblatt sind die Spezifikationen so angegeben. The following specifications apply for VCC = +30V, VEE = −30V, IMUTE = −0.5mA with RL = 8Ω unless otherwise specified. Mehr als +/-30V würde ich da auch nicht verwenden. mfg klaus
Joa wirst recht haben. Ich mach mal meine Simu fertig dann rechne ich alles mal durch und setzt die werte. Gruß, max
So hier mal meine Rechnung für die Verstärkung. Ich nehem für den LM4766 einmal die Verstärkung von 20 Die Versorgung ist +-30V Eingangspegel ist max 770Veff 60V/20=1.5 Also brauche ich einen Pegel von +-1,5V 0,770Veff/0,707=1,09 1,5/1.09=1,376 Also brauche ich in der Vorstufe noch eine Verstärkung von 1,376. Alles korrekt? Gruß, max
Hallo Max, ist in Ordnung. Verwende dann Standardwerte bei der Gegenkopplung und nimm den nächst höheren Wert für die Verstärkung. mfg klaus.
Ich hab das jz so gewählt das ich genau 1.4V raus bekomme. Nur wennn ich mit dem EQ das Signa voll verstärke komm ich auf 2,5V, sprich ich werde die Widerstandswerte im EQ noch etwas anpassen das es nicht ganz so viel ist. Was wäre da denn ein guter Wert, so 2V?
Max S. schrieb: > Was wäre da denn ein guter Wert, so 2V? Klar, so genau kommt es ja nicht darauf an. mfg klaus.
Naja ist halt so das der LM in clipping kommt wenn man ein Poti des Eq und alles andere voll aufdreht, das stört mich schon ein bisschen, aber wenn ich alles so drauf aus lege das er nicht ins clippen kommt, fehlt halt doch einiges an Verstärkung wenn man die EQ Potis in der Mittelstellung lässt. Wie wird den das normalerweise gehandelt? Gruß, max
Max S. schrieb: > Naja ist halt so das der LM in clipping kommt wenn man ein Poti des Eq > und alles andere voll aufdreht, das stört mich schon ein bisschen, Wenn aus dem Sinus ein Rechteck wird steigt die Effektivleistung des Signals um 1,414. Da P=(UxU)/R ist, haut das dann schon öfters die Lautsprecher durch. http://de.wikipedia.org/wiki/Formfaktor_%28Elektrotechnik%29 > wenn ich alles so drauf aus lege das er nicht ins clippen kommt, fehlt > halt doch einiges an Verstärkung wenn man die EQ Potis in der > Mittelstellung lässt. > In der Mittelstellung sollte der Frequenzgang linear sein. Ich würde mich nur auf den linearen Frequenzgang beziehen. Das eigentliche Problem ist die Signalquelle. Wenn Du nur eine feste Quelle hast, dann kannst Du den Verstärker einmal anpassen. Bei jeder anderen Quelle wird in der Regel wieder eine Anpassung nötig sein. Dafür hast Du den Lautstärkeregler. Bei Verstärkern mit mehreren Eingängen die umschaltbar sind, fügt man in jedem Eingangskanal eine Anpassung ein, oft nur ein Trimmer. mfg klaus.
Ja in der Mittelstellung ist auch alles schön linear. So stark wird er hoffentlich nicht klippen das ein Rechteck draus wird, leider hab ich den LM nicht im multisim, ich werd das einfach mal aufbauen und dann mit dem Oszi nachmessen. Problem ist nur das ich keine feste Quelle habe, da werden dann wohl mehr Geräte angeschlossen wie zb. diverse Laptops, Handys Mp3 player und so. Gruß, Max
Bitte melde dich an um einen Beitrag zu schreiben. Anmeldung ist kostenlos und dauert nur eine Minute.
Bestehender Account
Schon ein Account bei Google/GoogleMail? Keine Anmeldung erforderlich!
Mit Google-Account einloggen
Mit Google-Account einloggen
Noch kein Account? Hier anmelden.













