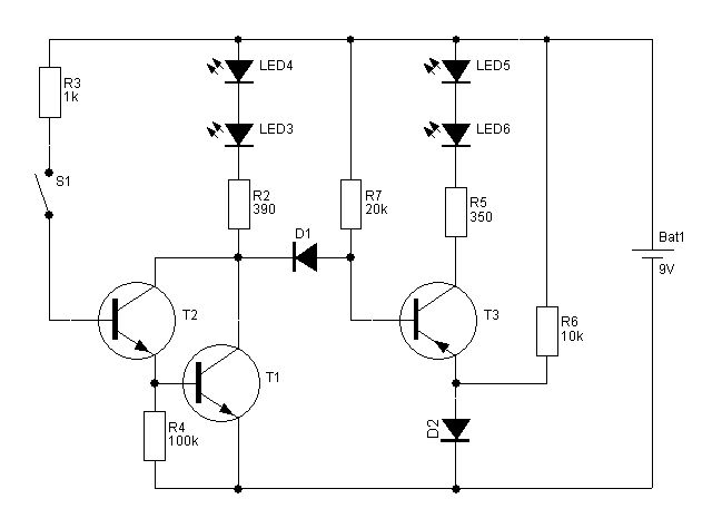
Hallo, ich möchte einen Umschalter für LEDs bauen. Ziel: 2 blaue LEDs (2.1 und 2.2) leuchten dauerhaft. Sobald zwei Schaltkontakte (hier S1) mit der Hand berührt werden (keine metallische Verbindung), sollen die blauen LEDs erlöschen die die beiden roten (1.1 und 1.2) aufleuchten, solange der Kontakt über die Haut geschaltet ist. Ich habe die Schaltung auf dem Bild entworfen und gebaut. Probleme: T1 ist so empfindlich, dass schon ein bisschen Wärme dazu führt, dass die roten LED (1.1 und 1.2) glimmen oder gar die blauen ausgehen, ohne dass S1 mit dem Finger geschaltet wird. Kann mir jemand helfen, die Schaltung zu verbessern oder gibt es andere Vorschläge, das einfach zu realisieren? Idealerweise mit den bereits verwendeten Komponenten, sonst auch mit anderen. Danke. Te
Du kannst einen Widerstand (Größenordnung 10k...100K) vom Emitter T1 nach Masse legen.
Zwei Basis-Emitterstrecken parallel ist immer ungünstig...
Danke für die Rückmeldungen. Für manche scheint es ein Kinderspiel zu sein. Eine kurze Erläuterung zur Herangehensweise: Ich habe nach einer entsprechenden Schaltung gesucht und bin immer nur auf das Grundprinzip "Transistor als Schalter" gestoßen. Das hat mir nicht viel weitergeholfen. In einem Buch fand ich dann diese beiden Schaltungen, die per Berührung von A und B im ersten Fall ein- im zweiten ausschalten. Diese habe ich versucht zu kombinieren (und die Vorwiderstände an die LEDs angepasst). Mit dem bekannten Ergebnis. Danke an alle, die wenigstens versuchen zu helfen. Wie soll man sonst etwas lernen? Te
Du kannst auch mal in diesen Thread schauen: Beitrag "Duo LED Prüfschaltung funktioniert nicht" da haben wir ähnliche Sachen diskutiert; die kann man auch empfindlicher machen, so dass die auf Berührungen reagieren.
Schaltung 2 finde ich grenzwertig (abgesehen davon, dass T3 wohl ein npn sein sollte), weil die Spannung an der Basis von T3 nicht niedrig genug wird. Wenn T1 und T2 einschalten, liegt am Kollektor von T1 eine Spannung von Uc(T1)=Ube(T1)+Ucesat(T2), an der Basis von T3 sind es nochmal Uf(D1)~Ube mehr. Damit kann T3 nicht sicher abgeschaltet werden.
Lothar Miller schrieb im Beitrag #3752866: > Der T3 ist falsch rum drin. Nee, welchen Sinn hätte dann D2/R6? Außerdem würden dann beide LED-Reihen gleichzeitig schalten. T3 soll ein npn sein.
Ja T3 soll ein NPN sein, da habe ich nicht aufgepaßt. ArnoR schrieb: >Schaltung 2 finde ich grenzwertig (abgesehen davon, dass T3 wohl ein npn >sein sollte), weil die Spannung an der Basis von T3 nicht niedrig genug >wird. Wenn T1 und T2 einschalten, liegt am Kollektor von T1 eine D2 soll eine Schaltschwelle erzeugen, wenn die nicht reicht kann man ja noch eine weitere diode in reihe dazuschalten.
Schaltung sollte wie gezeichnet mit T3 aber als NPN funktionieren. Elegant ist die Schaltung aber nicht.
mal 2 andre Vorschläge anbei - nur mal so - hatte gerade nichts zu tun. Obs hilft?????? Wuscheltroniker
Danke nochmals an alle. Es scheint ja tatsächlich kein triviales Problem zu sein. Ich hätte nicht erwartet, dass die Simulation des Umsteckens einer Drahtbrücke so schwierig ist. Und wenn man ein Umschaltrelais einbaut? Würde es die Sache vereinfachen? Oder hat das eher Nachteile? tete
Wie wäre es mit: -> 9V Relais, Bistabil, 2 Wechsler -> 1 Drucktaster -> 2 Wiederstände für die LED`s -> 4 LED´s Resultat: Weniger Materialaufwand und wenn man es richtig macht: Geringerer Energieverbrauch ;) Momentan verheizt du nämlich trotz ,dass ein LED-Paar nicht leuchtet dauerhaft ca. 56,41 mA!
Bitte melde dich an um einen Beitrag zu schreiben. Anmeldung ist kostenlos und dauert nur eine Minute.
Bestehender Account
Schon ein Account bei Google/GoogleMail? Keine Anmeldung erforderlich!
Mit Google-Account einloggen
Mit Google-Account einloggen
Noch kein Account? Hier anmelden.



