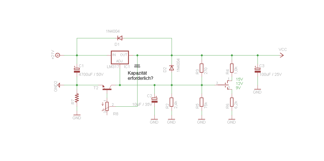
Hallo Leute, anbei befindet sich ein Schaltplan eines LM317T mit dem ich die Ausgangsspannung auf 9V / 12V oder 15V schalten kann. Zusätzlich würde ich da gerne noch eine Strombegrenzung einbringen. Gibt es da eine gute Möglichkeit für? Beste Grüße.
Michael schrieb: > Gibt es da eine gute Möglichkeit für? Da hatten wir letztens mal was: Beitrag "Re: 1.6A Strombegrenzung mit LM317 möglich?"
Danke für deine Antwort. Auf den Beitrag bin schon einmal gestoßen. Ich weiß auch, wie ich grundsätzlich eine Strombegrenzung realisieren könnte, nur leider nicht konkret für diese Schaltung. Es geht mir also nicht um die Lösung einer Strombegrenzung für den LM317T im allgemeinen, sondern speziell für die oben abgebildete Schaltung. Beste Grüße.
Michael schrieb: > Danke für deine Antwort. > > Auf den Beitrag bin schon einmal gestoßen. Ich weiß auch, wie ich > grundsätzlich eine Strombegrenzung realisieren könnte, nur leider nicht > konkret für diese Schaltung. Es geht mir also nicht um die Lösung einer > Strombegrenzung für den LM317T im allgemeinen, sondern speziell für die > oben abgebildete Schaltung. > > Beste Grüße. Ist es doch. Schau dir mal die Schaltung genau an. Das Prinzip ist doch lediglich, daß durch den Spannungsabfall im Shunt der Transistor durchsteuert und den ADJ-Pin des 317 nach unten zieht, damit der seine Ausgangsspanung verringert und in Folge dessen weniger Ausgangsstrom fließt. Du brauchst also nur den Transistor und den Shunt in deiner Schaltung nachrüsten.
hmm, ehrlich gesagt müsste ich es ausprobieren. So, wie im Anhang abgebildet, meinst du?
Michael schrieb: > hmm, ehrlich gesagt müsste ich es ausprobieren. > > So, wie im Anhang abgebildet, meinst du? Wo ist denn der Shunt im Stromzweig?
Michael schrieb: > Zusätzlich würde ich da gerne noch eine Strombegrenzung einbringen. Wenn Du eine Art Labornetzteil bauen willst, solltest Du das eher diskret aufbauen. Wenn Du eine zumindest stufig einstellbare Strombegrenzung willst, wäre der L200 besser geeignet. Gruss Harald
Michael schrieb: > hmm, ehrlich gesagt müsste ich es ausprobieren. > > So, wie im Anhang abgebildet, meinst du? Nee, nicht ganz. Der Shunt muß in die Minus-Leitung rein. Dort soll er ja den Strom messen, damit eine Spannung über ihm abfällt, die den Transistor durchsteuern kann. Schau dir nochmal die Schaltung im Link an.
hmm, irgendwie tue ich mich damit schwer. Ich glaube aber, ich habe es jetzt: Über den Poti R8 kann ich bestimmen, wie der Transistor öffnet und so ADJ auf Masse ziehen. Ist das nicht aber kontraproduktiv zu meinem Vorhaben die Ausgangsspannung geregelt zu haben?
Die Ausgansspannung ändert sich dadurch nicht. Es sei denn die Strombegrenzung spricht an. PS: Am Shunt fällt natürlich etwas Spannung ab, ist klar.
Kann ich die Basis des Transistors tatsächlich hinter die Kapazität (bei mir C2) schalten?
Ui, stimmt ;) Ich sollte mir das mal genauer anschauen und verstehen. Danke erstmal soweit.
(ich merke gerade, wie wenig Sinn meine letzte Schaltung macht. Entschuldigt. Ich bin gerade ganz offensichtlich Brainafk.)
Michael schrieb: > Ich glaube aber, ich habe es jetzt: Wenn du statt 1000 Gnd-zeichen es als Verbindung zeichnen würdest, wäre es für dich viel einfacher zu erkennen, das du es nicht hast. ... aber man kan es sich ja auch richtig schwer mache.
Du mußt nur darauf achten, daß die Masseführung durch den Shunt unterbrochen wird. Also darfst du die Schaltungsmasse (GND) nur am Eingang anschließen. Die GND-Symbole weiter hinten in deiner Schaltung müssen weg und ab dem Shunt durch eine andere Masseleitung ersetzt werden (im Eagle kannst du da ein anderes Symbol nehmen, z.B. GND2 oder sowas). Oder du ziehst in der Zeichnung vom Shunt bis zum Ausgang einfach nur eine Minus-Leitung ohne GND-Symbole. Und auch später, wenn du die Schaltung praktisch einsetzt: Du darfst niemals die Minus-Ausgangsleitung mit der Eingangs-GND verbinden. Damit überbrückst du den Shunt und du hast keine Strombegrenzung mehr.
??? schrieb: > C2 ist bei dir was anderes, da hängt er zwischen adj und gnd Ist aber auch im Datenblatt so angegeben. (Figure 24. Regulator with Protection Diodes ) http://www.ti.com/lit/ds/symlink/lm117.pdf Dem Transistor dürfte das nichts ausmachen
Thomas B. schrieb: > ??? schrieb: >> C2 ist bei dir was anderes, da hängt er zwischen adj und gnd > > Ist aber auch im Datenblatt so angegeben. > (Figure 24. Regulator with Protection Diodes ) > > http://www.ti.com/lit/ds/symlink/lm117.pdf > Dem Transistor dürfte das nichts ausmachen In deiner obigen Schaltung ist er aber nicht an ADJ angeschlossen, sondern zwischen dem Shunt und U_aus.
npn schrieb: > In deiner obigen Schaltung ist er aber nicht an ADJ angeschlossen, > sondern zwischen dem Shunt und U_aus. Ich glaube hier werden 2 Kondensatoren verwechselt. Bei meinem Schaltplan wäre der C3 220nF. (nach Datenblatt) Der 10µF (C2) vom Schaltplan des TO wäre nur mit den Schutzdioden Sinnvoll Wenn er die Diode weglässt kann der 10µF entfallen. Gruß Thomas
hmm, ist es so korrekt?
> Wenn er die Diode weglässt kann der 10µF entfallen.
Gibt es ein Grund, warum ich die weglassen sollte? :)
Michael schrieb: > hmm, ist es so korrekt? Du weist doch aber wie ein Transistor funktioniert, oder?
Naja, Uout währe ja immer >5 Volt - die BE Strecke des Transistors wäre also immer "geöffnet". Je höher der Strom nun wird, desdo mehr leitet die CE Strecke und die Spannung Uout bricht ein.
> So langsam setze ich Dich auf "Troll-Status"!
Herzlichen Glückwunsch. Der erste Beitrag und gleich so konstruktiv.
Michael schrieb: >> So langsam setze ich Dich auf "Troll-Status"! > > Herzlichen Glückwunsch. Der erste Beitrag und gleich so konstruktiv. Warum machst Du es Dir denn auch so unötig schwer und nimmst nicht gleich einen L200? Schaltplan steht im Datenblatt.
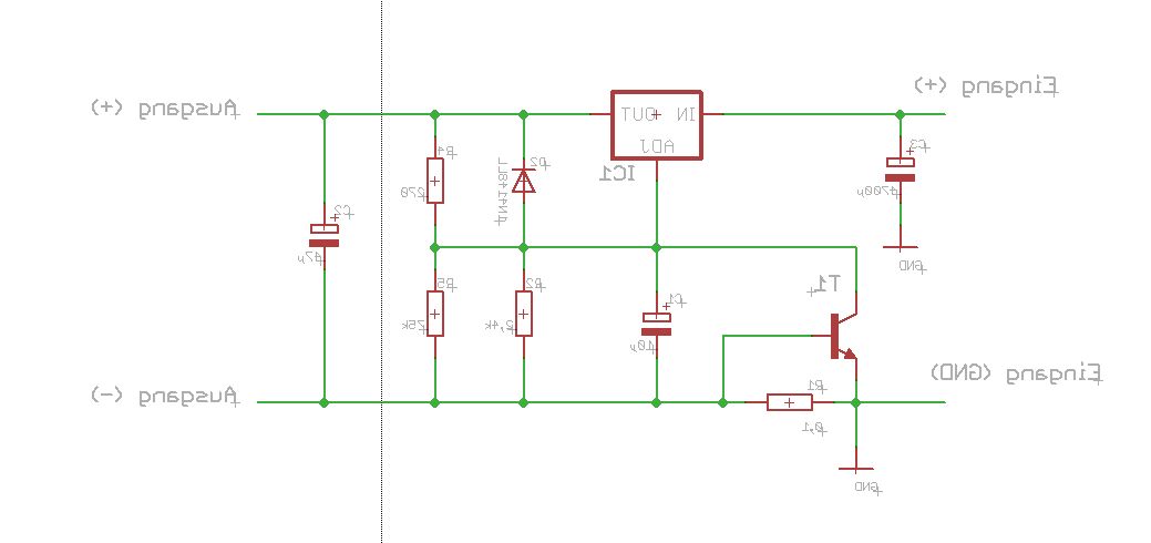
Ich hab mal deine Zeichnung mit dem Shunt und dem Transistor ergänzt. Den Schalter für die 3 Sapnnungen und die Widerstände hab ich weggelassen. Der Rest entspricht etwa deiner Zeichnung.
npn schrieb: > Upps... > Wie konnte denn das passieren? Bist Du im richtigen Leben vielleicht ein pnp? :-)
Harald Wilhelms schrieb: > npn schrieb: > >> Upps... >> Wie konnte denn das passieren? > > Bist Du im richtigen Leben vielleicht ein pnp? :-) Du meinst die Schnitzel? (Paniermehl-Nichts-Paniermehl) :-))
Danke für deine Mühe :) Kann es sein, dass der Transistor aufgrund des Potenzialunterschiedes zwischen GND1 und GND2 leitend wird? Ich habe angenommen, dass die Basis am Vout liegen müsste, da ja irgendwo die "Information" herkommen muss, ob der Strom aus Vout zu groß wird.
Michael schrieb: > Danke für deine Mühe :) :-) > > Kann es sein, dass der Transistor aufgrund des Potenzialunterschiedes > zwischen GND1 und GND2 leitend wird? Richtig. Und einen Potentialunterschied nennt man auch "Spannung". Und diese Spannung fällt am Shunt (R1) ab, wenn Strom darüber fließt. Nach dem Ohmschen Gesetz kannst du ausrechnen, wieviel Spannung bei einem bestimmten Strom über R1 abfällt. Und wenn diese Spannung ca. 0,7V überschreitet wird T1 leitend und zieht den ADJ des LM317 nach unten. > > Ich habe angenommen, dass die Basis am Vout liegen müsste, da ja > irgendwo die "Information" herkommen muss, ob der Strom aus Vout zu groß > wird. Eine Information über den fließenden Strom kann man doch nicht bekommen, indem die Ausgangsspannung (Vout) abgetastet wird. Da muß schon der Strom und nicht die Spannung gemessen werden. Und das macht hier der R1.
Michael schrieb: > da ja > irgendwo die "Information" herkommen muss, ob der Strom aus Vout zu groß > wird. Diese Information kommt aus der Spannung, die am Shunt abfällt. Denn der Strom, der aus Vout herausfließt, fließt über die Last, dann über GND, dann über den Shunt zu GND2 zurück. Gruß Dietrich
Perfekt. Danke nochmal für deine Hilfe. Ich war so lange auf dem Holzweg, weil ich (wie bereits gesagt) angenommen habe, T müsse an Vout liegen. Jetzt ergibt das ganze für mich einen Sinn und ich denke, ich habe alles verstanden. Danke dafür. :thumbup:
Michael schrieb: > Zusätzlich würde ich da gerne noch eine Strombegrenzung einbringen. > Gibt es da eine gute Möglichkeit für? Einen geeigneten Chip nehmen anstatt alles zu vermurksen. L200 heisst das Teil.
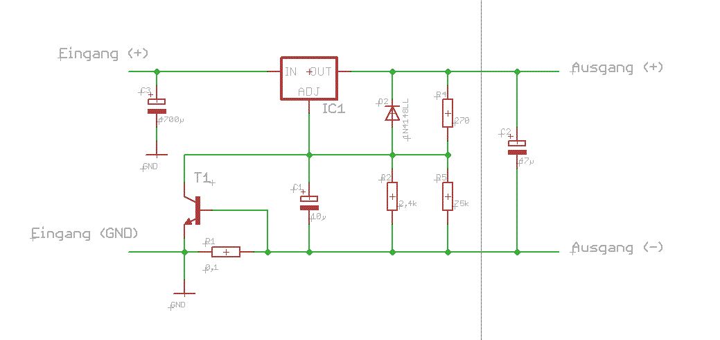
npn schrieb: > Jetzt ist es richtig rum. Aber keine richtige Schaltung. Sie begrenzt bei Kurzschluss NICHT auf 7A, oder doch, weil es der LM317 tut. Nimmt man statt 0.1 Ohm mal 7 Ohm um auf realistische 100mA zu begrenzen, merkt man, daß diese Schaltung das mitnichten tut, sondern bis zum Kurzschlusstrom des LM317 aufläuft. Leider kommt immer so ein Murks von Leuten, die den LM317 nicht im mindesten verstanden haben.
MaWin schrieb: > npn schrieb: >> Jetzt ist es richtig rum. > > Aber keine richtige Schaltung. Sie begrenzt bei Kurzschluss NICHT auf > 7A, oder doch, weil es der LM317 tut. > Nimmt man statt 0.1 Ohm mal 7 Ohm um auf realistische 100mA zu > begrenzen, merkt man, daß diese Schaltung das mitnichten tut, sondern > bis zum Kurzschlusstrom des LM317 aufläuft. Warum? > Leider kommt immer so ein Murks von Leuten, die den LM317 nicht im > mindesten verstanden haben. Und wie geht es richtig?
Naja,... die eigentliche Frage war ja, wie ich mit dem LM317 eine Strombegrenzung veranstalte. Er hätte sinnvollerweise fragen müssen, welcher Chip ist dafür besser geeignet? Wundert mich aber schon, warum die Leute immer den LM317 einsetzen. Was mich natürlich noch interessieren würde, wie ist der Trafo gesichert? Ich mache immer Primär u. Sekundär eine Sicherung. Aber ich glaube das war nicht die eigentliche Frage. Gruß Thomas
hw schrieb: > Warum? Tja, warum, weil der Transistor den LM312 nur bis 1.2V runterregeln kann, und wenn die Last niederohmig ist, fiesst eben mehr Strom, bei 0.6 Ohm ca. 2A, egal was der Transistor sagt. Nur der LM317 regelt dann nich als ob der Strombegrenzungstransistor nicht da wäre. Daher: >> Leider kommt immer so ein Murks von Leuten, die den LM317 nicht im >> mindesten verstanden haben.
Habt ihr denn eine geeignete L200 Schaltung? Ja, es gibt welche im Internet, aber egal welche präsentiert wird: Es ist dort immer alles falsch und schlecht. Deswegen mal den umgekehrten Weg :) Würde mich freuen.
Siehe Datenblatt. Da du SCHALTEN willst, ist weder Strom noch Spannung mit geeigneten Widerständen ein Problem. Ein POTI zur Stromregelung ist beim L200 blöd, aber dann hätte man ihr dir auch nicht empfohlen.
Also kann ich beide Schaltungen ohne Probleme nachbauen? Ich habe immer angenommen, dass im Datenblatt nur Minimalbeschaltungen aufgeführt sind :)
Ach du meine Güte, was hab ich da angerichtet! Ich bin mal paar Stunden nicht da und schon wird die Schaltung in der Luft zerrissen. Aber ich muß zugestehen, mit Recht. Ich hab mich auf das Posting im anderen Thread verlassen und die Schaltung hier in diesem Thread verlinkt. Und jetzt nach dem (durchaus berechigten) Geschrei habe ich mir das ganze nochmal angeschaut und dann auch gesehen, daß sie Sch... ist. Und den Michael habe ich unbeabsichtigt verwirrt, tut mir leid. In Zukunft prüfe ich vorher nach, eh ich etwas verlinke. Aber ich hab jetzt zu Hause eine Schaltung von vor einigen Jahren ausgegraben. Die habe ich einige Male gebaut und die funktioniert wirklich. Da muß man auch keine Masse auftrennen. Man braucht nur einen zweiten LM317. Und da der nicht die Welt kostet (ca. 25 cent) halte ich den Mehraufwand vertretbar gegenüber einer reinen Spannungsregelung mit dem LM317. Bei einer Eingangsspannung von 24V kann man den Ausgang von 1,3V bis 14,7V einstellen mit einer ebenso einstellbaren Strombegrenzung von 130mA bis 800mA. Jetzt kann man natürlich den Wirkungsgrad bemängeln, mit einem Schaltregler ist es doch viel effektiver. Aber Michael wollte ursprünglich seine vorhandene Schaltung mit einer einfachen Möglichkeit der Strombegrenzung erweitern. @Michael: Du kannst deine Schaltung vollständig beibehalten (mit dem Schalter für die drei Spannungen) und aus dieser hier angehängten Schaltung nur den linken Teil mit dem LM317, dem 10R und dem Poti vor deine Schaltung setzen. Das ist alles.
Danke dir nochmal. Ich werde es ausprobieren. Ist die Schaltung irgendwie kritisch? Also muss ich beim Platinenlayouten auf irgendwas achten? Ansonsten würde ich es anfangs auch erstmal auf einer Lochraster aufbauen wollen. Beste Grüße.
Dlark schrieb: > Ohje, ich meine natürlich diese :) Bild 1 läuft problemlos. In Bild23 würde ich den 741 durch einen modernen Rail to Rail OPV ersetzen. Gruss Harald
Harald Wilhelms schrieb: > Bild 1 läuft problemlos Ist aber Unsinn. Wenn der L200 noch einen extra OpAmp braucht, war der L200 wohl das unpassende Bauteil. Die zweite Schaltung, mit umschaltbaren Widerständen, ist die angemessene. Und npn's Schaltung ist grober Unsinn, kostet mindestens 8V zwischen Eingang und Ausgang.
MaWin schrieb: > Harald Wilhelms schrieb: >> Bild 1 läuft problemlos > > Ist aber Unsinn. Wenn der L200 noch einen extra OpAmp braucht, war der > L200 wohl das unpassende Bauteil. Mit Bild 1 meinte ich figure 1, also L200_2.png Grundsätzlich ist es sowieso keine gute Idee, mit Spannungsregler- ICs Labornetzteile zu bauen. Wenn man bei geringen Stromansprüchen so etwas macht, bekommt man mit der OPV-Schaltung eine geringere Dropspannung und man vermeidez ein teures Hochlastpoti zur Strom- einstellung. Gruss Harald
MaWin schrieb: > Und npn's Schaltung ist grober Unsinn ...die seit Jahren in vielen Ausfertigungen zuverlässig ihren Dienst tut. Und wenn du gelesen hättest, was ich geschrieben habe, wäre uns dein überaus sinnvoller Kommentar erspart geblieben. Ich gehe da mit 24V rein. Wo ist das Problem? Ich schrieb auch, daß man sicherlich den Wirkungsgrad bemängeln kann. Da ist es natürlich sehr angebracht, wenn du das in deiner unnachahmlichen Art nochmals wiederholst. Hauptsache du hast immer das letzte Wort, stimmts? Auch wenn du im allgemeinen oft gute Ideen hast, aber deine unglaubliche Arroganz macht alles wieder zunichte.
Ich werde erstmal diese Schaltung auf eine Lochrasterplatine aufbauen: Beitrag "Re: LM317T Strombegrenzung" Aktuell habe ich davon nämlich alle Bauteile da :) Bei der nächsten Bestellung werde ich mich nach L200'ern erkundigen und vielleicht auch nochmal diese Schaltung testen.
npn schrieb: > ...die seit Jahren in vielen Ausfertigungen zuverlässig ihren Dienst > tut. Als Heizlüfter? Gruss Harald PS: Eigentlich gefallen mir Deine Beiträge immer ganz gut, aber das musste jetzt mal sein. Deine Schaltung erzeugt wirklich unnötig viel Verlustwärme.
Michael schrieb: > Danke dir nochmal. > Ich werde es ausprobieren. > > Ist die Schaltung irgendwie kritisch? Also muss ich beim > Platinenlayouten auf irgendwas achten? Ansonsten würde ich es anfangs > auch erstmal auf einer Lochraster aufbauen wollen. > > Beste Grüße. Das einzige, was du beachten solltest, ist die Plazierung des Shunts. Ich habe da immer so einen Betonwiderstand eingesetzt und in mit etwas Abstand zur Platine eingelötet. Wenn er warm wird bei maximaler Belastung soll er ja nicht die Platine "bräunen". Und ansonsten nur die allgemeinen Regeln, die im Datenblatt vom LM317 stehen. Die Schutzdioden am zweiten LM317 hast du in deiner Schaltung ja schon drin, bei meiner fehlen die im Schaltbild, die hatte ich erst später nachgerüstet. Die Schaltung ist insgesamt unkritisch, die ist schon in allen möglichen Varianten aufgebaut worden. Unter anderem auch auf Lochraster. Sicherlich ist sie nicht die effektivste Schaltung, das ist schon klar, was mir MaWin auch dankenswerter Weise nochmal bestätigt hat ;-) Aber wenn es einem nicht auf maximalen Wirungsgrad ankommt, ist sie schon in Ordnung. Das schließt ja nicht aus, daß man sich später mal was besseres baut (oder kauft).
Harald Wilhelms schrieb: > npn schrieb: > >> ...die seit Jahren in vielen Ausfertigungen zuverlässig ihren Dienst >> tut. > > Als Heizlüfter? > Gruss > Harald > PS: Eigentlich gefallen mir Deine Beiträge immer ganz gut, > aber das musste jetzt mal sein. Deine Schaltung erzeugt > wirklich unnötig viel Verlustwärme. Ja, wenn die Strombegrenzung einsetzt, wird es warm. Aber das soll ja auch kein Dauerzustand sein, sondern ein Schutz vor Überstrom. Wenn die Strombegrenzung nicht aktiv ist, hält sich die Abwärme in Grenzen. Die kann man nochmal reduzieren, wenn man den Shunt reduziert. Zum Beispiel von 10 auf 5 Ohm. Dann kann man die Strombegrenzung aber nur ab ca. 300mA bis 800mA einstellen und nicht mehr ab 130mA. Dadurch heizt der Shunt im Kurzschlußfalle nicht mehr mit über 5W, sondern nur noch mit 2W. Ist mir auch völlig klar, daß es eine Menge bessere Schaltungen gibt. Das habe ich auch schon mehrfach geschrieben.
npn schrieb: > Ist mir auch völlig klar, daß es eine Menge bessere Schaltungen gibt. Es gibt Schaltungen, die gleichzeitig besser, einfacher und billiger sind. Z.B. die mit dem L200. Gruss Harald
Harald Wilhelms schrieb: > npn schrieb: > >> Ist mir auch völlig klar, daß es eine Menge bessere Schaltungen gibt. > > Es gibt Schaltungen, die gleichzeitig besser, einfacher und billiger > sind. Z.B. die mit dem L200. > Gruss > Harald Das ist ja richtig, Harald. Das weiß ich doch auch. Michael wollte lediglich seine Spannungsstabilisierung um eine Strombegrenzung ergänzen. Deswegen dieser Weg. Alternativvorschläge hat Michael ja genügend bekommen. Und die Effektivität war bei allen Schaltungen (auch bei meiner) immer angesprochen worden. Mein Vorschlag ist nicht dafür vorgesehen, die Strombegrenzung als Stromregelung zu gebrauchen. Zum Beispiel zum Laden von Akkus. Dann hat man auf alle Fälle die meiste Abwärme. Aber wenn man unterhalb der Strombegrenzung bleibt, ist es bedeutend weniger. Aber wir müssen uns nicht streiten deswegen. Die Fakten sind bekannt und je nach Einsatzzweck kann man sie einsetzen oder auch nicht (zum Akkuladen eben eher nicht).
Hallo, eigentlich wollte ich nicht mehr schreiben. Man kann die Schaltung mit dem LM317 auch Kurzschlussfest machen, indem man zwischen dem Shunt und dem Spannungteiler für den adj einen zusätzlichen Widerstand einbaut. Der Widerstand muss so dimensioniert sein, dass er die 1,25V x I verheizt. Die Schaltung ist eigentlich schon 20 Jahre alt. Gab es früher mal sogar in ELEKTOR. Irgendwie habe ich das in meinem Schaltplan verpennt. (Das war die Zeichnung mit S-Plan) Der Wirkungsgrad ist sogar noch besser, als wenn ich 2Stück LM317 hintereinander schalte. Der L200 ist natürlich besser. Aber wenn man Reste aufbrauchen will, geht das. Gruß Thomas
Bitte melde dich an um einen Beitrag zu schreiben. Anmeldung ist kostenlos und dauert nur eine Minute.
Bestehender Account
Schon ein Account bei Google/GoogleMail? Keine Anmeldung erforderlich!
Mit Google-Account einloggen
Mit Google-Account einloggen
Noch kein Account? Hier anmelden.









