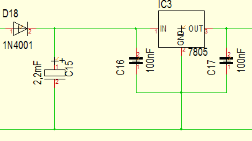
Hallo, ich habe eine Frage zu meinem ersten Mikrocontroller-Projekt(Atmega644), eine kurze Hilfestellung wäre sehr nett, bevor ich die Platine herstellen lasse. Es handelt sich um eine Schaltung, die ich im Auto betreiben möchte. Zur Zeit habe ich die Eingangsschaltung wie im angehangenen Bild vorgesehen. Die 5V Betriebsspannung für den Mikrocontroller erzeuge ich mit einem 7805. Wäre es sinnvoller diese 5V zu nutzen, um die Eingänge hoch zu ziehen? Durch die interne "Dioden-Schutzschaltung" der Eingänge sollte in Verbindung mit den 10k Widerständen nichts kaputt gehen. Mit 5V überschreite ich die zulässige Spannung des Mikrocontrollers gar nicht erst. Ich weiß nur nicht, ob sich dann an den Widerständen bzw. am Kondensator etwas ändert. Da ich nur langsame Signale, von Taster bzw. Schaltern, abfragen werde, ist es wahrscheinlich sinnvoll den Kondensator auf 100nF oder 1000nF zu vergrößern, um Störungen von der Zündung besser raus zu filtern?! Vielen Dank!
Deine Schaltung koppelt jede Störung der 12V auf den Eingang und bei HI damit auf die Eingangsschutzdiode, die ab 100mA zum latch up führt. Keine gute Schaltung. Aber dein 7805 ist eh kein guter KFZ Spannungsregler. http://www.dse-faq.elektronik-kompendium.de/dse-faq.htm#F.23
Da könnten wir mal in der Praxis gängige Spannungs-/Schaltregler auflisten (natürlich die mit AEC-Q), damit hier nicht immer wieder mit dem 78er-Gedöns bezüglich KFZ herumgespielt wird.
Der Kondensator gehört zwischen den Eingang des Mikrocontroller und GND.
Vielen Dank! Das sind wirklich gute Tipps. Der Kondensator gehört selbstverständlich auf Masse, gut dass nochmal jemand drüber geguckt hat! Ich habe in den Anhang mal eine Schaltung geladen, wie ich mir die Erzeugung der 5V vorgestellt hatte. Habe ich so irgendwo im Internet gefunden. Wo liegt denn der Nachteil des 7805 gegenüber z.B. einem LM2940, bzw. was sind die Unterschiede? Danke! Max
I'm Boardnetz hast du Spannungsspitzen von locker 20v und mehr,genauso können beim Einschalten auch negative Spitzen auftreten. Also auf jedenfall eine passende Supressordiode an den Eingang. Wenn man nur einige hundert Milliampere zieht wäre auch ein kleiner Widerstand in Reihe als Tiefpass nicht verkehrt. Und zuguterletzt würde ich die Kapazität auf mehrere Cs verteilen, z.B 1uF und 22uf Keramik und dahinter nochmal mehrere Hundert uF als Elko. Dazwischen dann den Widerstand. Alle Kondensatoren sollten für mindestens 50v spezifiziert sein,gerne auch mehr.
grimm schrieb: > I'm Boardnetz hast du Spannungsspitzen von locker 20v und mehr,genauso > können beim Einschalten auch negative Spitzen auftreten. Da gilt es die gängigen Normen zu lesen. Hat MaWin schon 'zig mal auf die Basis-ISO verwiesen. > Also auf > jedenfall eine passende Supressordiode an den Eingang. Gute Idee. Welche? > Wenn man nur > einige hundert Milliampere zieht wäre auch ein kleiner Widerstand in > Reihe als Tiefpass nicht verkehrt. Das war wohl nichts. Noch mehr Leistung und Spannungsverluste bei schon nur 12V? > Und zuguterletzt würde ich die > Kapazität auf mehrere Cs verteilen, z.B 1uF und 22uf Keramik und > dahinter nochmal mehrere Hundert uF als Elko. Wieso? > Dazwischen dann den > Widerstand. Also nach dem Regler oder vor dem Regler? > Alle Kondensatoren sollten für mindestens 50v spezifiziert > sein,gerne auch mehr. Trotz Suppressor-Diode am Eingang? Zeigen Sie doch mal einen Schaltplan als Beispiel mit den Hinweisen, welche Funktion jedes Bauteil hat und wie Sie die Schaltung dimensioniert haben.
Also wenn man von 12v auf 5v runtergeht machen 1 oder 2v den Kohl auch nicht mehr fett. Und was ein PI -Filter ist weißt du,oder? ja,die Norm von MaWin kenn ich ganz gut ;) Hier stand aber nichts davon das der TO alles noch Automotive zulassen möchte,oder? Also mal schön die Kirche im Dorf lassen. Mach doch mal einen Gegenvorschlag und begründe wieso das besser ist ;) Und die Aussage das der 7805 nix im KFZ verloren hätte wird von hunderten billigen Radios und Ladegeratetypen widerlegt. Sicher gibt es bessere, es gibt sogar Regler z.B. von Analog Devices die mit Auslegung am Boardnetz werben,aber man kann sowas auch anders in den Griff bekommen.
grimm schrieb: > Also wenn man von 12v auf 5v runtergeht machen 1 oder 2v den Kohl auch > nicht mehr fett. Und was ein PI -Filter ist weißt du,oder? Ich wusste gar nicht, dass wir schon beim Du waren. > ja,die Norm > von MaWin kenn ich ganz gut ;) Hier stand aber nichts davon das der TO > alles noch Automotive zulassen möchte,oder? Also mal schön die Kirche im > Dorf lassen. Das KFZ-Bordnetz interessiert sich nicht, ob die angeschlossene Schaltung zugelassen ist oder nicht. > Mach doch mal einen Gegenvorschlag und begründe wieso das besser ist ;) Weil mit einem 7805 die von Ihnen so bekannten KFZ-Normen nicht erfüllt werden können. Siehe oben. > Und die Aussage das der 7805 nix im KFZ verloren hätte wird von > hunderten billigen Radios und Ladegeratetypen widerlegt. Wie war da noch mal der Spruch mit den Fliegen und der Schei#? > Sicher gibt es > bessere, es gibt sogar Regler z.B. von Analog Devices die mit Auslegung > am Boardnetz werben, aber man kann sowas auch anders in den Griff > bekommen. Sie sind kein beruflicher HW-Entwickler, oder? Vor allem nicht im Automotive-Bereich.
aec-q schrieb: > Weil mit einem 7805 die von Ihnen so bekannten KFZ-Normen nicht > erfüllt werden können. Siehe oben. Nicht ohne Randbeschaltung, richtig. Aber genauso wenig erfüllt der blanke Controller irgendeine Norm. Im Innenraum braucht man z.B auch kein 120 Grad geeigneten Bauelemente. aec-q schrieb: > Wie war da noch mal der Spruch mit den Fliegen und der Schei#? Jup,aber nach der Logik müsste man z.B. 90% aller Handyladekabel verbieten. Hier geht es aber um eine Bastelei die sicher nicht so vor sich hinglüht wie manches chinesisches Ladakabel. aec-q schrieb: > Sie sind kein beruflicher HW-Entwickler, oder? > Vor allem nicht im Automotive-Bereich. Naja, ich bin zumindest lernwillig. Mach doch mal einen Vorschlag der mit Bauteilen von Reichelt/Conrad und Co umsetzbar ist. Bitte aber dann auch mit Begründung warum dem so ist. Gibt es noch irgend einen produktiven Beitrag? Ein Schaltungsvorschlag mit Dimensionierung hilft dem TO sicher wesentlich weiter als Verweise auf irgendwelche Normen von denen niemand weiß ob sie hier überhaupt anwendbar sind. Falls Du/Sie weiter streiten möchten, bitte über technische Punkte der Schaltung.
@Max: Zeig doch mal den Rest der Schaltung. Wie bereits erwähnt ist das Boardnetz recht verseucht, also pack die Pull-ups lieber gegen die geregelten 5V und sichere den Eingang gut ab. Falls es analoge Schaltungsteile gibt wäre auch ein Ferrit in der Versorgung empfehlenswert und eine saubere Trennung zum Eingangsteil der Schaltung. Falls es große Kapazitäten hinter dem 7805 gibt sollte noch eine Rücklaufdiode über den Regler.
aec-q schrieb: > Ich wusste gar nicht, dass wir schon beim Du waren. Ist halt so üblich hier im Forum, niemand beschwert sich darüber, aber es gibt von Zeit zu Zeit Stinkstiefel, die sich beschweren... aec-q schrieb: > Weil mit einem 7805 die von Ihnen so bekannten KFZ-Normen nicht > erfüllt werden können. Siehe oben. Welche den ? aec-q schrieb: > Sie sind kein beruflicher HW-Entwickler, oder? > Vor allem nicht im Automotive-Bereich. Und Sie ?
Marc Vesely schrieb: > aec-q schrieb: >> Weil mit einem 7805 die von Ihnen so bekannten KFZ-Normen nicht >> erfüllt werden können. Siehe oben. > Welche den ? Bevor wir versuchen die Norm zu erfüllen sollten wir erstmal klären ob sie angewendet werden muss ;) Für die Motorelektronik gelten andere Normen als für den Airbag und total andere als für ein Radio. Kommt u,a. Darauf an ob das Teil eine sicherheitstechnische Funktion erfüllt und welche Gefahren im Fehlerfall von der Baugruppe ausgehen.
Max F. schrieb: > Ich habe in den Anhang mal eine Schaltung geladen, wie ich mir die > Erzeugung der 5V vorgestellt hatte. Gibt es einen bestimmten Grund, warum du zwar fragst, aber die angebotenen Antworten nicht lesen willst ? grimm schrieb: > Bevor wir versuchen die Norm zu erfüllen sollten wir erstmal klären ob > sie angewendet werden muss ;) Wenn das Ding im fahrenden Auto funktionieren soll ohne die angeschlossene Schaltung zu grillen, ist das eine gute Idee. Die Norm kommt nicht ohne fachlichen Grund zu Stande.
@MaWin : Die genauen Grenzwerte hatte ich nicht mehr im Kopf. Das wir im Boardnetz extreme Spitzen sowohl nach oben als auch in den negativen Bereich haben brauchen wir nicht diskutieren. Und die Reaktionszeiten der Suppressordioden reichen eben nicht sicher aus um sicher alle Spitzen zu killen. Mir ging es hier nur um das sinnlose in den Raum werfen von Normen. Mit den auf deiner Seite beschriebenen Schaltungsvorschlägen ist man definitiv auf der sicheren Seite was das Abblocken von Spitzen zur Schaltung hin angeht,aber auch in Grenzen sicher vor Rückwirkungen der Schaltung aufs Boardnetz.
Marc Vesely schrieb: > aec-q schrieb: >> Ich wusste gar nicht, dass wir schon beim Du waren. > Ist halt so üblich hier im Forum, niemand beschwert sich darüber, > aber es gibt von Zeit zu Zeit Stinkstiefel, die sich beschweren... Das ist nicht nur hier im Forum so üblich. Ich glaube da sollte noch mal jemand ein paar ganz grundsätzliche Dinge über das WWW lernen.
Holger Keil schrieb: > Marc Vesely schrieb: >> aec-q schrieb: >>> Ich wusste gar nicht, dass wir schon beim Du waren. >> Ist halt so üblich hier im Forum, niemand beschwert sich darüber, >> aber es gibt von Zeit zu Zeit Stinkstiefel, die sich beschweren... > > Das ist nicht nur hier im Forum so üblich. Ich glaube da sollte noch mal > jemand ein paar ganz grundsätzliche Dinge über das WWW lernen. Das Internet ist doch für uns alle noch etwas "neues", schon vergessen? ;-)
Immer wieder das gleiche Thema. Ist eigentlich keiner in der Lage die Suchfunktion des Forums zu benutzen. Denn zu dem Thema Elektronik und Einsatz im Kfz gibt es hier schon massig Threads. Tzzzz...
OldMan schrieb: > Immer wieder das gleiche Thema. Ist eigentlich keiner in > der Lage die Suchfunktion des Forums zu benutzen. Denn zu > dem Thema Elektronik und Einsatz im Kfz gibt es hier schon > massig Threads. "Hallo Schatz! Wie war Dein Tag?" "Benutze doch bitte die Suchfunktion! Das Thema hatten wir schon hunderttausend Mal!"
Guten Abend, ich habe mir nochmal die Schaltungen im Link angesehen: http://www.dse-faq.elektronik-kompendium.de/dse-faq.htm#F.23 Ich habe mal für die erste Schaltung Komponenten raus gesucht. Wenn ihr mich bei der Auswahl noch ein wenig unterstützen könntet wäre cool. Das ist irgendwie mein größtes Problem.. Was letztlich bestellen?? Widerstand: ? Sicherung: (Möchte lediglich den uC betreiben und die Eingänge hochziehen) http://www.conrad.de/ce/de/product/533033/Feinsicherung-5-mm-x-20-mm-02-A-250-V-Flink-F-ESKA-520610-02A-Inhalt-10-St?ref=searchDetail 47uH: http://www.conrad.de/ce/de/product/447214/Drossel-47-H-0140-Bourns-RLB0914-470KL-1-St?ref=searchDetail BYV27/400: habe nur BYV27/200 (200V) finden können, geht das auch? http://www.reichelt.de/BY-BYX-EM-ER-Dioden/BYV-27-200/3//index.html?ACTION=3&GROUPID=2989&ARTICLE=6376&OFFSET=16& Regler LM2940: http://www.reichelt.de/ICs-LM-2000-LM-25576/LM-2940-CT5/3//index.html?ACTION=3&GROUPID=5466&ARTICLE=39455&OFFSET=16& Transzorb LDP24A http://www.conrad.de/ce/de/product/1183964/TVS-Diode-STMicroelectronics-LDP24A-Gehaeuseart-R-6 220uF/40V: http://www.conrad.de/ce/de/product/446157/Elektrolyt-Kondensator-axial-bedrahtet-220-F-40-V-20--x-L-10-mm-x-18-mm-Vishay-2222-021-37221-1-St?ref=searchDetail 100nF: http://www.conrad.de/ce/de/product/531855/Keramik-Kondensator-100-nF-50-VDC-10-Holystone-RDCX104K050DKA-1-St/?ref=search&rt=search&rb=1 Ich möchte mit den so erzeugten 5V lediglich einen Atmega 644 betreiben und die Eingänge hoch ziehen über die Schaltung im Anhang zu Beginn der Diskussion (Kondensator auf Masse). Geht das mit dem LM2940 oder mag der es nicht so wenig Strom anzugeben? Die Norm im Prüflabor zu erfüllen ist für mich nicht relevant. Es soll nur eben nicht schnell abrauchen, also ist es wahrscheinlich sinnvoll diesen Aufwand zu betreiben. Noch eine Frage an dich, Grimm. > Wie bereits erwähnt ist das Boardnetz recht verseucht, > also pack die Pull-ups lieber gegen die geregelten 5V > und sichere den Eingang gut ab. Sollte ich beim Wechsel von 12V auf 5V die Dimensionierung der Eingangsschaltung ändern (10k Widerstände, 10nF Kondensator)? Vielen Dank nochmal an Alle, die mir da weiter helfen! Ist das erste mal, dass ich sowas mache und es soll ja auch gescheid werden! Gruß, Max
Hallo nochmal, ich habe mir den LM2936 nochmal angesehen, laut Datenblatt liefert er bis zu 50mA. https://cdn-reichelt.de/documents/datenblatt/A200/LM2936Z5%2C0%23NSC.pdf Meint ihr der reicht für den Atmega 644? Was würde der Atmega 644 ungefähr ziehen? Im Internet finde ich irgendwie nichts gescheites dazu. Vielen Dank!
Hi
>Im Internet finde ich irgendwie nichts gescheites dazu.
Dann wird wohl Atmel seine ganzen Datenblätter gelöscht.
MfG Spess
Also auch wenn hier alle sagen ein 7805 im Auto ist eine schlechte Idee. Meiner läuft da nunmehr seit 1 1/2 Jahren OHNE Probleme. Supressor Diode, 10uH Drossel, 100nF Kondi, 7805, 330nF Kondi -> Schaltung. Läuft bis heute anstandslos.
Max F. schrieb: > Was würde der Atmega 644 ungefähr ziehen? Im Internet finde ich > irgendwie nichts gescheites dazu. Das hängt maßgeblich vom Takt ab, mit dem der Kontroller betrieben wird. Im Datenblatt ab Seite 127 sind dazu Diagramme. Denke aber auch daran, daß die Schaltung ja nicht nur aus dem Kontroller besteht. Auch die an ihn angeschlossenen "Geräte" (Relais, LED un solche Sachen) wollen als Dank für ihre Arbeit ein bisschen Strom fließen lassen.... Das Datenblatt ist heir erhältlich: http://www.atmel.com/Images/doc2593.pdf Habe aber Geduld beim Herunterladen, das Ding ist etwas langstielig... MfG Paul
Tobias N. schrieb: > Meiner läuft da nunmehr seit 1 1/2 Jahren OHNE Probleme. Die kommen ja auch erst nach 7 Jahren. Ich geh auch hier bei rot über die Strasse ohne auf den Fussgängerampelknopf zu drücken, aber das ist nicht das was man anderen Leuten empfiehlt.
Danke für die Hinweise! Ich kenne mich wahrscheinlich nicht gut genug aus, kann den Seiten ab 127 irgendwie leider zu wenig Infos entnehmen. Am Beginn des Datenblatt habe ich die angehangenen Daten entnommen. Ich möchte den internen Taktgeber nutzen, den und uC an 5V betreiben. Das Programm wird sicher nicht sehr aufwendig, ich möchte nur ein paar logische Verknüpfungen zwischen Eingängen und Ausgängen realisieren und ein paar Timer/Impulsgeber für die Blinklichter nutzen. Kann ich daraus irgendwie den Stormbedarf errechnen? Wenn ich 17 Eingänge mittels 10K pull-up Widerständen und der 5V Spannungsversorgung hoch ziehe käme ich auf 8,5mA, falls bei allen gleichzeitig Masse aufgeschaltet würde. Würde bei Nutzung der internen pull up´s, die meiner Information nach beim Atmega 644 aktiviert werden können, der 10nF Kondensator zum entstören weg fallen? Sind diese Kondensatoren überhaupt nötig, wenn ich mit den sicher vorhandenen 5V die Eingänge hoch ziehe und überall Masse schalte? Ist 50mA minus 8,5mA noch genug für einen uC, der über 470 Ohm Widerstände BC337 Transistoren schaltet? Ich kanns nicht einschätzen..
MaWin schrieb: > Tobias N. schrieb: >> Meiner läuft da nunmehr seit 1 1/2 Jahren OHNE Probleme. > > Die kommen ja auch erst nach 7 Jahren. > > Ich geh auch hier bei rot über die Strasse ohne auf den > Fussgängerampelknopf zu drücken, aber das ist nicht das was man anderen > Leuten empfiehlt. Warum sollte es Probleme geben? Das einzige waa passiert ist das er nunmal irgendwann, wie alle Bauteile kaputt geht. Die Spannung wird gegen die Peaks gefiltert und gedrosselt. Dies habe ich jedoch lediglich "einfach so" zugeschaltet. Vorher lief das ganze ohne das alles, also Bordnetz -> 100nF -> 7805 -> 330nF -> Schaltung. Auch das lief ohne Komplikationen. Mittlerweile nutze ich mehrere (9 um genau zu sein) 7805 sowie zwei lm2528-3.3 ohne irgendwelche Vorkommnisse. Im KFZ Bereich tritt eher viel häufiger das Masse Problem auf. Vor der Drossel sitzt noch eine 10A Sicherung. Alles was man da wirklich beachten muss bezüglich der Zulassung ist das man eine passende Sicherung verbaut und das man nur Kabel mit vielen Adern und keine starren Kupferleitungen verwendet. Hinzu kommt das es kein "festeinbau" seien darf also es muss "mal eben" wieder zu entfernen seien. Andernfalls fällt die EMP Prüfung, abnahme durch Sachverständiger etc an. Die Leitungen müssen natürlich auch für die entsprechende Last ausgelegt sein. Bei Beleuchtungen kommt noch die E Prüfung dazu anderfalls muss noch ein Lichttechnisches Gutachten gemacht werden. Ich ziehe 8A aus den 7805er bei voller Leistung. Einer muss jedoch aktiv gekühlt werden. Probleme jedoch keine bis aus die Masse. Die kann man jedoch durch direkte Verlegung von der Batterie zum Einsatzort in den Griff bekommen. Als Beispiel die Türen. Hier liegt masse nur durch die Schaniere an und kann durch das öffnen/schließen zu Problemen führen.
Hallo, nochmal eins.. weiß jemand wie das beim LM2940 ist bezüglich eines Mindestverbrauchs auf Ausgangsseite? Muss ich hier mindesten 5mA abnehmen, damit er richtig arbeitet? Oder bedeutet die Spalte Conditions einfach nur, dass die jeweils rechts daneben aufgeführten Werte eben nur im Bereich der Conditions ermittelt wurden? Line-Regulation ist die Aenderung der Ausgangsspannung in Relation zur Aenderung der Eingangsspannung. Load-Regulation ist die Aenderung der Ausgangsspannung in Funktion der Aenderung des Ausgangslaststromes. https://cdn-reichelt.de/documents/datenblatt/A200/LM2940%23NSC.pdf Vielen Dank nochmal, hatte bisher noch nie damit zu tun, brauche jetzt aber den programmierbaren Logikbaustein. Will im Prinzip eine SPS fürs Auto bauen. Danke!
Max F. schrieb: > Muss ich hier mindesten 5mA abnehmen, damit er richtig arbeitet? Nein, im Datenblatt steht nichts dergleichen. > Oder bedeutet die Spalte Conditions einfach nur, dass die jeweils rechts > daneben aufgeführten Werte eben nur im Bereich der Conditions ermittelt > wurden? Ja.
Nur mal so nebenbei: in einem 5V USB Ladekabel bei mir im Auto war als Eingangsschutz für einen Spannungsregler auch nicht mehr drin als ein Serienwiderstand (1 Watt, relativ groß) und dahinter ein dutzend µF Elko. Das Ding hat länger gehalten als das Auto...
Bitte melde dich an um einen Beitrag zu schreiben. Anmeldung ist kostenlos und dauert nur eine Minute.
Bestehender Account
Schon ein Account bei Google/GoogleMail? Keine Anmeldung erforderlich!
Mit Google-Account einloggen
Mit Google-Account einloggen
Noch kein Account? Hier anmelden.




