Hallo zusammen, Ich hab mir mal eine Emitterschaltung zusammengebaut. Jetzt wollte ich am Eingang über ein Kondensator ein Signal vom Line out Audiogerät einspeisen, und den Ton über den Ausgangskondensator per kleinen Hochtöner wiedergeben. Irgendwie ist das Signal am Ausgang leiser als am Eingang! Mit dem Emitterwiderstand und Kollektorwiderstand hab ich schon rumprobiert. Hab ich irgendwas falsch bei der Emitterschaltung verstanden? Spannungsversorgung ist 12V Es geht mir jetzt übrigens nicht um den Klang,kann ruhig verzerrt sein, es geht mir nur ums Prinzip. Gruß Holger
Holger schrieb: > Ich hab mir mal eine Emitterschaltung zusammengebaut. > Jetzt wollte ich am Eingang über ein Kondensator ein > Signal vom Line out Audiogerät einspeisen, und den Ton über den > Ausgangskondensator per kleinen Hochtöner wiedergeben. > > Irgendwie ist das Signal am Ausgang leiser als am Eingang! Natürlich, weil die Verstärkung der Emitterschaltung durch die Dämpfungen Lastwiderstand/Ausgangswiderstand und evtl. Eingangswiderstand/Quellwiderstand Lineout komplett aufgefressen wird.
Schaltungsprosa. Zeichne bitte die Schaltung samt Bauteilwerten, dann kann man schon eher etwas "sehen". Gruß
Hallo, hier mal ne Skizze. Ich hab jetzt mal ein Tieftöner an den Eingang angeschlossen und drauf geschlagen, jetzt konnte ich am Ausgang über den Hochtöner die Schläge hören, wenn ich den Emmitterwiderstand gebrückt hab. Also verstärken tut das ganze. Ich hab auch mal mein MP3 Player angeschlossen, und ganz leise gestellt, dann ist trotzdem der Eingang lauter als der Ausgang. Kann mir einer das erklären? Gruß Holger
Hallo, der Verstärker hat eine Ausgangsimpedanz von ca. 2,7K. Wenn man daran 4 Ohm hängt kommt natürlich nichts heraus. Am besten ist es, Du hängst noch einen Emitterfolger dahinter. http://www.hobby-bastelecke.de/bilder/schaltungen/kollektorschaltung.gif Eine simple Gegentaktstufe wäre noch wesentlich besser. Die kannst Du mit der Vorstufe gleichstrommässig koppeln. http://www.elektronik-kompendium.de/public/schaerer/bilder/endst_02.gif mfg klaus
Klaus Ra. schrieb: > Eine simple Gegentaktstufe wäre noch wesentlich besser. Die kannst Du > mit der Vorstufe gleichstrommässig koppeln. > http://www.elektronik-kompendium.de/public/schaerer/bilder/endst_02.gif Und hier das ganze dann im Combo als Kleinst-Gegentakt PA...
Wenn ich das richtig verstehe, bleibt bei meiner Schaltung der Größte Teil der Spannung am 2,7 kOhm Widerstand hängen weil der Lautsprecher in Reihe dazu nur 4 Ohm hat. Und wenn ich jetzt ein Emitterfolger dahinter schalte der ein Hohen Eingangswiderstand hat teilt sich die Spannung besser auf, und da der Emitterfolger einen niedrigen Ausgangswiderstand hat kann man dort auch den Lautsprecher anpassen? Gruß Holger
Holger schrieb: > Wenn ich das richtig verstehe, bleibt bei meiner Schaltung der Größte > Teil der Spannung am 2,7 kOhm Widerstand hängen weil der Lautsprecher in > Reihe dazu nur 4 Ohm hat. Im Prinzip ja. Nur hängen die Widerstände wechselstrommässig parallel. Bei 500 Ohm Emitterwiderstand und ca. 4 Ohm am Kollektor hast Du eine Verstärkung < 1. > Und wenn ich jetzt ein Emitterfolger dahinter schalte der ein Hohen > Eingangswiderstand hat teilt sich die Spannung besser auf, Der Emitterfolger belastet die erste Stufe praktisch gar nicht. > und da der > Emitterfolger einen niedrigen Ausgangswiderstand hat kann man dort auch > den Lautsprecher anpassen? Der Emitterfolger hat immer einen niedrigen Ausgangswiderstand. Hinzu kommt noch eine Stromgegenkopplung über R5. Die Schaltung wird einen passablen Ton wiedergeben. mfg klaus.
Danke für die schnellen und verständlichen Antworten ! Ich denke jetzt ist erst mal wieder basteln angesagt. Gruß und Danke Holger
Klaus Ra. schrieb: > Bei 500Ohm Emitterwiderstand und ca. 4 Ohm am Kollektor hast Du eine > Verstärkung < 1. Etwas genauer: < 0,01 > Der Emitterfolger hat immer einen niedrigen Ausgangswiderstand. Nein. Der Emitterfolger transformiert die Quelle (indem er sie durch seine Stromverstärkung teilt) an den Ausgang. > Der Emitterfolger belastet die erste Stufe praktisch gar nicht. Hängt von seiner Last ab. Denn die transformiert er (indem er sie mit seiner Stromverstärkung multipliziert) an den Eingang.
Klaus Ra. schrieb: > Holger schrieb: >> Wenn ich das richtig verstehe, bleibt bei meiner Schaltung der Größte >> Teil der Spannung am 2,7 kOhm Widerstand hängen weil der Lautsprecher in >> Reihe dazu nur 4 Ohm hat. > Im Prinzip ja. Nur hängen die Widerstände wechselstrommässig parallel. > Bei 500 Ohm Emitterwiderstand und ca. 4 Ohm am Kollektor hast Du eine > Verstärkung < 1. Ich bin entsetzt! Nicht mal die einfachste NF-Stufe kriegt man hin. Über die Höhe des 500 Ohm Emitterwiderstandes kann man streiten. Die gleichstrommäßige Stabilisierung ist schon richtig. Aber wechselstrommäßig ist sie nicht nötig. Deshalb wird seit hundert Jahren bei so einer Schaltung der Emitterwiderstand durch einen Kondensator (10µ) überbrückt.
Michael_ schrieb: > > Ich bin entsetzt! Nicht mal die einfachste NF-Stufe kriegt man hin. > Über die Höhe des 500 Ohm Emitterwiderstandes kann man streiten. > Die gleichstrommäßige Stabilisierung ist schon richtig. Aber > wechselstrommäßig ist sie nicht nötig. > Deshalb wird seit hundert Jahren bei so einer Schaltung der > Emitterwiderstand durch einen Kondensator (10µ) überbrückt. Hallo Michael, Du schiesst hier etwas vorbei! So wie ich das sehe ist Holger ein absoluter Anfänger, der sich schon für seine Verhältnisse gut eingelesen hat. Man sollte Leute wie Holger nicht mit 1000 Einzelheiten vollstopfen wollen. Das ist vielleicht gut gemeint aber am Anfang vielleicht zu viel. Klar kann man den Emitterwiderstand durch einen Kondensator überbrücken. Das hätte aber in seiner ursprünglichen Schaltung auch nicht weitergeholfen. mfg klaus
Doch, dann ist keine Wechselspannungs-gegenkopplung da. Hinten kommt dann mehr raus als vorn. Ganz grob soviel wie die Stromverstärkung. Es ist absolutes Basiswissen. Analoge Schaltungstechnik geht langsam verloren. http://www.juergen-horn.de/erinacom/elektronik/schaltung/radio03/mw_einkr/nfstufe.html Der 100 Ohm Emitterwiderstand ist nicht unbedingt nötig.
Michael_ schrieb: > Doch, dann ist keine Wechselspannungs-gegenkopplung da. > Hinten kommt dann mehr raus als vorn. Quatsch! In der vorgelegten Schaltung ist nicht die Wechselspannungs-Gegenkopplung das Problem, sondern das krasse Missverhältnis zwischen Innenwiderstand des Verstärkers und Lastwiderstand. Das kannst Du auch nicht mit der erhöhten Verstärkung durch C-Überbrückung des Emitterwiderstands wettmachen.
Was soll das mit dem Innenwiderstand? Wäre es nicht besser, wir rechnen mit den h21-Parametern weiter? Wenn man schon einen Emitterwiderstand einsetzt, sollte man wissen was man tut. Und sich nicht über die Folgen wundern.
Hallo Michael, > Was soll das mit dem Innenwiderstand? Wäre es nicht besser, wir rechnen > mit den h21-Parametern weiter? Fragen wir doch mal LTSpice. Vst_1.jpg gibt die Schaltung wieder, aber hochohmig mit 100k abgeschlossen. 500mV werden auf ca. 2,5V ziemlich sauber verstärkt. Vst_2.jpg gibt die ursprüngliche Schaltung wieder, mit 4 Ohm abgeschlossen. 500mV werden auf ca. 3,74 mV ziemlich sauber dezimiert. Vst_3.jpg gibt die ursprüngliche Schaltung wieder, mit 4 Ohm abgeschlossen und einen 10µF Kondensator parallel zum Emitterwiderstand. 500mV werden auf ca. 51 mVss ziemlich verzerrt dezimiert. Siehe Vst_3a.jpg. mfg klaus
Ich sehe immer nur -500mV die in 2,5V bzw. 3,74 mV resultieren. Ein minus vergessen? Gruß Jonas
jonas biensack schrieb: > Ich sehe immer nur -500mV die in 2,5V bzw. 3,74 mV resultieren. Ein > minus vergessen? Vin (Rot) hat eine Amplitude von 500mV. Der Sinus hat eine positive Spitze von +500mV und eine negative Spitze von -500mV. mfg klaus.
Step1 Alle Widerstände in der Schaltung um (mindestens) Faktor 1000 verkleinern. C1 und C2 um (mindestens) Faktor 100 vergrössern. In der Realwelt für R3 und R4 Hochlastwiderstände und dicken Transistor und Kühlkörper verwenden. Step2 Einsehen, dass diese Schaltung für RL = 4 Ohm nicht der wahre Jakob ist. Step3 Die Topologie von Matthias verwenden: Beitrag "Re: Lautsprecher am Ausgang einer Emitterschaltung" http://www.mikrocontroller.net/attachment/233223/gegentakt3.gif
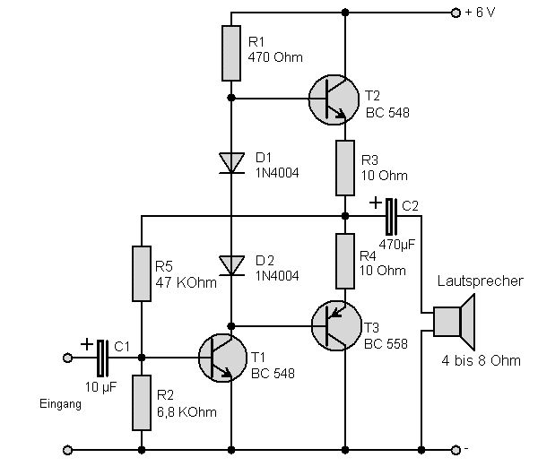
Hallo Holger, da ich schon mal dabei war, ich habe auch die Schaltung von Matthias mal simuliert. Ich musste die Schaltung etwas anders dimensionieren. Bei 6V läuft sie auch, 12V wären aber u.U. besser. Die 4 Ohm Last lassen die Leistung in die Knie gehen. Das liegt an den Emitterwiderständen R7 und R6 die jeweils 10 Ohm haben. Ein grosser Teil der Leistung wird hier verbraten. Der BC548/558 sowie BC547/557 machen höchstens 100mA mit. Bei dieser Schaltung gehen die Ströme schon an die 100mA heran. Ein kleinerer Wert der Emitterwiderstände würde die Transistoren gefährden. Siehe Vst_4_4Ohm.jpg . Miniaturlautsprecher haben schon mal 16 Ohm oder mehr. Die wären hier günstiger. Siehe Vst_4_16Ohm.jpg . Transistor Q1 musste ich einen Emitterwiderstand spendieren. Der Arbeitspunkt der Endstufe lag bald bei +UB. Die Gleichspannung von out_a sollte bei +UB/2 liegen. Ferner war ohne Emitterwiderstand das Potential der Basis von Q1 zu niedrig. Eine Eingangsspannung von 100mV brachte Q1 mit der negativen Halbwelle fast zum Sperren, das Out-Signal wurde verzerrt. Je nach Stromverstärkung Deiner Transistoren wirst Du die Gleichspannung von out_a auf +UB/2 neu einstellen müssen. Liegt sie zu hoch, so muss Q1 mehr leiten, R2 kann dann verkleinert werden. Liegt sie zu niedrig, so muss Q1 mehr sperren, R2 kann dann vergrössert werden. Was noch eine Lösung wäre, man ersetzt die Transistoren der Endstufe durch BC817/BC807 die 500mA vertragen können oder nimmt andere. Dann könnte man die Emitterwiderstände verkleinern, vermutlich bis auf 2 Ohm. In der Vorstufe ist der BC547 schon optimal. mfg klaus.
@Klaus Danke für Deine Mühen, ich hab mir das LT spice jetzt auch besorgt,jetzt werd ich mal nen bißchen simulieren. Gruß Holger
Holger schrieb: > @Klaus > Danke für Deine Mühen, ich hab mir das LT spice jetzt auch besorgt,jetzt > werd ich mal nen bißchen simulieren. > Gute Entscheidung. Hier ein wirklich gutes Tutorial das mir den Einstieg und mehr wesentlich erleichtert hat. http://www.gunthard-kraus.de/LTSwitcherCAD/index_LTSwitcherCAD.html mfg klaus
Hallo ist zwar nicht so toll: du könntest mal versuchsweise einen Trafo 230V/6V verwenden. An die 6V den 4R Lautsprecher. An die 230V Seite dein Verstärker Signal. Da sollte was hörbares bei heraus kommen. Ist nicht wie in meinen Anfängen mit Röhrentrafos aber sollte gehen.
Schmunzler schrieb: > Step1 > Alle Widerstände in der Schaltung um (mindestens) Faktor 1000 > verkleinern. > C1 und C2 um (mindestens) Faktor 100 vergrössern. > In der Realwelt für R3 und R4 Hochlastwiderstände > und dicken Transistor und Kühlkörper verwenden. Es freut mich, das es doch noch jemanden gibt, der das aus dem Bauch heraus dimensionieren kann. Man braucht gar nicht erst simulieren, wenn der Ansatz nicht stimmt.
Bitte melde dich an um einen Beitrag zu schreiben. Anmeldung ist kostenlos und dauert nur eine Minute.
Bestehender Account
Schon ein Account bei Google/GoogleMail? Keine Anmeldung erforderlich!
Mit Google-Account einloggen
Mit Google-Account einloggen
Noch kein Account? Hier anmelden.







