Hallo Guten Tag, ich bin gerade dabei einen 3AC Frequenzumrichter selbst zu bauen (Maturaarbeit) und versuche diesen mit einem Atmega 328PU anzusteuern... Um das IGBT-Modul vernünftig ansteuern zu können verwende ich drei Brückentreiber des Typs IR2104PBF der Firma International Rectifier (einen für jede Halbbrücke des IGBT-Moduls). Nun habe ich ein ähnliches Projekt eines Schweizers gefunden welcher diese Brückentreiber etwas anders beschaltet als ich es machen würde. Im Grunde habe ich die Schaltung identisch wie das Projekt des Schweizers. Sieht man sich jedoch das Bild (im Anhang) an so sieht man dass er R3 und R4 zwischen Gate von Q1 und VS bzw. zwischen Gate von Q2 und VS geschaltet hat. In seinem Skript beschreibt er diese Widerstände als Pull-Down Widerstände. Doch mit dieser Beschaltung erscheint mir das nicht als logisch. X4 ist mit einer der drei Motorwicklungen verbunden. (Im Anhang auch ein Bild meiner Beschaltung und des Datenblattes) Könnt ihr mir sagen welche dieser Beschaltungen als richtig angesehen werden kann? Hat vielleicht schon jemand mal mit diesem Chip gearbeitet? Danke schon mal...
Dass nennen ich Bildformate. Lässt sich hervorragend lesen. Danke.
http://www.mikrocontroller.net/articles/Frequenzumrichter_mit_Raumzeigermodulation#Leistungsteil so funktioniert das.
Naja aus diesem Schaltplan werde ich auch nicht schlauer (ist wieder anders als meine Version und die des Schweizers). In diesem Artikel http://www.mikrocontroller.net/articles/Frequenzumrichter_mit_Raumzeigermodulation#Leistungsteil wird das Gate des High-Side Fet über einen Widerstand auf VS gelegt. Hingegen das LOW-Side Fet Gate wird über einen Widerstand auf Masse gelegt. Also eine komplett neue Beschaltung wie mir bis jetzt bekannt. Was wäre denn nun die richtige oder beste Lösung? Mfg
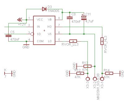
Diese Widerstände (47K in dem Artikel) sind reine Angst Widerstände. Wenn der Treiber mal aus irgend einem Grund mal Hochohmig werden sollte, dann sollen diese Widerstände ein Durchschalter beider FET einer Halbbrücke mit dadurch verbundener Rauchentwicklung vermeiden. Die Widerstände entladen dann das Gate. Solange der Treiber funktioniert, werden die Widerstände nicht gebraucht. Die 47R (oder auch etwas kleiner) in Reihe zum Gate werden immer gebraucht.
würde auf jeden Fall einen 2109 nehmen, weil der ein Ansteuern beider FET einer Halbbrücke von sich aus verhindert
Tech Nick schrieb: > 3AC Frequenzumrichter selbst zu bauen > (Maturaarbeit) Da es hier in Forum schon zwei Artikel dazu gibt, wo ist da die Entwicklungsarbeit, die eine Maturaarbeit rechtfertigt?
Düsendieb schrieb: > Diese Widerstände (47K in dem Artikel) sind reine Angst Widerstände. > Wenn der Treiber mal aus irgend einem Grund mal Hochohmig werden sollte, > dann sollen diese Widerstände ein Durchschalter beider FET einer > Halbbrücke mit dadurch verbundener Rauchentwicklung vermeiden. Stimmt. > Die 47R (oder auch etwas kleiner) in Reihe zum Gate werden immer > gebraucht. Sie machen die Flanken langsamer und vermeiden damit EMV-Probleme. Außerdem fällt die Verlustleistung somit im Widerstand und nicht im Treiber an. Als absolut nötig erachte ich sie nicht.
Alexander Schmidt schrieb: > Als absolut nötig erachte ich sie nicht. Gerade bei so schwachen Treibern wie dem IR2104 sind sie nötig, damit der Ladestrom der Gatekapazität den Treiber nicht überlastet. Das kleine Kerlchen kann ja nur 130/270mA und kommt damit bei höheren Cg schnell ans Limit. Ich weiss ja nicht, was das für ein IGBT Modul ist, aber ich habe starke Bedenken, ob der Treiber dafür geeignet ist. Der IR2104 ist für MOSFet mit geringer Cg gedacht und nicht für dicke IGBT. Nicht ohne Grund benutze ich im 3-Phasen Umrichter den dickeren IR2110, der 2A liefern kann. Dadurch kann der Gatewiderstand kleiner werden und die Flanken steiler - das senkt die Verlustleistung in der Endstufe. http://www.mikrocontroller.net/articles/3-Phasen_Frequenzumrichter_mit_AVR
Matthias Sch. schrieb: > Nicht ohne Grund benutze ich im 3-Phasen Umrichter den dickeren IR2110, > der 2A liefern kann. Dadurch kann der Gatewiderstand kleiner werden und > die Flanken steiler - das senkt die Verlustleistung in der Endstufe. Ich verwende ein IGBT Modul von Toshiba (MG75Q2YS40). Und die Ansteuerung müsste nahezu leistungslos, sprich mit wenigen uA am Gate erfolgen. Oder liege ich da falsch?
>>Und die Ansteuerung müsste nahezu leistungslos, sprich mit wenigen uA am >>Gate
erfolgen. Oder liege ich da falsch?
Nein. Die Ansteuerung ist absolut leistungslos. Zumindest, solange du
nicht umschaltest.
Matthias Lipinsky schrieb: > Nein. Die Ansteuerung ist absolut leistungslos. Zumindest, solange du > nicht umschaltest. Ich hoffe, dem TE entgeht die Ironie nicht. Lt. Datenblatt des Moduls sind da 9nF Gatekapazität, die umgeladen werden müssen, das ist erheblich. Wenn du also die IGBT ein paarmal pro Sekunde umschaltest, wird das noch mit den 2104 Murkeln gehen, wenn du aber vorhast, da ein paar kHz PWM Frequenz zu erzeugen, ist der IR2104 überfordert bzw. nicht in der Lage, da noch einigermassen flotte Umschaltzeiten zu erzielen, vor allem mit den hohen Gatewiderständen. Du kannst ja mal ein wenig rechnen, was für ein Tiefpass mit R=47 Ohm und C = 9nF entsteht und dann dir das Datenblatt nochmal ansehen, vor allem die SOA ganz unten links.
Wie schon von euch erwähnt, wenn ich dieses IGBT-Modul ansteuern will ->Toshiba (MG75Q2YS40), brauche ich denke ich wirklich den großen Bruder meines "Mosfet Treibers". Aber wie ist nun die Beschaltung (also die äußere Beschaltung von Dioden, Kapazitäten usw) des IR2110 ??? Hat jemand schon mal mit diesem Chip ein ähnliches Projekt gebaut? Am besten wäre es wenn mir jemand freundlicherwiese einen Schaltplan dafür zur Verfügung stellen könnte. Mfg
Tech Nick schrieb: > Aber wie ist nun die Beschaltung (also die > äußere Beschaltung von Dioden, Kapazitäten usw) des IR2110 ??? > Hat jemand schon mal mit diesem Chip ein ähnliches Projekt gebaut? Am > besten wäre es wenn mir jemand freundlicherwiese einen Schaltplan dafür > zur Verfügung stellen könnte. Wer lesen kann, ist klar im Vorteil - diesmal sogar in zweierlei Hinsicht :-P Zum einen steht die Beschaltung im Datenblatt des IR2110 und zum anderen habe ich den Link auf meinen Umrichter bereits da oben gepostet: Beitrag "Re: Frequenzumrichter - Halbbrückentreiber"
Natürlich steht die Beschaltung im Datenblatt... Doch welche Dimensionen sollten die drei Kondensatoren des IR2110 haben?
die 470nF Keramik aus den Bildern da oben sind schon nicht schlecht
Tech Nick schrieb: > Natürlich steht die Beschaltung im Datenblatt... Doch welche Dimensionen > sollten die drei Kondensatoren des IR2110 haben? Ich frage mich nur, wie oft ich noch sagen soll, das im Frequenzumrichter Artikel eine sehr gut funktionierende Beschaltung für den IR2110/2113 beschrieben wird. Also nochmal: http://www.mikrocontroller.net/articles/3-Phasen_Frequenzumrichter_mit_AVR Das Schaltbild befindet sich im unteren Teil des Artikels. Du musst also ein wenig runterrollen. Wichtig ist, das der Vb/Vs Kondensator genügend Ladung speichert, um das Gate des Highside MOSFet/IGBT komplett und zügig zu laden, er sollte also ein Vielfaches der Gatekapazität haben.
Hallo nochmal... Nun habe ich etwas gesucht... Und zwar bin ich auf den ir2184gestoßen... Wenn ich aus dem datenblatt richtig entnommen habe hat dieser einen ausgangsstrom von 1,4A. Das müsste wohl genug sein um eine Halbbrücke des Igbt-moduls zu betreiben... Den ir2110 verwende ich nur ungern, denn dann müsste ich die gesamte schaltung neu zeichnen Mfg
Tech Nick schrieb: > Das müsste wohl genug sein um eine > Halbbrücke des Igbt-moduls zu betreiben... Vom Strom her ja, jetzt kommts darauf an, das du den mit der richtigen DeadTime erwischst, denn die ist bei dem fest eingestellt. Grundsätzlich gilt ja, je höher die Gatekapazität, desto höher sind auch die On/Off Zeiten des IGBT. Besser für deine Anwendung ist der IR2181, 8-Pin mit HIN/LIN Eingängen und dem gleichen hohen Strom. Scheint pinkompatibel zum 2104 zu sein.
Ich habe mir vorgestellt das pwm mit 25kHz zu takten... Ja aber das bedeutet dann wieder mehr Aufwand beim programmieren, da ja HIN und LIN angesteuert werden muss...
Tech Nick schrieb: > Ja aber das > bedeutet dann wieder mehr Aufwand beim programmieren, da ja HIN und LIN > angesteuert werden muss... Das ist ein Witz oder? Dafür hast du dann alle Freiheit, was Einstellen der Deadtime betrifft. Deine Maturaarbeit habe ich dir anscheinend schon vorweg genommen, tut mir ja leid. Und die Schaltung vom Schweizer, die du im ersten Beitrag gepostet hast, steuert auch HIN und LIN an.
Matthias Sch. schrieb: > Und die Schaltung vom Schweizer, die du im ersten Beitrag gepostet hast, > steuert auch HIN und LIN an. Eher wohl nicht. unter dem Chip steht LIN=SD(nicht)
Bitte melde dich an um einen Beitrag zu schreiben. Anmeldung ist kostenlos und dauert nur eine Minute.
Bestehender Account
Schon ein Account bei Google/GoogleMail? Keine Anmeldung erforderlich!
Mit Google-Account einloggen
Mit Google-Account einloggen
Noch kein Account? Hier anmelden.


