Schönen guten Abend Ich habe einen Microquadrokopter (Ges.Gew. 21Gramm) Stromquelle: 3,7V Lilo und möchte mit dieser Steuerelektronik ein X-UFO (Ges.Gew. um die 450Gramm)Stromquelle 12V NiMh, betreiben. Beide haben normale DC-Motoren (keine Brushless). Ein X-UFO-Motor zieht ca. 1,6A, ich habe einen 2A-Transistor versucht, dieser brannte durch - na gut - nehme ich eben 25A Mosfets, die brannten auch durch. Ich habe den Mosfet einmal direkt an Masse und Drain vom Microkopter angeschlossen und einmal Masse und Gate vom Microkopter angezapft. Resultat: egal welche Anschlussart ich nehme - trotz Kühlfahne brennheiss und kaputt. Zum 25A Gate habe ich zur Sicherheit eine N4002 zwischengeschaltet. Der Motor den ich betreiben will hat eine Freilaufdiode. Die PWM-Frequenz vom Microkopter weiss ich nicht, Oszi habe ich leider auch nicht. Der X-UFOmotor, also der größere, ist schon angelaufen und hat auf die Steuerbefehle der Fernbedienung richtig reagiert. Plus-Minus-Gate Source-Drain sind richtig angeschlossen, trotzdem mache ich was falsch. Fehlen in dieser Schaltung noch Kondis oder Wiederstände??? Bitte um Hilfe, super wäre ein Schaltplan MIT den Werten der einzelnen Teile. Lieben Gruß Georg
Georg Engstler schrieb: > super wäre ein Schaltplan MIT den Werten der einzelnen > Teile. Genau, siehe Netiquette ein Schaltplan was genau du gemacht hast incl. genauer Typen der Teile die du -wie auch immer - verbastelt hast wäre hilfreich um dir helfen zu können. Wie sehen hier nämlich weder deine Steuerung noch deine Motoren und die Glaskugel ist eingereift.
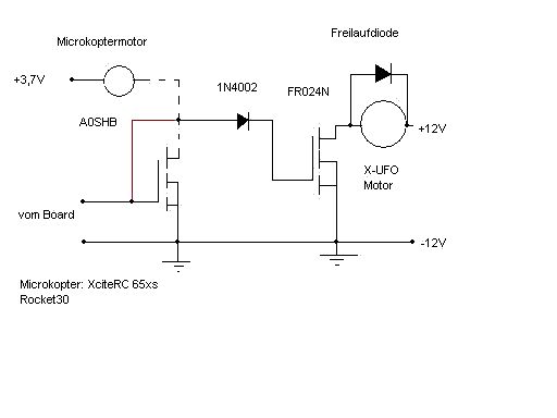
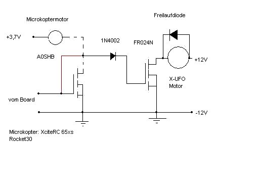
Ich bitte höflichst um Vergebung, sollte ich gegen irgendwelche Regeln Verstossen haben. Na gut, hier ein Plan nach dem ich vorgegangen bin. Die rote Verbindungslinie war der zweite Versuch, natürlich habe ich beim zweiten Versuch die Verbindung: Drain A0SHB zu N4002 getrennt, den Motor vom Microkopter habe ich schon vorher ausgebaut, (strichlierte Linie).
Die Diode leitet so rum und überbrückt den Motor (bis auf Uf = 0,7V bei Si). Dann liegen 23.7V (wenn es wirklich -12V sind) am MOSFET bei einem sehr hohen Strom. Gruß Michael
Ich danke für Deine Antwort lieber Michael. Im Basteln bin ich recht gut - im Berechnen schon weniger!!! Ich denke es IST das weltweit kleinste Handy mit SIMkarte (9mm dick)oder? (siehe Photo)(nichts neu entwickelt, nur die Bauteile intern anders Gruppiert, die SIM ist auf die Kontakte reduziert und dazu ein minimicro Simkartenhalter gebaut) Welche Diode ist gemeint? Liegt die verkehrt rum? Ich nehme an es ist die Freilaufdiode gemeint. Soll ich die weglassen? Wieso 23,7V??? Es ist ein 12V NiMh-Accu (sollten doch 12v am Motor ankommen oder?). Soll ich die Freilaufdiode weglassen? Vorab: Vielen Dank Georg
Bitte um die grösstmögliche Verzeihung!! Die Freilaufdiode ist RICHTIG montiert, aber ich habe sie FALSCH im Plan eingezeichnet. (hier ist sie korrekt eingezeichnet) Warum der MOSFET glüht weiss ich noch immer nicht. Liben Gruß Georg
Welchen Mosfet Typ 25A setzt du ein? Ein FR024 ist mir nicht bekannt. Die 1N4002 in der Gate Leitung ist eher kontraproduktiv. Ein Fet will schnell geschaltet werden. Die Diode verhindert, dass das Gate schnell ausgeräumt wird. Ein Fet braucht eine Mindestspannung zwischen Source und Gate, um sauber zu schalten. Ich bezweifle mal, dass die 3,7V ausreichen (bei dir noch um 0.7V der Diode verringert). Ein Fet will schnell geschaltet werden. Kann dein Prozessor die Gate Kapazität der Endstufe hinreichend schnell umladen?
Die Diode verhindert so doch komplett das entladen des Gates!? Du hast einmal +12V und einmal -12V eingezeichnet, dann wären es 24V. Ich vermute deine -12V sollen GND sein. Viele Grüße Michael
Danke für die Antwort! Georg G. Auch danke für den Hinweis, daß die 1N4002 zu langsam ist und außerdem noch Spannung frisst. Ich habe die wegen der Angst um das Board vom Mikrokopter eingebaut. Kann ich die 1N4002 gefahrlos weglassen? Kommt da nichts zerstörerisches vom MOSFET-Gate retour? Der grössere DC-Motor vom "Silverlite X-UFO" ist angesprungen und hat auf Steuerbefehle - aber nicht schön - reagiert daher glaube ich, daß die Ansteuerspannung für den MOSFET passt. Den FR024N gibt es vom "grossen Con..." es ist ein relativ grosser SMD-Teil, eigentlich sollte das ein IRFR024N sein, "FR024N" steht am MOSFET drauf. Bei dem X-UFO-Motor sind noch 2 "gelb eingewickelte), offensichtlich Speicherdrosseln, vor dem Motor eingebaut, könnten die das Durchbrennen der MOSFETS verursachen? Ich glaube die haben nur mit Entstörung zu tun? Herzliche Grüße an Alle Georg
Die Diode sorgt nur dafür, dass du Ladung auf das Gate bekommst, ein "Low" deines Controllers kommt aber nicht durch. Außerdem ist (wie bereits gesagt) eine Mindestspannung zwischen Gate und Source notwendig. Diese steht im Datenblatt des Transistors. Wenn du diese nicht erreichst, dann verhält sich der FET wie ein Widerstand. Deswegen brennt er durch. Suche mal nach einem Gate-Treiber für den Fet!
Georg Engstler schrieb: > IRFR024N So kommen wir dann weiter. Die Gate/Source Schwellspannung ist 2 bis 4 Volt - aber für 250uA Strom. Für "richtig" Strom möchte er schon 5,5V mindestens. Das wird also im besten Fall sehr knapp, eher heiß. In der Meßschaltung des Datenblattes werden 10V angelegt. Die Gate/Source Kapazität liegt bei gut 400pF. Da muss dein Prozessor sich schon anstrengen, das in kurzer Zeit um zu laden. Die Diode ist da tödlich. Noch ein Wort zu den Maximalwerten: Du liest das Datenblatt wie ein Verkäufer des Herstellers. Lies es mal wie ein Mitarbeiter, der Reklamationen eines Kunden bearbeiten soll. Dann werden die 25A Drain Strom sehr schnell sehr klein. Aber für deine 2A wird es reichen - wenn wir hoffen, dass der Anlaufstrom des Motors nicht zu hoch ist.
> .. Oszi habe ich leider auch nicht.
Dann in ein paar Jahren wieder. Ohne macht's keinen Sinn. So kannst du
blind eimerweise Halbleiter entsorgen und staunen weshalb..
Lieben Dank für Eure Antworten!!!!!!!!! Also ich fasse zusammen: Die 1N4002 ist zu langsam und unnötig, nur was ist wenn der MOSFET infolge kaputt o.ä. über das Gate mit 12V zurückschlägt - ist die Platine Kaputt?!? Andere, schnellere Diode? Da der Größere Motor bei 12V (ohne Anlaufstrom) 1,6A saugt, muss der MOSFET schon was können, und er will auch haben: 10Volt muss ich zusammenbringen, dass heisst, ich komme um einen Treiber nicht herum. Den Strom für den Treiber kann ich ja von der 3,7V Platine nehmen, da die kleinen Antriebsmotoren wegfallen, sollte genug "Saft" übrigbleiben. Ich bin ein "Verkleinerer" (siehe mein Handy weiter oben). Dieses Quadrokopterprojekt ist ähnlich. ALLES mögliche Gewicht muss weg. Die Platine vom Microkopter ist gerade mal so gross wie ein Daumenglied, und hat vieleicht 5Gramm gegen die 100g vom Chinaboard winzig, und funktioniert echt gut, der Microkopter liegt ruhig in der Luft! Der Vorteil daraus: längere Flugzeit oder größere Zuladung (Kamera z.B.) Vielleicht könnte ich noch einen Vorschlag für einen Treiber bekommen bitte, bitte? Ich weiss nicht welche Werte die Teile haben sollten. Nochmal Dank an alle Ihr habt mich ein schönes Stück weitergebracht!!! Herzlichst Georg
Georg Engstler schrieb: > Die 1N4002 ist zu langsam und unnötig, nur was ist wenn der MOSFET > infolge kaputt o.ä. über das Gate mit 12V zurückschlägt - ist die > Platine Kaputt?!? Die Diode ist nicht "langsam und unnötig" sondern tödlich. Und ja, die Platine ist hin, wenn 12V rückwärts auf das Gate kommen. > Andere, schnellere Diode? Genauso tödlich. Auch ein Widerstand geht nicht, das Gate muss schnell ausreichend Spannung bekommen. > dass heisst, ich komme um einen Treiber nicht herum. Richtig erkannt. > Den Strom für den Treiber kann ich ja von der 3,7V Platine nehmen, > da die kleinen Antriebsmotoren wegfallen, sollte genug "Saft" > übrigbleiben. Leider nein. Dein Treiber muss nämlich am Ausgang mindestens 6V, besser noch 8V oder mehr bereit stellen können. Er kommt also an die 12V Versorgung. > Vielleicht könnte ich noch einen Vorschlag > für einen Treiber bekommen bitte, bitte? Ich weiss nicht welche Werte > die Teile haben sollten. Alternativ gibt es auch FETs, die mit kleinen Spannungen am Gate leben können. Stichwort "Logic level".
Georg G. schrieb: > Die Diode ist nicht "langsam und unnötig" sondern tödlich. Und sie ist nicht tödlich, weil sie "langsam und unnötig" ist, sondern sie ist tödlich, weil sie im Weg ist und verhindert, dass der FET schnell abgeschaltet werden kann.
Georg G. schrieb: >> Andere, schnellere Diode? > Genauso tödlich. Auch ein Widerstand geht nicht, das Gate muss schnell > ausreichend Spannung bekommen. Und genauso schnell muss die Ladung wieder weg. Deshalb kann die Diode nicht funktionieren. Als Gate Treiber werfe ich mal den mic4417 in die Runde. Vdd bis 18V, Logic on ab 2,4V. Jedoch nicht billlig Alternativ wie schon genannt ein Logic level FET. Ich benutze immer gern die Suchmaschienen der Hersteller (Infinion, irf, ...) oder Lieferanten (farnell,...). Schau dir auf jedenfall die Rdson-Ugs Kurve an. die sollte bei knapp über 3V weit unter 1 Ohm sein.
Matthias xxx schrieb: > mic4417 in die Runde. Vdd bis 18V, > Logic on ab 2,4V. Jedoch nicht billlig Er braucht 4 Stück und das Stück kostet etwa € 1.-, sollte also noch finanzierbar sein. Aber leider ist der Treiber invertierend. Vorschlag: FAN3224, Dual Driver, non inverting, als SOIC-8 bastelfreundlich, über Digikey zu bekommen.
Und wiedereinmal Vielen Dank!! Also einen passenden MOSFET (z.B. HEXFET, logiclevel o.ä.) finden, oder Treiber finden. Die 1N4002 weglassen. Eine Frage noch: Kann/darf ich eine Schutzdiode in der Sourceleitung oder Darinleitung oder beides einbauen, > Angst um die Platine, macht das Sinn? Liebe Grüße an alle Georg
Georg Engstler schrieb: > Kann/darf ich eine Schutzdiode in der Sourceleitung oder Darinleitung > oder beides einbauen, Nein, lass es. Nimm einen Treiberbaustein und du bist auf der sicheren Seite. > Angst um die Platine, Verständlich. > macht das Sinn? Es beruhigt kurzfristig. Wenn dann aber der magische Rauch entwichen ist, ärgerst du dich doppelt. Du hast nach eigener Angabe keine Meßtechnik und auch deine Erfahrungen sind eher begrenzt. Also wirst du etwas in Material investieren müssen.
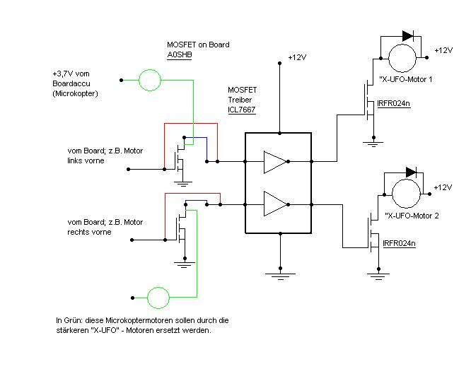
Lieben Dank an alle wieder einmal!! Also habe ich nun MOSFETtreiber besorgt: ILC7667, vom grossen "C" um leider 4.50/Stk. Das sollen Dual Power Mosfettreiber sein. Heisst das ich kann zwei Motoren mit EINEM Treiber unabhängig voneinander betreiben? Oder stören sich die unterschiedlichen PWM-Signale im ILC7667? Soll ich die Blaue oder rote Leitung zum Treiber nehmen? (bitte Dateianhang anschauen) Das heisst: vor oder nach dem A0SHB anzapfen? Fehlen noch eventuelle Kondis außer Stützkondis zwischen +12V und Ground? In Grün sind die zu ersetzenden Micromotoren und die Leitungen dazu gezeichnet, Freilaufdioden kann ich weder am Motor noch auf der Platine finden. Liebe Grüße an diejenigen welche ihre Zeit opfern, und denen helfen die noch nicht so firm sind!!!!!!!!!!! Georg
Georg Engstler schrieb: > Heisst das ich kann zwei Motoren mit EINEM Treiber unabhängig > voneinander betreiben? Oder stören sich die unterschiedlichen > PWM-Signale im ILC7667? Die stören sich nicht > Soll ich die Blaue oder rote Leitung zum Treiber nehmen? Die rote. > Fehlen noch eventuelle Kondis außer Stützkondis zwischen +12V und > Ground? Nein.
Georg G. schrieb: > Auch ein Widerstand geht nicht Das Stimmt nur aber so auch nicht, über Gate-Widerstände sollte man sich schon Gedanken machen. Im Bezug auf EMV usw. Viele Grüße Michael
STOP! Ist leider der Flasche Trieber. Der ICL7667 invertiert. D.h. Deine Motoren werden gleich loslaufen.
Georg Engstler schrieb: > ALLES mögliche Gewicht muss weg. Ehe du weiter MOSFETs durchbrennst - Bist du dir sicher, dass das ding dann auch fliegen wird? Wenn du Gewicht ansprichst brauchst du nicht mit den NiMh weiter machen. Mit den Brush-Motoren bist du auch auf dem Holzweg. Selbst wenn du das Ding damit in die Luft bekommen solltest bringt dir eine Flugzeit von 20s wenig.
Matthias xxx schrieb: > Ist leider der Flasche Trieber. Der ICL7667 invertiert. D.h. Deine > Motoren werden gleich loslaufen. Also die Motoren des Originals durch 1KOhm Widerstände ersetzen und nicht die rote sondern die blaue Variante wählen. Dann passt es wieder.
Doppelt invertiertiert:) Besser machts das nicht, aber daran hab ich auch schon gedacht. Ob das ganze Ding dann fliegt ist immernoch fraglich. Der Flugcontroller enthält ja bestimmt einen Beschleunigungssensor (o.ä.) und einen Regler der das Ding stabil hält. Ob der auch funktioniert wenn die gesamte Geometrie, Motorleistung, Trägheit,... anders ist? Kann durchaus sein dass es zwar elektronisch funktioniert aber nicht fliegt.
Matthias xxx schrieb: > elektronisch funktioniert aber nicht fliegt Es fliegt bestimmt. Ich habe schon viele Modelle gebaut. Geflogen sind alle. Nur unterschiedlich lange und nicht immer wunschgemäß.
Whow!!! Was ich hier dazu lerne ist schon ein bisschen mehr als ich gehofft habe. Zu den Flugeigenschaften: Der kleine Microkopter (beim grossen ^C^ um 36,90) fliegt wunderbar, liegt erstaunlich stabil, dank Mehrachsengyro in der Luft, ist fein austrimmbar, im Gegensatz zum X-UFO von Silverlite mit dem mechanischen Gyro ohne Hochachse. Die Elektronik vom Mikrokopter hat 6g , vom X-UFO um die 100g. Natürlich kommt ein anderer Flugaccu statt dem original Silverlite NiMh 350mAh - wenn funzt. Die Reichweite der Funkelektronik wird bei dem Microkopter mit 30m angegeben, 2,4Ghz, durch eine exakte Antenne am Flieger und einer Doppelbiquadsendeantenne am Sender lässt sich die Reichweite mehr als verdoppeln. Da ich keinen Festnetzanschluss daheim sondern mit Internetstick operierte, weit weg vom nächsten Sender, funktioniert so eine Doppelbiquadantenne bestens, Db-Gewinn: um die 12-14 DB. Lieben Gruß Georg PS an GEORG.G : der magische Rauch...... ich bekam einen Lachanfall, köstlich!!!!!
Evtl. kannst du dir das ganze Geraffel sparen. Zum A0SHB den du "on Board" angibst, passt die Teile-Nr: SI2300, der geht bis 20V und hat bei VGS = 3,7V ein RDSon von ca. 70mOhm. Das macht bei 1,6A weniger als 200mW die er locker verkraften kann.
Georg G. schrieb: > Es fliegt bestimmt. Ich habe schon viele Modelle gebaut. Geflogen sind > alle. Nur unterschiedlich lange und nicht immer wunschgemäß. Kann sein, dass die Regelung des kleinen Fliegers nicht mit dem X-Ufo klarkommt (Leistung vs. Trägheiten). Schweben vielleicht, aber rumfliegen eher unwahrscheinlich.. Es sei denn du kannst die Firmware anpassen, dazu gibt es hier auch einen Thread.
Servus Georg (auch Georg) Jetzt bin ich endlich dazugekommen den Flieger fertigzubauen, mit Mosfettreiber werden die Mosfet´s auch nicht mehr heiss - (danke für Eure Tips). Der ICL7667 invertiert, also habe ich den Ratschlag, die Motoren durch einen 1k Ohm Wiederstand zu ersetzten befolgt - Ergebniss: die Motoren liefen bei allerkleinster Gasstellung sofort an, also den Wiederstand der Motoren gemessen: 1,6 Ohm, ausprobieren verschiedener Wiederstände ergaben: zwischen 10 Ohm und 100 Ohm ein gutes Ergebniss, also setzte ich 56 Ohm SMD ein: die Gasannahme funktioniert annähernd linear. Laut Datenblatt vom ICL7667, habe ich noch 1x 4,7uF Tantal und 0,1uF Keramik von +12V gegen Ground geschalten. Jetzt kommt´s: Ich habe vorher zur Probe ein Motorenpaar (der ICL7667 ist ein Dualtreiber) "fliegend" zusammengelötet: Gas geben und auf 30% halten - ein Motor wird schneller bis zur Volllast der andere Motor wird langsamer bis zum Stillstand. Ich dachte mir da sind Induktivitäten und/oder wilde Kapazitäten störend, nach einem sauberen Zusammenbau mit kürzesten Leitungen und guten Grounding wird es funktionieren - leider nein - pro Motorenpaar wird einer schneller und der andere langsamer (sind ja jetzt zwei mal ICL7667). Was passiert da??? Ähhh, jetzt ist wieder einmal die Ratlosigkeit ein unerwünschter Gast bei mir. Singeltreiber verwenden? also einer pro Mosfet und Motor? Ein Tip von Euch welche Treiber ich kaufen soll? Viiiiel Bitte und Danke: Euer Georg vom Berg
Wenn Du den Testaufbau mit der Flightcontrol und Fernsteuerung steuerst dann entscheidet die Lageregelung der FC wie schnell der jeweilige Motor sich dreht....
Danke für die Antwort!! Daran dacht ich auch schon. Die Lage der Platine vom Microkopter scheint beim starten/hochfahren keinen Einfluss auf die Motorendrehzahl zu haben. Ich habe ein zweites, identes Modell vom Microkopter, wenn ich es senkrecht halte und dann -Mikrokopter Strom ein, -Fernsteuerung Strom ein, also quasi auf eine nicht normale Lage im Raum kalibriere, Gas gebe, Gas weg, und dann ohne Neustart dieses Mikrokoptermodell waagrecht auf den Boden stelle, fliegt es ganz so wie es sein soll. Es dreht auch immer der selbe Motor hoch und der andere nieder - nach ca 5sek., bei Gas von null weg, drehen alle zwei Motoren des selben Paares etwa gleich schnell, nach 3-5sek. dann gleiten die Drehzahlen OHNE Lageveränderung des Kopters (festhalten am Tisch) gravierend auseinander. Möglicherweise ist es so, daß der Dualmosfettreiber den Mist baut... Wissen tu ich das nicht. Weis wer was um so ein Problem? Lieben Gruß Georg vom Berg
Also, ich habe zwei ICL7667 für zwei Motormosfets versucht, d.h. Single- und nicht Dualbetrieb (natürlich den unbenutzten Eingang gegroundet), habe die Kondis weggelassen: gleicher Effekt. Die Platine/Elektronik vom Mikrokopter ist in Ordnung geblieben: ich habe wieder die Original Mikromotoren rückgebaut - und das Ding fliegt wie immer. Info schrieb: > Kann sein, dass die Regelung des kleinen Fliegers nicht mit dem X-Ufo > klarkommt (Leistung vs. Trägheiten). Schweben vielleicht, aber > rumfliegen eher unwahrscheinlich.. Der Mikrokopter kann drei Flugmodi: sanft, mittel und eher sehr "giftig", also sollte das Mehrgewicht und eventuelle Trägheit auszugleichen sein... Ich werde versuchen den FAN3224 aufzutreiben (ist in Öschistan ja nicht so einfach), vielleicht macht das Invertieren des Treibers und die Rückinvertierung durch Wiederstandsüberbrückung der Mikrokoptermotoren den Mist? Georg Engstler schrieb: > Es dreht auch immer der selbe Motor hoch und der andere nieder egal welche Stellung die Steuerplatine hat. (Das Teil liegt aber am Tisch und ist fixiert) Lieben Gruß Georg vom Berg
Bitte melde dich an um einen Beitrag zu schreiben. Anmeldung ist kostenlos und dauert nur eine Minute.
Bestehender Account
Schon ein Account bei Google/GoogleMail? Keine Anmeldung erforderlich!
Mit Google-Account einloggen
Mit Google-Account einloggen
Noch kein Account? Hier anmelden.




