Hallo zusammen, ich versuche gerade eine Platine zu entwerfen auf das ich ein TouchDisplay aufstecken möchte. Versorgt wird später alles aus einem 12V Steckernetzteil. Der LM2575T-3.3 ist für MMC und TSL2561 Lichtsensoren die 3,3V benötigen. Der LM2575T-5 ist für Atmega, Display und Relais. Die TSL2561 Lichtsensoren habe ich noch nicht testen können, laut Datenblatt können aber drei in einem TWI-Bus gleichzeitig genutzt werden. Da der Atmega mit 5V läuft musste hier noch ein Levelshifter dazu. (BSS138) An X12 sollen später 16 Relais (2 Relaismodule von SaintSmart) gesteuert werden. Ein Relais braucht 5V/ 20mA, macht max 320mA die zusätzlich über den LM2575T-5 gezogen werden. geplant ist; I²C -> Portexpander(PCF8575) -> Inverter(74HC540) -> ULN2803 -> Relais Die RTC (DS1307) ist für den Zeit Erhalt bei Stromausfall, Auf MMC sollen Logdaten wie z.B. Tageslichtstärke und Aussentemperatur. weitere Anschlüsse; HCSR04 Sonar DCF Anschluss SHT-11 Sensoren Tür-Kontakte ISP JTAG UART 0/1 sind irgendwo fehler - kann das überhaupt funktionieren?
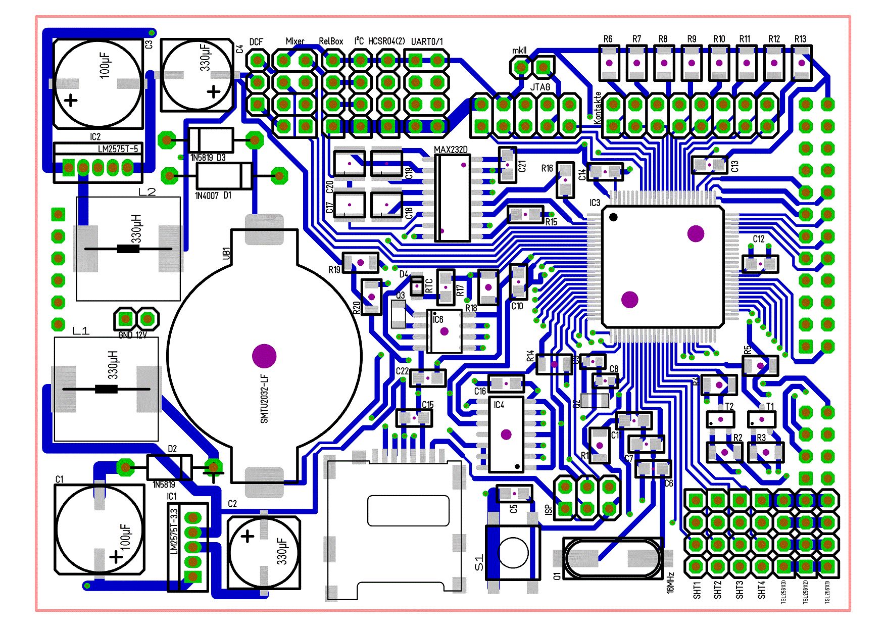
hm, keine Kritik? und die Platine dazu? GND Flächen?
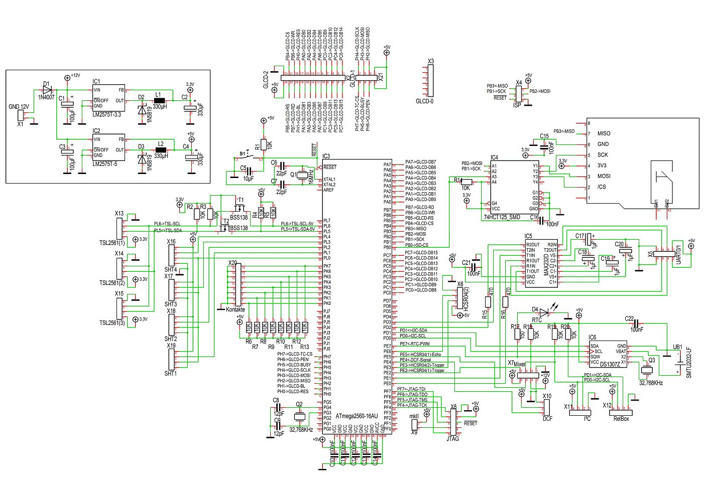
Ohne Anspruch auf Vollständigkeit: - LED D4 wird so nicht blinken, wenn das der Zweck sein soll; da der DS1307 open drain ist, gehoert die nach +5V geschaltet - wofuer der 32kHz-Quarz am ATMega? Uhr gibt es doch schon...
Den LED Anschluss werde ich ändern. Mit der Uhr haste nat. recht, ich trau dem DS1307 nur noch nicht. Hatte hier ein TinyRTC Modul im Testaufbau und das lief im Batteriebetrieb nicht Synchron. Vielen Dank fürs gucken :)
Mit C5 10µ wirst du Probleme beim programmieren bekommen, mach da 100n daraus.
Du solltest versuchen, den Quarz direkt am MCU anzubringen, nicht erst an über die halbe Platine führen. An R1 vom Reset könnte man auch noch parallel die Diode anbringen. Muss aber nicht zwingend. Ansonsten, wenn dir die DS1307 zu ungenau ist, kannst du auch direkt eine temperaturkompensierte RTC nehmen. ZB Ds3231.
vielen dank, nun hab ich alles soweit geändert wie vorgeschlagen. vlt findet ihr ja noch was zum meckern, - ich bitte darum.
Du Scheinst das ganze möglichst klein bauen zu wollen. Warum dann Jtag wenn du auch ISP hast? Warum einen extra Schaltregler für 3,3V? da hängt doch nicht viel dran. Zu Plan: R15/R16 für was? C5 ist viel zu gross. (Habe noch nie ein C am reset gehabt...) Diese I2c 3,3v <> 5V Schaltung ist getestet? Wie lang sollen denn die Kabel werden die du an dem µC anschließen willst? Ich hoffe alles im selben Gehäuse.... Zum Layout: http://www.lothar-miller.de/s9y/categories/33-Quarz muss es hc49 sein? C1..C4: nimm normale elkos. Die halten mechanisch mehr aus. D3: http://www.lothar-miller.de/s9y/categories/40-Layout-Schaltregler Masseführung generell Verbesserungswürdig (ja auch unter Ic3 darf man auf TOP Leiterbahnen verlegen). Bekommst du auf alle Pfosten auch Stecker drauf (Die Flachbandkabel kommen Seitlich raus....)? Und der Klassiker: Befestigungslöcher?
tim schrieb: > Du Scheinst das ganze möglichst klein bauen zu wollen. Ja, die Platine soll genauso groß werden wie das LCD an dem die Befestigungslöcher sind. > Warum dann Jtag wenn du auch ISP hast? Hm, zum Debuggen dacht ich. eigentlich brauch ich Jtag echt nicht, hab ja nichtmal nen debugger. > Warum einen extra Schaltregler für 3,3V? da hängt doch nicht viel dran. Hab in anderen Threads von Problemen mit der mmc Versorgung gelesen da schien mir das am einfachsten. Ich lass das jetz erst mal so. > Zu Plan: > R15/R16 für was? hehe, ok die kommen raus. > C5 ist viel zu gross. (Habe noch nie ein C am reset gehabt...) C5 hab ich schon auf 10nF geändert nur ganz vergessen den überarbeiteten schaltplan hochzuladen. > Diese I2c 3,3v <> 5V Schaltung ist getestet? Nein, weder die levelshifter für mmc noch die für TSL2561. Im Testaufbau benutze ich ein fertiges Atmegamodul, da ist ein MMC Slot mit drauf. > Wie lang sollen denn die Kabel werden die du an dem µC > anschließen willst? Ich hoffe alles im selben Gehäuse.... <5m für I²C-Bus Sensoren und die DCF Antenne. nehm geschirmtes CAT Kabel dafür. Das Display + Platine soll in ein AluGehäuse an dem ich vermutlich rundstecker für die Sensoren anschraube. > Zum Layout: > http://www.lothar-miller.de/s9y/categories/33-Quarz > muss es hc49 sein? OK das sieht echt besser aus, ich werds nachbessern und beide Seiten für die Bestückung nutzen, dann kann ich auch einen tht Quarz nehmen. thx tim
Und wenn du schon über die Quarze nachdenkst, kannst du für den alten uC auch gleich einen Baudratenquarz einplanen. Wären bei 12V denn nicht auch 12V-Relais besser? Die 100mW landen so oder so im Relais. Aber bei 5V eben auch ein Anteil an der Pv des 5V-Reglers. Und Relais brauchen keine auf den u geregelte Spannung. Die 3V3 kannst du auch ganz bequem mit einem LDO aus den 5V erzeugen.
tim schrieb: > (ja auch unter Ic3 darf man > auf TOP Leiterbahnen verlegen). OK, darf ich auch "vias_unterm_ic" platzieren? Wollte kleinst mögliche Vias nutzen um Platz zu sparen, sind die "vias_options" bei PCB-Pool machbar oder überhaupt ratsam? tim schrieb: > muss es hc49 sein? Warum eigentlich, welchen würdet ihr mir denn empfehlen? Marco S schrieb: > Und wenn du schon über die Quarze nachdenkst, kannst du für den alten uC > auch gleich einen Baudratenquarz einplanen. Dazu müsste ich eine Menge Code umschreiben, hm vlt mach ich dass aber später noch. Marco S schrieb: > Wären bei 12V denn nicht auch 12V-Relais besser? Die 100mW landen so > oder so im Relais. Aber bei 5V eben auch ein Anteil an der Pv des > 5V-Reglers. Und Relais brauchen keine auf den u geregelte Spannung. Wollt erst ein fertiges Relais Board von Saint Smart nutzen aber selbst da müsste ich ja noch eine weitere Platine für den I²C Portexpander anfertigen. Also dann mach ich am besten gleich die komplette Platine mit I²C und 12V Relais. > Die 3V3 kannst du auch ganz bequem mit einem LDO aus den 5V erzeugen. super, habs geändert - so bekomm ich auch wieder etwas Platz zum routen. Stimmt denn jetzt der neue "Schaltplan"?
sry, hier nochmal in normaler Größe, hat vermutlich nicht jeder ein 12m Display am start -.-
electro-moe schrieb: > Stimmt denn jetzt der neue "Schaltplan"? Sicher dass das LCD mit 5V läuft? Die LCDs die ich kenne brauchen 3.3V. Bei 5V Betrieb muss man aufpassen dass die Background LEDs nicht zuviel Strom durch die 5V ab- bekommen (brennen in kürzester Zeit durch). Aber das ist nur geschätzt, ich kenne dein LCD ja nicht ....
ja, 3,3V brauch ich nur für TSL Lichtsensoren und MMC. Alles andere läuft auf 5V. thx fürs reinschauen
Hallo nochmal der Moe, Also das Layout ist jetzt überarbeitet, kein JTAG und Uhrenquarz mehr. 3,3V aus LinearRegler und anderen Quarz rausgesucht; http://de.farnell.com/euroquartz/14-7456mhz-mj-30-30-40-12pf/quarz-3-2x5mm-cer-14-7456mhz/dp/1640929 - Was würdet ihr noch ändern? Hab ich auch die richtigen Bauteile gewählt?
Bitte melde dich an um einen Beitrag zu schreiben. Anmeldung ist kostenlos und dauert nur eine Minute.
Bestehender Account
Schon ein Account bei Google/GoogleMail? Keine Anmeldung erforderlich!
Mit Google-Account einloggen
Mit Google-Account einloggen
Noch kein Account? Hier anmelden.


















