Ich suche nach einem Weg, eine Ausfallsicherheit in einen Schaltplan einzubauen, mit möglichst einfachen Bordmitteln. In meiner beigefügten Zeichnung habe ich einen Schaltplan dargestellt, mit meiner Zeitmesseinrichtung. Hier sind am Start und am Ziel jeweils 3 Contrinex Reflexionslichtschranken parallel angeschlossen. Vom Start /Ziel zum Richtertisch liegt derzeit ein Kabel mit 12 Meter länge mit 3 Adern. Hier wird 12V an die Lichtschranken geliefert und die 3te Leitung liefert die Daten ob Lichtschranke geschlossen oder geöffnet ist an das 12 V Relay Am Richtertisch habe ich ein Kästchen wo heute 2 12V Relais drin sind die bei Unterbrechung schalten. In meiner geplanten Erweiterung habe ich nun noch 2 LEDs rot und grün für Start und Ziel eingebaut und ein 5V Relais. Dies schaltet im Wechsel wenn die Lichtschranke unterbrochen ist die rote LED und wenn Sie geschlossen ist leuchtet die grüne LED. Wenn nun das Kabel zum Start Ziel getrennt wird bleibt die grüne LED an. Hier suche ich nach einem Weg die rote LED zu schalten damit man erkennt wenn die Leitung unterbrochen ist. Ein Weg was ich gefunden habe wäre wenn ich ein weiteres Relais am Start Ziel zwischen die 12V schalte und dann 2 weitere Kabel zum Richtertisch führe also dann von 3 auf 5 Adern, dann könnte ich zumindest darüber alle LEDs ausschalten wenn ich die 5V da drüber laufen lasse. Ich würde aber gerne die rote LED oder sogar eine weitere die mir dann quasi den Abbruch der Leitung anzeigt. Kann mir hier jemand helfen? Auch ist das meine erste größere Schaltung die ich alleine aufgebaut habe. Ich wäre dankbar über jeden Hinweis was ich da noch verbessern muss. Die Relais sind mit Dioden intern daher hier keine separaten eingezeichnet.
Mit diesem Thread kann ich nichts anfangen, weil: - Wozu soll die ganze Schaltung überhaupt gut sein? Du hast beschrieben, woraus sie besteht, aber nicht, welchem zweck sie dient. - Anscheinend möchtest du, dass eine Rote LED an geht, wenn eine Leitung unterbrochen wird. Das ist ganz einfac. Aber dadurch wird die Schaltung nicht Ausfallsicherer. Um Dir wegen der Ausfallsicherheit zu helfen, müsstest du erstmal genau beschreiben, um welche Ausfälle es geht und was du unter Ausfallsicherheit versteht. Als Softwareentwickler verstehe ich unter Ausfallsicherheit, dass ein Serverausfall erkannt wird und dann ein Ersatzmechanismus greift, damit der bereitgestellte Service trotzdem verfügbar bleibt. Du denkst wohl an etwas ganz anderes, oder? Wegen der LED:
1 | LED |
2 | + o------[===]--+--|>|-----+-----o - |
3 | | | |
4 | +----------+ |
5 | Kabel |
Wenn das Kabel unterbrochen wird, geht die LED an. Statt der roten LED kannst du auch einen Optokoppler verwenden, dessen Ausgang die bereits vorhandene rote LED zusätzlich zum Relaiskontakt ansteuert. Ist es das, was du suchst?
Stefan Us schrieb: > - Wozu soll die ganze Schaltung überhaupt gut sein? Also ich weiß nicht was ich da mehr schreiben kann. Ich dachte dass meine Einleitung grundsätzlich erklärt für was Sie ist. Was gegebenenfalls hier fehlt ist Die 2 12V Relais die von dem Start/Ziel Lichtschranken geschaltet werden sind auch noch an einer seriellen Schnittstelle angeschlossen. An der seriellen Schnittstelle wird ein Laptop eingesteckt wo ein Programm läuft welches die Kontakte der Lichtschranke auch verwendet um dann Zeitmessungen vorzunehmen. Mein Ausbau sah nun vor, dass ich am Richtertisch 2 LEDs für Start und für Ziel habe. Grün bedeutet die Lichtschranke ist geschlossen, also da es sich um eine Reflexionslichtschranke handelt ergänze ich noch dass dies bedeutet der gegenüberliegende Spiegel steht richtig und die Lichtschranke ist bereit. wenn Nun etwas durch die Lichschranke kommt wird diese unterbrochen, dies soll nun dazu führen dass für diese Zeit die grüne LED aus geht und die rote leuchtet. Es kommt oft vor dass jemand das Teil umwirft und es wieder hingestellt werden muss. Wenn dies nicht ordentlich hingestellt wird ist die Lichtschranke nicht bereit. Das soll die rote LED auch zum Ausdruck bringen. Für die Ausfallsicherheit dachte ich an folgendes was ich doch auch geschrieben habe. Oft rennt einer das Ziel um und reißt dabei auch den Stecker heraus. Nun würde nach aktuellem Stand meine Schaltung auf grün bleiben. Den die Lichschranke schaltet ja nur bei Unterbrechung auf rot da hier bei Unterbrechung am Ausgang die 12V die es als Eingang hat ausgegeben werden und damit das 12 V Relais schaltet. Wenn ich das Kabel abziehe ist die Lichtschranke ohne Strom und das bewirkt heute dass immer noch die grüne LED leuchten würde. Hier suche ich nun einen Weg das Ausfallsicher zu bekommen also wenn die Datenleitung unterbrochen wird auch entweder eine dritte LED zu schalten oder die rote ein und grüne auszuschalten. Deinen Vorschlag habe ich auch gesehen aber bin mir nicht sicher ob das so ohne weiteres geht. Du hast hier zwischen + und - eine LED und parallel ein Kabel was dann ja ein Kurzschluss wäre. Ich habe heute 3 Leitungen + Leitung 12 V zur Lichtschranke GND zur Lichtschranke Datenleitung von Lichschranke Diese sind in einem geschlossenen geschirmten Kabel und mit Stecker Buchse am Start Ziel und am Richtertisch verbunden. Wenn der Stecker unterbrochen wird habe ich den Zustand den ich Abfangen will. Mein Ansatz ging von 3 auf 5 Kabel zu erweitern und damit dann die Unterbrechung zu erkennen.
Dein niedrigster Spannungswert sind also 0,46V ohne Fehler? Von A zu 0V? Warum machst du nicht einen kleinen Komparator rein, der bei Spannungen < 0,2 V eine Fehler-LED schaltet? (oder sonst einen Vorgang deiner Wahl...) Gruß
Bau das ganze doppelt auf, wenn dann ein System spinnt hast du die Messwerte des 2.
Pat Wat schrieb: > Dein niedrigster Spannungswert sind also 0,46V ohne Fehler? > Von A zu 0V? Ja. bzw. was meinst du mit ohne Fehler? Wenn die Lichtschranke mit 12 V versorgt wird und die LED keinen Spiegel/Reflektor gegenüber hat, ist die Lichtschranke somit nicht geschlossen. In dem Fall liefert A 11,26 V bei 12V Eingang. Kurze Spitze 16V wenn Sie schaltet. Ist der Reflektor da wäre die Lichtschranke geschlossen und dann messe ich an A die 0,46V. >Warum machst du nicht einen kleinen Komparator rein Das habe ich heuet zum ersten Mal gelesen und mach mich mal Schlau :-)
Wenn du ein bisschen testen möchtest: http://www.linear.com/designtools/software/ Hier LT Spice für dein Betriebssystem ziehen (Freeware) Die in der Bibliothek hinterlegten Bauteile gibt es auch immer mit Beispielbeschaltungen. Gruß
Udo Schmitt schrieb: > Bau das ganze doppelt auf, wenn dann ein System spinnt hast du die > Messwerte des 2. Es geht nicht um eine Ausfallsicherheit der Zeitmessung. Wie ich geschrieben habe passiert es sehr häufig dass das Start oder Ziel Hindernis (es geht um Agility Hundesport) vom Mensch oder Hund umgerannt wird. Dann ist es eh eine Disqualifikation und man braucht keine Zeit :-) Es geht darum dass nun Leute die am Platz stehen das Hindernis wieder hinstellen. Da es ein Sprung ist wo quasi im Abstand von ca. 70 cm 2 Gestelle aufgestellt werden und dann eine Stange drauf gelegt wird. Am Start Ziel sind nun an diesem Gestänge die Reflexionslichtschranken auf der Gegenseite sind Reflektoren. Die beiden Teile haben eine gewisse Tolleranz wo die Lichtschranke immer noch akzeptiert aber wenn das nun einer zu krumm hinstellt ist die Schranke nicht geschlossen. So das ist das Thema was ich mit meiner Anzeige am Richtertisch erreichen will. In dem Fall ist die Schranke nicht geschlossen also leuchtet die rote LED noch besser wäre noch ein Buzzer dran dass es jeder hört Den nun muss einer was tun sonst rennt der nächste Los und die Lichtschranke ist nicht bereit Wenn nun aber der Stecker draußen ist, dann leuchtet Sie auch grün und jeder meint alles ist gut. Dabei ist das Teil gar nicht dran.... Das ist mein Problem was ich hier beschreibe
Ausfallsicherheit der Übertragung kann man natürlich nur erzeugen wenn genügend "Informationen" übertragen werden, will sagen z.B. 3 Pegel. Ein zusätzliches Kabel bringt da wenig. Lichtschranken sind wohl PNP Dark-ON, 10..36VDC. Das würde es ermöglichen eine bestimmte Spannung permanent auf die Leitung zu legen, die etwa die Hälfte der Ausgangsspannung der Lichtschranke in ON-Zustand ist. Dann könnte man die Pegel so auswerten, dass 0V Fehler, 0.5*ON Ruhezustand und ON den Ereigniszustand ergibt. Damit ergibt der Ausfall der Masseleitung allerdings auch ON-Zustand wenn ein einfacher Spannungsteiler verwendet wird. Zum Speichern des Startimpulses braucht man ein selbsthaltendes Relais oder einen flankengetriggerten Flipflop und Rücksetzschalter/-schaltung. Zum einfachen Überwachen der Stecker könnte man versuchen den Versorgungskreis durch ein Relais leiten, das dann bei geschlossenem Stromkreis schaltet, wenn genug Strom durch fließt. Ist aber zu prüfen, ob das mit den Lichtschranken auch geht (das Relais auch schaltet, die Wicklung das aushält, und genug Spannung an den Lichtschranken ankommt).
Er will doch nur sicherstellen, dass niemand das Kabel rausgerissen hat, oder? Im Fall, dass kein Fehler anliegt hat er eine definierte Mindestspannung. Im Fehlerfall wird diese unterschritten -> Warnung. Das ganze mit so wenig Zusatzbeschaltung wie möglich. Laut seinem anderen Thread fängt er ja gerade frisch an, da freut man sich, wenn es fertige Bauteile gibt, die einem etwas Arbeit abnehmen :) Gruß PS: Hey Jochen, ist das LTSpice was für dich? ;)
Die einfachste Lösung wäre aus meiner Sicht den Strom der zu den Lichtschranken fliesst zu überwachen. D.h., wenn der Stecker an der Lichtschrank eingesteckt ist, dann fliesst auch ein Strom von einigen mA. Wenn der Stecker rausgerissen wird oder das Kabel durchtrennt wird, dann fliesst kein Strom oder bei Kurzschluss ein wesentlich erhöhter Strom. Die 12V zur Lichtschranke über einen Shunt schicken und die Differenzspannung bei Stromfluß messen. Kann man mit einem OP-Amp auswerten. Auch den evt. Überstrom im Falle eines Kurzschlusses.
Pat Wat schrieb: > PS: Hey Jochen, ist das LTSpice was für dich? ;) Hab es noch nicht installiert. Sieht alles mächtig aus. Proteus ist auch so was, worüber ich die Tage beim Lesen gestolpert bin... Ich wird das mal probieren Ich hab mal angefangen zu lesen zu dem Thema Komparator. du schreibst > Warum machst du nicht einen kleinen Komparator rein, der bei Spannungen > 0,2 V eine Fehler-LED schaltet? (oder sonst einen Vorgang deiner > Wahl...) das wäre eigentlich genau das wobei die Spannung dann ja eher 0 wäre wenn der Stecker zwischen Lichschranke und Richtertisch gezogen ist. KAbel wird nicht abgerissen ist ja eine Steckverbindung gvs hat aber auch grad was geschrieben wo ich noch am nachvollziehen bin. Am Richtertisch habe ich in der Regel ja immer eine Spannung. Ich habe das Thema dass die Datenleitung von der Lichtschranke eigentlich 3 Zustände hat Zustand 1 = 0V = keine Verbindung Dunkelrot (oder hier rot und unten gelb) Zustand 2 < 11V = geschlossen sollte Grün anzeigen da alles bereit Zustand 3 > 11V = unterbrochen Signal liefert 11,26 V = Rot Das Relay hat 2 Zustände, also müsste ich nun quasi 2 Relais verbinden aber ohne weitere Leitungen zwischen Lichtschranke und Richtertisch bin ich mit meinen Mitteln derzeit am Ende. Könnte mir vorstellen mit dem Komparator diesen 2ten und 3tenZustand noch irgendwie zu erkennen.
1 | LED |
2 | + o------[===]--+--|>|-----+-----o - |
3 | | | |
4 | +----------+ |
5 | Kabel |
>> Wenn das Kabel unterbrochen wird, geht die LED an. >> Deinen Vorschlag habe ich auch gesehen aber bin mir >> nicht sicher ob das so ohne weiteres geht. >> Du hast hier zwischen + und - eine LED und >> parallel ein Kabel was dann ja ein Kurzschluss wäre. Nein, da ist kein Kurzschluss. Das Ding links neben der LED ist ein Widerstand. Wenn das Kabel verbunden ist, liegt die ganze Spannung (12V) nur an dem Widerstand an. Wenn das Kabel unterbrochen ist, fließt der Strom jedoch durch die LED, so dass sie leuchtet. Du kannst diese Konstruktion verwenden, um unterbrochene Kabel anzuzeigen.
Schau Dir mal den TL431 an. Mit dem kannst du sehr bequem eine Spannung messen und dementsprechend ein Relais schalten.
1 | Relais |
2 | +------XXXXX----+--------o +12V |
3 | | | |
4 | +--------|>|----+ |
5 | ___|___ 1N4148 |
6 | R1 (2,5V) | | |
7 | in o--[===]---+------| TL431 | |
8 | | |_______| |
9 | |~| | |
10 | R2 |_| | |
11 | | | |
12 | GND o---------+----------+ |
Der TL431 kostet nur wenige Cent. Wenn an seinem Eingang 2,5V oder mehr anliegen, schaltet er das Relais ein. Du musst also nur die Widerstände so wäglen, dass der Schaltvorgang bei der gewünschten Spannung stattfindet. Wenn du z.B. zweimal 10k Ohm nimmst, schaltet er bei 5 Volt.
Stefan Us schrieb: > Wenn das Kabel unterbrochen wird, geht die LED an. Ja Sorry den Widerstand habe ich nicht gesehen, dann verstehe ich was du da meinst. Den TL431 Beitrag hab ich auch grad gelesen. Verstehe da jedoch das Schaubild nicht ganz. Das 12V Relais wird doch durch die Lichtranke geschaltet indem diese am Ausgang A die 11,26 V liefert. Wenn nun diese Leitung getrennt wird habe ich doch gar keine Verbindung mehr zu dem TL431 Ich hab da das Problem dass ich das nicht auf meinen Fall abbilden kann. Du schreibst wenn er 2,5V oder mehr bekommt schaltet er das Relais. Wenn doch aber die Leitung weg bricht habe ich doch gar keine Spannung mehr. Eventuell muss ich da mal drüber schlafen...
Ein Vorschlag. Zu prüfen ist ob die Lichtschranken damit den erwarteten Ausgangspegel erzeugen können. Der 339 hat Open-Collector Ausgang weshalb noch zu prüfen wäre ob das Ergebnis nicht invertiert werden muss. Widerstand R2 kann vermutlich einfach dem Shunt R4 zugeschlagen werden, an dem die Ausgangsspannung überwacht wird. Je nach gewünschtem Ergebnis könnte man den 4. Teil des 339 noch als Wired-Or + Inverter verwenden, wobei allerdings A und B verschwinden; sonst mir echten Gattern.
ich habe heute den ganzen Tag versucht zu dem Thema weiter zu kommen. Natürlich mit meinen noch kümmerlichen Kenntnissen. Einige LEDs hab ich zum Schmelzen gebracht... Immerhin ein Erfolg :-) Ich habe heute unter dem Stichwort Stromflusskontrolle folgendes gefunden. Link und Bild anbei http://www.kfz-tech.de/SchaltStromflKontr.htm Hier wird ein PNP Transistor verwendet um eine LED zu steuern wenn der Verbraucher ausfällt. Also für mich ist das eine sehr simple Schaltung oder nicht? Nun habe ich keinen PNP Transistor mit dem das geklappt hat. Einen hatte ich aus einem Starterset jedoch scheint da die Differenz zu groß gewesen zu sein da er nie geschaltet hat. Ich muss also wieder einkaufen und mein Materialbestand weiter erweitern. Leider steht auf der Schaltung nur PNP Transistor und mir ist auch noch nicht klar nach welchen Werten ich da genau suchen muss da es bei Reichelt so viele verschiedene gibt. Ich dachte mal ich muss doch in erster Line wieder von meinen Verbraucher ausgehen. Eine Contrinex Lichtschranke hat 12V und 13.8 mA wenn ich das Messe. Wenn Sie schaltet ist der Strom etwas höher. Am Start und Ziel sind dann immer 3 Lichtschranken parallel geschaltet und das habe ich mal durchgemessen da liegen dann ca. 40 mA an und wenn Sie schalten alle 3 max. 46 mA Verstehe ich das richtig dass ich nach dem gehen muss? Ich stelle mir dann vor anstelle der LED hier ein Relais zu schalten wo ich dann grundsätzlich grüne LED schalte wenn Verbraucher unter Strom steht und rote LED wenn Verbraucher nicht angeschlossen ist. Wenn das mal geht wollte ich dann versuchen den Zustand 1 noch aufzusplitten in Lichtschranke ist geschlossen oder geöffnet und dann habe ich alle 3 Zustände Mit dem Spannungsmessen was hier auch vorgeschlagen wurde komme ich auch erst weiter wenn ich mal ein paar Teile da habe also meine Einkaufsliste füllt sich.
Vielleicht kommst du mit einer solchen Schaltung zurecht. Die genaue Ansteuerung des LM3914 hab ich mir erspart, sieht man im Datenblatt. Du willst ja mehrere Arten Kurzschlüsse und offene Leitungen erkennen, also sollten Umschaltkontakte in deinen Lichtschranken-Sammlern sein und die Auswertung mehrere Spannungen (aus/ein/div.Fehler) anzeigen können.
Da die Lichtschranke die "Datenleitung" nur auf 12V ziehen kann, R1 (R2) nicht am Richtertisch sondern in die Lichtschranken (Start, Ziel) einbauen. Und am Richtertisch zwei Widerstände vom + zu zur "Datenleitung" einbauen. Diese Widerstände müssen einen höheren Wert haben als R1/R2. Wenn die Lichtschranke eingesteckt ist zieht R1 die "Datenleitung" auf 0V, wenn die Leitung unterbrochen wird, zieht der neue Widerstand die "Datenleitung" auf 12V und schaltet die Rote LED ein.
Danke für eure Vorschläge. wenn ich jedoch ein Relais bei den Lichtschranken einbaue und damit eine Datenleitung steuere bedeutet dies dass ich eine weitere Leitung benötige. Diese Variante hatte ich auch schon im Testaufbau jedoch versuche ich ohne weitere Datenleitungen etwas zu finden.
Lösung gefunden nach dem Stromflussplan habe ich nun einen Kondensator S8550 PNP gefunden und damit experimentiert. Am Emitter habe ich die 12V angeschlossen. Am Collector ein 12V Relais leider derzeit nur Schließer, da besorge ich mir nun Wechsler. Habe dann an dem 12V Relais ein kleines 5V Relais Wechsler dran wo ich zwischen rot und grüner LED umschalte An Base habe ich mit einem Vorwiderstand 1K und eine Diode 4007 an 12V angeschlossen. Zwischen Diode und Widerstand geht nun meine Datenleitung + zur Lichtschranke. Sobald ich diese Leitung trenne schaltet der Transistor und das Relais Wechsel zwischen Rot und Grün. Sobald ich meine Teile da habe werde ich mal mein aktuellen Schaltplan hier zeigen. Da dies ja meine ersten Schaltungen sind die ich entwickle eine Frage. Die Testschaltung habe ich nun mal seit 1 Std im Dauerbetrieb und die Bauteile auf Erwärmung zu prüfen. Mein 12 V Relais ist ja während der eingeschalten Phase immer geschaltet und erst wenn ein Stecker raus geht schaltet es quasi aus. Ist ja nur ein Schließer. Dadurch ist es dann auch etwas warm nehme ich an. Ist das so normal? Würde ein solches Relais auf Dauer kaputt gehen wenn es immer geschaltet ist oder sehr schnell dann verschlissen?
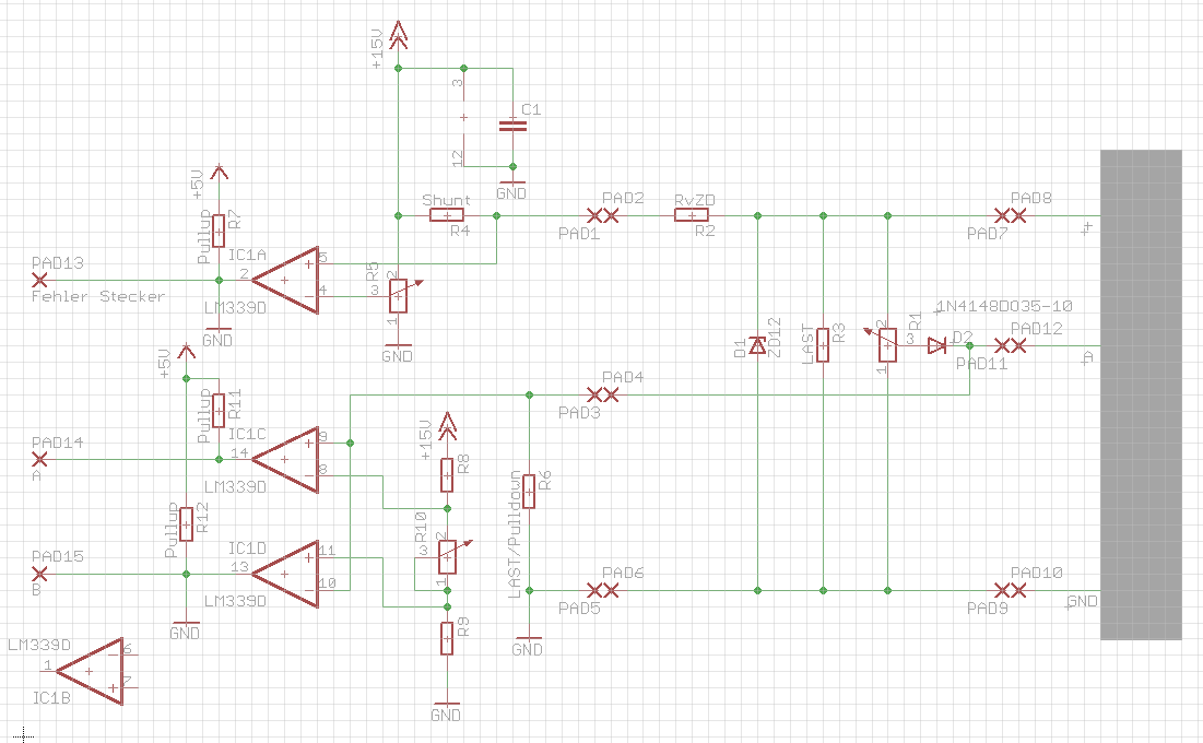
Jochen S. schrieb: > Sobald ich meine Teile da habe werde ich mal mein aktuellen Schaltplan > hier zeigen. Anbei mein fertiger Schaltplan und auch nach 4 Std ist noch nichts durchgeschmort :-)
> Ich hab da das Problem dass ich das nicht auf meinen Fall abbilden kann. Die Schaltung mit dem TL431 war keine komplett-Lösung. Ich wollte Dir nur einen Ansatz geben, ein Relais bei einer bestimmten Spannung schalten zu lassen. Den Ansatz, 11,26V als Schwellspannung zu benutzen fand ich allerdings sowieso nicht so toll. Ich würde eher eine separate Ader vom Kabel nutzen, um Unterbrechung der Steckverbindung zu erkennen - also die LED Lösung.
Bitte melde dich an um einen Beitrag zu schreiben. Anmeldung ist kostenlos und dauert nur eine Minute.
Bestehender Account
Schon ein Account bei Google/GoogleMail? Keine Anmeldung erforderlich!
Mit Google-Account einloggen
Mit Google-Account einloggen
Noch kein Account? Hier anmelden.




