Hallo Leute, habe einen Temperaturcontroller der 1V/100°C ausgibt. Diese Temperatureingangsspannung möchte ich per Komperator vergleichen und wenn die Referenzspannung unter die Temperatureingangsspannung fällt eine Alarmspannung ausgeben. Mann kann diesen Contoller auch ausgangseitig direkt an ein Voltmeter anschliessen da der Ausgangabewert 1V/100°C ist und quasi direkt die Temperatur anzeigen lassen. Soweit so gut. bei dem Datenblatt des Temeraturcontoller steht was von Impedanz: "" 1V/100°C Ausgang( welche 1K Ohm Ausgangsimpedanz hat ) mit DigitalVoltMeter angeschlossen ( unter Annahme 1...10M Ohm ) "" wie ist das zu Verstehen? passt das mit meiner Eingangsschaltung am Komperator? kann mir bitte jemand kurz erklären was es mit der Impedanz auf sich hat, speziel in meiner Schaltung, muss ich etwas ändern? vielen Dank für die Hilfe
Heinz L. schrieb: > "" 1V/100°C Ausgang( welche 1K Ausgangsimpedanz hat ) mit > DigitalVoltMeter angeschlossen ( unter Annahme 1...10M ohm ) "" Der Ausgang des Temperatur-Controllers bildet mit dem angeschlossenen Messgerät einen Spannungsteiler. Bei einem Verhältnis von 1kOhm zu 1MOhm ist der Messfehler vernachlässigbar. Deine Schaltung hat das Problem, dass sie wegen der fehlenden Mitkopplung im Bereich des Schaltpunktes "hin- und herklackert". Dein Komparator sollte noch eine Hystere bekommen.
STK500-Besitzer schrieb: > Heinz L. schrieb: >> "" 1V/100°C Ausgang( welche 1K Ausgangsimpedanz hat ) mit >> DigitalVoltMeter angeschlossen ( unter Annahme 1...10M ohm ) "" > > Der Ausgang des Temperatur-Controllers bildet mit dem angeschlossenen > Messgerät einen Spannungsteiler. > Bei einem Verhältnis von 1kOhm zu 1MOhm ist der Messfehler > vernachlässigbar. > > Deine Schaltung hat das Problem, dass sie wegen der fehlenden > Mitkopplung im Bereich des Schaltpunktes "hin- und herklackert". > Dein Komparator sollte noch eine Hystere bekommen. OK, Hysterese ist eingeplant. nur nicht eingezeichnet im Schaltplan. der Eingangswiderstand von 47Ohm ist soweit dann ok? ich muss da nix abändern? ich werde ja keinen Voltmeter anschliessen, sondern das Ausgangsignal vom Contoller direkt in den positiven Eingang des Komperators leiten.... das mit der Impedanz des Controllers und dem Voltmeter habe ich leider immer noch nicht verstanden...
Heinz L. schrieb: > Diese Temperatureingangsspannung möchte ich per Komperator vergleichen So ein Bauteil gibt es nicht! Und nein: ich echauffiere mich nicht über Rechtschreibfehler (da hätte ich gut 10x mehr zu tun), sondern um einen falschen Fachbegriff. > "" 1V/100°C Ausgang( welche 1K Ohm Ausgangsimpedanz hat ) mit > DigitalVoltMeter angeschlossen ( unter Annahme 1...10M Ohm ) "" > > wie ist das zu Verstehen? Dass der Messfehler mit einem 1MOhm Messgerät an der 1kOhm Quelle vernachlässigbar ist. > kann mir bitte jemand kurz erklären was es mit der Impedanz auf sich > hat, speziel in meiner Schaltung, Die Impedanz deiner Schaltung hier entspricht im Wesentlichen dem Leckstrom deines OP-Amps und bewegt sich weit über den 10MOhm. Die Ausgangsimpedanz des Temperatursensors ist 1kOhm, weil dort vermutlich im Ausgang (zur Kurzschlusssicherheit) ein 1kOhm Widerstand eingebaut ist. Und dieser 1kOhm-Widerstand bildet zusammen mit dem Eigangswiderstand deines Messgeräts oder deines Komparators einen Spannungsteiler. > muss ich etwas ändern? Du solltest noch eine klitzekleine Hysterese einbauen. Sonst "flattert" dein Ausgang dann, wenn die Schwelle "gerade so" erreicht wird...
Heinz L. schrieb: > bei dem Datenblatt des Temeraturcontoller steht was von Impedanz: > > "" 1V/100°C Ausgang( welche 1K Ohm Ausgangsimpedanz hat ) mit > DigitalVoltMeter angeschlossen ( unter Annahme 1...10M Ohm ) "" > > wie ist das zu Verstehen? Stichwort: reale Spannungsquelle als Reihenschaltung einer idealen Spannungsquelle und Innenwiderstand. > passt das mit meiner Eingangsschaltung am Komperator? 1. es heißt Komparator 2. was sollen die 47 Ohm da? Was die beiden 1µF Kondensatoren? Wenn du die Eingangsspannung schon filtern willst, dann doch nicht so niederohmig. Gerade die 47R sind in Reihe mit dem 1K Ausgangswiderstand der Quelle doch vollkommen witzlos. Und warum willst du die Vergleichsspannung filtern? Wenn diese Spannung nicht steht wie eine 1, dann ist die ganze Schaltung zwecklos. 3. wie der Vorposter bemerkte, sind Komparatoren ohne Hysterese "nervös". Im Bereich der Umschaltspannung wackeln sie hin und her. Wenn das stört (meistens tut es) dann sieht man besser eine Hysterese vor.
Lothar Miller schrieb: > Heinz L. schrieb: >> Diese Temperatureingangsspannung möchte ich per Komperator vergleichen > So ein Bauteil gibt es nicht! > Und nein: ich echauffiere mich nicht über Rechtschreibfehler (da hätte > ich gut 10x mehr zu tun), sondern um einen falschen Fachbegriff. > >> "" 1V/100°C Ausgang( welche 1K Ohm Ausgangsimpedanz hat ) mit >> DigitalVoltMeter angeschlossen ( unter Annahme 1...10M Ohm ) "" >> >> wie ist das zu Verstehen? > Dass der Messfehler mit einem 1MOhm Messgerät an der 1kOhm Quelle > vernachlässigbar ist. > >> kann mir bitte jemand kurz erklären was es mit der Impedanz auf sich >> hat, speziel in meiner Schaltung, > Die Impedanz deiner Schaltung hier entspricht im Wesentlichen dem > Leckstrom deines OP-Amps und bewegt sich weit über den 10MOhm. > Die Ausgangsimpedanz des Temperatursensors ist 1kOhm, weil dort > vermutlich im Ausgang (zur Kurzschlusssicherheit) ein 1kOhm Widerstand > eingebaut ist. > Und dieser 1kOhm-Widerstand bildet zusammen mit dem Eigangswiderstand > deines Messgeräts oder deines Komparators einen Spannungsteiler. > >> muss ich etwas ändern? > Du solltest noch eine klitzekleine Hysterese einbauen. Sonst "flattert" > dein Ausgang dann, wenn die Schwelle "gerade so" erreicht wird... OK, sorry Comperator, mit Hysterese dann Schmitt-Trigger, besser? ja, Hysteres ist eingeplant.... 47 Ohm Eingangswiderstand am Comperator dann ok? den Mini-Voltmeter denn ich zusätzlich verwenden möchte, habe ihn mal in die Schaltung mit eingezeichnet, um die Spannung=Temperatur anzeigen zu lassen hat nur diese Angaben, weis also nicht welchen Eingangswiderstand dieser hat. Update-Frequenz: ca. 200ms Messbereich: 0-200V Mit 3 Kabel. Messgenauigkeit: 0,1% Lagertemperatur: -10 ° C ~ +65 ° C Betriebsstrom: <8 mA (min.) Luftfeuchtigkeit: 10 ~ 80% (keine Kondensation) Display-Größe: 22mm 14mm 7mm Sonnenexposition: keine direkte Exposition passt das soweit dann alles? vielen Dank
Axel Schwenke schrieb: > Heinz L. schrieb: >> bei dem Datenblatt des Temeraturcontoller steht was von Impedanz: >> >> "" 1V/100°C Ausgang( welche 1K Ohm Ausgangsimpedanz hat ) mit >> DigitalVoltMeter angeschlossen ( unter Annahme 1...10M Ohm ) "" >> >> wie ist das zu Verstehen? > > Stichwort: reale Spannungsquelle als Reihenschaltung einer idealen > Spannungsquelle und Innenwiderstand. > >> passt das mit meiner Eingangsschaltung am Komperator? > > 1. es heißt Komparator > > 2. was sollen die 47 Ohm da? Was die beiden 1µF Kondensatoren? Wenn du > die Eingangsspannung schon filtern willst, dann doch nicht so > niederohmig. Gerade die 47R sind in Reihe mit dem 1K Ausgangswiderstand > der Quelle doch vollkommen witzlos. Und warum willst du die > Vergleichsspannung filtern? Wenn diese Spannung nicht steht wie eine 1, > dann ist die ganze Schaltung zwecklos. > > 3. wie der Vorposter bemerkte, sind Komparatoren ohne Hysterese > "nervös". Im Bereich der Umschaltspannung wackeln sie hin und her. Wenn > das stört (meistens tut es) dann sieht man besser eine Hysterese vor. 1. OK Komparator 2. das hat mir jemand aufgezeichnet, mit dem Filter... also weglassen ? 3. ja mit Hysterese, schon klar, schribe ich oben... 4. der Minivoltmeter braucht lt. Hersteller 4,5-5V Betriebspannung.... wie gross ist dann der Eingangswiderstand..? U=RxI >> 625 Ohm?
so habe das mal neu gezeichnet...
ist das jetzt ok? ohne R-C-Filter... oder den C am Poti auch weglassen?
und ich möchte zwei kleine Voltmeter fest mit einbauen um die
Eingangsspannung=Temperatur und die Referenzspannung mit einander
vergleichen zu können und um zu sehen ob beider der eingestellten
Referenzspannung tatsächlich der Komparator schaltet...
der Minivoltmeter braucht lt. Hersteller 4,5-5V Betriebspannung....
wie gross ist dann dessen Eingangswiderstand..? U=RxI >> 625 Ohm?
passt dann das mit der Impedanz, wenn der Temperatur-Contoller 1K Ohm
Ausgangsimpedanz hat ??
Update-Frequenz: ca. 200ms
Messbereich: 0-10V
Mit 3 Kabel.
Messgenauigkeit: 0,1%
Lagertemperatur: -10 ° C ~ +65 ° C
Betriebsstrom: <8 mA (min.
ich weiss das für machen hier das Themas langweilig ist, aber für mich sind da doch einige offene Fragen, vielleicht macht scih jemand gerne die Mühe und korrigiet meinen Schaltplan bzw. sagt mir ob das soweit ok ist... vielen Dank
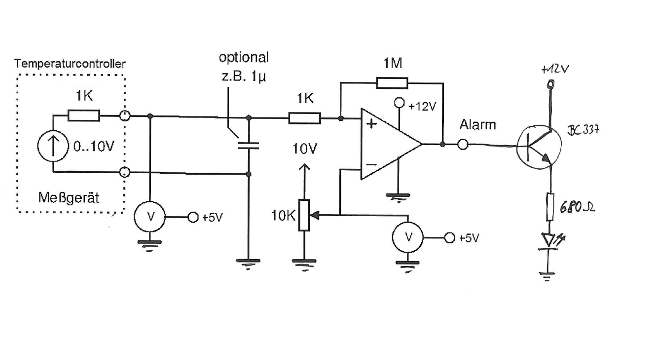
<seufz> Du hast ja wirklich gar keine Ahnung ... Heinz L. schrieb: > ist das jetzt ok? ohne R-C-Filter... oder den C am Poti auch weglassen? Ich habe mal eine kleine Skizze gemacht. Der Filterkondensator ist optional. Der wird nur gebraucht, wenn zwischen Meßgerät und Schaltung eine längere Leitung ist und/oder das ganze in einer Umgebung mit starken Störungen betrieben werden soll. Der Widerstand 1M vom Ausgang zum (+) Eingang bestimmt die Hysterese. Wenn der OPV mit +12V/0V betrieben wird, dann schwingt der Ausgang um 12V. Das Widerstandsverhältnis 1K:1M untersetzt diese Änderung um Faktor 1000 zu 12mV am OPV-Eingang. Wenn die Quelle tatsächlich 1K Innenwiderstand haben sollte (was ich anzweifle) dann wäre das wirkliche Widerstandsverhältnis 2K:1M, entsprechend 24mV Hysterese. Bei 10mV/K entspricht das dann einer Temperatur-Hysterese von 1,2 bzw. 2,4K Die Spannung 10V habe ich mal einfach übernommen. Dir ist schon klar, daß die stabilisiert sein muß? > und ich möchte zwei kleine Voltmeter fest mit einbauen um die > Eingangsspannung=Temperatur und die Referenzspannung mit einander > vergleichen zu können und um zu sehen ob beider der eingestellten > Referenzspannung tatsächlich der Komparator schaltet... Kann man machen. > der Minivoltmeter braucht lt. Hersteller 4,5-5V Betriebspannung.... > wie gross ist dann dessen Eingangswiderstand..? U=RxI >> 625 Ohm? Woher willst du den Strom I in deiner Beziehung haben? Was sind das für Voltmeter? Digitale haben i.d.R. einen sehr hohen Eingangswiderstand in Größenordnung 1M. Die kannst du dann einfach direkt anschließen ohne daß sie eine großartige Auswirkung haben. > Betriebsstrom: <8 mA (min. Das ist der Strom, den sie aus der Versorgungsspannung (+5V) beziehen. Nicht der Strom am Meßeingang.
Ganz ok ist, dass du endlich mal einen vollständigen Schaltplan gezeichnet hast (bis auf den Masseanschluss am Poti, den du vergessen hast). Nicht ok ist, dass deine Hysterese viel zu groß ist. Außerdem schlägt deine Hysteres vollständig auf die Temperaturmessung durch (d.h. der am Voltmeter angezeigte Temperaturwert springt um rund 200° nach oben, sobald der Alarm schaltet. Um die Hysterese halbwegs definiert einstellen zu können, würde ich mich nicht auf die 1kOhm Ausgangsimpedanz verlassen. Ich würde einen Widerstand vor den Komparator schalten (selbe Stelle, wo zuvor 47Ohm waren, aber eher einen 10-100kOhm Widerstand wählen). Den Rückkoppelwiderstand für die Hysterese kannst du dann in den MOhm-Bereich legen. Der Eingangswiderstand des Voltmeters lässt sich aus deinen Angaben nicht ablesen, mit dem Betriebsstrom hat er jedenfalls nichts zu tun. Gibt es vielleicht einen Link zu dem Multimeter?
Axel Schwenke schrieb: > <seufz> > > Du hast ja wirklich gar keine Ahnung ... > > Heinz L. schrieb: >> ist das jetzt ok? ohne R-C-Filter... oder den C am Poti auch weglassen? > > Ich habe mal eine kleine Skizze gemacht. > > Der Filterkondensator ist optional. Der wird nur gebraucht, wenn > zwischen Meßgerät und Schaltung eine längere Leitung ist und/oder das > ganze in einer Umgebung mit starken Störungen betrieben werden soll. > > Der Widerstand 1M vom Ausgang zum (+) Eingang bestimmt die Hysterese. > Wenn der OPV mit +12V/0V betrieben wird, dann schwingt der Ausgang um > 12V. Das Widerstandsverhältnis 1K:1M untersetzt diese Änderung um Faktor > 1000 zu 12mV am OPV-Eingang. > Wenn die Quelle tatsächlich 1K Innenwiderstand haben sollte (was ich > anzweifle) dann wäre das wirkliche Widerstandsverhältnis 2K:1M, > entsprechend 24mV Hysterese. Bei 10mV/K entspricht das dann einer > Temperatur-Hysterese von 1,2 bzw. 2,4K > > Die Spannung 10V habe ich mal einfach übernommen. Dir ist schon klar, > daß die stabilisiert sein muß? > >> und ich möchte zwei kleine Voltmeter fest mit einbauen um die >> Eingangsspannung=Temperatur und die Referenzspannung mit einander >> vergleichen zu können und um zu sehen ob beider der eingestellten >> Referenzspannung tatsächlich der Komparator schaltet... > > Kann man machen. > >> der Minivoltmeter braucht lt. Hersteller 4,5-5V Betriebspannung.... >> wie gross ist dann dessen Eingangswiderstand..? U=RxI >> 625 Ohm? > > Woher willst du den Strom I in deiner Beziehung haben? Was sind das für > Voltmeter? Digitale haben i.d.R. einen sehr hohen Eingangswiderstand in > Größenordnung 1M. Die kannst du dann einfach direkt anschließen ohne daß > sie eine großartige Auswirkung haben. > >> Betriebsstrom: <8 mA (min. > > Das ist der Strom, den sie aus der Versorgungsspannung (+5V) beziehen. > Nicht der Strom am Meßeingang. Danke Axel! aber wo ist in deiner Schaltung der Anschluss zum Temperaturcontroller? dir ist klar das das ein anderes, separates Bauteil ist.. ok, Voltmeter direkt anschliessen... sind diese hier: Achim S. schrieb: > Ganz ok ist, dass du endlich mal einen vollständigen Schaltplan > gezeichnet hast (bis auf den Masseanschluss am Poti, den du vergessen > hast). > > Nicht ok ist, dass deine Hysterese viel zu groß ist. Außerdem schlägt > deine Hysteres vollständig auf die Temperaturmessung durch (d.h. der am > Voltmeter angezeigte Temperaturwert springt um rund 200° nach oben, > sobald der Alarm schaltet. > > Um die Hysterese halbwegs definiert einstellen zu können, würde ich mich > nicht auf die 1kOhm Ausgangsimpedanz verlassen. Ich würde einen > Widerstand vor den Komparator schalten (selbe Stelle, wo zuvor 47Ohm > waren, aber eher einen 10-100kOhm Widerstand wählen). Den > Rückkoppelwiderstand für die Hysterese kannst du dann in den > MOhm-Bereich legen. > > Der Eingangswiderstand des Voltmeters lässt sich aus deinen Angaben > nicht ablesen, mit dem Betriebsstrom hat er jedenfalls nichts zu tun. > Gibt es vielleicht einen Link zu dem Multimeter? Masseanschluss am poti ist doch dran, nach dem C... ok, Widerstand vor Komparator mit 10-100K Ohm und Hysteresewiderstand um die 100M Ohm... Voltmeter sind diese hier: http://www.ebay.de/itm/Mini-LED-0-10V-Rot-Digital-Voltmeter-Panelmeter-Spannungsanzeige-3-kable-DL-/261625242186?pt=Mess_Pr%C3%BCftechnik&hash=item3cea14624a
Heinz L. schrieb: > Masseanschluss am poti ist doch dran, nach dem C... Ok, dann viel Spaß beim Einstellen der Vergleichsspannung. Falls es nicht klappen sollte: einfach nochmal über die Schaltung nachdenken. Heinz L. schrieb: > Voltmeter sind diese hier: dumm gelaufen: ich finde dort auch keine Angabe zum Eingangswiderstand. Manchmal hat es doch Vorteile, wenn man statt bei Ebay im Laden kauft. Entweder das Teil ist geeignet, oder aber nicht. Einfach mal mit einer Probemessung austesten.
Axel Schwenke schrieb: > <seufz> > > Du hast ja wirklich gar keine Ahnung ... > ja, leider sehr wenig.. :-( > Die Spannung 10V habe ich mal einfach übernommen. Dir ist schon klar, > daß die stabilisiert sein muß? die Referenzspannung wird ganz klassisch über einen LM7810 und zwei Cs hergestellt, ist das ok?
Achim S. schrieb: > Heinz L. schrieb: >> Masseanschluss am poti ist doch dran, nach dem C... > > Ok, dann viel Spaß beim Einstellen der Vergleichsspannung. Falls es > nicht klappen sollte: einfach nochmal über die Schaltung nachdenken. > kannst du mir sagen wie dann der Masseanschluss aussehen sollte? ihr verwirrt mich jetzt total.... :-(
@ Axel, so dann, mit zwei Voltmetern und dem Anschluss für den Themperaturcontoller ? die Referenzspannung von 0-10 V wird mit einem LM7810 und zwei Cs von Batterie +12VDC hergestellt, meintest du das mit stabilisiert?
Unbekannte Quellen möglichst wenig belasten. Unbekannte Lasten so einbauen, daß sie das Ergebnis wenig beeinflussen. -> 1-Verstärker am Eingang notwendig.
Helge A. schrieb: > Unbekannte Quellen möglichst wenig belasten. Unbekannte Lasten so > einbauen, daß sie das Ergebnis wenig beeinflussen. -> 1-Verstärker am > Eingang notwendig. habe das mal etwas abgeändert... wieso ist die Quelle, also der Thermperaturcontoller unbekannt?
Heinz L. schrieb: > die Referenzspannung von 0-10 V wird mit einem LM7810 und zwei Cs von > Batterie +12VDC hergestellt, meintest du das mit stabilisiert? Der 7810 ist ein Spannungsregler und keine Referenz. Ausserdem ist die Dropspannung von 2V etwas knapp.
Harald Wilhelms schrieb: > Heinz L. schrieb: > >> die Referenzspannung von 0-10 V wird mit einem LM7810 und zwei Cs von >> Batterie +12VDC hergestellt, meintest du das mit stabilisiert? > > Der 7810 ist ein Spannungsregler und keine Referenz. Ausserdem ist > die Dropspannung von 2V etwas knapp. ok, dann gehe ich runter auf 0-9V mit einem LM7809 was 0-900°C entprechen würden, das reicht mir auch, weil die Spannung vom Temperaturcontoller sowieso nie die 10V erreichen wird, eher max. 8,5-9,0V... wie sollte ich dann sonst die Referenzspannung von 0-9V aufbauen? das ganze Ding kann nur von einer 12V Batterie getrieben werden... Danke
Heinz L. schrieb: > @ Axel, so dann, mit zwei Voltmetern und dem Anschluss für den > Themperaturcontoller ? Mißverständnis. Das was du "Temperaturcontroller" nennst, habe ich "Meßgerät" genannt. Denn am Ende ist es ja ein Meßwert der da rauskommt. > die Referenzspannung von 0-10 V wird mit einem LM7810 und zwei Cs von > Batterie +12VDC hergestellt, meintest du das mit stabilisiert? Ja. Helge A. schrieb: > Unbekannte Quellen möglichst wenig belasten. Die Quelle ist nicht unbekannt: Heinz L. schrieb: > bei dem Datenblatt des Temeraturcontoller steht was von Impedanz: > 1V/100°C Ausgang( welche 1K Ohm Ausgangsimpedanz hat ) > 1-Verstärker am Eingang notwendig. Eben nicht.
> die Referenzspannung von 0-10 V läßt sich auch mit Shuntregler (TL431) erreichen. Dann sind 12V genug. > Die Quelle ist nicht unbekannt Innenbeschaltung? Datenblätter werden gelegentlich Marketingoptimiert ;)
Helge A. schrieb: > die Referenzspannung von 0-10 V > > läßt sich auch mit Shuntregler (TL431) erreichen. Dann sind 12V genug. > > Die Quelle ist nicht unbekannt > > Innenbeschaltung? Datenblätter werden gelegentlich Marketingoptimiert ;) wie gesagt, ich kann auch mit 0-9V als Referenzspannung leben, da der Temperaturcontroller wahrscheinlich nicht über 9V liefern wird. Die max. sollte 850 Grad C nicht überschreiten. Somit sollte das mit dem LM7809 passen. Außerdem wird das alles am Fhz. als Temperaturkontrolle verwendet, wobei die Batterie immer so um die 13,8V hat, insofern würde auch der LM7810 gehen, da bleiben fast 4V fürs Schwingen über. Danke trotzdem für den Hinweis zum Shunt Da es ja jetzt raus ist das die ganze Schaltung an der Fahrzeug-Batterie betrieben wird, macht es da nicht doch Sinn irgendwelche Filter in die obige letzte Schaltung mit einzubauen? Quasi als Rauschunterdrückung? Leider habe ich keine weiteren Ausgangsdaten zum Temperaturcontroller außer das es ein AD957 ist und eben 1V/C ausgibt.
Heinz L. schrieb: > Leider habe ich keine weiteren Ausgangsdaten zum Temperaturcontroller > außer das es ein AD957 ist und eben 1V/C ausgibt. Du meinst einen AD597? Hättest du uns das gleich im ersten (statt im gefühlt zwanzigsten) Beitrag verraten, dann hätte man dir gleich zu Beginn den Tip geben können, dass der AD597 selbst einen Alarmausgang hat (mit einstellbarer Schwelle und einstellbarer Hysterese...) Und der Ausgang des AD597 hat natürlich nicht 1kOhm Impedanz, wie kommst du darauf? Vielleicht weil er am Eingang keine höhere Impedanz als 1kOhm gegen Masse sehen will? Ein guter Teil der Diskussion oben ging also wohl völlig an den tatsächlichen Anforderungen vorbei. Nächstes mal verrate doch bitte gleich, mit welchen Bauteilen du arbeitest.
noch ne Frage: wie hoch ist denn die Ausgangsspannung (Alarm) am OP nach obiger Schaltung? Danke
Heinz L. schrieb: > @ Axel: > > ok so dann? Jep. Helge A. schrieb: >> die Referenzspannung von 0-10 V > > läßt sich auch mit Shuntregler (TL431) erreichen. Dann sind 12V genug. Wenn es wirklich 12V sind, dann reicht auch ein 78(L)10. Allerdings las ich vorhin "12V Batterie". Und eine 12V Batterie hat genauso wenig konstante 12V wie das 230V Stromnetz konstante 230V hat. Mittlerweile heißt es gar "Fahrzeug-Batterie". Und da stellt sich als nächste Frage, ob denn die Schaltung bei laufendem Motor funktionieren muß oder nicht. Und auch beim Betätigen des Anlassers oder nicht. Denn die Spannung nimmt jeweils ganz verschiedene Werte an, z.B. deutlich unter 10V beim Anlassen. Und generell sind häßliche Spannungsspitzen auf der Bordspannung zu erwarten, wenn der Motor läuft. Siehe: http://www.dse-faq.elektronik-kompendium.de/dse-faq.htm#F.23 Wenn die Schaltung auch bei 8V Batteriespannung noch funktionieren soll, würde ich eher einen Spannungsteiler für das Signal vom Temperaturcontroller vorsehen der den Spannungsbereich auf 0..5V halbiert. Und einen 78L05 für die Referenzspannung. Mindestens das Meßgerät für den Vergleichswert müßte man dann aber modifizieren (den Temperatur-Istwert kann man ja vor dem Spannungsteiler messen). Allerdings ist das vermutlich immer noch Bullshit. Denn der AD597 muß ja auch irgendwoher versorgt werden. Vermutlich ebenfalls aus dem Bordnetz, was bedeutet daß er zumindest in manchen Betriebszuständen zu wenig Betriebsspannung bekommt, um 10V Ausgangsspannung zu erreichen. Achim S. schrieb: > Und der Ausgang des AD597 hat natürlich nicht 1kOhm Impedanz, wie kommst > du darauf? Ich gehe davon aus, daß er ein Gerät mit dem AD597 hat. Gut möglich daß die da nicht den nackten IC-Anschluß nach draußen führen, sondern einen Angstwiderstand zwischenschalten. Oder die Angabe Heinz L. schrieb: > 1V/100°C Ausgang( welche 1K Ohm Ausgangsimpedanz hat ) ist eher als eine Art Versicherung gemeint: "der Ausgang hat einen Innenwiderstand und wir garantieren, daß der höchstens 1K ist" Heinz L. schrieb: > wie hoch ist denn die Ausgangsspannung (Alarm) am OP nach obiger > Schaltung? 12V (oder wieviel Betriebsspannung der OPV halt bekommt) wenn die Schwelle überschritten ist. Und sonst 0V.
Achim S. schrieb: > Heinz L. schrieb: >> Leider habe ich keine weiteren Ausgangsdaten zum Temperaturcontroller >> außer das es ein AD957 ist und eben 1V/C ausgibt. > > Du meinst einen AD597? Hättest du uns das gleich im ersten (statt im > gefühlt zwanzigsten) Beitrag verraten, dann hätte man dir gleich zu > Beginn den Tip geben können, dass der AD597 selbst einen Alarmausgang > hat (mit einstellbarer Schwelle und einstellbarer Hysterese...) > > Und der Ausgang des AD597 hat natürlich nicht 1kOhm Impedanz, wie kommst > du darauf? Vielleicht weil er am Eingang keine höhere Impedanz als > 1kOhm gegen Masse sehen will? > > Ein guter Teil der Diskussion oben ging also wohl völlig an den > tatsächlichen Anforderungen vorbei. Nächstes mal verrate doch bitte > gleich, mit welchen Bauteilen du arbeitest. Also lt. Datenblatt hat der AD957 kein Alarmazusgang, soweit ich das sehe nur für defekte/offene Thermocouple!! ausserdem ist der AD597 nicht das einzigste Bauteile welches auf dem Temeraturcontoller sitzt!! der Temperatur contoller liefert oben genannte WERTE: 0-10 V.... bei einer Ausgangsimpedanz von 1K Ohm.. siehe erstes Post von mir
die Fhz-Batterie hat nach der Lima und dem zugehörigen Regler immer um die 13,8V. Die Temperatur wird natürlich nur bei Motorlauf gemessen werden. Der Motor hat keinen Anlasser, die Batterie wird nie unter 12V gehen... usw. Der Termocontoller ist speziel für diese Anforderungen komzipiert und liefer 0-10V als0 1V/100°C. ich möchte nicht die Ausgangspannung vom Contoller halbieren auf 0-5V, denn dann bringen die Voltemeter die zeitgleich die Temperatur anzeigen, also z.B. 4,V=470°C nichts.... müsste ja dann den angezeigten Wert x2 rechnen... Ok: HIGH-Ausgang= Versogungsspannung des OP LOW-Ausgang= 0V Ich will einfach nur die ankommenden 0-10V vom Termocontroller mit einer eingestellten Referenz-Alarm-Spannung vergleichen und gut ist.... Kann doch nicht so schwer sein... versorgt wird der OP mit 12V aus einer sauberen +12V DC Spanungsversorgung... die Voltmeter mit einer sauberen +5V DC Spanungsversorgung.... warum wird hier immer alles so verkompliziert?
Zur Info: Heinz hatte vor 3 Wochen schon mal einen Thread zu dem gleichen (selben?) Thema: Beitrag "0-5V Signal vom Thermometer weiterverarbeiten"
Ist doch nit kompliziert. Ich hab weiter oben schon ein Schaltungsbeispiel angehängt gehabt.
Helge A. schrieb: > Ist doch nit kompliziert. Ich hab weiter oben schon ein > Schaltungsbeispiel angehängt gehabt. ja, aber nicht gelesen das die Quelle bekannt ist.... ist ein Termocontoller der einen AD597 hat und 0-10V/100°C liefert, mit ausgangsimpedanz vonm 1k Ohm.....
Gut jetzt! Ihr könnt euch woanders die Köppe kloppen! @Heinz: bau die Schaltung einfach einmal auf und probier sie aus. Das sind doch nicht mal 10 Bauteile... Heinz L. schrieb: > ist ein Termocontoller der einen AD597 hat und 0-10V/100°C liefert, mit > ausgangsimpedanz vonm 1k Ohm..... Woher ist dieser Wert "1kOhm"? Im Datenblatt ist der nicht zu finden... Warum gibst du also nicht einfach die Quelle der Schaltung, die offenbar einen Schutzwiderstand am Ausgang hat, an? http://vems.hu/download/InputDrivers/EGT_AMP/Specs.html
Lothar Miller schrieb: > Gut jetzt! Ihr könnt euch woanders die Köppe kloppen! > > @Heinz: bau die Schaltung einfach einmal auf und probier sie aus. Das > sind doch nicht mal 10 Bauteile... > > Heinz L. schrieb: >> ist ein Termocontoller der einen AD597 hat und 0-10V/100°C liefert, mit >> ausgangsimpedanz vonm 1k Ohm..... > Woher ist dieser Wert "1kOhm"? Im Datenblatt ist der nicht zu finden... > > Warum gibst du also nicht einfach die Quelle der Schaltung, die offenbar > einen Schutzwiderstand am Ausgang hat, an? > http://vems.hu/download/InputDrivers/EGT_AMP/Specs.html Hallo Lothar, gut das du die Posts gelöscht hast. ja, das ist das Datenblatt, dachte nur der Teil den ich als Anfang dran habe wäre wichtig gewesen, dewegebn habe ich nicht die Quelle genannt. da steht doch das der Pin7 keine Kalibration benötigt und als Ausgang 1K Ohm als Impedanz hat, wenn ein DVM mit 1...10M Ohm angeschlossen wird... ist dieser 1k Ohm nun NUR Schutzwiderstand, oder was ? bedeutet dieser 1K Ohm Widerstand nicht die Ausgangs-Impedanz? oder wie ist dieser Satz dann zu verstehen? Ändert das jetzt was an der bisherigen, oben angehängten Schaltung? wenn die soweit OK ist, würde ich sie selbstverständlich mal aufbauen und berichten ob soweit alles läuft... Danke
Heinz L. schrieb: > ist dieser 1k Ohm nun NUR Schutzwiderstand, oder was ? Das weiß nur der Entwickler dieser Schaltung. > bedeutet dieser 1K Ohm Widerstand nicht die Ausgangs-Impedanz? Das ist die Ausgangsimpedanz dieser Schaltung, aber nicht die Ausgangsimpedanz des ICs. Heinz L. schrieb: > Ändert das jetzt was an der bisherigen, oben angehängten Schaltung? > wenn die soweit OK ist, würde ich sie selbstverständlich mal aufbauen > und berichten ob soweit alles läuft... Heinz L. schrieb: > noch Einwände? Was zauderst und zagst du an dieser klitzekleinen Schaltung so ewig herum? Meine exakt drei Stunden alte Aussage gilt immer noch: bau das Ding einfach mal auf und schau, was passiert.
Lothar Miller schrieb: > Heinz L. schrieb: >> ist dieser 1k Ohm nun NUR Schutzwiderstand, oder was ? > Das weiß nur der Entwickler dieser Schaltung. > >> bedeutet dieser 1K Ohm Widerstand nicht die Ausgangs-Impedanz? > Das ist die Ausgangsimpedanz dieser Schaltung, aber nicht die > Ausgangsimpedanz des ICs. ja ok, aber da ich diesen Contoller so verwende wie er geliefert wird, und diese Ausgangsschaltung ne Impedanz von 1K Ohm hat, muss ich doch mit deisem Wert auch weiter rechnen, also für Folgenschaltungen usw., oder nicht? > Heinz L. schrieb: >> Ändert das jetzt was an der bisherigen, oben angehängten Schaltung? >> wenn die soweit OK ist, würde ich sie selbstverständlich mal aufbauen >> und berichten ob soweit alles läuft... > Heinz L. schrieb: >> noch Einwände? > Was zauderst und zagst du an dieser klitzekleinen Schaltung so ewig > herum? Meine exakt drei Stunden alte Aussage gilt immer noch: > bau das Ding einfach mal auf und schau, was passiert. ja das mache ich ja auch.. nach der Arbeit ;-) wollte nur sicher gehen obs noch Einwände oder Tips gibt.. Danke
noch eine Frage: sehe ich das Richtig das der maximale Ausgangsstrom bei dem zu verwendeten TS272CN = Io= 30mA ist ? Seite 2 http://pdf.datasheetcatalog.com/datasheet_pdf/sgs-thomson-microelectronics/TS272BID_to_TS272IN.pdf Danke
Hallo, kurze Sache: der TLV271 ist z.Z nicht verfügbar! welchen sonstigen, klassischen Komparator kann ich denn sonst verwenden für meine obige Schaltung? Rail-to-Rail is klar... Open-Collector auch ok, dann halt mit Pull-Widerstand.. nen normalen LM393 ? oder gibts schnellere, bessere für meine Anforderung..? Eingangsspannung: 0 - 10 V Vegleichsspannung: 0 - 10 V Spannungsversorgung: max. 12V vielen Dank
Heinz L. schrieb: > oder gibts schnellere, bessere für meine Anforderung..? Warum brauchst du einen schnellen Komparator? > Eingangsspannung: 0 - 10 V > Vegleichsspannung: 0 - 10 V > Spannungsversorgung: max. 12V Bauform? > Spannungsversorgung: max. 12V Darf er nicht mehr haben, oder kommt maximal diese Spannung von der Versorgung? Heinz L. schrieb: > der TLV271 ist z.Z nicht verfügbar! Heinz L. schrieb: > bei dem zu verwendeten TS272CN Ja, was denn nun? Den TLC272 gibts bei Reichelt für 27 Cent mit 1-2 Tagen Lieferzeit...
Lothar Miller schrieb: > Heinz L. schrieb: >> oder gibts schnellere, bessere für meine Anforderung..? > Warum brauchst du einen schnellen Komparator? ich brauche ihn nicht umbedingt schneller, dachte halt.. >> Eingangsspannung: 0 - 10 V >> Vegleichsspannung: 0 - 10 V >> Spannungsversorgung: max. 12V > Bauform? sicher nicht SMD... halt mit PINS für Sockel >> Spannungsversorgung: max. 12V > Darf er nicht mehr haben, oder kommt maximal diese Spannung von der > Versorgung? maximale Spannungsversorgung die ich habe sind +12V, Komparator darf natuütlich , mehr verkraften > Heinz L. schrieb: >> der TLV271 ist z.Z nicht verfügbar! > Heinz L. schrieb: >> bei dem zu verwendeten TS272CN > Ja, was denn nun? > Den TLC272 gibts bei Reichelt für 27 Cent mit 1-2 Tagen Lieferzeit... den TLV/TLC271 hat mein Elektoniker um die Ecke nicht im Sortiment und der TS272CN ist z.Z ausgegangen... suche einfach eine gute Alternative zum TLV271/TS272CN ausserdem dem hat der TLC keinen Rail-to-Rail-Ausgang... also welcher? Danke
Bitte melde dich an um einen Beitrag zu schreiben. Anmeldung ist kostenlos und dauert nur eine Minute.
Bestehender Account
Schon ein Account bei Google/GoogleMail? Keine Anmeldung erforderlich!
Mit Google-Account einloggen
Mit Google-Account einloggen
Noch kein Account? Hier anmelden.












