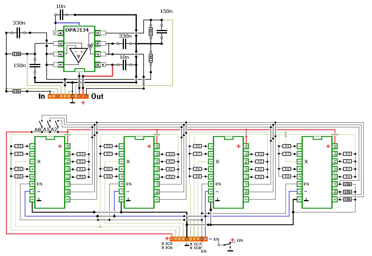
Die Schaltung soll den Bass Bereich einer Mehrwege-Box oder eines Subwoofers abtrennen. Der Einsatz ist zum vorab testen gedacht, ehe ermittelte Werte für eine Box übernommen werden. Aber wie ist das anzusteuern? Genügt es da einen Steuereingang zu verwenden von A, B, C ? Wie sehe ich dann welcher X gerade durchgeschaltet ist? Ich hoffe, mir kann jemand meine Zeichnung dahingehend erweitern.
Bevor du weiter überlegst solltest du dich fragen ob die Schaltung geeignet ist, Leistungen wie sie an Lautsprechern vorkommen, zu verarbeiten und zu übertragen.
........A B C INH 75Hz x x x 1 82Hz 0 0 0 0 91Hz 1 0 0 0 100Hz 0 1 0 0 113Hz 1 1 0 0 125Hz 0 0 1 0 140Hz 1 0 1 0 150Hz 0 1 1 0 167Hz 1 1 1 0 mit 0 = GND, 1 = 12V, x=beliebig GND oder 12V
Juergen schrieb: > Genügt es da einen Steuereingang zu verwenden von A, B, C ? Nein, bei CMOS darf kein Eingang offen sein. > Wie sehe ich dann welcher X gerade durchgeschaltet ist? Das steht im Datenblatt: A,B und C sind die Adressleitungen, die das zugehörige X durchschalten. Die Zahl bei X ist die Adresse. Gruß Dietrich
Route 66 schrieb: > ........A B C INH > 75Hz x x x 1 > 82Hz 0 0 0 0 > 91Hz 1 0 0 0 > 100Hz 0 1 0 0 > 113Hz 1 1 0 0 > 125Hz 0 0 1 0 > 140Hz 1 0 1 0 > 150Hz 0 1 1 0 > 167Hz 1 1 1 0 > > mit 0 = GND, 1 = 12V, x=beliebig GND oder 12V S O R R Y : genau umgekehrt: 82Hz sind "unten" und 167Hz "oben" Die 75Hz stimmen aber
Lies auch bitte nochmal das Datenblatt des 4051. Vee sollte bei nullsymmetrischen Signalen negative Speisung erhalten, Vss ist der Logic GND. Die + und - Speisung der Opamps sollte also auf Vcc resp. Vee. Mitlesa schrieb: > Bevor du weiter überlegst solltest du dich fragen ob die > Schaltung geeignet ist, Leistungen wie sie an Lautsprechern > vorkommen, zu verarbeiten und zu übertragen. Ist natürlich Quak. Es handelt sich ja um ein aktives Filter, indem keinerlei Leistung in nennenswertem Maße geschaltet wird. Klappt schon so.
Recht vielen Dank, insbesondere an Route 66, der meine eigentliche Unklarheit beseitigte. Ich sehe an den Downloads der Bilddatei, dass reges Interesse daran zu sein scheint. Ist doch auch was Feines so ein 24dB Pass. Meine weitere Zeichenarbeit und Berechnungen möchte ich Euch deshalb auch nicht vorenthalten. Hat ja auch einige Arbeit gemacht. Durch Ungenauigkeiten bei den Widerständen in Parallelschaltung sind die angegebenen Frequenzen nicht ganz korrekt. Das sollte man mit Tongenerator und Oszi überprüfen bei Bedarf. Für den praktischen Einsatz dürfte es egal sein, ob es mit den Trennfrequenzen so genau ist. Es kann auch sein, R1 bis R8 und R11 bis R18 müssen in entgegengesetzter Reihenfolge an die IC's. Das habe ich jetzt nicht so beachtet. Man könnte auch R und 2R weglassen, wegen der Widerstandswerte die dann gebräuchlicher sind, hat dann aber eine Auswahl weniger bei der Frequenz. Bei Bedarf an dem Teil ich habe von dem Originalprodukt noch 2 Bestückungstabellen für andere Trennfrequenzen. Wer sich schwer tut bei der Berechnung von Parallel R's hier noch meine schnelle Probier-Methode mit dem Windows Calculator: um R1 = 9,1K als Summen-R zu erhalten, wenn R = 10k ist 10 eingeben 1/x (Kehrwert) drücken M+ (in Zwischenspeicher damit) 100 eingeben (als Parallel-R) 1/x (Kehrwert) drücken + MR (Zwischenspeicher aufrufen) = 1/x (Kehrwert) drücken 9,0909 kommt als Ergebnis Der nächste R gesamt wäre aus der Bestückungstabelle 8,2k, wofür ich 47k parallel nehme. 47 -> 1/x -> + -> MR -> = -> 1/x 8,2456 So sieht man schnell wo man mit den vorhandenen R-Werten etwa landet und warum das Ergebnis nicht genau wird. Wenn jemand mal dazu eine ordentliche Platine entwirft, ich hätte gern 4. ;)
Juergen schrieb: > 24dB-Aktivweiche_mit_4051.gif Du hast Vee der 4051 immer noch falsch. Es muss auf -12V.
Hi Matthias, Dein Link auf's Datenblatt zeigt einen DS3234 und ich kann auch nur wenig techn. english, um es zu verstehen. Vielleicht ist ja ein falscher IC da verlinkt. > Vee muss auf -12V meinst Du damit, dass der 4051 in meiner Schaltung zwingend symmetr. gespeist werden muß? VSS bleibt dann aber auf GND oder? Ich glaube gelesen zu haben, dass er auch schon mit 5V arbeitet und auch die Steuersignale 5V haben können. Bevor ich weitere Versionen der Schaltung einstelle will ich da erst mal Klarheit.
Juergen schrieb: > Bevor ich weitere Versionen der > Schaltung einstelle will ich da erst mal Klarheit. Für den falschen Link kann ich nix, da ist die Forensoftware irgendwie verwirrt. Der hier sollte klappen, lädt das Datenblatt von TI: http://www.ti.com/lit/gpn/cd4051b Der CD4051 kann nur Signale schalten, die zwischen Vcc und Vee liegen. Wenn du also deine Opamps symmetrisch (mit z.B. + und - 12V) speist, hast du NF Signale, die nullsymmetrisch sind, also z.B. zwischen +2V und -2V liegen. Würdest du solche Signale über den assymetrisch gespeisten 4051 schicken, clippt dir der Baustein die negativen Anteile auf 0V, das möchtest du nicht. Deswegen solltest du Vee also auf die gleiche negative Versorgung wie die Opamps legen, dann fällt das Problem weg. Vss ist der Bezugspunkt für die Logiksignale, dieser bleibt also auf GND.
Es dürfen aber keine +-12V an Vdd,Vee. Maximale Differenz ist 20V. Aber mit +-9V kann man die OpAmps ja auch 1Veff verarbeiten lassen.
Bastler schrieb: > Es dürfen aber keine +-12V an Vdd,Vee. Maximale Differenz ist 20V. Aber > mit +-9V kann man die OpAmps ja auch 1Veff verarbeiten lassen. Jo, so isses, Fairchild sagt sogar nur max. 15V. Mit +/- 5V wäre man dann auf der sicheren Seite.
Danke für Eure Unterstützung, ich hoffe das Endprodukt stimmt jetzt so. Der max. Pegel der geschaltet wird sind ja nur 0,7V ~ eff. und Ströme fliessen höchstens im µA Bereich, also sollten 5V +/- als Uo genügen. Hat jemand noch einen Tip parat, was er besonders geeignet hält für die OPV's? Ich hatte an den DRV134 bzw. DRV137 oder INA134 bzw INA137 gedacht, die für eine symmetr. Signalwandlung gedacht sind.
Juergen schrieb: > Ich hatte an den DRV134 bzw. DRV137 oder INA134 bzw INA137 > gedacht, die für eine symmetr. Signalwandlung gedacht sind. Wenn du mit Linepegel arbeitest, sollten NE5532 oder NE5534 gut klappen, OPA2134 und NJM4560 fallen mir auch noch ein. Die INA137 und INA134 sind durch ihre Funktion und das integrierte R-Netzwerk übrigens ungeeignet, die sind wirklich als Line Receiver spezialisiert. Du benötigst einfach nur gute Audio Opamps.
Juergen schrieb: > Danke für Eure Unterstützung, ich hoffe das Endprodukt stimmt jetzt so. nicht ganz. bei offenen Schaltern liegt kein definierter Pegel an den Adressleitungen der Multiplexer -> 10K pull down Widerstand an Masse fehlt. Gruß Anja
Hallo Anja, Beim Hochpass liegt der Ausgang der Kanäle von IC2 und IC4 über die 2R vom OPV an Masse. Da dürfte kein R an den Ausgang, weil er sonst den R-gesamt und die Frequenz ändert. Sollte bei den anderen ein 10k dran, meinst Du das? Ich habe aber bei der Gelegenheit gleich noch einen anderen Fehler entdeckt. Anschluss 6 (en bzw. INH) muß natürlich gegen Masse oder +5V geschaltet werden und nicht der Anschluss 8 (VSS). Das habe ich gleich nochmal geändert.
Hallo, ich rede nicht von den Ausgängen. ich Rede von den Eingängen A,B,C der Multiplexer. Wenn der Schalter offen ist (also nicht mit +5V verbunden) hängen die Eingänge in der Luft. Gruß Anja
Ausserdem hast du unten rechts über den ABC Schaltern noch einen merkwürdigen Schalter, der bei Betätigung die +5V gegen Masse kurzschliesst - vermutlich ein ungewolltes Feature :-P
Moin, Ergaenzend zum bisher gesagten noch etwas unqualifiziertes Genoergel von mir: Das Ganze scheint mir von der Dimensionierung her ja ein Linkwitz-Riley(LR) Filter zu sein. Das ist aber imho nur dann irgendwie sinnvoll, wenn man auch den entsprechenden (simultan umgeschalteten) LR-Hochpass / (Bandpass/Hochpass) dazu hat. d.h. eigentlich muesste man den Aufwand mindestens verdoppeln, um die Vorteile des LR-Filters (kein "Loch" im Frequenzgang bei der Uebernahmefrequenz) zu haben. Das ganze dann noch mindestens in Stereo - und schon kriegt man Mengenrabatt auf den 4051 :-) Ohne dass ich gleich ein nachbauerprobtes Schaltbild liefern kann - ich denk' mal, die einstellbare Umschalterei der Eckfrequenzen ginge auch pro 24dB/Oct Filter mit einem einzigen 4066 und einem PWM Signal; dann sogar stufenlos. Dann braeuchte man, wenn man's "schoen" machen will, vor und nach dem ganzen Zauber noch jeweils einen Antialiasing-Tiefpass; kaeme aber insbesondere in der Stereoversion schon mit ein paar CMOS-Schaltern weniger aus. Gruss WK
Heutzutage ist es sowieso fragwürdig, ob man das mit einem kleinen DSP nicht besser hinkriegt, aber der Spass am Basteln ist ja auch dabei. Mich würde die stufige Umschaltung stören, und täte mir dann lieber einen bewährten Parametric EQ aus einem Mischpult kopieren. Es fällt mir auch noch der MF10 ein, der alle 4 Filtersorten in einem Chip hat (Tiefpass, Bandpass, Notch und Hochpass) und genau nach dem Prinzip des geschalteten Filters läuft, das derguteweka skizziert hat.
@derguteweka ich würde es besser finden, wenn Du Deine Gedanken dazu mit einem eigenen Schaltbild zu Gesicht bringst. Noch einmal zum Verständnis wozu das Ganze dienen soll, zumindest bei mir. Ich trenne einen Subwoofer (oder Bassbereich) ab und teste per Umschaltung wie er sich in der praktischen Anwendung besser einfügen lässt. Danach werden die Widerstandswerte für die OPV in die eigentliche Aktiv-Weiche übernommen. Ebenso für den Hochpass. Beim Endprodukt mache ich keine Umschaltung. Die Verstärker werden mit den abgetrennten Bereichen gespeist. Sicher fehlt noch der Bandpass, wenn man es genau nimmt. Der muss aber keine 24dB Steilheit haben, und in Stereo ist es am Ende sowieso. @Anja vielen Dank für Deinen wichtigen Tip, den ich in der Zeichnung gelb unterlegt umgesetzt habe. @Matthias Dieser Schalter war mit dem falschen Pin (8) verbunden, was ich schon bemerkt habe. Er schaltet an Pin 6 die 4051 ein oder aus und (bei aus) die in der Weiche vorgegebenen Trennfrequenzen aktiv. Also 75Hz und im Hochpass ca. 1800Hz bzw. 2600Hz je nach dem eingesetzten Kondensator. Hast Du einen Link parat zu den MF10? Das würde mich noch sehr interessieren. Vielen Dank nochmal für die rege konstruktive Beteiligung an Alle.
Jürgen W. schrieb: > Hast Du einen Link parat zu den MF10? Das würde mich noch sehr > interessieren. Datenblatt vom Hersteller? http://www.ti.com/lit/ds/symlink/mf10-n.pdf Der Chip macht im Prinzip das, was derguteweka vorgeschlagen hat, er ersetzt die Festwiderstände deiner Schaltung durch getaktete CMOS Schalter mit variabler Pulsbreite. Du fütterst den Chp mit Fq * 10 (oder so, siehe Datenblatt) und er filtert dann bei Fq als Grenzfrequenz. An den Ausgängen sind dann die Filterfunktionen und zwar gleichzeitig.
können Sie auch Deutsch? Dann hätt ich gern 2 von denna da... Ich oute mich als english wenig verstehenden Oldie und Datenblätter helfen mir nicht um eine Anwendung mit so einem MF10 zu machen. Wenn man die mit Google übersetzt kommt auch nur Blödsinn raus. Ich meinte eine Forumseite wo man das in deutsch erläutert, wie es die bei Notebook Tests zB. gibt. Hilfreich wäre es, wenn jemand eine Anwendungschaltung präsentieren würde und man darüber diskutieren kann. Na egal vielleicht kommt es ja mal irgenwann.
Jürgen W. schrieb: > können Sie auch Deutsch? > Dann hätt ich gern 2 von denna da... > Ich oute mich als english wenig verstehenden Oldie und Datenblätter > helfen mir nicht um eine Anwendung mit so einem MF10 zu machen. Tun sie aber doch. Du findest ab Seite 22 Beispielschaltungen. Aber solche Datenblätter sind immer auf englisch (oder chinesisch) und die Suche nach einer deutschen Beschreibung wird höchstens bei irgendwelchen Selbstbau-Synthesizer Leuten von Erfolg gekrönt.
Ich bedanke mich nochmal und möchte zum Schluß beide Layouts dazu zeigen.
Sorry beim anhängen hatte ich die falschen Bilder erwischt, da waren noch Fehler in der Zeichnung, dafür gibt es die jetzt in je 2 Versionen des OPA's
Ihr habt mir wirklich prima geholfen um mich in die Materie
einzuarbeiten mit den Multiplexern, dafür nochmal besten Dank.
In der Folge habe ich mir eine universelle Schaltung mit 4x 4052
entwickelt, eigentlich um 3 kleine Stereoverstärker Bausteine (je 10W
sin.) aktiv anzusteuern.
Zuvor hatte ich mir von den viel gelobten SymAsyms 4 Endstufen gebaut in
der veränderten Schaltung (von RudiRatlos) mit doppelten
Leistungstransistoren um die Dämpfung zu erhöhen und die
Ausgangsimpedanz zu senken. Also habe ich jetzt folgende Voraussetzungen
um damit zu experimentieren:
3 Stereoverstärker (class D) je 2x10W sin
1 Stereoverstärker (class D) 2x50W sin
4 Endstufen (class AB) je 100W sin
Da ich auch öfter eine E-Gitarre "vergewaltige" habe ich die universelle
Schaltung mit den Multiplexern auch dafür entwickelt.
Eure selbstlose Hilfe hat mich dazu geführt mit EAGLE zu arbeiten bei
der Entwicklung der Leiterplatte. Die inzwischen immer wieder erfolgte
Optimierung hat eine Grösse des PCB von 150x100mm erbracht.
Auf diesem Grund-PCB sind einige Steckplätze angeordnet in die
Frequenzpässe gesteckt werden, sowie Erweiterungen für symmetr.
Ausgänge.
Das Teil hat nun:
a) von IC1+2 über einen Stufenschalter an Buchse SV14 geschaltet
3 symmetr. Stereoeingänge (XLR 2,3,4)
2 symmetr. Monoeingänge mit 9V Phantom-Spannungsversorgung für electred
Mikrofon (XLR 1)
{will man die symmetr. Stereoeingänge nicht, Stufenschalter und IC1+2
weglassen und Jumper 1 und 2 stecken}
b) 4 unsymmetr. Stereoeingänge mit IC3 über 2.Stufenschalter an Buchse
SV11 geschaltet
c) 2 unsymmetr. Gitarreneingänge mit Bandpass Filter
einer davon ist für die effect-line und über SV36 an symmetr.
Breitbandausgänge kommen die grossen Endstufen dran
1 unsymmetr. Stereo-Mikrofon Eingang Bandpass gefiltert
über einen weiteren Stufenschalter an Buchse SV13 schaltet IC4 entweder
a), b), c) Gitarre oder c)Mikrofon
Dann geht es über eine Bufferstufe IC6+7 an den symmetr.
Breitbandausgang und ebenso zu den 3 Frequenzpässen des Aktivfilters.
Über 3 aufsteckbare Erweiterungen kann man davon auch symmetrisch
weggehen.
Alles ist leicht anpassbar, wenn man statt Aktivweiche nur einen
Subwoofer Ausgang will, steckt man nur den Tiefpass für einen Sub auf
den TP Steckplatz.
2 Spannungsversorgungen habe ich vorgesehen, ±12V und ±5V, es könnte
aber auch mit nur ±5V funktionieren. Es ist noch kein Prototyp gebaut da
ich erst weitere Interessenten suche, um die Produktionskosten der PCB
zu optimieren.
Die angeschlossenen Verstärker sollten sinnvollerweise eine symmetr.
Eingangserweiterung bekommen mit je einem INA 2137 z.B. wie auf meinem
letzten Bild. Ich werde für mich die 100W Endstufen gleich danach wieder
mit einer symmetr. DRV Ausgangsstufe ausrüsten, um die Endstufen
kaskadieren zu können.
Ich hoffe auf konstruktive Kritik falls jemand mehr von der Materie
versteht und evtl. Fragen um rechtzeitig noch Änderungen einfließen zu
lassen.
Sag mal, was stört Dich eigentlich daran, Potis zu verwenden? Mit einem Stereo-Poti könntest Du einen 12dB Filter steuern. Stufenlos. Und wenn benötigt, schaltest Du 2 in Reihe. 24dB. Gruß Jobst
Entschuldige bitte Jobst, ich kann mit Deinem Vorschlag so nichts anfangen. Wahrscheinlich spielst Du auf eine Schaltung mit dem MF10 an. Bevor ich hier mit meiner Frage aufschlug, wusste ich auch mit Multiplexern noch nichts anzufangen. Nun ist es mir halbwegs klar, dank der hilfreichen Tips. Hier kann man sich die Werte zur Bestückung der Frequenzpässe entnehmen, wenn man andere Bereiche braucht. Ich habe diese aber nicht selbst berechnet. Ich möchte zusätzlich eine Information nachschieben zu den eingesetzten Frequenzpässen und die Bereiche die diese filtern, damit man nicht erst die Tabellen auslesen oder rechnen muß für die aktuellen Werte der R+C's. 24dB Tiefpass für die Aktivsubwoofer hat 75Hz obere Trennfrequenz 24dB Tiefpass für die Aktivweiche hat 191Hz obere Trennfrequenz 24dB Hochpass für die Aktivweiche hat 2630Hz untere Trennfrequenz Wird statt 9,1k mit 7.5k bestückt setzt der Hochpass bei 3191Hz an und beim Bandpass muss es dann auch verändert werden. 12dB Bandpass für die Aktivweiche geht von 191Hz bis 2630 12dB Bandpass für das Stereomikrophon geht von 150Hz bis 5093Hz 12dB Bandpass für Gitarre geht von 42 bis 7253Hz Hier habe ich meine Entwicklung mit dem IC4051 einer Eingangslösung für 8 Eingänge, sowie Kopfhörerverstärker und symmetr. I/O gepostet, wenn es jemand interessieren sollte. http://www.analog-forum.de/wbboard/board5-private-kleinanzeigen-keine-werbung/board49-sammelbestellungen/p1599045-sammelbestellung-symasym-platinen/#post1599045
Ich habe noch einen kleinen Fehler in der Schaltung des Crossovers entdeckt, wenn man die 3 symmetr. Eingänge nicht braucht. Die Jumper bzw. stattdessen gelötete Verbindungen gehören ans andere Ende der 47µF Kondensatoren C2,C3,C4 und C12. Sonst wird die Phantomspannung nicht geblockt. Bei J2 ist die Änderung nur eine Kleinigkeit auf dem Board.
Bitte melde dich an um einen Beitrag zu schreiben. Anmeldung ist kostenlos und dauert nur eine Minute.
Bestehender Account
Schon ein Account bei Google/GoogleMail? Keine Anmeldung erforderlich!
Mit Google-Account einloggen
Mit Google-Account einloggen
Noch kein Account? Hier anmelden.
















