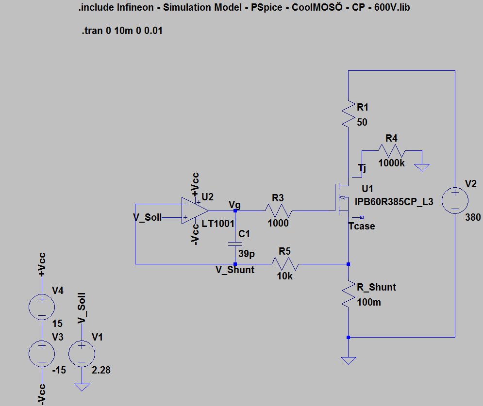
Halle alle zusammen, Ich habe die Schaltung von http://www.mikrocontroller.net/articles/Konstantstromquelle#Konstantstromquelle_mit_Operationsverst.C3.A4rker_und_Transistor in LT_Spice simuliert (anbei die Datei). Ich habe dazu einige Sorge und zwar erstens die Spannung am Gateanschluß liegt bei 170 V anstatt 5V ungefähr und dies wundert mich. zweitens die Temperatur der Chip liegt ungefähr bei 1MV und ist auch sehr viel, weil der MOS nur maximal 170° aushalten kann. Könnte Sie mir sagen, wo meine Fehler liegen. Lieber Grüßen Xavier
V_soll darf nicht an Masse liegen weil sonst R5 und R_shunt kurzgeschlossen werden.
Hallo Xavier, versuch es doch einfach mal so: lege die Verbindung von V3-V4 auf Ground (GND). Die Spannungsquellen haben keinen Bezug zur Schaltungs-0. mfg Ottmar
Gätle2 schrieb: >> V_soll darf nicht an Masse liegen weil sonst R5 und R_shunt >>kurzgeschlossen werden. ich verstehe genau nicht was du meist, weil V_soll den Strom einstellt (hier durch Spannungsquele) Trozdem danke schön für deinen Hinweis dadurch konnte ich merken, dass die Masse bei den Versorgungen fehlen. Könnte jemand mir meinen Denkfehler bei Chip Temperaturmessung sagen. MV ist einfach zu groß !! Lieber Grüße Claude
Xavier schrieb: > 170 V anstatt 5V ungefähr und dies wundert mich Mich überhaupt nicht! +Vcc und -Vcc hängen doch völlig in der Luft!
Hallo, ich habe mal alles repariert. Meinen zip-file einfach auspacken und los gehts. Helmut Nachtrag: .tran 0 10m 0 1u
Bitte melde dich an um einen Beitrag zu schreiben. Anmeldung ist kostenlos und dauert nur eine Minute.
Bestehender Account
Schon ein Account bei Google/GoogleMail? Keine Anmeldung erforderlich!
Mit Google-Account einloggen
Mit Google-Account einloggen
Noch kein Account? Hier anmelden.


