Hi, ich versuche mich gerade mit der Stabilität von rückgekoppelten OPV's zu beschäftigen. In meiner Einarbeitung würde ich gern mal die Stabilität von einem invertierten OPV untersuchen und dazu den Frequenzgang aufnehmen. Um die Stabilität zu untersuchen müsste ich den Eingang auf Masse legen, die Rückkopplung auftrennen und eine AC-Spannungsquelle einfügen (siehe Bild1). Dann müsste der Frequenzgang (Amplitude und Phase) der Schleifenverstärkung (Ausgangsspannung/Spannung der AC-Quelle) aufgenommen werden, richtig? Ich habe versucht diese einfache Schaltung mit Qucs zu simulieren, aber mir stellen sich da ein paar Fragen. 1. Ich weiß nicht genau wie ich für Simulation die Ausgangspannung festlegen soll? Soll ich den Ausgang direkt auf Masse legen oder ... Ich weiß nicht genau wie ich die Schaltung in Bild1 direkt in die Simulation übertragen soll. (siehe Bild2) 2. Wie genau nehme ich in Qucs den Frequenzgang auf um die Satbilität zu bestimmen? Sorry falls die Fragen zu einfach sind, bin neu in der Schaltungstechnik. Gruß Phili
Wenn ich das richtig sehe musst du das Verhältnis (inkl Phase) zwischen V1 und V2 bilden. Also V1 als Quelle und dann schauen was bei V2 rauskommt. Deine Schaltung kommt demnach prinzipiell schon hin. Ansonsten kannst du auch direkt den Stabilitätsfaktor bestimmen, der sich aus den S-Parametern bestimmen lässt wenn du vorne und hinten einen S-Parameter Port anschließt (bei geschlossener Rückkopplung). Qucs wird dazu sicher etwas passendes haben, StabFact oder sowas.
Hallo Phillip, Du musst die Rückkopplung dran lassen damit der Opamp in einem vernünftigen Arbeitspunkt steht. Das Thema Loopgain ist kein einfaches Thema. Es gibt da eine einfache und eine genau Methode für die "Loopgain" Analyse. Die genaue Methode wird hier beschrieben. Frank Wiedmann: https://sites.google.com/site/frankwiedmann/loopgain Im Anhang ist ein Beispiel dazu mit LTspice. Für die Loopgain muss man dann diese Formel plotten: ((I(V3)/I(V4))*(-V(x)/V(y))-1)/((I(V3)/I(V4))+(-V(x)/V(y))+2) Im LTspice Yahoo Forum gibt es dazu noch mehr Beispiele. https://groups.yahoo.com/neo/groups/LTspice/files/%20Examples/Educational/LoopGain_Probe/ Die vereinfacht Methode siehst du in dem Beispiel ganz unten. Die funktioniert ausreichend gut, wenn die Ausgangsimpedanz niedrig ist. Das ist der Fall bei klassischen Opamps mit AB-Ausgang und bei Netzteilen. Bei Opamps mit Rail-to-Rail Ausgang macht sich dann doch bei hohen Frequenzen ein merklicher Unterschied bemerkbar. Nimm erst mal die einfache Methode. Dazu muss Qucs in der Lage sein -V(b)/V(a) zu plotten. Ein anderes Beispiel von mir: Beitrag "TS912: Frequenzgangdarstellung im Datenblatt richtig verstehen" Jetzt musst du das Ganze nur noch nach Qucs umsetzen. Nachtrag: Natürlich benötigt man auch ein Opampmodell das einen richtigen Frequenzgang hat. Gruß Helmut
Hallo, vielen Dank für die Tipps. Ich werde mir die Artikel mal durchlesen. Danke, Danke! Gruß Phili
Hi, ich habe mir mal die Sachen angeschaut. Um die Stabilität zu untersuchen brauche ich also nicht die Rückkopplung aufzubrechen, sondern kann durch einfügen einer AC-Stromquelle und einfügen einer AC-Spannungsquelle in die Rückkopplung, jeweils getrennt voneinander, die Strom- und Spannungsverstärkung messen und daraus die Gesamtverstärkung (open-loop) bestimmen. Durch den Plot dieser Verstärkung über der Frequenz kann ich dann zum Beispiel den Phasenrand bestimmen. Ich habe das mal mit Qucs versucht, aber scheitere. Weiß jemand wie ich das genau in Qucs realisiere oder sollte ich mich lieber auf LTSpice umstellen? Gruß Phili
Hier ist ein Beispiel fuer die Middlebrook Methode. Ich habe es allerdings nicht ausprobiert. http://ea4nz.ure.es/middlebrook/middlebrook.html
Du könntest auch versuchen, die S-Parameter zu simulieren. Dann rechnet dir qucs mit Rollet(S) den Stabilitätsfaktor aus.
> oder sollte ich mich lieber auf LTSpice umstellen?
Wenn du Unterstützung benötigst, fährst du mit LTspice sicher besser da
das einfach tausend mal mehr Leute benutzen. Außerdem ist LTspice sehr
kompatibel zu SPICE und dabei speziell zu PSPICE. Damit kann man dann
fast alles simulieren was sich SPICE nennt. Das ist bei Qucs nicht der
Fall. Qucs ist bewusst anders.
Hi, tut mir leid, dass ich mich erst jetzt wieder melde, aber ich war krank, aber egal. Ich habe die Middlebrook’s Methode zur Loopgain-Analyse versucht mit Qucs zu simulieren, um die Stabilität meiner Schaltung zu untersuchen. Als "einfaches" Beispiel habe ich einen invertierten Verstärker verwendet, jedoch finde ich, dass das Simulationsergebnis nicht richtig ist. Vielleicht könnt Ihr sehen wo mein Fehler liegt. Vielen Dank Gruß Phili
Hallo, 1. Mach die Analyse von 1Hz bis 100MHz. 2. Die Skalierung der x-Achse musst du logarithmisch machen. Gruß Helmut
♪Geist schrieb: > Arbeitet eigentlich auch jemand von euch mit QucsStudio? Eine Frage dazu: Bei Qucs (dem Orginal) störten/stören mich im Wesentlichen 2 Dinge: * Die transiente Simulation ist aufgrund des nervigen "Jacobian Singular"-Bugs den scheinbar keiner beheben kann de facto unbenutzbar. * 99% der Bauteile in der beigefügten Bibliothek sind broken (Syntax errors in den Modellen, etc). Und irgendwie hab ich den Eindruck daß das auch nachdem ich nun Jahre später mal wieder reingeschaut habe immer noch in exakt demselben unbenutzbaren Zustand ist. Das ist eigentlich sehr schade denn Qucs war vielversprechend, leider scheint das Projekt aber nach 90% Fertigstellung überraschend verstorben und seither dauerhaft tot zu sein. Sehr schade. Frage: Wurden diese 2 Showstopper-Probleme bei QucsStudio angegangen und gelöst, ist es also benutzbar? Die Webseite scheint ja zu suggerieren daß aktiv daran gearbeitet wird.
Hi, ich habe es jetzt auch mal simuliert. Zuerst habe ich aus deinen Gleichungen die dB rausgemacht. Den logarithmische Masstab habe ich in den Plots gemacht. Bei Gv=-Vf.v/Vi.v habe ich ein Minuszeichen dazugemacht. (Bei Helmut ist das Minuszeichen auch drin). Die Simulation laeuft von 1Hz - 1GHz. Die Ergebnisse sehen ganz "vernuenftig" aus. Ich weiss nicht welches Modell qucs fuer den op27 benutzt. Bei derselben Simulation in LTSpice sieht man das im Modell von LTSpice wohl noch eine Nullstelle und ein oder zwei Polstellen dabei sind. Gruss
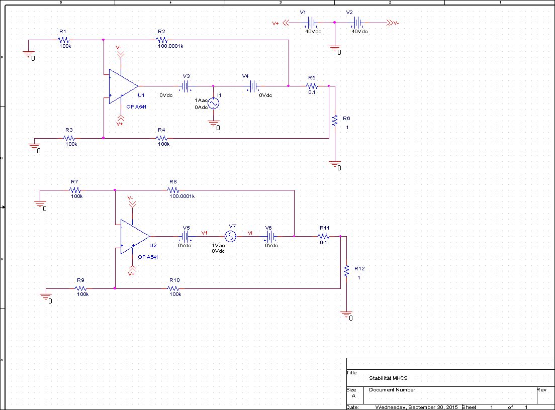
Hallo, die Threads sind ja schon etwas älter, aber ich dachte vielleicht könnt Ihr mir helfen. Ich würde ebenfalls gern die Stabilität einer Schaltung untersuchen und zwar der "Modified Howland Current Source". Ich habe mir dazu die obenstehenden Artikel mal durchgelesen und wollte mit PSpice die Middlebrook-Methode mal aus probieren (siehe Anhang: Stabilität). Mein Ergebnis sieht ganz gut aus, ich habe eine Phasenreserve von 80,703°. Meine Frage ist jedoch: Kann ich diese Methode einfach so auf die Howland Current Source anwenden, da ich ja eine gemischte Rückkopplung besitze? Viele Grüße Jens
Bitte melde dich an um einen Beitrag zu schreiben. Anmeldung ist kostenlos und dauert nur eine Minute.
Bestehender Account
Schon ein Account bei Google/GoogleMail? Keine Anmeldung erforderlich!
Mit Google-Account einloggen
Mit Google-Account einloggen
Noch kein Account? Hier anmelden.







