Hallo zusammen, ich brauche eure Hilfe bei der Schaltung im Bild. Ich habe schon alles möglich versucht aber ohne Erfolg geblieben. Ich habe die im Bild gezeigte Schaltung, die an einem Ausgang des uC hängt und eine maximale Last von 6,3A über HW PWM des uC betrieben werden soll. Ich bekomme es nicht hin, dass der darlington Transistor (Tip 135) geschaltet wird. Die PWM läuft mit ca. 120 Hz Was mache ich falsch? Danke
Vermutlich ist der BC639 längst kaputt, oder dem TIP135 ist der Basisanschluß weggebrannt, weil es da keinerlei Strombegrenzung der Ansteuerun gibt.
Hmm du willst sozusagen eine modulierte Stromquelle bauen? Habe ich das richtig verstanden? Und das Steuersignal ist die PWM vom Microcontroller. Warum nimmst du nicht einfach eine normale spannungsgesteuerte Stromquelle (VCCS) mit einem OPV und einem MOSFET? Die sollte problemlos laufen. Wenn du den Schatplan dazu brauchst einfach schreiben oder googlen nach
Dein TIP135 ist falsch gezeichnet (so kann da nichts funktionieren) und wohl falsch herum eingebaut (C und E vertauscht).
Unsinn. Ihm fehlt nur, wie Irep bereits schrieb, der Basisvorwiderstand.
asdfasd schrieb:
> Dein TIP135 ist falsch gezeichnet
Falls damit die Innenbeschaltung gemeint ist, ja, diese ist in der Tat
falsch. Sollte aber keine Rolle spielen.
Nach einem Blick ins Datenblatt kommen mir jetzt doch Zweifel am Konzept: im schlimmsten Fall müssen 25 W Verlustleistung abgeführt werden, das verlangt einen Kühlkörper mit etwa 2 K/W. Der von Stefan vorgeschlagene MOSFET wäre die sinnvolle Lösung, ohne OPV.
S. Landolt schrieb: > Nach einem Blick ins Datenblatt kommen mir jetzt doch Zweifel am > Konzept: im schlimmsten Fall müssen 25 W Verlustleistung abgeführt > werden, das verlangt einen Kühlkörper mit etwa 2 K/W. Der von Stefan > vorgeschlagene MOSFET wäre die sinnvolle Lösung, ohne OPV. Wie sollen denn die 25 W zustande kommen? (die Schaltung ist gut passend, nur richtig gezeichnet sollte sie auch sein, und der Kollektorwiderstand fehlt noch) Kurt
> Wie sollen denn die 25 W zustande kommen?
Das typische Darlington-Problem:
Datenblatt von ST: V(CEsat) bei I(C) 6 A: max. 4 V.
S. Landolt schrieb: >> Wie sollen denn die 25 W zustande kommen? > Das typische Darlington-Problem: > Datenblatt von ST: V(CEsat) bei I(C) 6 A: max. 4 V. Huch, das ist aber krass! Kurt (ein "normaler" Transistor mit sep. Treiber wäre da angebracht, oder dann gleich ein FET)
> Huch, das ist aber krass!
Genau. Zumal für die Last dann nur noch 8 V übrigbleiben.
Danke euch für die zahlreichen Tipps. Ich fasse diese mal zusammen: 1. Statt den darlington sollte ein FET verwendet werden um die Verluste zu reduzieren. 2. Einen Widerstand in der Collector vom BC639. Ich habe noch paar Fragen dazu: Zum 1: Welchen FET würdet ihr mir empfählen? Als Last kommen 16x LED-Stripes mit 12V und 400mA pro Strang. Sollte ich evtl. noch eine Komplementärstufe vor dem FET schalten um den FET richtig zu sperre und öffnen? Zum 2: Ich überlege den Widerstand in den Emitter zu setzen und damit gleichzeitig den BC639 zu stabilisieren. Liege ich hier richtig?
Mir ist klar, dass ich nie 12V an die LED-Stripes hinbekommen bei 12V Versorgung. Mehr habe ich aber leider nicht zur Verfügung.
Für eine gute Antwort fehlt mir die Erfahrung, da können andere mehr beitragen. Vielleicht auch mal hier im Forum die "MOSFET-Übersicht" anschauen. Ich würde es erstmal mit dem IRLU2905Z (Reichelt: 1 EUR) versuchen, ohne Treiber (bei 120 Hz).
Standard FET wäre ein IRLZ34, der kann 20A. Den kannst du direkt vom µC her, wenn 5V, ansteuern. Oder sonst schau hier unter den Artikeln nach FET-Treiber
Hubert G. schrieb: > Standard FET wäre ein IRLZ34, der kann 20A. Den kannst du direkt vom µC > her, wenn 5V, ansteuern. Der ist gut, dann muss er aber die Last oben hinhängen, ist das nicht gewollt dann den BC als "Treiber" verwenden und einen anderen IR.. nehmen. Kurt
Eugen.S schrieb: > Mir ist klar, dass ich nie 12V an die LED-Stripes hinbekommen bei 12V > Versorgung. Mehr habe ich aber leider nicht zur Verfügung. Mit dem FET geht das! Der "verliert" ja quasi keine Spannung. Du brauchst einen der "von oben herab" schaltet, das kannst du über deinen BC bewerkstelligen (der FET muss dann die 12V am Gate vertragen oder es muss noch ein Spannungsteiler dazu). Kurt
> Du brauchst einen der "von oben herab" schaltet Braucht er? Bei LED-Streifen hätte ich das nicht vermutet, ich hätte sie einfach zwischen V+ und Drain eines N-Kanal-MOSFETs angeschlossen.
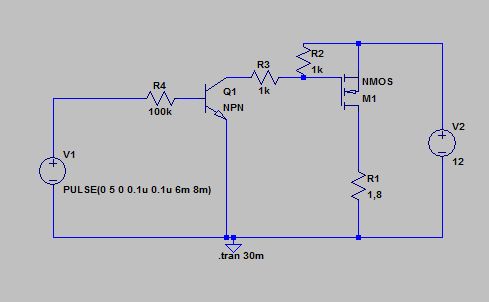
Ich habe das was umgesetzt. Habe ich es richtig verstanden? Wenn ja, warum sehe ich an R1 den Strom nicht als PWM?
Wenn Sie, warum auch immer, gegen GND schalten, benötigen Sie einen P-MOSFET.
S. Landolt schrieb: >> Du brauchst einen der "von oben herab" schaltet > Braucht er? Bei LED-Streifen hätte ich das nicht vermutet, ich hätte sie > einfach zwischen V+ und Drain eines N-Kanal-MOSFETs angeschlossen. Das ist schon klar, er muss sagen ob er es so machen will/kann. Kurt
Meine Last hat GND Bezug und der FET soll die 12V schalten. Dabei sollen die 12V mit der gleichen Frequenz wie der uC Ausgang geschaltet werden. Oben im Bild ist V1 mein uC Ausgang.
Du hast's nicht so mit Transistoren, oder? ;-) Ein NMOS, so herum eingebaut, würde über die Body-Diode immer leiten, egal was am Gate passiert. Mach einen PMOS raus und es passt. R3 kannst du weglassen, R4 eher kleiner.
S. Landolt schrieb: > Wenn Sie, warum auch immer, gegen GND schalten, benötigen > Sie einen P-MOSFET. Pardon, da fehlte ein 'nicht': " nicht gegen GND schalten" (Korrekt stand es bereits bei asdfasd)
Eugen.S schrieb: > Danke euch für die zahlreichen Tipps. > Ich fasse diese mal zusammen: > > 1. Statt den darlington sollte ein FET verwendet werden um die Verluste > zu reduzieren. Ist gewöhnlich nur ein Aspekt. Bei Bipolar wird mit Strömen gesteuert, bei FETs mit Spannungen und wenn die nicht hoch genug sind, macht der FET gar nichts. Richtig verschaltet muss er natürlich auch sein. Eselsbrücke: Bei Bipolar zeigt der Pfeil immer in Stromrichtung, bei Fets ist es umgekehrt. > > 2. Einen Widerstand in der Collector vom BC639. Ein Widerstand (oder auch jedes andere Bauteil) kommt nicht IN den Kollektor (mit C ist das die englische Schreibe), sondern wird AN den Kollektor, oder AN die Basis, oder AN den Emitter angeschlossen. Besser noch, man schreibt, das man ZWISCHEN dem Kollektor und der Masse (oder sinngemäß) das Bauteil anschließt. Man sollte schon richtig schreiben was man meint, sonst entsteht nur Verwirrung. > Ich habe noch paar Fragen dazu: > > Zum 1: Welchen FET würdet ihr mir empfählen? Als Last kommen 16x > LED-Stripes mit 12V und 400mA pro Strang. Sollte ich evtl. noch eine > Komplementärstufe vor dem FET schalten um den FET richtig zu sperre und > öffnen? Ich würde erst mal klären ob du schaltungstechnisch einen FET durchzusteuern bekommst. Dazu musst du auf die Gate-Spannung im Datenblatt achten. Den maximalen Strom und Ron natürlich auch. > Zum 2: Ich überlege den Widerstand in den Emitter zu setzen und damit > gleichzeitig den BC639 zu stabilisieren. Liege ich hier richtig? Lerne doch erst mal alles was vor deinem geistigen Auge so rumschwirrt so zu beschreiben das man das auch versteht. Die Bauteile haben eine Referenz (R1,R2,Rn...) und einen Wert oder Typ. Dann kann man darauf auch zielgerichtet antworten. IN den Emitter...? :( Eugen.S schrieb: > Meine Last hat GND Bezug und der FET soll die 12V schalten. Wieso ist das denn bindend? Erläutere das mal genauer. > Dabei sollen > die 12V mit der gleichen Frequenz wie der uC Ausgang geschaltet werden. > Oben im Bild ist V1 mein uC Ausgang. Ich erkenne hier keinen Zwang warum man nicht +12V - oder Masse-Bezug frei wählen dürfte. Jede Grundschaltung hat (und das steht gewöhnlich in den Grundlagen dabei) ihre typischen Einsatzgebiete.
Kurt B. schrieb: >> Datenblatt von ST: V(CEsat) bei I(C) 6 A: max. 4 V. > > Huch, das ist aber krass! > (ein "normaler" Transistor mit sep. Treiber wäre da angebracht, Der hat bei Ic 6A aber auch oft nur hfe=10. Vielleicht könnte man ja auch ein Sziklai-Paar nehmen > oder dann gleich ein FET Da sollte eigentlich bei Ugs=12V die Auswahl gross genug sein.
Harald W. schrieb: > Kurt B. schrieb: > >>> Datenblatt von ST: V(CEsat) bei I(C) 6 A: max. 4 V. >> >> Huch, das ist aber krass! > >> (ein "normaler" Transistor mit sep. Treiber wäre da angebracht, > > Der hat bei Ic 6A aber auch oft nur hfe=10. > Vielleicht könnte man ja auch ein Sziklai-Paar nehmen Das ginge besser, da ist der Treiber schon mit drinnen. > >> oder dann gleich ein FET > > Da sollte eigentlich bei Ugs=12V die Auswahl gross genug sein. Noch dazu er ja von Plus her schalten will, da bleiben dann immer 12V als Steuerspannung übrig, den BC braucht er halt trotzdem noch. Kurt
Nemesis schrieb: > Eugen.S schrieb: >> Meine Last hat GND Bezug und der FET soll die 12V schalten. > > Wieso ist das denn bindend? Erläutere das mal genauer. Es ist nicht bindend aber wünschenswert. Ich habe eine Schaltung inkl. Layout und würde diese gerne weiter verwenden, daher der Wunsch.
Eugen.S schrieb: > Nemesis schrieb: >> Eugen.S schrieb: >>> Meine Last hat GND Bezug und der FET soll die 12V schalten. >> >> Wieso ist das denn bindend? Erläutere das mal genauer. > > Es ist nicht bindend aber wünschenswert. Ich habe eine Schaltung inkl. > Layout und würde diese gerne weiter verwenden, daher der Wunsch. Das ist kein Problem (ich würde es auch so machen), ein FET der "von oben herab" schaltet, ein BC mit Widerstand an der Basis, ein R der den FET sperrt, und ev. noch ein R vom Kollektor zum Gate falls die 12V da nicht mitmachen. Kurt
Eugen.S schrieb: >> Wieso ist das denn bindend? Erläutere das mal genauer. > > Es ist nicht bindend aber wünschenswert. Ich habe eine Schaltung inkl. > Layout und würde diese gerne weiter verwenden, daher der Wunsch. Es wird dann eben aufwändiger und teurer.
Eine Frage habe ich noch zum FET. Wenn ich mir die UGs(th) im Datenblatt vom z.B. IRF5210 anschaue, ist -2V bis -4V angegeben. Bedeutet es, dass ich das Gate des P-Kanal FETs minimum 2V bis maximum 4V geringer als das Potential an der Source des FETs haben muss, damit der FET sicher durchschaltet?
Kurt B. schrieb: > Das ist kein Problem (ich würde es auch so machen), ein FET der "von > oben herab" schaltet, ein BC mit Widerstand an der Basis, ein R der den > FET sperrt, und ev. noch ein R vom Kollektor zum Gate falls die 12V da > nicht mitmachen. Mit einem Bipolar-PNP wäre das eine Emitterschaltung(Emitter auf Bezugspotenzial). Von Unten dann eine Kollektorschaltung. Jede dieser Schaltung hat seine Eigenarten und die Machbarkeit hängt dann von berechenbaren Feinheiten ab, damit das dann auch wirklich funktioniert. Der Lasttransistor im Startpost ist ohnehin ein Darlington-Transistor. Ähnlich verhält es sich bei der Source- und Drainschaltung mit einem FET. Hier sollte man erst mal sorgfältig recherchieren und simulieren.
Eugen.S schrieb: > Eine Frage habe ich noch zum FET. Wenn ich mir die UGs(th) im Datenblatt > vom z.B. IRF5210 anschaue, ist -2V bis -4V angegeben. Bedeutet es, dass > ich das Gate des P-Kanal FETs minimum 2V bis maximum 4V geringer als das > Potential an der Source des FETs haben muss, damit der FET sicher > durchschaltet? Dazu muss man sich die Parameter im Datenblatt ansehen. Nach denen ist der Strom bei -4V gerade 1A. Für die 6A sollten es schon -5V sein. Max. Vgs ist übrigens -20V. Also kannst du die -12V ohne Bedenken draufschalten.
an Eugen.S Für Ihre 6.3 A benötigen Sie deutlich mehr, aus dem Diagramm des Datenblattes lese ich ca. -5 V. Aber was stört daran? Die Treiberstufe mit dem BC639 kann ja die vollen 12 V liefern. Das sollte sie auch, sonst wird die Verlustleistung wieder ein Thema: P= I²*R.
Warum nicht einfach einen BTS432 und alle Probleme sind geschichte? https://www.google.de/url?sa=t&rct=j&q=&esrc=s&source=web&cd=6&cad=rja&uact=8&ved=0CEUQFjAF&url=http%3A%2F%2Fpdf.datasheetcatalog.com%2Fdatasheet%2Finfineon%2F1-BTS432E2_20030926.pdf&ei=odeaVbTfC8r3Upv0gNAH&usg=AFQjCNEfy7q_GlTsP0Ziu_l886qxOpmdVQ&bvm=bv.96952980,d.d24 g ES
Gibt es bei Reichelt http://www.reichelt.de/?ACTION=3;ARTICLE=115932;GROUPID=2884;>a=3910748550_61897012590&gkw=Phrase_3910748550_BTS432&ref=adwords_generic&PROVID=2788&gclid=CLTtkvefx8YCFZHHtAodn5QFCA
Bitte melde dich an um einen Beitrag zu schreiben. Anmeldung ist kostenlos und dauert nur eine Minute.
Bestehender Account
Schon ein Account bei Google/GoogleMail? Keine Anmeldung erforderlich!
Mit Google-Account einloggen
Mit Google-Account einloggen
Noch kein Account? Hier anmelden.

