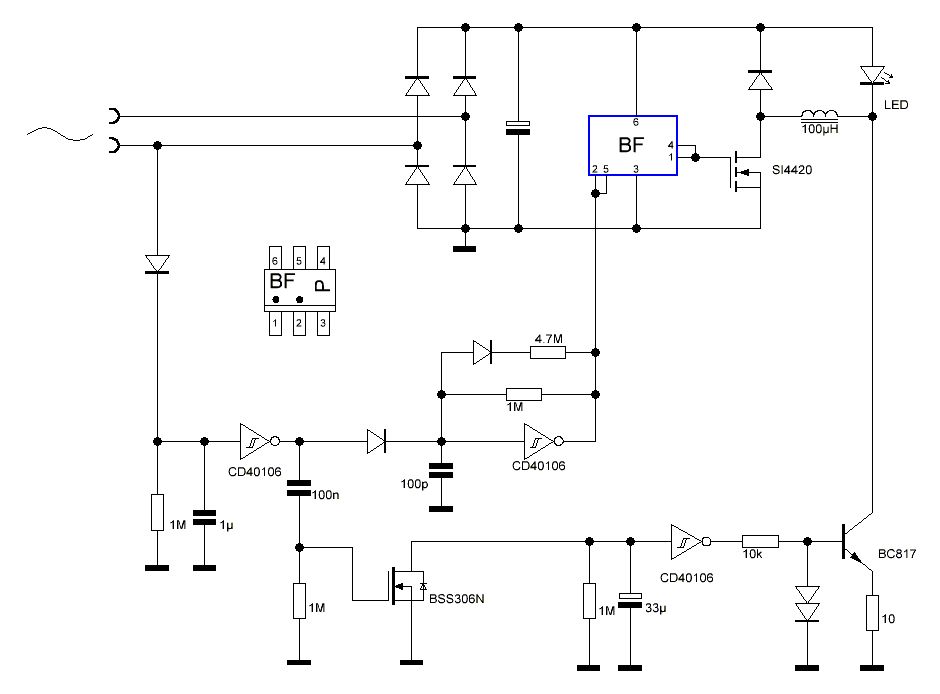
Nach diversen Stunden Reverse-Engineering habe ich jetzt soweit alles fertig, nur mit einem Bauteil habe ich Schwierigkeiten. Es ist vermutlich im SOT-363 Gehäuse, also 2x3 Pins, Aufdruck ist BF und daneben liegend ein P. Von den 6 Pinnen gehen 4 in die Umgebung, 2x sind 2 zusammengeschaltet (auf der Leiterkarte). Das mMn. relevante dazu im Schaltplan oben. Obligatorische Frage: was ist das für ein Vieh? Das Zeug kommt übrigens aus einem Fahrradscheinwerfer. Und der Schaltplan ist unvollständig, aber der Rest hat mit der MOSFET-Ansteuerung nichts zu tun.
Das ist ein Doppel-MOSFET, 1x p-Kanal + 1x n-Kanal.
hinz schrieb: > Das ist ein Doppel-MOSFET, 1x p-Kanal + 1x n-Kanal. Das macht m. E. mit Blick auf den Schaltplan keinen Sinn.
Hallo, vielleicht so... Beitrag "Re: Unbekannte Bauteile" http://jankohermann.de/hardware/buz73-treiber-mit-gegentaktendstufe-teil-1/ Mit freundlichen Grüßen Selbsternannter Weltverbesserer
Von der Lage der Versorgungsspannung könnte das ein "Little Logic" (TI) Baustein sein. Es gibt allerdings auch MOSFET Treiber im SOT23-6 Gehäuse.
> Das macht m. E. mit Blick auf den Schaltplan keinen Sinn. Würde schon, der SI1539 ( http://www.farnell.com/datasheets/1915847.pdf ) hätte zB. das passende Layout (um 180Grad gedreht) als Komplementär-Treiber, nur das Marking ist falsch.
Vllt. sollte ich ergänzend erwähnen, dass ich die Lampe 2008 gekauft habe, demnach sind die SMD's also entsprechend alt sind. Aber der SI1539 sieht schon ganz gut aus, nur eben die Drehung passt nicht. Vllt. gibt es ja solche auch in andersrum und von damals mit BF-Code. Könnte das gedrehte P der Hersteller sein? If so, welcher wäre es?
Einhart P. schrieb: > hinz schrieb: >> Das ist ein Doppel-MOSFET, 1x p-Kanal + 1x n-Kanal. > > Das macht m. E. mit Blick auf den Schaltplan keinen Sinn. Du hast recht, nicht MOSFET, sondern bipolar, pnp+npn. Ein Beispiel wäre der BC847BPN.
hinz schrieb: > hinz schrieb: > Mist, Tippfehler, BC847BPDW1. SUPA!!!! Sieht sehr gut aus! Ich werde das Vieh mal durchmessen, ob es mit den PN-Übergängen auch so passt, wenn das Teil nicht im Eimer ist. Besten Dank, hinz!
Hallo, K. H. schrieb: > SUPA!!!! Sieht sehr gut aus! wärst Du den Links in meinem Beitrag "Re: SMD Identifikation im SOT-363 (?) inkl. Schaltplanauszug" gefolgt, hättest Du die Erkenntnis auch schon früher erlangt ;-) Mit freundlichen Grüßen Selbsternannter Weltverbesserer
K. H. schrieb: > Nach diversen Stunden Reverse-Engineering habe ich jetzt soweit alles > fertig Noch nicht ganz. In der Schaltung ist ein Fehler. Am Drain des BSS306 gibt es nie eine Spannung, der nachfolgende Inverter sieht am Eingang immer Low-Pegel und die Standlichtstromquelle mit dem BC817 wäre immer an.
Das ist der Nachteil, wenn man mehrere Links postet. Warum ist das so? Die beiden Links hatte ich angeklickt. Den ersten nur kurz überflogen und dann den 2. geklickt und intensiver durchgekuckt (nicht gelesen, liegt an den Bildern). Und damit ist der erste in Vergessenheit geraten und so kommt es, dass Info's flöten gehen. hinz dagegen hat direkt die Antwort gepostet. Es kommt wohl auch darauf an, wie man solche Infos verarbeitet. Da ist wohl jeder anders. Übrigens-1: bin ich beim ersten Link davon ausgegangen, dass da einer ein BF auf irgendein SMD-Vieh gefunden hat und das zufällig passte. Dazu hat er dann noch nach H0 und K1 gesucht. Ob das mit meinem unbekannten SOT was zu tun hat, geht da raus nicht hervor. Es gibt nämlich diverse Listen/Suchmaschinen im Netz, die Lösungen zu BF anbieten, ich habe das als ein Griff aus der langen Liste gewertet, die zufällig bei dem anderen passte. Übrigens-2: Dazu kommt noch, dass ich nachsehe, ob da ein Gast schreibt oder ein angemeldeter User. Bei Gastbeiträgen gebe ich eigentlich nicht viel auf deren Inhalt. Das liegt daran, dass gerade in dieser Gruppe viel Scheiß gepostet wird. Das ist jetzt nicht auf dich bezogen, sondern ganz allgemein. Mehr Beachtung hätte ich dem gegeben, wenn du als angemeldeter Benutzer gepostet hättest. Ich weiß nicht, ob andere auch so verfahren, aber für mich eine kleine Filterfunktion.
ArnoR schrieb: > K. H. schrieb: > Noch nicht ganz. In der Schaltung ist ein Fehler. Am Drain des BSS306 > gibt es nie eine Spannung, der nachfolgende Inverter sieht am Eingang > immer Low-Pegel und die Standlichtstromquelle mit dem BC817 wäre immer > an. Das habe ich auch bemerkt und auch schon 2x nachgemessen, also geforscht, wo es noch eine Verbindung wohin gibt aber nichts gefunden. Aber mit dem Prüfspitzen zum Messen, einer Fummelleiterkarte (27 x 30)mm² beidseitig bestückt ist das handwerklich nicht so einfach. Ich werden gleich noch die runtergelöteten fetten Bauteile (Goldcap, Elko bedrahtet und SMD, Speicherdrossel und LED mit 3 Drähten) provisorisch wieder auflöten und mal Saft dran geben und nochmal messen. Dann werde ich, eben wegen dieser offenen Frage, mal messen, wieviel Saft da drauf ist und wo das herkommt. Und um das Gefummel mit den Prüfspitzen nicht zu haben, werde ich am Drain des BSS306 temporär einen Draht "drankleben", dann geht es mit der beidseitigen Messung besser. Wobei man nicht vergessen darf, dass die Elektronik ja irgendwo defekt ist, sonst hätte ich den ganzen Aufwand nicht gestartet.
Bitte melde dich an um einen Beitrag zu schreiben. Anmeldung ist kostenlos und dauert nur eine Minute.
Bestehender Account
Schon ein Account bei Google/GoogleMail? Keine Anmeldung erforderlich!
Mit Google-Account einloggen
Mit Google-Account einloggen
Noch kein Account? Hier anmelden.

