Hallo Zusammen ! Habe nach folgendem Schaltplan einen Step Up Wandler für eine Nixie Röhren Uhr gebaut (http://www.mikrocontroller.net/articles/Stepup_f%C3%BCr_Nixier%C3%B6hren). Der Step Up funktioniert sehr gut, Ich habe 9V als Eingangspsannung und eine Ausgangsspannung von ca. 160V, was ideal wäre, da die Röhren zum Zünden 170V brauchen (zum Brennen dann 145V). Nun habe ich das alte Netzteil ersetzt und gegn ein 12V Netzteil ausgetauscht. Nun ist die Spannung am Ausgang bei 240V (auch unter Last, wenn alle Röhren leuchten !!). Ich habe nun einen 22k, 5W Widerstand vor die Nixes gehängt, um die Spannung zu reduzieren, der wird allerdings sehr heiß. Meine Frage ist nun, was kann ich am Aufbau des Step up Wandlers verändern, dass dieser mit 12V Eingangsspannung nur mehr ca 170V produziert ?
elko739 schrieb: > Meine Frage ist nun, was kann ich am Aufbau des Step up Wandlers > verändern, dass dieser mit 12V Eingangsspannung nur mehr ca 170V > produziert ? Die Ausgansspannung einesSchalreglers wird typisch durch den Spannungsteiler vorm Steuereingang festgelegt.
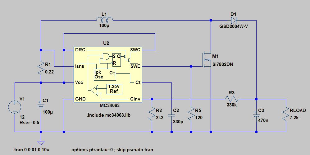
elko739 schrieb: > Meine Frage ist nun, was kann ich am Aufbau des Step up Wandlers > verändern, dass dieser mit 12V Eingangsspannung nur mehr ca 170V > produziert ? Mit denen im Schaltplan angegebenen Daten komme ich auf 185V.Die sollten eigentlich - zumindest mal ohne Last bzw. geringer Last - stabil sein(und unabhaengig von der Eingangsspannung). Die interne Referenzspannung des ICs betraegt 1.25V,demnach muessten also am 6k8 Widerstand ebenso 1.25V anliegen.Dies kann man mit einem hochohmigen Multimeter mit geringer Eingangskapazitaet messen. Entweder Deine Schaltung oszilliert(schwingt) unerwuenschterweise oder Deine verwendete Speicherdrossel besitzt nicht die erwartete Qualitaet. Mit der im Anhang gezeigten "Formel" kann man die Ausgangsspannung veraendern,was aber nur Sinn macht,wenn die Schaltung auch wirklich einwandfrei arbeitet....
Ich denke nicht, das es sich um einen klassischen Step up handelt. Das liest sich eher wie ein Oszillator mit Trafo. Das würde auch passen, da dann bei Belastung die Spannung sin(k/g)t. Ohne Rückführung keine Regelung. Zeit Mal einen Schaltplan, dann könnte man genaueres sagen.
Danke für die rasche Antwort, habe folgende Spule verwendet. https://www.conrad.at/de/induktivitaet-gekapselt-radial-bedrahtet-rastermass-5-mm-56-h-0130-panasonic-elc09d560df-1-st-450915.html An dem von dir eingezeichneten Punkt messse ich mit meinem Multimeter 1,4V. Ist der 1M Widerstand zu klein ?
Sorry, sehr gerade du hattest den Plan verlinkt. Ich denke Mal, dass die Schaltung bei 9V noch nicht ihr volles Potential entwickeln kann. Einfach den von toxic gekennzeichneten Spannungsteiler für 160V neu dimensionieren. Die Spule ist ggf. Bei dir nicht optimal.
elko739 schrieb: > An dem von dir eingezeichneten Punkt messse ich mit meinem Multimeter > 1,4V. Ist der 1M Widerstand zu klein ? Je groesser der Widerstand R11 ist,desto groesser die Ausgangsspannung. Du musstest also einen kleineren Wert einsetzen z.B. versuchsweise 680k oder 820k. Die Betonung liegt allerdings auf "versuchsweise",da Deine Schaltung sowie es aussieht regelungstechnisch nicht korrekt arbeitet. Fuer die Nixieroehren mag dies aber unerheblich sein - also teste mal die Schaltung mit den oben genannten Widerstandswerten. Man kann natuerlich auch alternativ R10 aendern.Dazu muesste der Wert aber erhoeht werden um eine kleinere Ausgangsspannung zu bekommen: also 6k8 z.B.auf 8k2 erhoehen. Uebrigens:die 1.4V gefallen mir nicht....viel zu viel.Das kann allerdings auch die Schuld des Messgeraetes sein,da Du an einem "heissen" Punkt misst.
R10 und R11 teilen die Ausgangsspannung und führen sie dem Messeingang des Schaltreglers zu. Also musst du nur das Verhältnis von R10 zu R11 ändern. Im Datenblatt des IC wird stehen, welche Spannung er sehen will. Normalerweise sollte die Ausgangsspannung unabhängig von der Versorgungsspannung sein. Vermutlich war deine Spannungsversorgung aber unterhalb der eigentlich erforderlichen Spannung (aus sich des IC), so dass die Ausgangsspannung bisher nie doch wurde, dass er überhaupt in den Regelbereich gekommen ist.
Hallo, ich habe letztens 2 StepUp nach MaWins Simulation aus diesem Thread zusammengelötet. Beitrag "Stepup 180V - sackt völlig zusammen" Bauteile was gerade rumlag. Beide laufen stabil bei 180V 8mA (mehr brauchte ich gerade nicht). Regelverhalten ca. 1V Differenz zwischen Leerlauf und 22k Last. 11-12V sind nötig, dabei ist die maximal einstellbare Spannung ca. 200-210V. Spannungsteiler ist bei mir 20k Einstellregler zu 2,2MOhm, Elko am Ausgang 2,2µ 400V. Drossel sind Garnrollenkerne aus der Auslötkiste, einer mit 68µH, einer mit 47µH. Ein Bild vom Wandler habe ich gerade nicht, nur eins von den Panaplex-Displays die dranhängen... Gruß aus Berlin Michael
Hm ok, habe jetzt R10 auf ca 8,8k geändert, nun bin ich bei ca 180V (vorher ca 240V). Jetzt habe ich noch einen 20k Widerstand vor die Nixies geschalten, dann bin ich auf 165V, allerdings ist der Wirkungsgrad auch beim Teufel, der Widerstand hat 5W und wird ziemlich warm. Natürlich hängen die Nixies auch nochmal an 10K Vorwiderständen. Werde es später noch mit 2M für R11 und 15k für R10 versuchen. Irgendwann werde ich schon eine passende Kombination finden, jetzt wo ich weiß, was ich ändern muss :D
Bitte melde dich an um einen Beitrag zu schreiben. Anmeldung ist kostenlos und dauert nur eine Minute.
Bestehender Account
Schon ein Account bei Google/GoogleMail? Keine Anmeldung erforderlich!
Mit Google-Account einloggen
Mit Google-Account einloggen
Noch kein Account? Hier anmelden.


