Hi, ich würde gern eine induktive Last mit einen konstanten Strom von 3A treiben wollen. Da beim Ein-und Ausschalten Spannungsspitzen entstehen können, wollte ich eine Freilaufdiode oder eine Suppressordiode parallel zur Last schalten. Um mir nochmal einen Rat zu holen, habe ich einen Ingenieur aus meiner Hochschule gefragt, der meinte die Idee sei nicht gut und ich sollte lieber eine Diode zu GND am Ausgang meines treibenden OPV setzten. Der Ingenieur meinte auch nur beim Ausschalten würden Spannungsspitzen entstehen, jedoch halte die Aussage für falsch. Meine Frage: - Was ist nun besser, eine Freilaufdiode am OPV-Ausgang zu GND oder parallel zur Induktivität? - Oder gibt es eine bessere Alternative? VG Philipp
Philipp schrieb: > Der Ingenieur meinte auch nur beim Ausschalten würden > Spannungsspitzen entstehen, jedoch halte die Aussage > für falsch. Wenn man mit "Spannungsspitze" meint: "Spannung größer als Betriebsspannung der Schaltung", dann hat der Ingenieur aber Recht. > - Was ist nun besser, eine Freilaufdiode am OPV-Ausgang > zu GND oder parallel zur Induktivität? Könntest Du mir bitte den Unterschied dieser Varianten anhand eines Schaltplanes erklären?
Jedes Relais ist eine Induktivität. Wie wird es dort gemacht. Der "Ingenieur" hat insofern recht, dass nur beim schnellen Abschalten eine Spannungsspitze entsteht, weil die Spule den Stromfluss aufrechterhalten will, beim Einschalten fängt der Strom nur langsam an zu fliessen, was bei einer Konstantstromquelle dazu führt, dass diese halt bis zur max. Spannung ausregelt und dann, wenn der Strom den Nennstrom erreicht hat entsprechend mit der Spannung zurückgeht.
Der Andere schrieb: > [...] langsam an zu fliessen, was bei einer Konstantstromquelle > dazu führt, dass diese halt bis zur max. Spannung ausregelt [...] Richtig. Insofern haben beide Recht: Es entsteht auch beim Einschalten eine Spannungsspitze - aber nur die Spitze beim Ausschalten stellt eine Gefahr dar, denn nur letztere kann größer als die Betriebsspannung werden.
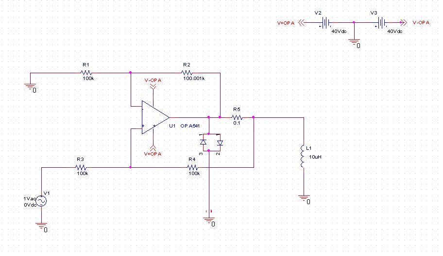
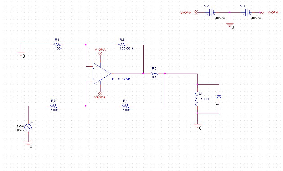
Okay, da habe ich die Antwort von dem Ingenieur nur falsch Verstanden. Im Anhang sind mal die zwei möglichen Varianten dargestellt. Variante_1 stellt die Möglichkeit mit einer Diode parallel zur Last dar und in Variante_2 ist die mir empfohlene Schaltung dargestellt. Entschuldigung, ich habe vergessen vor dem Widerstand R3 muss noch ein Schalter zu setzen.
Was soll damit eigentlich erreicht werden? Dir ist klar, dass es einen OP mit 3A Ausgangsstrom nicht für Einsfuffzich gibt, schon gar nicht mit +-40V und ggf. bis 120W Verlustleistung. Schau dir lieber mal den Artikel Konstantstromquelle an (Link), da kannst du sehen wie man sowas richtig baut, nicht nur als Simulation. Wobei nicht klar ist ob eine Konstantstromquelle für dich überhaupt notwendig ist.
Variante 2 wird wohl nicht funktionieren, da immer eine der beider Dioden in Durchlassrichtung ist.
Philipp schrieb: > Okay, da habe ich die Antwort von dem Ingenieur nur > falsch Verstanden. Hmm. Offensichtlich entwickelt sich das Sprachverständnis der Generationen massiv auseinander. Ich bin nicht im Traum darauf gekommen, dass Du mit Philipp schrieb: > konstanten Strom von 3A einen WECHSELSTROM meinst. Ein konstanter Strom ist bei mir ein KONSTANTER Strom, also ein Gleichstrom. Ein Wechselstrom ist definitionsgemäß nie konstant. Wie dem auch sei: In Deiner Anwendung wird weder Variante 1 noch Variante 2 funktionieren; ratsam sind ZWEI Dioden, nämlich eine von +Ub zum Ausgang und eine vom Ausgang zu -Ub. Natürlich in Sperrrichtung.
Nö Junge, so nicht :-) Possjetitel hat schon alles gesagt, nur noch zum Protokoll: Es ist allgemein üblich, dass man in einem Schaltplan bei der Op Versorgung Plus nach oben legt. Ändert aber nichts daran, dass du keine Konstantstromquelle hast und das mit den Dioden so nicht funktioniert. Also nochmal: Was soll es eigentlich werden? Siehe auch Netiquette zur Problembeschreibung.
Moin, Es ist vielleicht auch keine ganz bloede Idee, mal in's Datenblatt von dem "Tim-Taylor_Mehr-Power-HrHrHr"-OpAmp zu gucken, insbesondere Figure 2. Gruss WK
Bitte melde dich an um einen Beitrag zu schreiben. Anmeldung ist kostenlos und dauert nur eine Minute.
Bestehender Account
Schon ein Account bei Google/GoogleMail? Keine Anmeldung erforderlich!
Mit Google-Account einloggen
Mit Google-Account einloggen
Noch kein Account? Hier anmelden.

