Hallo Leute, an meinem Behringer DDM4000 Mischpult ist beim ersten Kanal die eine Seite defekt. Das bedeutet, dass das Signal nur noch sehr schwach ausgegeben wird. Ich habe das Signal jetzt bis zu einem meiner Meinung nach defekten OPV verfolgt. Die aufschrift des OPVs lautet: 4580 A147A JRC Ich vermute, das es sich um den NJM von New Japan Radio handelt http://www.njr.com/semicon/products/NJM4580.html Es handelt sich dabei laut Datenblatt um eine Standard Bipolar OPV mit den folgenden Eckdaten: - Operating Voltage (±2V to ±18V) - Low Input Noise Voltage (0.8μVrms typ.) - Wide Gain Bandwidth Product (15MHz typ.) - Low Distortion (0.0005% typ.) - Slew Rate (5V/μs typ.) - Package Outline (DIP8,SIP8,SOP8 JEDEC 150mil,SSOP8,DMP8,MSOP8(VSP8)*MEET JEDEC MO-187-DA) - Bipolar Technology Welcher Vergleichstyp bietet sich für diesen OPV an und auf welche Eckdaten muss man generell achten?? Also klar, das Packaging die Beschaltung und die Versorgungsspannungsbereich müssen passen. Aber wie sieht das mit Bandbreite und Slew Rate aus? Sagt man da immer, solange der Vergleichstyp besser ist gehts immer? Also wenn jetzt die Rauschspannung beim Vergleichstyp kleiner wäre oder die Slew Rate höher??
Da geht fast jeder 4580. Wie hast Du den gekillt? Ich habe auch ein DDM4000 im "produktiven" Einsatz und noch ein zweites als Backup. Wenn Du die Kiste schon auf hast, schau ins Netzteil ob der Spannungsregler richtig am Kühlkörper sitzt. Bei meinen beiden waren dessen Pins zu lang und er saß schräg. Kühlwirkung fast Null, beide stiegen nach einiger Zeit aus. Ansonsten ein feines Teil, steht blöderweise Behringer drauf ;-) Old-Papa Achso.... Ich würde wieder einen 4580 einsetzen, oder einen 4570, 4560, ... Selbst ein 072er würde noch reichen. Behringer hat dort eine quasi Standardschaltung benutzt, so wie sehr viele andere Mixerhersteller auch. Die ist seit Jahrzehnten eingeführt, diese begegnet mir immer wieder. Das Rauschen bestimmen die beiden Transistoren und deren Widerstandsbeschaltung davor. Speziell vom 4000er habe ich gerade keine Schaltung vorliegen, würde mich aber wundern, wenn es nicht so wäre. Die Slew-Rate ist hier noch fast uninteressant, wir sind im NF-Bereich.... ;-)
Helmut S. schrieb: > Hallo Patrick, > der LM833 hat praktisch identische Spezifikationen. > Gruß > Helmut Und warum nicht den originalen? Der ist doch verfügbar. Ich würde dort einen der 45er Serie nehmen, macht am wenigsten Probleme. Der LM833 ist nicht schlecht, doch warum? Old-Papa
Old P. schrieb: > Der LM833 ist nicht schlecht, doch warum? Man kann ja von beiden einige Exemplare ausprobieren, ohne deshalb Konkurs anmelden zu müssen. Speziell vom im unteren NF-Bereich wichtigen 1/f- und Popcorn-Rauschen ist in den Datenblättern meist nur wenig bis gar nichts zu finden, und nur seltenst Garantiewerte, weil eine Messung in der Produktion zu aufwändig wäre. Man weiss, auch nach mittlerweile Jahrzehnten, nicht viel über diese Rauschmechanismen, ausser dass sie mit der Qualität des Kristalls und der Sauberkeit bei der Herstellung des ICs zu tun haben. Von daher können schon Unterschiede zwischen den ICs renommierter Hersteller und Clones aus der Bambushütte existieren. Insbesondere beim Popcorn-Rauschen kann es sogar große Unterschiede zwischen Exemplaren vom gleichen Wafer geben, und der Hersteller kann logischerweise bei einem Stückpreis von 25 Cent nicht fünf Minuten lang an jedem IC messen. Insofern bleibt bei kritischen Anwendungen dem Anwende nur die Möglichkeit auszuprobieren, und aus einer größerewn Zahl von ICs die besten Exemplare herauszusuchen.
Old P. schrieb: > Helmut S. schrieb: >> Hallo Patrick, >> der LM833 hat praktisch identische Spezifikationen. >> Gruß >> Helmut > > Und warum nicht den originalen? Der ist doch verfügbar. Ich würde dort > einen der 45er Serie nehmen, macht am wenigsten Probleme. > Der LM833 ist nicht schlecht, doch warum? > > Old-Papa Der Fragesteller hat nach einem Ersatztyp für den NJM4580 gefragt. Preislich geben sich beide fast nichts bei Reichelt. Beide kosten weniger als einen halben Euro.
Für eine Neuentwicklung würde ich auch nach optimalen OPVs suchen. Da aber nur ein Kanal in einem vorhandenen Mixer def. ist, würde ich, wenn vergügbar, einen der in den anderen Kanälen auch vorhandenen OPV nehmen. Und ja, er hat nach Ersatz gefragt, ich meine Ersatz wäre hier nicht optimal. ;-) Old-Papa
Also, wie der kaputt gegangen ist kann ich nicht genau sagen. Evtl. weil ich den eine ganze Zeit lang am Phono eingang betrieben habe, mit den Signal-Pegeln die auf Chinch liegen. Ist aber nur eine Theorie. Im Moment ist das Eingangssignal vor dem OPV fast Null, nach dem OPV ist es schwach zu erkennen. Vermutlich kurzschluss über die Eingangs-Schutzdioden?! Einen Schaltplan scheint Behringer leider nicht rauszurückeb. Von dem Layout bin ich semi-überzeugt. Das könnte man an einigen stellen schon schöner machen. Außerdem habe ich machmal das Problem, das das Display so Artefakte anzeigt. Spg-Regler ist soweit gut befestigt.
Ähm... Das Signal ist schon vor dem OPV auf Null? Ich such mal die Eingangssektion eines anderen Behringers raus, poste ich nachher.... Old-Papa
Gegen den 4580 ist imho überhaupt nichts einzuwenden. Findest Du u.a. als RC4580 von TI oder NJM4580 von NRC.
Old P. schrieb: > Ähm... Das Signal ist schon vor dem OPV auf Null? > > Ich such mal die Eingangssektion eines anderen Behringers raus, poste > ich nachher.... > > Old-Papa Ja, aber erst sobald der OPV Spannung bekommt. Ich speise mit einem Funktionsgenerator ein 12kHz Sinus mit ca. 0,5V Amplitude ein. Jop, ein Schaltplan wäre schon hilfreich
Mark S. schrieb: > Gegen den 4580 ist imho überhaupt nichts einzuwenden. Findest Du u.a. > als RC4580 von TI oder NJM4580 von NRC. Gegen den 4580 habe ich auf nichts, ich muss aber mal schauen was der lokale Conrad auf Lager haT, deswegen die Frage nach dem Vergleichstyp
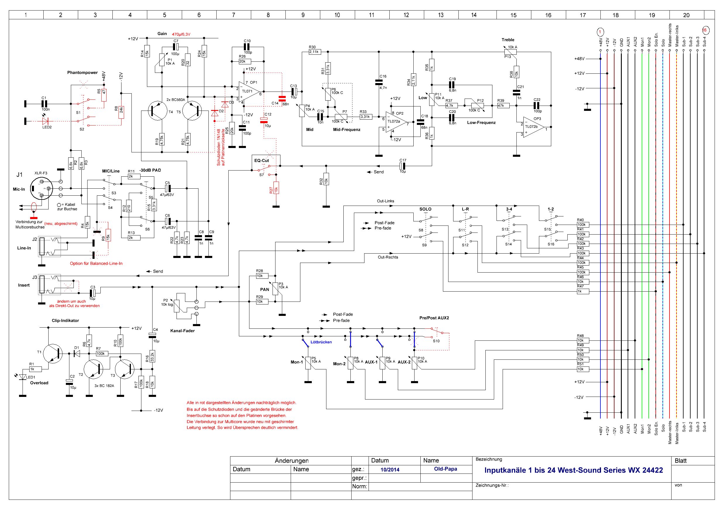
Hier nun mal ein paar Beispiele zu Eingangssektionen bekannter Mixer. Zum Schluss noch die Schaltung (Eingang) eines Westsound WX 24422, die ich selber mal aufgezeichnet habe. Diese ist fast identisch zu vielen Studiomaster. Wie man sieht, sind die Eingangssektionen fast identisch aufgebaut, manchmal mit 2 oder mit 4 Transistoren und manchmal mit Schutzdioden. Für das Eingangsrauschen sind vor allem die beiden PNP-Transistoren mit ihrer R-Beschaltung (möglichst niederohmig) entscheidend. Old-Papa Lass Dir die 4580 vom Segor in Berlin zuschicken.... Oups: ein Plan ist doppelt :-(
Patrick L. schrieb: > Gegen den 4580 habe ich auf nichts, ich muss aber mal schauen was der > lokale Conrad auf Lager haT, deswegen die Frage nach dem Vergleichstyp Wenns nur zum Test sein soll, obs wirklich am 4580 liegt, dann reicht ein LM358 als Ersatz. Den sollte sogar die C-Filiale da haben.
hinz schrieb: > > Wenns nur zum Test sein soll, obs wirklich am 4580 liegt, dann reicht > ein LM358 als Ersatz. Den sollte sogar die C-Filiale da haben. Das stimmt sicherlich. Allerdings ist es mit Sicherheit ein SMD und den lötet man möglichst nicht mehrfach aus und ein. Bei meinem Westsound habe ich Fassungen einesetzt und ein paar Versuche mit unterschiedlichen OPV und Transistoren gemacht. Die OPV waren (ohrtechnisch) komplett egal, bei den Transen gab es Unterschiede. Letztlich sind dort wieder die BC560er drin. Der Fehlerbeschreibung nach würde ich zunächst die beiden Schutzdioden auslöten. Das Teil spielt genauso auch ohne.... Wenn der Fehler bleibt, dann die Transistoren und den OPV wechseln, bei den paar Cent ist es fast egal, was wirklich def. ist. Wichtig, es spielt (hoffentlich) wieder. Old-Papa
Danke für die Schaltpläne Old-Papa! Schutzdioden sind bei mir nicht verbaut, wohl aber bestimmt welche intern im OPV. Da habe ich den verdacht, dass die defekt sind. Ich kann auch keine Transistoren zur Vorverstärkung erkennen. So wie ich den Signalpfad nachvollziehen kann ist direkt nach dem Line-In Eingang ein Kerko mit 1,8nF nach Masse. Danach kommt ein Hochpass mit einer Grenzfrequenz von 0,33Hz (wohl um Gleichspannungen zu unterdrücken). Dann kommt ziemlich direkt der OPV mit einem Haufen Hühnerfutter drum herum. Die genaue Verschaltung des OPVs kommt ich nicht Erfahrung bringen, weil ich keine Lust habe die Platine auszubauen. Die Leiterbahnführung ist beidseitig. Evtl. messe ich nochmal das Hühnerfutter vor dem OPV durch, vllt. ist da auch was defekt. Sieht für mich aber erstmal danach aus, dass der OPV einen Weg hat. Oder ich Löte die Beinchen des OPVs hoch. Mal sehen.
Patrick L. schrieb: > Danke für die Schaltpläne Old-Papa! > > Schutzdioden sind bei mir nicht verbaut, wohl aber bestimmt welche > intern im OPV. Da habe ich den verdacht, dass die defekt sind. Ich kann > auch keine Transistoren zur Vorverstärkung erkennen. Das wäre ungewöhnlich, auch für Behringer. > So wie ich den Signalpfad nachvollziehen kann ist direkt nach dem > Line-In Eingang ein Kerko mit 1,8nF nach Masse. Danach kommt ein > Hochpass mit einer Grenzfrequenz von 0,33Hz (wohl um Gleichspannungen zu > unterdrücken). Dann kommt ziemlich direkt der OPV mit einem Haufen > Hühnerfutter drum herum. Na zumindest der Umschalter Phono/Line liegt ja auch noch im Pfad ;-) Da die Pegel dafür höchst unterschiedlich sind, müssen zumindest noch diverse Widerstände dabei sein. > Die genaue Verschaltung des OPVs kommt ich > nicht Erfahrung bringen, weil ich keine Lust habe die Platine > auszubauen. Die Leiterbahnführung ist beidseitig. Das wird wohl unumgänglich sein. > Evtl. messe ich nochmal das Hühnerfutter vor dem OPV durch, vllt. ist da > auch was defekt. Sieht für mich aber erstmal danach aus, dass der OPV > einen Weg hat. Oder ich Löte die Beinchen des OPVs hoch. Mal sehen. Defekte OPVs hatte ich in Mischpulten schon mehrere, allerdings habe ich die immer als Halbleichen bekommen. Warum die durch waren kann ich nicht sagen. Normalerweise sind die sehr robust. Irgendwo im Netz hatte mal jemand das DMM4000 komplett zerlegt gezeigt, vielleicht könnte man dort was nachverfolgen. Old-Papa
hinz schrieb: > Wenns nur zum Test sein soll, obs wirklich am 4580 liegt, dann reicht > ein LM358 als Ersatz. Den sollte sogar die C-Filiale da haben. Der LM358 produziert je nach Beschaltung heftige Übernahmeverzerrungen, darum würde ich für Audioanwendungen davon abraten. https://www.youtube.com/watch?v=VgodYtiD_F0
Ernst O. schrieb: > hinz schrieb: >> Wenns nur zum Test sein soll, obs wirklich am 4580 liegt, dann reicht >> ein LM358 als Ersatz. Den sollte sogar die C-Filiale da haben. > > Der LM358 produziert je nach Beschaltung heftige Übernahmeverzerrungen, > darum würde ich für Audioanwendungen davon abraten. Lies einfach nochmal was ich geschrieben hatte.
Meinst du hinz schrieb: > Wenns nur zum Test sein soll das habe ich gelesen. Wenns nur zum Test sein soll, sollte man sich hüten, neue Probleme an Bord zu holen. Nur mal so gedacht, der 4580 ist wirklich hin und nach Ersatz durch einen LM358 spielt das Teil wieder, hört sich aber an wie ein Sack Nüsse...
Ernst O. schrieb: > Meinst du > > hinz schrieb: >> Wenns nur zum Test sein soll > > das habe ich gelesen. > Wenns nur zum Test sein soll, sollte man sich hüten, neue Probleme an > Bord zu holen. Nur mal so gedacht, der 4580 ist wirklich hin und nach > Ersatz durch einen LM358 spielt das Teil wieder, hört sich aber an wie > ein Sack Nüsse... Und man weiß, dass es tatsächlich der 4580 war... Wo liegt also dein Problem?
hinz schrieb: > > Und man weiß, dass es tatsächlich der 4580 war... > > Wo liegt also dein Problem? Das Problem liegt im SMD-Gehäuse! Der LM358 muss nun wieder runter gepusselt werden, das sollte man sich nicht wissentlich antun. Old-Papa
Old P. schrieb: > Das Problem liegt im SMD-Gehäuse! Ist das beim TE so? > Der LM358 muss nun wieder runter > gepusselt werden, das sollte man sich nicht wissentlich antun. Mit dem richtigen Werkzeug gar kein Problem, 50µm Fühlerlehre ist so exotisch nun auch nicht. Uns SO-8 ist ja noch was für Grobmotoriker.
hinz schrieb: > Wo liegt also dein Problem? ganz einfach: ich mag nicht ein Problem durch ein anderes ersetzen.
Old P. schrieb: > Na zumindest der Umschalter Phono/Line liegt ja auch noch im Pfad ;-) Da > die Pegel dafür höchst unterschiedlich sind, müssen zumindest noch > diverse Widerstände dabei sein. Ja, der Umschalter ist da noch zwischen. Old P. schrieb: > Irgendwo im Netz hatte mal jemand das DMM4000 komplett zerlegt gezeigt, > vielleicht könnte man dort was nachverfolgen. Ich hab nur die folgende Quelle http://forum.speakerplans.com/inside-behringer-ddm4000-32bit-digi-mixerupdate_topic23217.html gefunden. Putzig ist, dass da der JTAG auch schon direkt abgreifbar ist. Da könnte man dann sogar eine neue SW auf die DSPs flashen, bzw. die alte herunterziehen...
Ernst O. schrieb: > ganz einfach: ich mag nicht ein Problem durch ein anderes ersetzen. Du siehst Probleme wo keine sind.
So, ich habe meinen Backupmixer mal aufgeschraubt und abgelötet. 1. Natürlich ist das Dingens in SMD, wie auch sonst bei der Funktionfülle? 2. Es stimmt, die Eingangsstufe ist tatsächlich sehr einfach aufgebaut. Da hinter dem 4580 digitalisiert wird, geht das wohl auch so.... Außerdem ist das ja ein unsymmetrischer Eingang, "richtige Mixer" haben an der Stelle symmetrisch ;-) Wie dem auch sei, löt das Dingens runter, neuen drauf und dann "schaun mer mal" Old-Papa
Und hier noch die Eingangsstufe (Phono) eines Behringer DJX700. Die Schaltung wird wohl sehr vergleichbar sein ;-) Old-Papa
Old P. schrieb: > Wie dem auch sei, löt das Dingens runter, neuen drauf und dann "schaun > mer mal" Ja, ich kümmer mich mal um Ersatz und dann werde ich das ding mal runterbraten. Old P. schrieb: > Und hier noch die Eingangsstufe (Phono) eines Behringer DJX700. Die > Schaltung wird wohl sehr vergleichbar sein ;-) Ja, das sieht der Eingangsstufe des DMM4000 schon ähnlicher.
Patrick L. schrieb: > > Ja, das sieht der Eingangsstufe des DMM4000 schon ähnlicher. Wohl wahr ;-) Wie schon geschrieben, die oben gezeigten Schaltungen sind für symmetrische Eingänge, da hatte ich mich wohl verrannt ;-) Das DDM4000 hat diese ja nur an den beiden Mikrofonen. Doch zumindest am DJX700 ist auch dort nur eine sehr einfache Beschaltung verwendet worden. Ok, ist nur ein "Durchsagemikro", doch etwas mehr Aufwand ginge schon. Ich vermute, am DDM4000 ist auch der Mikroeingang ähnlich beschaltet. Old-Papa
Hallo Leute. Ich habe ein Problem und habe mich hier angemeldet um vielleicht Rat zu finden. Ich habe ein Behringer DDM 4000 Mixer bei dem alle Signale ankommen allerdings bleibt das Display dunkel. Kann mir da jemand weiterhelfen?
Hallo Leute. Ich habe ein Problem und habe mich hier angemeldet um vielleicht Rat zu finden. Ich habe ein Behringer DDM 4000 Mixer bei dem alle Signale ankommen allerdings bleibt das Display dunkel. Kann mir da jemand weiterhelfen?
Da fehlen ein paar Infos. Reagiert das Pult noch auf Tastendrücke und funktionieren die beleuchteten Tasten? Kann man mit einer Taschenlampe noch was auf dem Display erkennen oder sind auch dann keine Symbole zu sehen? Gehen die kleinen und das eine grosse VU Meter noch? Funktioniert der Sampler noch?
Marco A. schrieb: > Kann mir da jemand weiterhelfen? Mach einen neuen Thread auf. Der Thread den du gerade zu kapern versuchst, ist seit 5 Jahren tot. Außerdem geht es da um ein ganz anderes Problem.
Bitte melde dich an um einen Beitrag zu schreiben. Anmeldung ist kostenlos und dauert nur eine Minute.
Bestehender Account
Schon ein Account bei Google/GoogleMail? Keine Anmeldung erforderlich!
Mit Google-Account einloggen
Mit Google-Account einloggen
Noch kein Account? Hier anmelden.











