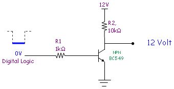
Für das in diesem Beitrag verwendete IC muss ich ein 5V Signal in 12V umwandeln Beitrag "Direction CCW & CW bei IC's?" Nun habe ich im Internet eine Schaltung gesucht und gefunden, siehe Anhang. Leider klappt diese nicht, wie man auf dem Bild "Ausgang" sehen kann... Was mache ich falsch?
Sonst wirklich nichts? Abgesehen davon: Wieso nimmst du nicht beide Signale auf ein Bild? Nur ein Tastkopf vorhanden?
Entweder ist die Schaltung falsch zusammengebastelt, oder der Transistor ist kaputt. Hast Du C B und E sicher nicht vertauscht?
A. K. schrieb: > Sonst wirklich nichts? > > Abgesehen davon: Wieso nimmst du nicht beide Signale auf ein Bild? Nur > ein Tastkopf vorhanden? es sind beide signale auf einem bild, auf dem einen ist das signal einfach nicht mehr sichtbar
@Johnny SGT (sgt_johnny) >Nun habe ich im Internet eine Schaltung gesucht und gefunden, siehe >Anhang. Ein einfacher Inverter mit Transistor. >Leider klappt diese nicht, wie man auf dem Bild "Ausgang" sehen kann... Naja, die steigende Flanke schleicht nach oben. Wollen wir wetten, dass du einen 1:1 Tastkopf oder was schlimmeres am Ausgang hängen hast? Miss mal mit einem 10:1 Tastkopf.
Also hier nochmal 2 Bilder auf dem Einen der Aufbau. Braun ist GND, Blau ist das 5V Signal, Weiss sind die Oszilloskope. Auf den Tastköpfen steht x10, auf dem Oszilloskop kann man zwischen x1,x10,x100 wählen, ist dann natürlich falsch. Es ist eingestellt x10, und der kopf ist auch x10 Das Signal sieht jetz so aus wie auf dem Bild, was produziert diesen Bogen? Das 12V Signal sollte genau gleich wie das 5V aussehen.
Falk B. schrieb: > Wollen wir wetten, dass du einen 1:1 Tastkopf oder was schlimmeres am > Ausgang hängen hast? Selbst dann erkärt das nicht ein solches Signal. Irgendwie entspricht der Aufbau nicht der gezeigten Schaltung. Unabhängig davon könnte man mit dem Oszi nochmal das Signal direkt zwischen Basis und Emitter messen.
@Johnny SGT (sgt_johnny) >Auf den Tastköpfen steht x10, auf dem Oszilloskop kann man zwischen >x1,x10,x100 wählen, ist dann natürlich falsch. Es ist eingestellt x10, >und der kopf ist auch x10 Das wollen wir mal glauben. >Das Signal sieht jetz so aus wie auf dem Bild, was produziert diesen >Bogen? Dein lahmer Pegelwandler. Die 10k müssen die Kapazität am Ausgang auf 12V ziehen, das kann dauern. Wenn wir mal von ca. 20pF ausgehen, macht das tau = R * C = 10k * 20pF = 200ns. Auf deinem Bild kann man grob 2us abschätzen (Anstieg auf 67%). Da fehlt Faktor 10. Sicher dass du 10k verbaut hast? Ausserdem kommen noch ca. 2us Verzögerungszeit dazu. > Das 12V Signal sollte genau gleich wie das 5V aussehen. Ja, aber nur bei einem gescheiten Pegelwandler. HEF4104 ist dein Freund. Wenn du deinen selbstgestrickten retten willst mach mal R1=10k und R2=1k und staune.
Der R1 scheint einen orangen Farbring zu haben. Dann wären dass 100k. Gefordert ist aber braun-sw-sw-braun. R2 sollte mit rotem Farbring passen.
Das stimmt irgendetwas nicht: Das gelbe Signal an der Basis des Transistor hat etwa +/- 2,5 V. Wo ist die Masse des Oszilloskops angeschlossen?
Ich glaube ja, die Widerstände stimmen nicht. Der Basiswiderstand sieht mir nach 10k aus - das würde passen, aber der Kollektorwiderstand - das sind doch 100k? edit: war zu langsam :-)
Bernd schrieb: > Das stimmt irgendetwas nicht: Das gelbe Signal an der Basis des > Transistor hat etwa +/- 2,5 V. Völlig normal, bei einem symmetrischen Signal und AC-Kopplung.
A. K. schrieb: > Bernd schrieb: >> Das stimmt irgendetwas nicht: Das gelbe Signal an der Basis des >> Transistor hat etwa +/- 2,5 V. > > Völlig normal, bei einem symmetrischen Signal und AC-Kopplung. Du hast recht, CH1 ist auf AC, C2 ist auf DC.
Bernd schrieb: > Das stimmt irgendetwas nicht: Das gelbe Signal an der Basis des > Transistor hat etwa +/- 2,5 V. Wo ist die Masse des Oszilloskops > angeschlossen? An der "Masse" seines Steckbrettkunstwerkes. Johnny S. schrieb: > Also hier nochmal 2 Bilder auf dem Einen der Aufbau. > Braun ist GND, Blau ist das 5V Signal, Super: - Braun ist auch +12V - Blau ist auch GND * <-- hier ist Dein Fleißsternchen.
Falk B. schrieb im Beitrag #435900 > Ja, aber nur bei einem gescheiten Pegelwandler. HEF4104 ist dein Freund. > Wenn du deinen selbstgestrickten retten willst mach mal R1=10k und R2=1k > und staune. Ich habe es getestet, ich habe R1 dann noch bis auf 1k reduziert, nur wird die Schaltung nun aber 10mA verbrutzeln... Der HEF4104 sieht interssant aus, vorallem weil ich das ganze 3x brauche und der HEF4104 sogar das korrekte (nicht invertierte) Signal ausgeben kann
Bist du bitte mal so gnädig und stellst Kanal 1 auf DC Kopplung um? Danke.
Magnus M. schrieb: > Bist du bitte mal so gnädig und stellst Kanal 1 auf DC Kopplung um? > > Danke. Okay :) Sorry werd ich machen
Wie alt ist denn dieses Oszi? Kann man den Schirm nicht speichern und exportieren? Da hab ich ja gar nix von Digital... Gruss Chregu
Das ist vermutlich ein Rigol 1052. Dies kann sehr wohl den Screen per USB speichern.
Bitte melde dich an um einen Beitrag zu schreiben. Anmeldung ist kostenlos und dauert nur eine Minute.
Bestehender Account
Schon ein Account bei Google/GoogleMail? Keine Anmeldung erforderlich!
Mit Google-Account einloggen
Mit Google-Account einloggen
Noch kein Account? Hier anmelden.





