Hallo, ich will eine kleine Wetterstation aufbauen und auf dem Dach montieren. Die Sensoren hängen an einem kleinen Atmega. Dieser soll die Daten per UART oder RS232 ins Haus liefern. Meine Frage ich jetzt, wie ich den Überspannungsschutz/Blitzschutz sicherstelle. Dabei ist mir wichtig, dass das Gerät, welches die Daten über die serielle Schnittstelle entgegennimmt, möglichst geschützt wird. Im Netz habe ich von Analog Devices den ADuM 1201 gefunden. Was haltet ihr von dem IC für meine Anwendung?
Matt B. schrieb: > Meine Frage ich jetzt, wie ich den Überspannungsschutz/Blitzschutz > sicherstelle. Matt B. schrieb: > Im Netz habe ich von Analog Devices den ADuM 1201 gefunden. Was haltet > ihr von dem IC für meine Anwendung? Als Blitzschutz sicher ungeeignet. Wie wäre es denn, die Daten per Funk zu übertragen (z.B. 433 MHz)? Preisgünstige Module hierfür gibt es zuhauf. Ergebnis: idealer Schutz + keine Kabel.
Einen richtigen Schutz gegen Blitzeinschlag gibt es wohl nicht. Wenn der irgendwo in der nähe einschlägt hätte man vielleicht noch eine Chance, das da was überlebt. Aber wenn der voll reinknallt fliegt der Putz von der Wand. Ich kenne jemanden der macht das mit Glasfaserkabel. Edit: Das Ding auf dem Dach sollte dann aber autark mit Strom versorg werden. Sonst sucht sich der Blitz oder die Überspannung über das Netzteil einen Weg. Am besten mit Solarzelle. Blitzableiter ist Pflicht.
:
Bearbeitet durch User
Würde auch auf Funk zurückgreifen. Die nRF24L01 kosten nur 1€ und sind recht einfach anzusteuern. Damit kannst du auch problemlos > 20m überbrücken
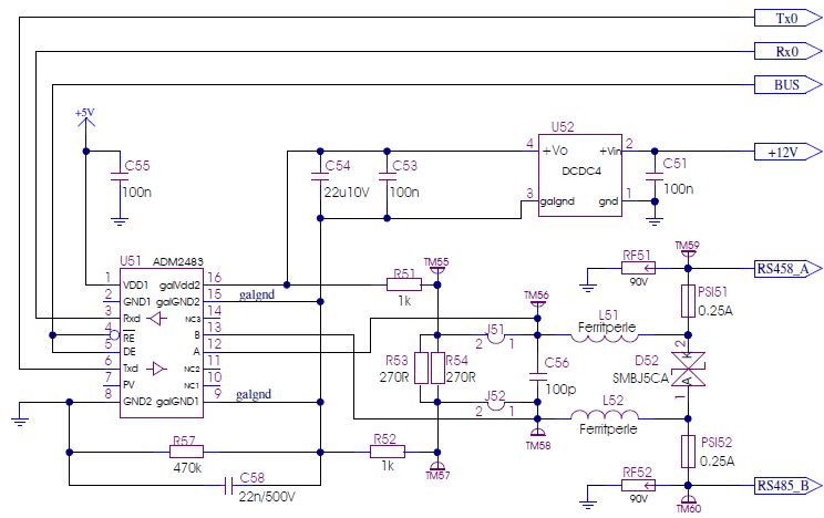
Hallo, > Matt B. schrieb: > Meine Frage ich jetzt, wie ich den Überspannungsschutz/Blitzschutz > sicherstelle. Dabei ist mir wichtig, dass das Gerät, welches die Daten > über die serielle Schnittstelle entgegennimmt, möglichst geschützt wird. in industriellem Umfeld werden Datenleitungen gegen Überspannung durch Blitzschlag mit entspechenden Konzepten geschützt. 1) Als Inteface wird nicht RS232, sondern RS485 oder CAN genutzt. Diese Interfaces sind duetlich Störsicherer und die Receiverbausteine von sich aus schon recht robust gebaut. RS232 ist per se nicht so störsicher. 2) Für hohe Spannungfestigkeit müssen sehr leistungsfähige Überspannungsableiter eingesetzt werden z.B. Suppressordioden und Gasableiter 3) Um das Konzept voll umsetzen zu können, müssen beide Seiten galv. getrennt werden vom Rest der Schaltung. Für RS485 bieten sich IC wie ADM2483 für die Daten und DCDC-Wandler für die galv. getrennte SV an. 4) Signalleitungen sind grundsätzlich Twisted Pair (TP) und geschirmt auszuführen. Bei der Schutbeschaltung sind dann 2 Aspekte des Überspannungsschutze zu berücksichtigen a) Schutz gegen Gleichtaktspannungen auf beide differenziellen TP-Leitungen Dazu werden Gasableiter mit sehr hohem Ableitvermögen eingesetzt (1...4kA). Ich benutze dafür Gasableiter mit 90V Ansprechspannung. Bei einem Blitz fleißen dann womöglich hunderte A ab, da steigt die Spannung am Gasableiter auf ca. 400V an. Man kann die Spannungsfestigkeit also auf 500V festlegen (DCDC-Wandler, Luftstrecken). b) Schutz gegen differentielle Störungen auf den TP-Leitungen. Hier wird abhängig von der Baudrate mit passenden Supressordioden die Spannung begrenzt. Bei niedrigen Bauraten kann man recht leistungsstarke transorbdioden z.B. SMAJ5 oder auch SMBJ5 benutzen. Für höhere Baudraten (> 250 kBaud) wäre deren Kapazität aber zu groß) Im Anhang ist Beispielhaft so eine Schaltung für RS485 zu sehen. Wenn du das doppelt aufbaust (RS422), dann funktioniert es auch bidirektional wie RS232. Gruß Öletronika
:
Bearbeitet durch User
U. M. schrieb: > Bei einem Blitz > fleißen dann womöglich hunderte A ab, da steigt die Spannung am > Gasableiter auf ca. 400V an. In einem RS232 Kabel? Der Blitz muss schon an der Wetterstation abgeleitet werden (höher montierter Blitzableiter). Was du dann noch in der Elektronik machen kannst ist, dich gegen Effekte des starken elektromagnetischen Feldes durch den Blitz schützen, der wiederum Überspannungen in deine Signalleitungen induziert. Da kommt vor allem eine hohe Spannung zusammen, weniger ein hoher Strom. Wenn der Blitz tatsächlich in deine Elektronik / ins Kabel einschlagen sollte ist eh alles zu spät. Keine Kabelisolierung wird den Blitz davon abhalten den Weg zur Erde über deine Möbel/Heizung/sonstwas abzukürzen.
Meine Blitz+Kabel-Erfahrungen: Ich habe hier eine Außenleuchte mit Bewegungsmelder die im Blumenbeet steckt und den Weg beleuchtet damit man frühs im Dunkeln den Weg findet. Eigentlich hat das Ding Solarzellen und NiMH-Akkus, aber gerade wenn es dunkel wird scheint Tagsüber nicht genug Sonne damit der Akku so stark aufgeladen wird damit das Ding 12 bis 14 Stunden lang durchhält. Kurzerhand habe ich den Akku mit zwei Leitungen (Litze) ersetzt und die Lampe mit 5V (4x1.2V Zellen) versorgt. Das ging auch eine lange Zeit lang gut, nur als es dann mal ein Gewitter gab war die Lampe aus. Der Blitz hat durch sein Feld einfach genügend Energie in die 2 Meter (vom Haus bis zur Lampe) induziert damit das Ding kaputt ging. Es war innen auch kein Schaden sichtbar. Jetzt nutze ich ein Koaxialkabel und davor + dahinter sitzt ein guter Überspannungsschutz, ähnlich die hier: Beitrag "Re: DSL-Blitzschutz" Jedoch hatte ich dort zusätzlich eine Spule, einen weiteren Widerstand + Kondensator + Z-Dioden und einen selbst gebastelten Überspannungsableiter (zwei verzinnte Platinen durch etwas Papier [mit eingestanzten Löchern] getrennt) eingesetzt.
Hallo, >Joe F. schrieb: >> Bei einem Blitz >> fleißen dann womöglich hunderte A ab, da steigt die Spannung am >> Gasableiter auf ca. 400V an. > In einem RS232 Kabel? Nein, bei einem geschirmten Kabel fließen solche Ströme zuerst mal über den Schirm ab. Dabei ist es egal, welche Signale in dem Kabel geführt werden. Der Kabelschirm bildet dabei einen Teil einer Leiterschleife, die an den Enden gut geerdet werden sollte. Was im Inneren des Kabels passiert, hängt dann von dessen Konstruktion und Verwendung ab. Natürlich induzieren solche Ströme in Schirm auch wieder Störspannungen auf die Signaladern. Da macht es sich dann aber sehr gut, wenn die Störspannungen auf verdrillten Leitungen treffen, in denen differenzielle und somit symetrische Signale übertragen werden. Durch die Verdrillung heben sich die Störungen weitgehend gegenseitig auf. Bei RS232 hätte man diese Effekte so schon mal nicht, weil das keine symetrische Übertragungsstrecke ist. > Der Blitz muss schon an der Wetterstation abgeleitet werden (höher > montierter Blitzableiter). Ich bin keinesfalls von einem direkten Blitzschlag ausgegangen. Direkte Blitzströme führen Stromstärken im Bereich von mehreren hundert kA (typisch ca. 200.000A). Das ist noch mal 100 bis 1000-fach höher als die Ströme in Leitungen, welche durch die sehr starken Magnetfelder des direkten Blitzstromes induziert werden. Da hilft auch dein Blitzableiter nix, den dieser führt die enormen Ströme nur rel. niederohmig nach Erde ab und verhinder damit, das ein Brand entsteht. Aber die magetischen Felder um den Ableiter bilden sich auch aus. Ich hatte schon mal einen indirekten Blitzschlag in unmittelbaer Nähe des Hause bzw. in die Dachhaut. Äußerlich ist da nix weiter passiert, aber im Haus sind komplett alle Sicherungen raus geflogen und es gab über 20 defekte Geräte und Signaleinrichtungen mit zum Teil sehr deutlichen sichtbaren Spuren (verkohlte BE, durchgebrannte Kabel). Das waren z.B. NTBA und DSL-Splitter (telefonleitung erdverlegt!), Ports von Telefonanlage, Computer (GraKa, Motherboard), LAN-Switch, LNB und 3 SAT-Receiver (Antenneneingänge), Heizungssteuerung, Herdsteuerung, Bewegungsmelder, 2 elektrische Türöffner, 24V und 12V Hausstromversorgung, elektronische Lampen und Lichtsteuerungen, Regenmelder, usw. Nur elektronische Geräte, die vom Netz getrennt waren und keinen direkten Anschluss an irgend ein Signalkabel hatten, waren nicht betroffen. Gruß Öletronika
:
Bearbeitet durch User
Bitte melde dich an um einen Beitrag zu schreiben. Anmeldung ist kostenlos und dauert nur eine Minute.
Bestehender Account
Schon ein Account bei Google/GoogleMail? Keine Anmeldung erforderlich!
Mit Google-Account einloggen
Mit Google-Account einloggen
Noch kein Account? Hier anmelden.
