Hallo liebe Elektronikfreunde, Nach gut zwei Stunden Google- und Forensuche stelle ich meine Frage hier und bitte um Hilfe. Ich möchte für eine kleine Schaltung (in der ohnehin schon ein AtMega16 seinen Dienst tut) mit einem Li-Ion Akku 18650 2300mAh versehen. Die Ladung, die Abschaltüberwachung und Spannungsmessung möchte ich mit dem µC realisieren. Hat jemand evtl. hierfür nützliche Tipps oder besser noch gute Beispiele? Ich danke schonmal vielmals im Voraus LG
Undervoltage lockout per brown-out detection, 2.7V sind eine brauchbare Abschaltspannung. 3V wäre ideal. Alternativ per ADC, dann muss der µC allerdings ständig die Spannung messen. Das verbraucht natürlich auch Strom. Aufladen einfach mit einer 4-4,2V Spannungsquelle mit 2,3A Strombegrenzung (1C Ladung). Der Atmega kann auch Step-Up/Step-Down machen mit PWM und nem logic-level FET. Dann kann der die Ladung seines eigenen Akkus übernehmen. Denk dir mal ne Schaltung aus und schreib da mal die Spannungen und Ströme dran (Vom Netzteil, von der Last usw.). Dann kann man anfangen das zu konkretisieren was die Software tun soll.
Moin, vielen Dank für die Antwort. Die Brown-Out-Variante klingt sehr interessant. Allerdings möchte ich ohnehin die Spannung messen und den Wert ausgeben. Die zu versorgende Schaltung beinhaltet für die eigentliche Funktion ein 2x16 Zeichen-Display. Auf diesem möchte ich gerne (in welcher Form auch immer) ausgeben, wie der Ladestand meines Akkus ist. Zur Zeit wird meine Schaltung mit einem USB-Anschluss versorgt. Alle Bauteile der Schaltung arbeiten mit 2,7V und das ganze zieht maximal 500mA... Ich würde gerne mit den 4,5-5V aus dem USB-Netzteil hinkommen und einen maximalen Ladestrom von 500mA. Dann lädt das Ding halt ein bisschen länger, aber ich kann das Gerät mit angeschlossenem Kabel und einem USB-Netzteil mit 1000mA weiter benutzen. Die Frage ist halt, wie könnte so etwas aussehen?
Hallo, warum nimmst du nicht einen fertigen Lader mit automatischer Abschaltung? http://www.ebay.de/itm/micro-USB-PCM-Ladegeraet-Li-po-Li-Ion-charger-1A-1S-Akku-3-7-Arduino-TP4056-/321352744478?ssPageName=ADME:L:OU:CH:3160
Kjhas A. schrieb: > Die Ladung, die Abschaltüberwachung und Spannungsmessung möchte ich mit > dem µC realisieren. Warum? > Hat jemand evtl. hierfür nützliche Tipps oder besser noch gute > Beispiele? Klar. Laß es. Nimm einen der vielen existierenden und funktionierenden Li-Ion Ladecontroller. Du willst sicher nicht daß deine Wohnung abbrennt, nur weil sich dein µC aufgehängt hat.
Elektronik einer LiPo-Powerbank: Silizium-Diode vom USB zum LiPo. Abschaltung durch eingebaute Schutzschaltung, sowohl Unter als auch Überspannung. Sowas wird in .de regulär verkauft.
Kjhas A. schrieb: > Natürlich wird es das, und nach 2 Stunden Googlen hat der TE das bestimmt schon selbst rausgefunden. Die Frage des TE war wie man das mit einem µC macht.
Sascha schrieb: > Die Frage des TE war wie man das mit einem µC macht. Ganz einfach, er nimmt etwas wie den MCP73831 und schließt den Statuspin an den µC an. Wenn er das geschafft hat kann er sich ja mal die Innenschaltung des Chips anschauen. Dann wird er vielleicht merken das es doch etwas komplizierter werden könnte. Übrigens ein brown-out nützt dir relativ wenig da ja die gesamte Schaltung komplett abgeschaltet werden muss damit kein Strom gezogen wird. Sonst ist deine "Schutzschaltung" Murks da immer noch Strom verbraucht wird.
Kjhas A. schrieb: > Hat jemand evtl. hierfür nützliche Tipps Da ein uC abstürzen kann und damit dein Akku gnadenlos überladen wird, solltest du das Konzept über den Haufen werden. Es gibt reihenweise einfacher Chips zur Überwachung von LiIon Akkus, wie NCP800, S8231, MC33349, AAT8633, UCC3952, NE57600, L6924, die brauchst du nicht mal programmieren. Noch einfacher ist es, einen 18650 gleich mit protection PCB zu kaufen. Bleibt die Spannungsquelle zum Aufladen, manche verwenden die 5V eines USB Steckernetzteils mit Vorwiderstand als Strombegrenzung (z.B. die einfachen Spielzeugmodellbaulader), aber besser ist ein Spannungsregler wie MCP7383 oder LP3947. Ist die Spannung höher, sollte man Schaltregler verwenden. Möchte man, daß der Akku länger lebt, braucht man nicht auf 4.2V zu laden, sondern kommt mit 4.1V aus
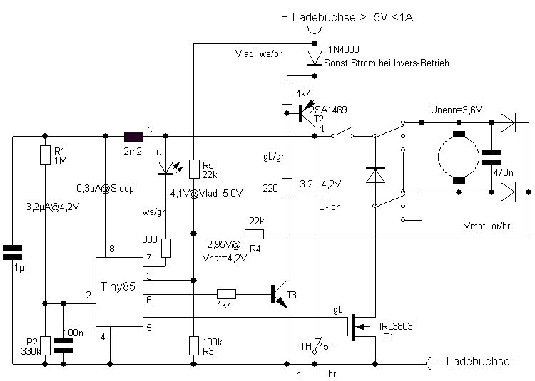
Kjhas A. schrieb: > Die Ladung, die Abschaltüberwachung und Spannungsmessung möchte ich mit > dem µC realisieren. Ich habe das für einen Mini-Schrauber gemacht (siehe Anhang). Für deine unbekannte Anwendung sind sicherlich ein paar Änderungen nötig. Die Funktionen: - Laden über Netzteil mit Strombegrenzung, Abschalten bei 4,2V (T3 und T4) - Unter-Spg-Abschaltung bei 3,2V - Power-Down wenn kein Lade- oder Last-Betrieb - LED blinkt bei Grenzwert-Abschaltung Pin 3 vom Tiny85 hat eine Mehrfachfunktion: - WakeUp bei Ladebetrieb über R5 und bei Lastbetrieb über R4 - danach dient Spg zur Unterscheidung von Lade- und Lastbetrieb - Ist keine Spg vorhanden, wird in PowerDown geschaltet PS: darauf, dass der µC ausfallen kann, bin ich noch nicht gekommen. Ist auch noch bei keiner fertigen Anwendung passiert. Da er im PowerDown alles abschaltet, wird er dann wohl auch nichts einschalten.
Nachdem der andre Lader zu teuer war hier halt ein billigerer. http://www.ebay.com/itm/MP1405-5V-1A-Lithium-Battery-Charging-Board-w-Micro-USB-connector-for-DIY-/151115248051 den Ladungszustand kontrolliere ich mit einem AVR. Nachdem mir mal der µC den LiPo ausgesaugt hat und der sich aufblähte bin ich vorsichtig geworden. Ladestrom kannst du über einen Widerstand einstellen wenn du möchtest (SMD). Mein AVR disabelt den Lader jede Woche einmal und lässt den Akku auf 3.6V runter. Somit weiss ich immer wielange meine 'USV' den Raspberry noch durchfüttert. Und wenn in den Ferien mal der Strom weg ist besteht kein Risiko dass der Akku leergesaugt wird, sich aufbläht und ... Gruss Nik
Niklaus S. schrieb: > Nachdem der andre Lader zu teuer war hier halt ein billigerer. immer noch zu teuer http://de.aliexpress.com/wholesale?spm=2114.010208.8.4.WJKGTA&initiative_id=QRW_20160211112731&SearchText=li+ion+module&productId=32433433224
Die angesprochenen Lader sind zum Laden sehr schön, aber zur Überwachung sind mir die 2,4V zu niedrig. 1A ist für einen Schrauber natürlich auch zu wenig. Ich habe sie mal hier untersucht: Beitrag "Re: Lipo laden/entladen"
Bitte melde dich an um einen Beitrag zu schreiben. Anmeldung ist kostenlos und dauert nur eine Minute.
Bestehender Account
Schon ein Account bei Google/GoogleMail? Keine Anmeldung erforderlich!
Mit Google-Account einloggen
Mit Google-Account einloggen
Noch kein Account? Hier anmelden.
