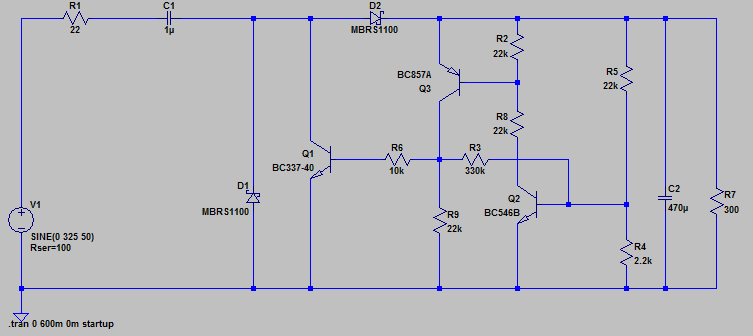
Hallo, was meint ihr, ist so eine Schaltung mit nachfolgendem Linearregler sinnvoll als Netz-Stromversorgung bis 20 mA mit hohem Wirkungsgrad, geringem Preis und Platzbedarf wenn man auf eine galvanische Trennung verzichten kann? Welche Bauteile kommen für eine möglichst kompakte Realisierung in Betracht? Grüße Thomas
Moin, > > was meint ihr, ist so eine Schaltung mit nachfolgendem Linearregler > sinnvoll als Netz-Stromversorgung bis 20 mA mit hohem Wirkungsgrad, > geringem Preis und Platzbedarf wenn man auf eine galvanische Trennung > verzichten kann? Ich mein' nicht, dass die sinnvoll ist. Mir erschliesst sich hier nicht der Sinn von Schottkydioden, insbesondere solchen, die nicht mal 230V~ abkoennen. Mir erschliesst sich auch nicht der Vorteil von 3 Transistoren und gefuehlt 10 Widerstaenden gegenueber einer Z-Diode. Gibts dann schoenere Lichtboegen? Mir erschliesst sich auch nicht der Sinn eines 1µF Kondensators, wenns auch ein kleinerer taet'. usw. > Welche Bauteile kommen für eine möglichst kompakte Realisierung in > Betracht? Kennst du den Unterschied zwischen S E X und Lego ;-) ? Gruss WK
Zuerst würde ich statt einer Einweggleichrichtung einen Gleichrichter nehmen, dann kann der X2 Kondensator vorn halb so groß ausfallen. Die Spannungsstabilisierung kann man einfacher über eine Z-Diode machen.
Für 20mA braucht man schon 1µ, wenn nicht noch größer. Nur wäre ein Printtrafo dann schon kleiner.
michael_ schrieb: > Für 20mA braucht man schon 1µ, wenn nicht noch größer. Nö, da reichen schon 0,47µF, und dann ist noch genug Reserve.
Hallo, danke für die Einschätzungen. Mich hatte für die Schaltung der Supertex SR10 inspiriert. Aber die einsparbare Leistend die sonst an der Zenerdiode verbraten wird ist für kleine Ausgangsspannungen eigentlich eher gering gegenüber der an R1 oder habe ich was übersehen? @Dergute Weka: die Schaltung sieht keine 230 V an den Schottkydioden vor. Grüße Thomas
hinz schrieb: > Nö, da reichen schon 0,47µF, und dann ist noch genug Reserve. Nein! Du hast das sicher nicht praktisch erprobt. Für einen 2313 mit etwas drumrum waren es 8mA. Da war 0,22µ die Grenze. Thomas K. schrieb: > Aber die einsparbare Leistend die sonst an der > Zenerdiode verbraten wird ist für kleine Ausgangsspannungen eigentlich > eher gering gegenüber der an R1 oder habe ich was übersehen? Du mußt dir mal die Wirkungsweise einer Parallelregelung anschauen. Die Z-Diode übernimmt nur die Leerlaufspitzen.
hinz schrieb: > Nö, da reichen schon 0,47µF, und dann ist noch genug Reserve. Was spräche gegen 2,2 oder 4,7 oder 10 uF??? Etwa nur ein "berechneter Wert", die Kosten des Bauteils???`
Thomas K. schrieb: > t so eine Schaltung mit nachfolgendem Linearregler sinnvoll als > Netz-Stromversorgung bis 20 mA mit hohem Wirkungsgrad, geringem Preis > und Platzbedarf wenn man auf eine galvanische Trennung verzichten kann? Nein. Zwar ist es richtig, dass man den Wirkleistungsbedarf verringern kann, in dem man die erzeugte Spannung verringert, im Ernstfall kurzschliesst. So machen das Funksteckdosen, die das Relais, durch das der ganze Kondensatorstrom fliesst, kurzschliessen (überbrücken) so dass nur noch 3.3V für die in Reihe liegende Restelektronik benötigt wird. Aber deine Dimensionierung ist Humbug. 22Ohm ergeben beim anklemmen im Spannungsmaximum einen Strossstrom von 15A durch Kondensator und Diode. 'Dank' der 1uF klingt der auch nicht schnell ab. Zudem fehlt dem Kondensator der Bleederwiderstand und der Schaltung die Sicherung(swiderstand). Der Kondensator lässt sich halbieren, wenn man Vollweggleichrichtung macht. Die Ladespannung am Elko zu regeln, in dem man bei ausreichender Höhe den Eingang kurzschliesst statt in eine Z-Diode zu verheizen, spart real Energie, ist also in Ordnung. Für 20mA tut es aber ein LM393 statt deinem Transistorgrab.
hinz schrieb: > Nö, da reichen schon 0,47µF, und dann ist noch genug Reserve. Du hast übersehen, dass hier nur Einweggleichrichtung vorliegt. Die negative Halbwelle des Eingangsstromes trägt nicht zum Ausgangsstrom bei. Mani W. schrieb: > Was spräche gegen 2,2 oder 4,7 oder 10 uF??? Hauptsächlich der Preis. Sinnvoll wäre es aber einen Brückengleichrichter zu verwenden.
Hp M. schrieb: > Mani W. schrieb: >> Was spräche gegen 2,2 oder 4,7 oder 10 uF??? > > Hauptsächlich der Preis. Ich würde mich eher am maximal zulässigen Kollektorstrom von Q1 orientieren. Auch könnte es vorkommen, dass der Basisstrom dann nicht mehr reicht um den Transistor voll aufzusteuern, was in weiterer Folge zu seinem Ableben und eventuell auch zu dem von D1 führt. btw: Ein 230V-Netz mit 100Ω Quellwiderstand? Auch die Verlustleistung in R1 wird durch zu größe Kapazität unnötig erhöht. Analog gilt das auch für Netzteile mit Parallelregler, hier halt vor allem im Regler.
MaWin schrieb: > 'Dank' der 1uF klingt der auch nicht schnell ab. Kommt wohl drauf an was man als "nicht schnell" definiert. 1 uF werden wohl nicht lange 15 A fließen lassen...
Michael K. schrieb: > Kommt wohl drauf an was man als "nicht schnell" definiert. 1 uF werden > wohl nicht lange 15 A fließen lassen... Lange genug, damit Diode und Transistor sich in Luft auflösen, und überflüssig: Für 20mA würden 270nF reichen, aber vor allem geht es um einen viel hochohmigeren Serienwiderstand - was natürlich die Effizienz senkt
michael_ schrieb: >> Nö, da reichen schon 0,47µF, und dann ist noch genug Reserve. > > Nein! > Du hast das sicher nicht praktisch erprobt. Für einen 2313 mit etwas > drumrum waren es 8mA. > Da war 0,22µ die Grenze. Die Faustformel lautet 73mA pro Mikrofarad. Das gilt natürlich nur, wenn man beide Halbwellen nutzt. Ausserdem sollte man 10...20% Reserve einkalkulieren.
Sascha schrieb: > Mit Faustformel meinst du das ohmsche Gesetz, oder? Plus Impedanzformel für Kapazitäten. Kürzt man alles unwichtige raus, bleibt nur 230/Pi übrig. Der Strom ist allerdings abhängig von der Netzspannung. Dagegen ist durch die Phasenverschiebung die Abhängigkeit des lieferbaren Stroms von der Ausgangsspannung recht gering.
MaWin schrieb: > Lange genug, damit Diode und Transistor sich in Luft auflösen Naja, die 2 us die die 15 A fließen, wenn sie denn fließen (Diode und Transistor bringen ja auch noch Widerstände mit sich die die Stromhöhe dämpfen)... MaWin schrieb: > Für 20mA würden 270nF reichen, aber vor allem geht es um > einen viel hochohmigeren Serienwiderstand - was natürlich die Effizienz > senkt Wohl wahr, da ist noch einiges an Optimierungspotential vorhanden.
Michael K. schrieb: > noch einiges an Optimierungspotential vorhanden. Wenn dann noch der ausreichend spannungfeste Entladewiderstand und der brandsichere Vorschaltkondensator gekauft sind, wird der TS feststellen, daß ein übliches, schutzisoliertes 5€-Steckernetzteil kleiner ist. :-)
...und einen höheren Wirkungsgrad besitzt? Im Thread habe ich noch keine Angabe dazu gefunden. Wenn Thomas schon einmal simuliert hat könnte er den Wirkungsgrad ja mal darstellen, anstatt nur von "hohem" zu sprechen.
Hallo, zuviele Teile. Letztlich hat ein Kondensatornetzteil bei den üblichen Nutzspannungen 24V und weniger das Verhalten einer Konstantstromquelle mit dem Kondensator als strombestimmenden Widerstand. Besagte Faustformel (oder auch das ohmsche Gesetzt...) passen da erstmal. Wirkungsgrad kann also nur heißen, den nötigen Strom so gering wie nötig zu halten. Bei 20mA also rund 0,33µ, 150 Ohm Sicherungswiderstand, Brückengleichricher, passende Z-Diode direkt dahinter und Ladeelko. Wenn nötig, Z-Spannung eben 2V höher und Linearregler dahinter. PS: man kann wie ich auch das andere Extrem suchen: Beitrag "ESP8266 mit Kondensatornetzteil" Gruß aus Berlin Michael
Michael U. schrieb: > Bei 20mA also rund 0,33µ, 150 Ohm Sicherungswiderstand, > Brückengleichricher, passende Z-Diode direkt dahinter und Ladeelko. Warum ist der Widerstand so groß? Bei angenommenen 24V/20mA gehen da schon 20% verloren. Meinem Verständnis nach soll der Widerstand (neben der Sicherungsfunktion) hauptsächlich den Peak-Strom bei ungünstigen Einschaltzeitpunkten und Spannungsspitzen begrenzen. Ein 800mA-Brückengleichrichter kann z.B. 45A Peak, demzufolge hätte ich eher an 10..20 Ohm gedacht. Gibt es Faustregeln für die Auslegung von Sicherungswiderständen? Ich habe die Auslösecharakteristik von Sicherungswiderständen angeschaut, mit 10 Ohm 1/4 W würde ich mich sicher fühlen. Um ganz sicher zu gehen könnte man die Temperaturerhöhung der Platine etc. bei verschiedenen I²R-Integralen abschätzen. Dann ggf. R vergrößern. Habe ich irgend was wichtiges übersehen?
Hallo, bei 150 Ohm und 20mA sind es 60mW. In Funksteckdosen, Funkdimmern u.ä. habe ich zwischen 100 und 560 Ohm gefunden. Ich gebe zu, daß ich dazu keine Berechnungen gemacht habe. Ein Wandlernetzteil dürfte heutzutage mit besserem Wirkungsgrad und passender Baugröße zu realisieren sein. Allerdings mit höherem Entwicklungsaufwand, Spezialbauteilen (IC, Trafo) und ob es die Lebensdauer der Kondensatorlösunf erreicht, ist für auch unsicher. Ausgangspunkt für mich war nur, ob das Ganze incl. Wandler und ESP8266 in das Gehäuse einer Funksteckdose passt. auch mit Beachtung von Bauteildaten, Kriechstrecken usw. Es geht ohne Probleme. Die 1,3W Wirkleistung der Relaisversion ist ok. für mich. Theoretisch könnte ich die teilweise noch reduzieren, der Kondensator als 2x 0,33µF, eineer fest und der zweite über einen Relaiskontakt beim Anziehen dazuschalten. Wäre eine Frage der Dimensionierung des Ladeelkos, der muß den Anzugstrom liefern können bis der Kontakt zu ist ohne daß die Spannung zu weit einbricht. Wäre vielleicht sogar einen Versuch wert, allerdings müßte ich dann erst ein passendes Relais suchen. Gruß aus Berlin Michael
Könnte man nicht auch mit einem Depletionmode Mosfet nicht den Querregler sparen? Ich meine bei den kapazitiven Netzteilen, fließt immer ein konstanter Ruhestrom, der dem maximalen Laststrom entspricht. Wenn man jetzt eine Kombination aus ruhestromarmen Spannungsregler und Verarmungsfet als Längsregler hat, sollte einem das doch auch helfen Strom zu sparen. http://ww1.microchip.com/downloads/en/AppNotes/AN-D16.pdf http://www.ixys.com/documents/appnotes/ixan0063.pdf
Auch immer wieder interessant ist die AN954 von Microchip: http://ww1.microchip.com/downloads/en/AppNotes/00954A.pdf 'Transformerless Power Supplies: Resistive and Capacitive' In meinem Netzteil für einen automatischen Fader kann ich deswegen einen 0,15µF X2 Kondensator benutzen, weil der MC zum Zünden des Triacs einen kurzen 10µs Puls schickt, der praktisch nur aus dem Elko kommt.
Jan K. schrieb: > Könnte man nicht auch mit einem Depletionmode Auf die Art verballetst du (230V-5V)*20mA in Wärme. Das eingangsseitig kurzgeschlossene Kondensatornetzteil hat nur 0.7V*20mA Wirkleistungsverlust, der Blindstrom zählt nicht.
Hallo, welchen Vorteil hat denn dann ein Supertex SR10 gegenüber einer Zenerdiode, wenn ohnehin die größte Wirkleistung am Sicherungswiderstand verbraten wird? Und wie modelliert man die Impedanz des Netzes praktikabel? Die sollte ja auch nicht ganz unerheblich zur Begrenzung des Einschaltstroms beitragen. Grüße Thomas
Thomas K. schrieb: > Und wie modelliert man die Impedanz des Netzes > praktikabel? Die sollte ja auch nicht ganz unerheblich zur Begrenzung > des Einschaltstroms beitragen. Schon seit längerer Zeit sind nur noch Leitungsschutzschalter mit >=10kA Abschaltvermögen zugelassen, vorher waren es 6kA...
Hallo, in der Elektronik 24/2015 Seite 34 bis 36 ist einen Artikel, der das Design einer kapazitiven Stromversorgung beschreibt. Gibt es bei http://de.tdk.eu/tdk-de/190976/tech-library/artikel/applications---cases/applications---cases/alles-aus-einer-hand-fuer-kapazitive-stromversorgungen/1381218 Grüße Heiner
Auch der Artikel beachtet nicht, daß für die Lebensdauer eines X2 Kondensators eigentlich eine niederohmige Netzverbindung nötig ist (die beim Kondensatornetzteil im Gegensatz zum Funkentstörkondensator nicht besteht), damit Durchschläge gleich mit viel Energie weggebrannt werden und nicht ewig vor sich hingammeln. Na ja, TDK verkauft dir gerne einen Neuen Kondensator wenn der alte weggegammelt ist.
> Auch der Artikel beachtet nicht, ....
Dafür gibt es zum Glück und Segen des Forums den laberkopp.
Bernd schrieb: >> Auch der Artikel beachtet nicht, .... > > Dafür gibt es zum Glück und Segen des Forums den laberkopp. Endlich sagts mal jemand.
Hallo, @Michael Bertrandt (laberkopp): die Idee. daß dazu die zum Zeitpunkt des Durchschlages im Kondensator gespeicherte Energie völlig ausreichend ist, bist Du nicht gekommen? Da gammelt nichts rum, er verliert eben etwas Kapazität. Daß der Kapazitätsverlust bei einem Kondensatornetzteil wesentlich früher auffällt als bei einem Entstörkondensator ist Dir vermutlich auch nicht aufgefallen? Gruß aus Berlin Michael
Michael U. schrieb: > die Idee. daß dazu die zum Zeitpunkt des Durchschlages im Kondensator > gespeicherte Energie völlig ausreichend ist, bist Du nicht gekommen? Sie reicht nicht. Lies Datenblätter zu X2 Kondensatoren.
Matthias S. schrieb: > In meinem Netzteil Bitte nicht so aufbauen. Das funktionier gar nicht mit snubberless TRIACs und nur schlecht mit normalen, weil in Quadrant IV gezündet wird, wo ein normaler TRIAC doppelt so hohen Zündstom braucht. Man verbindet nicht GND mit N, sondern erzeugt -5V und verbindet VCC mit N und -5V machen dann GND. Dadurch zündet man den TRIAC in Quadrant II und III, wo er mit dem beworbenen Zündstrom (5-50mA) auskommt.
Michael B. schrieb: > Matthias S. schrieb: >> In meinem Netzteil > > Bitte nicht so aufbauen. > Läuft schon seit 3 Jahren ohne jeglichen Probleme. > Das funktionier gar nicht mit snubberless TRIACs > und nur schlecht mit normalen, weil in Quadrant IV gezündet wird, > wo ein normaler TRIAC doppelt so hohen Zündstom braucht. Aha. Ist ja eigenartig, das es alles doch so entgegen deinen Aussagen geht :-P Der Z0405 ist aber kein 'normaler' Triac. > > Man verbindet nicht GND mit N, sondern erzeugt -5V und verbindet VCC mit > N und -5V machen dann GND. So? Wer ist 'man' und warum muss man das so tun? > > Dadurch zündet man den TRIAC in Quadrant II und III, wo er mit dem > beworbenen Zündstrom (5-50mA) auskommt. Schöner Quatsch, aber beeindruckend zu lesen. Zündstrom liegt, wie du hier leicht sehen kannst, bei etwa 12mA und klappt immer prima. Evtl. vorm Schreiben von Beiträgen mal das Datenblatt zum Z0405 lesen. > laberkopp So isses.
Michael U. schrieb: Die 1,3W Wirkleistung der Relaisversion ist ok. > für mich. Theoretisch könnte ich die teilweise noch reduzieren, der > Kondensator als 2x 0,33µF, eineer fest und der zweite über einen > Relaiskontakt beim Anziehen dazuschalten. Wäre eine Frage der > Dimensionierung des Ladeelkos, der muß den Anzugstrom liefern können bis > der Kontakt zu ist ohne daß die Spannung zu weit einbricht. > > Wäre vielleicht sogar einen Versuch wert, allerdings müßte ich dann erst > ein passendes Relais suchen. da würde ich lieber nach einem passenden bistabilen Relais suchen. (Gut - ist auch nicht wirtschaftlich)
Hallo, ich sag es jetzt mal so: 1,3W sind rund 31Wh am Tag oder eine Kilowattstunde im Monat. Ist einfach der Preis für Komfort, den ich zu zahlen bereit bin. Wenn ich alle meine 4 Funksteckdosen so umbaue, verdoppeln sich die Kosten (Original ca. 0,7W). Letztlich habe ich nur eine machbare Lösung gesucht, einen ESP8266 an 230V zu betreiben, mit gut beschaffbaren preisgünstigen Teilen und halbwegs klein. Bei der Steckdose stört mich die punktförmige Erwärmung durch die Z-Diode noch etwas. Da werde ich vermutlich 2x 12V in Reihe verbauen, dann kann die Wärme etwas besser abgegeben werden. Fällt allerdings auch nur auf, weil die Z-Diode im Moment recht dicht am Gehäuseboden gelandet ist. Gruß aus Berlin Michael
Harald Wilhelms schrieb:
> Die Faustformel lautet 73mA pro Mikrofarad.
Bei idealem Brückengleichrichter, 1 µF und 230 V fliessen im Kurzschluss
theoretisch 65 mA (arithmetisch).
Also mit 230*1/(2*50*pi*1µF) komme ich auf 72,222 mA.
Der Strom I= U*2*Pi*f*C muss noch mit dem Formfaktor multipliziert werden, erst dann erhält man den sog. "Gleichrichtwert". Das hatten wir kürzlich schonmal ...
Sorry: ... muss durch den Formfaktor f geteilt werden: f >=1, bei sinus gilt f= Pi/(2*Wurzel(2))
Michael U. schrieb: > ich sag es jetzt mal so: 1,3W sind rund 31Wh am Tag oder eine > Kilowattstunde im Monat. Ist einfach der Preis für Komfort, den ich zu > zahlen bereit bin. > Wenn ich alle meine 4 Funksteckdosen so umbaue, verdoppeln sich die > Kosten (Original ca. 0,7W). Nach meinem Verständnis sieht doch der Stromzähler das Kondensator-NT gar nicht. Oder? Michael U. schrieb: > Bei der Steckdose stört mich die punktförmige Erwärmung durch die > Z-Diode noch etwas. Dann mach den Strom/Kondensator kleiner. Der Strom teilt sich auf, zwischen deiner Schaltung und der Z-Diode. Bei den oben genannten 207V sollte kaum Strom durch die Z-Diode fließen. In D würde ich aber eher von 220V ausgehen.
> Nach meinem Verständnis sieht doch der Stromzähler das Kondensator-NT > gar nicht. Oder? Der "sieht" eben das eine Watt, und falls er z.B. wg. stärkerem, anderen Verbrauch (der nicht auf der gleichen Phase anfallen muss) schon angelaufen war, läuft er eben entsprechend "schneller".
Michael U. schrieb: > 1,3W sind rund 31Wh am Tag oder eine > Kilowattstunde im Monat. Ist einfach der Preis für Komfort, den ich zu > zahlen bereit bin. > Wenn ich alle meine 4 Funksteckdosen so umbaue, verdoppeln sich die > Kosten (Original ca. 0,7W). Ein anständiges Schaltnetzteil verbraucht im Leerlauf 0.1W und selbst die billigen 5V Chinakracher für Handys haben einen Verbrauch von unter 0.5W , so dass es mein Energiemessgerät nicht mehr anzeigen kann. > Letztlich habe ich nur eine machbare Lösung gesucht, einen ESP8266 an > 230V zu betreiben, mit gut beschaffbaren preisgünstigen Teilen und > halbwegs klein. Ich habe hier so ein extrem kleines 5V Netzteil welches 500mA liefern kann und welches extrem klein und dünn ist, ich glaube das war von Pollin. Dann habe ich hier auch noch ein 5V / 2A Netzteil welches bei Unterlast in einen Burst-Modus fällt, dadurch hat man zwar im Unterlastbereich einen störenden Rippel auf den 5V da das Netzteil dann nur kurzzeitig an geht und die 5V wieder auflädt, aber es ist dadurch extrem sparsam. Bei einem Kondensatornetzteil hat man immer den gleichen Verlust und wenn die Leistung nicht abgeführt wird, dann muss sie über die Z-Diode verbraten werden. Die fehlende galvanische Trennung und dann noch der schlechte Wirkungsgrad bei niedriger Last machen diese Art der Netzteile für mich nicht nutzbar. Dieses kleine 5V Netzteil war im übrigen kleiner als ein Kondensatornetzteil mit nur einem Zehntel (50mA) der Leistung!
Hallo, alles bekannt, nur wie wirklich lösen? ESP8266 bei 3,3V mit ca. 85mA im Schnitt und Spitzen bis 350mA muß bedient werden. Dazu ein übliches 24V Relais Schaltleistung 250VAC/16A (85A) mit Spulenwiderstand 1,2k, also 20mA. Das Ganze kombiniert mit möglichst geringen Kosten, Platzbedarf und gut beschaffbaren und (im Hobbybereich) einfach zu verarbeitenden Bauteilen. 5V-Relais dieser Klasse sind merklich seltener und meist teurer. Dazu kommt noch, daß ich eine Funksteckdose schlachte (übliches 3er Set für 12,95€) und damit mindestens Relais, Sicherung, Sicherungswiderstand (wenn es denn einer ist...) schon habe. 0,68µ/275V X2 kostet 0,70€, DIL-Brücke, Z-Diode (die vorhandene hat meist keine 1,3W), Ladeelko (der vorhanden ist im Wert meist zu klein). China-StepDown + Z-Diode und Widerstand dazu. Da sind die Kosten dann irgendwo bei 3,50€. Plus ESp8266-01 und anteilg die Steckdose zu rund 4€ also ca. 8€ Komplettpreis für eine WLAN-Dose. Arbeitsaufwand usw, habe ich natürlich nicht gerechnet, bleibt Hobby und mehr als 3-5 Stück werde ich kaum (um)bauen. Bei den Sensoren ist es ähnlich: ein kleines 5V Schaltnetzteil bietet keinen Platz, um noch einen ESP8266 + Sensor unterzubringen. Also nur das Schaltnetzteil + ESP8266 + Sensor + Linearregler 5->3,3V und ein geeignetes Gehäuse suchen. Kondensatornetzteil reichen da 0,33µ mit rund 0,7W Wirkleistung. Die Kondensatoren bleiben übrigens bei den Steckdosen übrig... Gruß aus Berlin Michael
Bitte melde dich an um einen Beitrag zu schreiben. Anmeldung ist kostenlos und dauert nur eine Minute.
Bestehender Account
Schon ein Account bei Google/GoogleMail? Keine Anmeldung erforderlich!
Mit Google-Account einloggen
Mit Google-Account einloggen
Noch kein Account? Hier anmelden.


