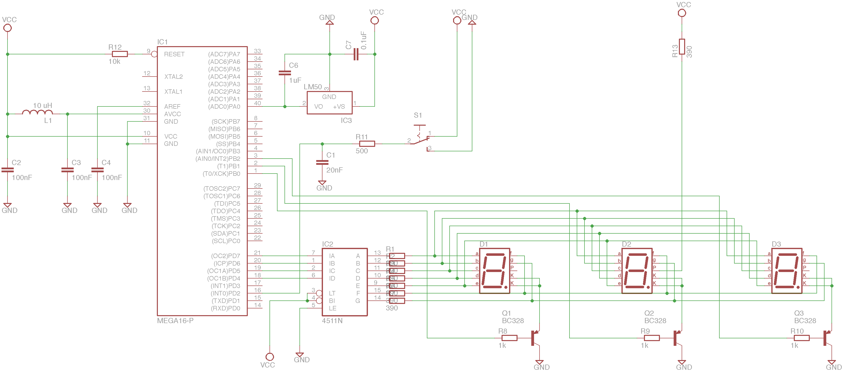
Ich würde gerne ein Thermometer auf Basis des Atmega16a basteln, welches ich dann auf eine Lochplatine löten möchte. Als Features dachte ich mir: - Temperatur über LM35 (wird hier oft empfohlen) - Anzeige auf eine Stelle hinter dem Komma genau über 7-Segment Anzeige - Option auf Sleep im "Power Down Mode" mit Aufwecken per Taster Dazu habe ich bereits eine Schaltung aufgestellt, die sich aus ver. Quellen zusammensetzt. - Wie würdet Ihr diese beurteilen? - Wo könnte man noch etwas verbessern? - Sollte ich das Thermometer mal über eine 3V Knopfzelle betreiben wollen, wäre dies kompatibel? Gruß Bodo
Mir ist gerade aufgefallen das ich den BCD-Decoder noch gar nicht angeschlossen habe... Update: Ist geändert worden.
Hallo, auf den ersten Blick fallen mir drei Sachen auf: 1. Von den 7-Segment-Anzeigen ist jeweils nur ein "A"-Pin angeschlossen. Ich nehme mal an, dass die beiden "A"-Anschlüsse die Anodenanschlüssen der Dioden sind, richtig? Ich würde bei jeder Diode auch beide "A"-Anschlüsse anschließen. 2. Beim Schalter/Taster S1 hast du meines erachtens einen Kurzschluss zwischen +5V und GND geschaffen. Entweder einen Wechsel-Schalter/Taster benutzen oder noch einfacher einen Pull-Down bzw. Pull-Up Widerstand verwenden. 3. Wenn du eine Stelle hinter dem Komma anzeigen willst, solltest du vielleicht bei einer der 7-Segment-Anzeigen auch den Dezimalpunkt mit anschließen. Ansonsten kannst du kein Komma anzeigen (oder zumindest nicht nur mit den 7-Seg-Anzeigen) Lg genazt :)
Bodo K. schrieb: > - Wo könnte man noch etwas verbessern? Schalter S1 richtig anschließen (momentan schließt er laut Plan die 5V Versorgung gegen Masse kurz). Achte auch darauf, dass du Anzeigen mit gemeinsamer Kathode benutzt (im Schaltplan sind sie mit "A" wie "gemeinsame Anode" gezeichnet). Und nimm einen pnp in Emitterschaltung, um die Anzeigen zu Multiplexen (statt des pnp in Kollektorschaltung).
So habe jetzt die Änderungen übernommen. Hoffe habe nichts vergessen?
Bodo K. schrieb: > Sollte ich das Thermometer mal über eine 3V Knopfzelle betreiben > wollen, wäre dies kompatibel? Die ist nach wenigen Minuten leer.
Bei der Anzeige "D2": - In der P-Leitung fehlt der Widerstand. - Bei den K-Leitungen ist der "Verbindungspunkt" etwas zu tief eingezeichnet.
Bodo K. schrieb: > - Temperatur über LM35 (wird hier oft empfohlen) > - Anzeige auf eine Stelle hinter dem Komma genau über 7-Segment Anzeige > - Wie würdet Ihr diese beurteilen? Für den 1. Versuch okay. > - Wo könnte man noch etwas verbessern? - AREF mit 100nF gegen GND (NICHT an +5V) - AVCC mit 10µH + 100nF an +5V (nicht direkt) - 100nF an jedes VCC Pin vom AVR - Keine Schaltausgänge auf den Analogport (PORTA) wenn ADC in verwendung - 10mV/°C / 5V/1024 = 2,048 Counts / °C = keine Nachkommastelle - C1 ist auf der falschen Seite von R11 > - Sollte ich das Thermometer mal über eine 3V Knopfzelle betreiben > wollen, wäre dies kompatibel? Ähm, nein.
Welche Bedeutung hat der 4511 in der Schaltung? Mehr Strom als der ATmega kann der nicht liefern und der µC hat genügend freie Pins, um die Segmente direkt anzuschließen.
Julian .. schrieb: > - AVCC mit 10µH + 100nF an +5V (nicht direkt) > ... > - Keine Schaltausgänge auf den Analogport (PORTA) wenn ADC in verwendung > - 10mV/°C / 5V/1024 = 2,048 Counts / °C = keine Nachkommastelle Um dem ganzen Zirkus aus dem Weg zu gehen, könnte man gleich den LM50 rausschmeißen und durch einen DS18B20 ersetzen. Der ist deutlich pflegeleichter.
Joe F. schrieb: > Bodo K. schrieb: >> Sollte ich das Thermometer mal über eine 3V Knopfzelle betreiben >> wollen, wäre dies kompatibel? >Die ist nach wenigen Minuten leer. Dann machen zwei AA(A)s vermutlich doch mehr Sinn. Wolfang schrieb: > Welche Bedeutung hat der 4511 in der Schaltung? > > Mehr Strom als der ATmega kann der nicht liefern und der µC hat genügend > freie Pins, um die Segmente direkt anzuschließen. Mit JTAG + ISP dran kann es schon etwas eng werden und ich wollte etwas haben, was ich für andere Zwecke wiederverwenden kann. Wolfang schrieb: > Um dem ganzen Zirkus aus dem Weg zu gehen, könnte man gleich den LM50 > rausschmeißen und durch einen DS18B20 ersetzen. Der ist deutlich > pflegeleichter. Der DS18B20 sieht durchaus auch interessant aus, würde den evtl. in einer späteren Ausbaustufe verwenden, wenn der Rest steht und man sich voll auf die Implementierung vom 1-Wire-Protocol konzentrieren kann. @6a66, juliank, hagi Hoffe es stimmt so.
Bodo K. schrieb: > Dann machen zwei AA(A)s vermutlich doch mehr Sinn. 3V - 2V (Led) - 0,7V (Transistor) = 0,3V für 4511N ??? Das wird allerhöchsten noch glimmen, wenn die Batterien voll sind. > Der DS18B20 sieht durchaus auch interessant aus, würde den evtl. in > einer späteren Ausbaustufe verwenden, wenn der Rest steht und man sich > voll auf die Implementierung vom 1-Wire-Protocol konzentrieren kann. Wirst du brauchen, da sonst keine Nachkommastelle. > Hoffe es stimmt so. Nope, C5 muss raus. Und der R13 hat einen Kurzschluss. Rest scheint zu passen.
Bodo K. schrieb: > Mit JTAG + ISP dran kann es schon etwas eng werden Vergiss den 4511, dessen Stromlieferfähigkeit an 5V ist gering, an 3V nicht vorhanden. Auch der ATmega16 würde direkt nur 20mA bringen, die auf 4 Ziffern verteilt die nur so hell leuchten lassen als ob man sie mit 5mA bestromt. Will man 10mA Durchschnittsstrom, schaltet man gar 2 Ausgangspins des ATmega16 parallel. Trotzdem sind 7*20mA = 140mA natürlich wieder so viel, dass die BC328 benötigt werden. Deine Kollektorschaltung ist ungewöhnlich, macht man eigentlich nur wenn man das 1V unbedingt verbraten will und sich die Basiswiderstände sparen will, aber die hast du noch drin.
Julian .. schrieb: > Bodo K. schrieb: >> Dann machen zwei AA(A)s vermutlich doch mehr Sinn. > > 3V - 2V (Led) - 0,7V (Transistor) = 0,3V für 4511N ??? > > Das wird allerhöchsten noch glimmen, wenn die Batterien voll sind. wenn man statt der pnp npn nimmt hat man weniger Spannungsabfall
Julian j. schrieb: > 3V - 2V (Led) - 0,7V (Transistor) = 0,3V für 4511N ??? > > Das wird allerhöchsten noch glimmen, wenn die Batterien voll sind. Sollte man sich von der Idee das mit zwei AA(A)s zu versorgen komplett trennen oder gibt es noch andere Alternativen? MaWin schrieb: > Vergiss den 4511, dessen Stromlieferfähigkeit an 5V ist gering, an 3V > nicht vorhanden. > Auch der ATmega16 würde direkt nur 20mA bringen, die auf 4 Ziffern > verteilt die nur so hell leuchten lassen als ob man sie mit 5mA > bestromt. Will man 10mA Durchschnittsstrom, schaltet man gar 2 > Ausgangspins des ATmega16 parallel. Wenn weitere Ausgangspins am Atmega keine Option sind. Wäre es dann zwei Schieberegister oder sollte man einen Transistor zwischen Atmega und 4511 schalten, der dann 4511 direkt an VCC schaltet? MaWin schrieb: > Deine Kollektorschaltung ist ungewöhnlich, macht man eigentlich nur wenn > man das 1V unbedingt verbraten will und sich die Basiswiderstände sparen > will, aber die hast du noch drin. Walter S. > wenn man statt der pnp npn nimmt hat man weniger Spannungsabfall Wie würdet Ihr die Schaltung machen? Das Beispiel aus dem Wiki ist für gemeinsame Anode. Sollte ich das dann übernehmen? https://www.mikrocontroller.net/articles/Datei:Tut_7_Seg_03.gif
Bodo K. schrieb: > Sollte man sich von der Idee das mit zwei AA(A)s zu versorgen komplett > trennen oder gibt es noch andere Alternativen? Statt LED Anzeigen LCD oder E-Ink verwenden. Alles ausreizen, was der Prozessor an Powersaving-Möglichkeiten hat.
Walter S. schrieb: > wenn man statt der pnp npn nimmt hat man weniger Spannungsabfall Wenn man einen kleinen MOSFET nimmt, hat man noch weniger Spannungsabfall.
Bitte melde dich an um einen Beitrag zu schreiben. Anmeldung ist kostenlos und dauert nur eine Minute.
Bestehender Account
Schon ein Account bei Google/GoogleMail? Keine Anmeldung erforderlich!
Mit Google-Account einloggen
Mit Google-Account einloggen
Noch kein Account? Hier anmelden.




