Halo zusammen, ich hab gerade ein Brett vorm Kopf, vielleicht könnt ihr mir helfen. Wie groß ist der Strom, der durch R1 (33k) fließt? Ich hatte vor einigen Wochen eine Platine bestellt, nun komme ich dazu sie zu bestücken und glaube nun, dass ich einen deutlichen dickeren Widerstand hätten einplanen müssen... Ist folgende Überlegung richtig? Die Sourcespannung von T2 liegt bei etwa 100V (bisschen weniger als das was ins Gate geht) damit fallen über R1 und T2 450V ab -> Macht etwa 14mA durch R2, damit müsste R1 dann mindestens 6.2W aushalten?? Stimmt das? Schorsch
Durch T2 fließt das, was T3 unten aus ihm heraus rauszieht. T2 liefert nach, solange der Strom nicht von R1 begrenzt wird. Der Strom wird von T3, R20 und dem Schaltungsteil links von R10 bestimmt.
>Die Sourcespannung von T2 liegt bei etwa 100V (bisschen weniger als das >was ins Gate geht) damit fallen über R1 und T2 450V ab -> Macht etwa >14mA durch R2, damit müsste R1 dann mindestens 6.2W aushalten?? Der Strom wird vom unteren T3 bestimmt. Wenn der zu groß wird, zieht es den ganzen T2 mit runter, und damit kann der R1 fast die vollen 550V sehen. Auserdem würde dann der T2 kaputt gehen, da dessen Ugs dann zu groß wird ...
Hi, ich hab das jetzt gerade mal gePSpiced und ich stimme zu, dass die Sourcespannung dann tatsächlich auf GND geht... das würde natürlich bedeuten, dass der obere MOSFET dann eine zu hohe UDS abkriegt.... ...komisch... die hatte ich nämlich extra als Kaskode eingebaut, damit die UDS ausreicht.... wieso funktioniert das hier: http://www.hpm-elektronik.de/ng350-0400-netzteil.htm der Kollege macht das genauso... (hab ich ja schließlich von ihm geklaut) Demnach müsse R1 dann also fast 10W aushalten Schorsch
Nein, der bekommt keine zu hohe Uds, sondern eine zu hohe Ugs. Wenn zu hoher Strom fließt, dann fällt über R1 eine (zu) hohe Spannung ab, nicht über Uds. Im Original ist das mit bipolaren T's gemacht. Da kann es keine zu hohe Ugs bzw. Ube geben. Ube liegt schließlich eine interne Diode parallel.
Hi, vielen Dank, habs mal wieder geschafft in PSpice die falschen Signale voneinder abzuziehen :-) So müsse es dann richtig sein, oder? (siehe Anhang) Ich krieg jetzt auf die schnelle die Z-Diode nicht im PSpice zum laufen.... Nur damit ich das jetzt richtig verstehe: * Fall 1: T3 hochhohmig -> UGS von T2 sind ~0.7V, Source von T2 also auf ~100V, oben an R1 kommen etwa 550V raus * Fall 2: T3 "mittelohmig" -> UGS von T2 ist auf 12V, Z-Diode leitet, Source von T2 immernoch auf 100V (Gatespannung wird noch oben gezogen), oben an R1 kommen zwischen 0 und 100V raus * Fall 3: T3 niederohmig -> UGS von T2 ist aus 12V, Z-Diode leitet, Source von T2 auf 100V (Gatespannung wird nach oben gezogen), oben an R1 kommen zwischen 0V raus Durch die Z-Diode verändere ich also nicht die Source-Spannung der Kaskode sondern die Gatespannung wird verändert....richtig? Das heißt, die Z-Diode tut der Schaltung nicht weh... Schorsch
Georg T. schrieb: > Source von T2 immernoch auf 100V (Gatespannung wird noch oben gezogen), > oben an R1 kommen zwischen 0 und 100V raus > * Fall 3: T3 niederohmig -> UGS von T2 ist aus 12V, Z-Diode leitet, > Source von T2 auf 100V (Gatespannung wird nach oben gezogen), oben an R1 > kommen zwischen 0V raus Alles falsch. Wenn Source von T2 auf 100V liegt kann am Drain, also an R1, nicht unter 100V oder gar 0V liegen.
Fall 1: ja (wobei mir nicht klar ist, wie Du auf die 0,7V kommst) Fall 2: Ugs entspricht eher dem Wert, der für den fließenden Strom Id nötig ist. Also eigentlich nur wenige Volt, je nach Transistor. Das gilt, solange Ud des T2 noch über Us (Ug-Ugs) liegt - also nicht komplett durchgeschaltet (wäre ja dann Fall 3). Da die ZDiode nur wenige Volt sieht, und damit nicht leitet, bleibt auch das Gate da, wo es lt. Spannungsteiler sein soll. Ud des T2 selbst liegt für diesen Fall immer zw. ~100V und 550V Fall3: nee. Source von T2 zieht es zunehmend richtung Masse runter, je mehr Strom fließt. Über die ZDiode zieht es dann auch das Gate des T2 mit runter (Ugs=Uz bzw. Ug=Us+Uz). Da Usg=Uz=12V, ist der T2 komplett durchgeschaltet, also Uds->0V. Damit kann man sagen Ud=Us=550V-R1*Id=Ug-12V. Und Id hängt ja von Ansteuerung des T3 ab, bzw. von der Spannung über R20.
Hi, ok, anscheinend rall ichs immer noch nicht.... Sinn der Kaskode war, so wie ich das verstehe, um mit der Spannungsfestigkeit der MOSFETs hinzukommen. UDS_max ist mit 500V angegeben . Das heißt dann doch, dass UDS vom oberen MOSFET auf 550V geht, sobald der untere leitet! Ich versuche gerade die Z-Diode in PSpice reinzukriegen. Habe eine D1N750 genommen und Bv=12V gesetzt. Daraufhin steht die Simulation bei 16% und rödelt und rödelt.... Gibts da nen Trick? Schorsch
>Das heißt dann doch, dass UDS vom oberen MOSFET auf 550V geht, sobald >der untere leitet! Nöö. Der ober fängt ja genau so an zu leiten. Mit zunehmenden Strom gibt's auch einen zunehmenden Spannungsabfall über R1. Um diesen Spannungsabfall reduziert sich ja dann die Spannung, die die Transistoren sehen.
Georg T. schrieb: > Das heißt dann doch, dass UDS vom oberen MOSFET auf 550V geht, sobald > der untere leitet! Nein. Der untere Mosfet reicht den Strom einfach nach oben durch. D.h. der Spannungsabfall an R1 ist entsprechend groß. Uds vom oberen Mosfet ist dann Uds(T2)=550V-UR1-Ud(T3). Alles das haben wir doch in deinem alten Thread zum Netzeil schon mal besprochen. Was soll das Theater mit der Kaskode eigentlich? Die braucht man gar nicht.
Hi danke fürs schnelle antworten, ich komme hier gerade echt nicht weiter... das heißt ich muss R1 so dimensionieren, dass auf jeden Fall 100V über ihn abfallen? Wie stelle ich das an? Schorsch
ArnoR schrieb: > Uds(T2)=550V-UR1-Ud(T3) Hi, ebenfalls danke für die späte Nachhilfestunde.... als Physiker schäme ich mich gerade in Grund und Boden in E-Technik nicht besser aufgepasst zu haben. Ich dachte ich definiere den maximalen Gesamtstrom durch beide MOSFETs erst durch R1: I=550V/33k = 16mA Wie soll ich denn UR1 bestimmen, wenn ich R(T2) und vielleicht auch R(T3) nicht kenne? Wie schon damals geschrieben, gibts nicht sooo viele MOSFETS mit UDS > 500V; hab jetzt zwei Platinen zum debuggen, von daher muss die Kaskode sowieso erstmal drinbleiben Schorsch
>das heißt ich muss R1 so dimensionieren, dass auf jeden Fall 100V über >ihn abfallen? Wie stelle ich das an? Nöö. Da der obere T auf einem Grundpotential von 100V (Ug bzw. Us) gegenüber Masse arbeitet (weil sein Gate das so vorgibt), kann er eigentlich nicht mehr als 450V sehen (wenn kein Strom fließt, also keine Spannungsabfall über R1). Mit zunehmendem Strom (was der untere T vorgibt) fällt immer mehr U über R1 ab, während der obere T mit seinem G und S immer noch auf rund 100V bleibt (diese 100V fallen sozusagen über dem untern T ab). Über den unteren T fallen als konstant 100V ab, über R1 eine mit dem Strom zunehmende Spannung, und nur der Rest bleibt für den oberen T übrig. Und wenn I so groß wird, daß über R1 soviel U abfällt, daß für den oberen T nix mehr übrig bleibt (also Uds~0V), dann zieht es den gesamten oberen T in seinem Grundpotential mit runter (weil Spannungsabfall über R1 immer größer wird, bzw. über unteren T immer kleiner, während oberer T immer noch nur Uds~0V sieht)). Und weil das Gate des oberen T isoliert ist, würde es dem Grundpotential des oberen T nicht mit folgen, so daß die Ugs unzulässig groß werden würde. Deswegen die ZDiode, um das Gate in kleinem spannungsmäßigem Abstand (Uz) mit runterziehen zu lassen.
Vielleicht gibt's auch Verwirrung mit den Spannungsangaben. Wenn ich Ug oder Ud oder sowas sage, dannm meine ich die Spannung des Gate oder Drain gegenüber Masse. Wenn ich Ugs schreibe, dann die Spannung zw. Gate und Source. Auser bei Uz - da meine ich die Z-Spannung, und nicht etwa gegenüber Masse.
Hallo, Jens G. schrieb: >>das heißt ich muss R1 so dimensionieren, dass auf jeden Fall 100V über >>ihn abfallen? Wie stelle ich das an? > > Nöö. Da der obere T auf einem Grundpotential von 100V (Ug bzw. Us) > gegenüber Masse arbeitet (weil sein Gate das so vorgibt), kann er > eigentlich nicht mehr als 450V sehen (wenn kein Strom fließt, also keine > Spannungsabfall über R1). > Mit zunehmendem Strom (was der untere T vorgibt) fällt immer mehr U über > R1 ab, während der obere T mit seinem G und S immer noch auf rund 100V > bleibt (diese 100V fallen sozusagen über dem untern T ab). > Über den unteren T fallen als konstant 100V ab, über R1 eine mit dem > Strom zunehmende Spannung, und nur der Rest bleibt für den oberen T > übrig. Bis hierhin komme ich mit. > Und wenn I so groß wird, daß über R1 soviel U abfällt, daß für den > oberen T nix mehr übrig bleibt (also Uds~0V), dann zieht es den gesamten > oberen T in seinem Grundpotential mit runter (weil Spannungsabfall über > R1 immer größer wird, bzw. über unteren T immer kleiner, während oberer > T immer noch nur Uds~0V sieht)). > Und weil das Gate des oberen T isoliert ist, würde es dem Grundpotential > des oberen T nicht mit folgen, so daß die Ugs unzulässig groß werden > würde. Deswegen die ZDiode, um das Gate in kleinem spannungsmäßigem > Abstand (Uz) mit runterziehen zu lassen. Und hier habe ich nun Schwierigkeiten: Wir haben eine Z-Diode zwischen G und S des oberen T. Wenn der untere T also so niederohmig wird, kann der obere T die 100V an S nicht mehr "halten", die Z-Diode steuert durch. Was passiert denn dann mit dem oberen MOSFET? Leitet der dann besser oder schlecher? Ich hätte jetzt gedacht, er ändert sein RDS nicht mehr... oder ist das falsch? Nur das wir uns richtig verstehen, ich befürchte einfach, dass der Spannungsabfall über U1, ob die Zener durchschaltet oder nicht sich nur um ein paar Volt ändert und damit dann nicht genug über R1 abfällt .Wie kann ich das rechnen? Schorsch
Georg T. schrieb: > gePSpiced Dann stell doch bitte die asc rein, damit man mitmachen kann. PS: Ich freue mich, dass Du Dir so ein Netzteil baust. Das ist nicht selbstverständlich: http://saba.magnetofon.de/board4-sonstige-miscellaneous/board52-andere-marken/7659-grundig-2012-phono/#post115366 ROTFL LG
Vielleicht ist das zu primiv, aber einfach mal dieses Rechenbeispiel: Fall 1 RDS(T3) = 1MOhm (hochohmig) bedeutet, damit zwischen den beiden Ts 100V liegt: RDS(T2) = 4.4MOhm und UR1 wären 3.3V Fall 2 RDS(T3) = fast 0Ohm (niederohmig) bedeutet, S von T2 bei fast 0V, ich gehe davon aus, dass RDS(T2) immer noch = 4.4MOhm, damit ist UR1 bei 4.1V -> dann fallen 550V-UR1 = 546V über UDS(T2) ab aber anscheinend mache ich hier einen Denkfehler Schorsch
>Und hier habe ich nun Schwierigkeiten: >Wir haben eine Z-Diode zwischen G und S des oberen T. Wenn der untere T >also so niederohmig wird, kann der obere T die 100V an S nicht mehr >"halten", die Z-Diode steuert durch. Was passiert denn dann mit dem >oberen MOSFET? Leitet der dann besser oder schlecher? Ich hätte jetzt >gedacht, er ändert sein RDS nicht mehr... oder ist das falsch? Der leitet dann bestens, mit RDS gegen 0. Und deswegen ist auch seine Uds praktisch 0V (also Ud und Us auf gleichem Potential) Die ZDiode übrigens lasse einfach weg im Gedankenspiel. Die ist nicht für die eigentliche Funktion nötig, sondern soll nur eine zu hohe Ugs verhindern.
>Fall 2 RDS(T3) = fast 0Ohm (niederohmig) >bedeutet, S von T2 bei fast 0V, ich gehe davon aus, dass RDS(T2) immer >noch = 4.4MOhm, damit ist UR1 bei 4.1V -> dann fallen 550V-UR1 = 546V >über UDS(T2) ab >aber anscheinend mache ich hier einen Denkfehler Ja, genau. Ein Denkfehler. Denn da T3 niederohmig ist, zieht er das S des T2 weit nach untern Richtung Masse. Damit hätte der obere T2 eine Ugs von 100V - er wäre also voll durchgesteuert, und hätte damit keine 4,4MOhm, sondern 0Ohm. Damit fällt also über die Ts praktisch keine U meghr ab, sondern praktisch alles über R1. (die ZDiode denken wir uns erstmal weg, und wir gehen mal davon aus, daß es ein Super-Mosfet ist, der die resultierende Ugs=100V ohne ZDiode aushält ;-)
Jens G. schrieb: > Der leitet dann bestens, mit RDS gegen 0. Und deswegen ist auch seine > Uds praktisch 0V (also Ud und Us auf gleichem Potential) OK Das war die Info, die mir fehlte! GANZ GROSSES DANKE OXI T. schrieb: > Dann stell doch bitte die asc rein, damit man mitmachen kann. asc?? Ich verstehe nicht so wirklich, was mit der andere Link sagen soll.... Schorsch
Doch noch eine letze Frage: Da ich ohnehin keinen 10W Widerstand 33k in der Schublade habe und ich bestellen muß, habe ich mich gefragt, wie weit ich den Widerstand denn eigentlich nach oben treiben kann? Gibt es seitens der Kaskode eine Limitierung? Gibts es seitens des nachgeschalteten Leistungsmosfets eine Limitierung? Ich schätze ich kann hier keinen Megohm nehmen... Schorsch
Je hochohmiger, um so langsamer wird die Schaltung. Und da Mosfets rel. viele parasitäre Kapazitäten haben, ergeben sich dann schon ordentliche RC-Zeitkonstanten. So gesehen sollten die Widerstände nicht zu hoch werden. Wegen der Verlustleitung aber eben auch wieder nicht zu niedrig - ist halt ein Kompromiß.
noch ein anderer Kommentar, der vielleicht beim Verständnis hilft: du denkst derzeit in Spannungsteilerverhältnissen, also so, als ob sich die Transistoren wie Widerstände verhalten würden. Das stimmt für T3 gar nicht, für T2 zumindest für den größten Teil der Ansteuerung nicht: beide Transistoren werden primär im Abschnürbereich arbeiten. Sie sind also Stromquellen, und die Größe des Stroms hängt vom jeweiligen U_GS ab (und fast gar nicht von U_DS). Für T3 gibst du mit deiner Ansteuerung die Größe des Stroms vor (der Teil der Schaltung, den du im Bild jeweils abschneidest). Wenn du mit T3 einen Strom eingeprägt hast, dann stellt sich an T2 der selbe Strom ein (was auch sonst: sie liegen ja in Serie). Die Source von T2 sinkt einfach so weit unter die Gatespannung ab, bis gerade U_GS passt, um den selben Strom zu liefern. Erst bei größeren Strömen (wenn ~400V am Widerstand abfallen) geht T2 vom Abschnürbereich in den Widerstandsbereich über und "macht ganz auf".
Georg T. schrieb: > OXI T. schrieb: >> Dann stell doch bitte die asc rein, damit man mitmachen kann. > > asc?? Sorry, ich dachte Du hättest in LTspice simuliert. Damit würden sich ruck zuck alle Fragen beantworten. > > Ich verstehe nicht so wirklich, was mit der andere Link sagen soll.... Irgendwie treffe ich ständig auf Leute, die sich der Nutzung solcher Labornetzteile standhaft verweigern. Da geht für mich die Sonne auf, wenn Du Dir eins baust. Was spricht eigentlich gegen die BJTs in der Originalschaltung? LG
OXI T. schrieb: > Was spricht eigentlich gegen die BJTs in der Originalschaltung? Was spricht eigentlich dafür? Oder was spricht für die Mosfet-Kaskode? (>=600V-Mosfets gibts wie Sand am Meer, die Spannung ist also überhaupt kein Argument) Ich finde nichts was dafür spricht. Die Schaltung funktioniert mit einem einfachen Mosfet am besten. Im Prinzip so: Beitrag "Re: Bauplan Hochspannungsnetzteil 0 - 400V- / 0 - 1A"
ArnoR schrieb: > Was spricht eigentlich dafür? Hmmm mal überlegen... Der BJT ist nicht so ESD-Empfindlich und hat weniger Kapazität am Collector als der FET am Drain. Schubfächer voll mit BF... Videotransistoren und TO220-BUT11/12/18 etc.. Ersteres haben "wir" zumindest im Griff, die Eingangskapazität der Längsregler ist sicher das grössere Problem. So gesehen also nichts. Für einen Bausatz aber definitiv BJTs. Übrigens ist es mir bisher nicht gelungen mein Netzteil zu simulieren. Ich schiebe das mal auf die Modelle. LG
Hi, ein anderes Argument für die Kaskode war, dass rechts von T3 (im Bild abgeschnitten) ein Relais angebracht ist. Die Gründe dafür liegen in einem definierten Abschaltverhalten. Ich wollte hier keine 50EUR für einen Schütz investieren, daher ein weiteres Argument für die Kaskode. Sorry, ich muss jetzt erst frühstücken, meine Frau schimpft schon :-) Schorsch
Georg T. schrieb: > Wie schon damals geschrieben, gibts nicht sooo viele MOSFETS mit UDS > > 500V; Wie kommst Du auf dieses schmale Brett? Ab 1700V wird es in der Tat etwas eng: http://de.farnell.com/rohm/sct2h12nzgc11/mosfet-n-kanal-1-7kv-3-7a-to-3pfm/dp/2531101 Wer zum Teufel soll noch wissen, was "damals" war. Bei Bezug auf nen alten Thread sollte man den auch gefälligst verlinken!
Georg T. schrieb: > Die Gründe dafür liegen in einem definierten Abschaltverhalten. > > Ich wollte hier keine 50EUR für einen Schütz investieren, daher ein > weiteres Argument für die Kaskode. Genügt es da nicht den Kontakt vom Knoten R10 R28 an die Basis zu legen? Ich hätte eher Sorge, dass die Längsregler durchlegieren. So ein Restrisiko haben die Halbleiter-Schaltungen halt. LG
> Wie schon damals geschrieben, gibts nicht sooo viele MOSFETS mit UDS >
500V; hab jetzt zwei Platinen zum debuggen, von daher muss die Kaskode
sowieso erstmal drinbleiben
Grad kuerzlich habe ich einen 1500V Fet mit 2.5A gesehen. Also fang
nochmals an, mit dem Problem neu aufsetzen.
Eine Suche bei Digikey nach FET mit VDS groesse rgleich 1000V ergibt 205
Treffer oder so.
OXI T. schrieb: > Genügt es da nicht den Kontakt vom Knoten R10 R28 > an die Basis zu legen? Peter D. schrieb: > Wer zum Teufel soll noch wissen, was "damals" war. > Bei Bezug auf nen alten Thread sollte man den auch gefälligst verlinken! Hallo zusammen, ok, erstmal der Link zum alten Thread: Beitrag "Entwicklung HV-Netzteil, Strom-Messung High-Side?" Dann hänge ich packe ich noch gerne die Eagle-Files in den Anhang, sowie einen Screenshot den gesamten Schaltung (für die nicht EAGLE-Nutzer) das eingezeichnete ISO-Board habe ich mittlerweile aufgebaut und getestet, funktioniert hervorragend (Vielen Dank nochmal an Falk Brunner für die freundliche Unterstützung). Hier der Link dazu Beitrag "IL300: Dimensionierung der Teile" Die originale Schaltung habe ich, wie oben bereits erwähnt von dem Kollegen hier gemopst: http://www.hpm-elektronik.de/ng350-0400-netzteil.htm seine Rahmenbedingungen sind ein bisschen anders. Die Kaskode muss solange drin bleiben, bis mir jemand eine gute Alternative nennt, um ein definiertes Abschalten zu ermöglichen. OXI T. schrieb: > Genügt es da nicht den Kontakt vom Knoten R10 R28 > an die Basis zu legen? von R10 kommt des Ausgangssignal des Opamps, was ist R28? Schorsch
Aso hier noch mein PSpice Modell. Ich bin nicht so der Held in PSpice... kann gut sein, dass ich da alles falsch gemacht habe, was man so falsch machen kann Schorsch
Georg T. schrieb: > Die Kaskode muss solange drin bleiben, bis mir jemand eine gute > Alternative nennt, um ein definiertes Abschalten zu ermöglichen. Einzige weitere Möglichkeit, die mir mittlerweile eingefallen ist, wäre die Primärseite des Trafos, der die 550V macht mit einem Relais aus abzuschalten. Das Relais müsste dann von einem weiteren Netzteil aus gespeist werden. Die Zeitkonstanten dürfen dennoch in so einem Fall nicht zu groß gewählt sein. Ich darf dann halt bei dem Gerät nicht einfach den Stecker ziehen. :-) Ihr seht das Relais über T3 ist dennoch sauberer Schorsch
Georg T. schrieb: > ein anderes Argument für die Kaskode war, dass rechts von T3 (im Bild > abgeschnitten) ein Relais angebracht ist. > Die Gründe dafür liegen in einem definierten Abschaltverhalten. > Die Kaskode muss solange drin bleiben, bis mir jemand eine gute > Alternative nennt, um ein definiertes Abschalten zu ermöglichen. Ohje, wie oft denn noch. Schon im Netzteil-Thread hatte ich einen Vorschlag gemacht wie man ohne so einen Plunder ein definiertes Abschalt- und Einschaltverhalten bekommt. Man nimmt einen Single-Supply-OPV und versorgt den mit einer Konstantstromquelle mit ein paar mA aus der Oberspannung. Damit funktioniert die Regelung ab/bis etwa zur Schwellspannung des Ausgangsmosfet. Es gibt dann keine Überhöhung beim Ein- oder Ausschalten. Aber warum schreib ich das eigentlich? Bisher hast du alle Lösungen ignoriert und immer nur neue Probleme aufgebaut.
ArnoR schrieb: > Man nimmt einen Single-Supply-OPV und versorgt den mit einer > Konstantstromquelle mit ein paar mA aus der Oberspannung. Damit > funktioniert die Regelung ab/bis etwa zur Schwellspannung des > Ausgangsmosfet. Es gibt dann keine Überhöhung beim Ein- oder > Ausschalten. Meinst Du einen weiteren OPV oder meinst Du, dass ich die zwei bestehenden LT1013 mit mit 5V separat sondern aus den 550V erzeugen soll? Wie mache ich 5V aus 550? Spannungsteiler und LDO?? Was muss ich den annehmen wieviel Strom die OPVs ziehen werden. Ich kann unmöglich nochmal 20mA aus den 550V holen. Schorsch
Georg T. schrieb: > die zwei > bestehenden LT1013 mit mit 5V separat sondern aus den 550V erzeugen Ja. Georg T. schrieb: > Wie mache ich 5V aus 550? Spannungsteiler und LDO?? Nein. ArnoR schrieb: > Man nimmt einen Single-Supply-OPV und versorgt den mit einer > Konstantstromquelle mit ein paar mA aus der Oberspannung. Damit > funktioniert die Regelung ab/bis etwa zur Schwellspannung des > Ausgangsmosfet. Es gibt dann keine Überhöhung beim Ein- oder > Ausschalten. So. Georg T. schrieb: > Was muss ich den annehmen wieviel Strom die OPVs ziehen werden. DB.
HI, kann die Kaskode so funktionieren? Wenn T3 leitend wird, zieht der doch über die Zenerdiode das Gate von T2 runter. Das Gate ist aber Bezugspunkt von T2. Die Sache müsste doch wild Schwingen. Grüße
Sorry, aber ich weiß nicht, wie ich einen OPV mit einer Konstantstromquelle versorgen soll Neben den internen Versorgungsströmen war die Fragen eigentlich auf das Netzwerk hinter dem OPV bezogen. Wieviel fließt denn so durch das Gate... das ist doch isoliert Schorsch
Georg T. schrieb: > Sorry, aber ich weiß nicht, wie ich einen OPV mit einer > Konstantstromquelle versorgen soll Z.B so wie im angehängten Bild. Der OPV wird direkt an die Z-Diode angeschlossen. Wenn man einen 600V-pnp hat, kann der Vorregler entfallen. Die Schaltung liefert etwa 2,5mA und zieht max. 3mA aus den 550V. Kann man natürlich auch anders dimensionieren. Der IRF820 ist durch einen 600V-Mosfet zu ersetzen.
Frage: Warum verwendet Ihr als Längsregler keine Röhre? Ist kleiner, legiert nicht durch, startet soft und sieht dazu noch gut aus. https://www.google.de/url?sa=t&rct=j&q=&esrc=s&source=web&cd=10&ved=0ahUKEwiUs9K1s4fMAhXEYg8KHTFEDa8QFghVMAk&url=http%3A%2F%2Ftubeamp.wz.cz%2Fadobe%2FEL509.pdf&usg=AFQjCNFHoAqdA2ZENItYk_2VGX0WhzZzcg&bvm=bv.119028448,d.ZWU&cad=rja LG
ArnoR schrieb: > Der OPV wird direkt an die Z-Diode angeschlossen. Wenn man einen > 600V-pnp hat, kann der Vorregler entfallen. Du kannst vorteilhaft den Vorregler zur Strombegrenzung mitnutzen. Der Drop ist dann nur Uth+Ube. Zudem gibt es keine zusätzlichen Verluste durch Querströme Die Ströme durch den 1Meg und den 100K in Deiner Schaltung fliessen ja leider nicht über die Z-Diode ab. @ microschorsch: Diese Anordnung würde ich auch zur definierten Spitzenstrombegrenzung an den Längsreglern anbringen, wenn nicht sogar grundätzlich zur Strombegrenzung wiel sie schneller reagiert. Dieser beträgt derzeit etwa 4*(18V-4V)/10R= 5,6A LG
OXI T. schrieb: > Du kannst vorteilhaft den Vorregler zur Strombegrenzung > mitnutzen. Das verstehe ich noch nicht. Ich verstehe, dass man eine solche Anordnung an die 550V vor dem T1 packt, um sich hier die Spannungsversorgung für die Operationsverstärker zu mopsen. Aber ich muss doch, um den Strom zu messen den Strom hinter dem T1 messen? Kannst Du eine kurze Skizze machen, wie Du das meinst? Schorsch
Georg T. schrieb: > Kannst Du eine kurze Skizze machen, wie Du das meinst? https://www.mikrocontroller.net/attachment/290375/opvsupply_001_schema.PNG LG
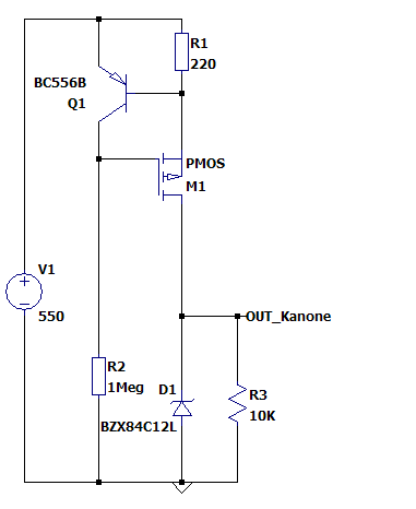
Hi, wenn man mit Kanonen auf Spatzen schießt, sollte man auch treffen. Bei dem großen Unterschied zwischen Eingangs- und Zenerspannung ist ein einfacher Widerstand nicht ganz schlecht. Grüße
OXI T. schrieb: > Georg T. schrieb: >> Kannst Du eine kurze Skizze machen, wie Du das meinst? > > https://www.mikrocontroller.net/attachment/290375/opvsupply_001_schema.PNG > > LG ...hab ich das nicht so gemacht? Schorsch
Krangel schrieb: > wenn man mit Kanonen auf Spatzen schießt, sollte man auch treffen. Bei > dem großen Unterschied zwischen Eingangs- und Zenerspannung ist ein > einfacher Widerstand nicht ganz schlecht. Krangel, du hast hier nicht getroffen, denn hier geht es darum die Versorgung des OPV nicht nur bei Oberspannung 550V zu gewährleisten, sondern eben auch noch bei 20V oder so, damit der OPV-Teil auch da noch funktionsfähig ist und die Ausgangsspannung beim Ein- oder Ausschalten keine Sprünge macht. Mit einem einfachen Vorwiderstand müsste man den bei 20V auf etwa auf 10V/2mA=5k dimensionieren, was bei 550V dann 110mA und 60W macht.
Krangel schrieb: > Hi, > Nachtrag, so wie im Anhang würde die KSQ richtig sein. Top ! :-))) P-Mos hatte ich gar nicht auf dem Radar. Jetzt dropt nur noch Ube. LG
Krangel schrieb: > Hi, > Nachtrag, so wie im Anhang würde die KSQ richtig sein. So konstant muss der Ausgangsstrom nicht sein, dass man den Strom durch den 1M an der Last vorbeileiten muss. Die Variante von Darius ist schon ok so.
Georg T. schrieb: > ...hab ich das nicht so gemacht? > > Schorsch Ja, tschuldigung hatte den Beitrag nicht gesehen und nur den link zu der anderen Schaltung im Hinterkopf. LG
OXI T. schrieb: > Georg T. schrieb: >> ...hab ich das nicht so gemacht? >> >> Schorsch > > Ja, tschuldigung hatte den Beitrag nicht gesehen und > nur den link zu der anderen Schaltung im Hinterkopf. > > LG Gut, ich werd dann mal eine neue Schaltung vorbereiten.... die dürfe dann ja eigentlich wesentlich einfacher werden. Was mich ehrlich gesagt jetzt noch ein bisschen stört ist der Leistungsverlusst über den o.g. R1 (10W), gibts da wirklich keine bessere Möglichkeit? Wenn ich das früher gesehen hätte, hätte ich die Frage auch früher gestellt - so ist das natürlich doof Kann man nicht oben anstelle des Rs auch einen MOSFET reinpacken - so dass der eine zu macht, wenn der andere aufmacht.... so würd ich das zumindest in meiner friedlichen Digitalwelt machen :-p Vermutlich geht das nicht, das P- und N-MOS nicht gleich genug sind, oder? Letze Frage für heute: In diesem Netzteil soll es dann ja mal mehrere Kanäle geben. Sowohl positive Spannungen als auch negative. Wenn ich dann eine Platine für die negativen Spannungen bauen will, kann ich dann einfach alles umdrehen... und aus N- mache P-??? Müsste doch, oder? Schrosch
Georg T. schrieb: > > Was mich ehrlich gesagt jetzt noch ein bisschen stört Ja, der verbrät bei kleinen Ausgangsspannungen. Ich habe das anders gelöst. Eine floatende Spannungsquelle (Trafo, Gleichrichter,Kondensator) die auf "Source" aufsitzt. Dadurch bekommt der Widerstand praktisch immer diese schwimmende Spannung. Du kannst ja mal versuchen R1 mit R20 in gleichem Verhältnis zu vergößern und sehen wann die Regelung aufgrund von Cdg zu träge wird. Da bekommst Du sowieso noch Spaß mit. Bei mir hat R1 4,7Meg und R20 30K. Mein Längsregler hat aber auch deutlich weniger Kapazität als Deiner. Aktiv oder Bootstrap wird wohl auch machbar sein. Wirklich schön ist das so wie jetzt wirklich nicht. Die P-Sache wird auch gehen. Man kann auch so regeln, dass der Längsregler an GND liegt und die Hochspannung floatet. Muss mir noch Deine links ansehen ... LG
So... nun die Sache mit der Konstantstromquelle: Ich hab nen bipolaren gefunden, der bis 600V geht: SD 1546 - kostet 84Cent Natürlich gibts den IRF820 für 50Cent ich hab jetzt mal beim großen R geguckt... es gibt keinen einzigen P-Ch mit UDS > 500V :-( Ist die N-Kanal Schaltung irgendwie schlechter als die P-Kanal? Oder spricht was dagegen nur den bipo zu nehmen?? Mir ist es egal Schorsch
Hi, ArnoR schrieb: > Krangel, du hast hier nicht getroffen, denn hier geht es darum die > Versorgung des OPV nicht nur bei Oberspannung 550V zu gewährleisten, gutes Argument Meister ArnoR, aber der Rest der Schaltung muss das dann auch können. Beim harten Einschalten der Spannung erzeugt der Rest der Schaltung mit oder ohne KSQ eine Spitze. Grüße
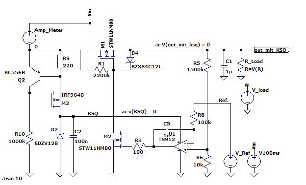
Krangel schrieb: > gutes Argument danke fürs simulieren. Wenn das LTspice ist, bitte ich um die asc. Ich meine das ist die Sprungantwort der Regelung: OXI T. schrieb: > Da bekommst Du sowieso noch Spaß mit. Euer Proportionalitätsfaktor ist zu hoch. LG
Georg T. schrieb: > Mir ist es egal Nimm halt einen Watchdog der einen N-Fet zwischen Gate des Längsreglers und GND abschaltet. Dabei die Ausgangsspannung sanft auf Soll fährt. Dann brauchst Du das gar nicht. LG
OXI T. schrieb: > Nimm halt einen Watchdog ???? Verstehe ich das richtig, ich soll ich diese wirklich rein analoge Schaltung digitale Elemente bringen...??? Oder gibt es auch analoge Watchdogs? Skizzier das mal bitte Schorsch
Krangel schrieb: > HI, > kann die Kaskode so funktionieren? Wenn T3 leitend wird, zieht der doch > über die Zenerdiode das Gate von T2 runter. Das Gate ist aber > Bezugspunkt von T2. Ja, das kann so funktionieren. Ist aber - wie auch der Rest der Schaltung- Fail by design ... Die Kaskode ist eigentlich dazu da, um die Spannungsfestigkeit und Leistungsaufnahme eines Leistungstransistors mit dem Stromverstärkungsfaktor eines Kleinsignaltransistors zu verbinden. Der große Vorteil ist dabei, dass der Kleinsignaltransistor reine Stromverstärkung machen muß. Die Kollektorspannung ist konstant. Bei FETs sind mir aber keine Typen bekannt, welche eine geringe Stromverstärkung haben ... Der erzwungene Einsatz von FETs bringt dann auch so Krückenlösungen wie die mit der Z-Diode mit sich. Auch in diesem konkreten Fall ist die Spannung am Source von T2 so lange konstant, bis R1 (33k) nicht mehr genug Strom liefern kann. Ab dem Zeitpunkt ist T2 sowieso schon voll durchgesteuert und es ist nur noch T3 wirksam. Den Leistungstransistor High-Side von unten zu steuern ist wirklich das dusseligste, was ich bisher gesehen habe. Es wurden im Netzteil-Thread einige bessere Lösungen vorgeschlagen. Die derzeitigen Probleme inkl. der immensen Verlustleistung an R1 sind die Quittung dafür ... Im Fehlerfall, wenn der Leistungstransistor durch ist, nützt das Relais gar nichts. Auch dieses ISO-Board für die Strommessung hätte man sich sparen können. ArnoR schrieb: > Aber warum schreib ich das eigentlich? Bisher hast du alle Lösungen > ignoriert und immer nur neue Probleme aufgebaut. Sehe ich genau so. Gruß Jobst
Krangel schrieb: > Beim harten Einschalten der Spannung erzeugt der Rest der Schaltung mit > oder ohne KSQ eine Spitze. Es gibt aber kein hartes Einschalten, weil die Oberspannung aus einem rel. hochohmigen Trafo gewonnen wird und die Aufladung der Glättungselkos ganz sicher nicht in 1ms erledigt ist. Also eher dein 100ms-Anstieg. Und so ganz sauber ist deine Simu auch nicht, weil Vref schon einen erheblichen Wert hat (und damit der OPV eingangsseitig vorgespannt ist), ohne dass überhaupt Versorgungsspannung verfügbar ist. Und bitte keinen IRFP460 für M2/M4, sondern vielleicht einen SPP02N60C5 oder so.
Spannungsfeste PMOS sind schwer zu kriegen. Aber man kann sich einfach mit nem Spannungsverdoppler ne Hilfsspannung erzeugen. Anbei ein Beispiel, IC6 schaltet die Spannung ein, IC7 meldet Überstrom.
ArnoR schrieb: > Es gibt aber kein hartes Einschalten, weil die Oberspannung aus einem > rel. hochohmigen Trafo gewonnen wird und die Aufladung der > Glättungselkos ganz sicher nicht in 1ms erledigt ist. Also eher dein > 100ms-Anstieg. Es gibt aber Belastungen für das Netzteil die der Regelung eine Sprungantwort abverlangen. Da trennt sich dann die Spreu vom Weizen. LG old.
Jobst M. schrieb: > Den Leistungstransistor High-Side von unten zu steuern ist wirklich das > dusseligste, was ich bisher gesehen habe. Es wurden im Netzteil-Thread > einige bessere Lösungen vorgeschlagen. Die derzeitigen Probleme inkl. > der immensen Verlustleistung an R1 sind die Quittung dafür ... Es gibt andere Lösungen. Ob die besser sind, sei mal dahingestellt. Eine schwimmende Hauptspannung halte ich für schlechter, falls Du darauf hinaus willst. Bei mir hat R1 4,7Meg. Sonnst sitze ich aber schon im Glashaus. LG old.
Moin, OXI T. schrieb: > danke fürs simulieren. Wenn das LTspice ist, bitte > ich um die asc. bitte sehr. Grüße
Krangel schrieb: > bitte sehr. Danke Krangel. Dein opamp läuft bei mir nicht, deshalb habe ich den LTC6240 aus der lib. gegriffen. Dann habe ich, wie ArnoR richtig sagte, die Spannungsquelle real gemacht mit 22R und 100µ. Über R11 kannst Du den Proportionalitätsfaktor einstellen. Bei 4,7Meg gibt es eine Spitze, 2,2Meg habe ich eingestellt. Es ist genug I-Anteil in der Regelung, deshalb kann C5 enfallen. Habe ihn deshalb 0 gesetzt. Mit C5=1n musst Du den P-Faktor unnötig weit absenken um keine Spitze zu bekommen. Aber experimentiere selbst. Die PWL Funktion in LTs kenne ich noch nicht, damit muss ich mich noch aueinandersetzen. LG old.
Georg T. schrieb: > Ist die N-Kanal Schaltung irgendwie schlechter als die P-Kanal? Oder > spricht was dagegen nur den bipo zu nehmen?? Bisher hat noch niemand die Frage beantwortet.... Schorsch
Hi, welche Schaltung meinst du? Beitrag "Re: Strom in Kaskode??" Beitrag "Re: Strom in Kaskode??" Diese beiden? Die mit dem Pmos ist minimal schneller, wird wohl keinen großen Unterschied machen. Grüße
hi, genau entweder dieser, oder die "nur" mit dem 600V bipo: Beitrag "Re: Strom in Kaskode??" die mit dem N-Fet ist biller, braucht aber mehr platz... Schorsch
Georg T. schrieb: > Oder gibt es auch analoge Watchdogs? > > Skizzier das mal bitte Wenn die OPV-Versorgung stabil ist und die Hauptspannung da, wird die Steuerung am Gate freigegeben. @Krangel: Was bedeutet .ic v(widerstand) = 0 ? LG old.
Du heizt wohl sehr gerne? R1, R14 müssen satte 3W umsetzen und M5 bestimmt auch gekühlt werden. Deshalb mein obiger Vorschlag mit der Hilfsspannung aus dem Spannungsverdoppler. Der 6,8M wird bei mir nicht heiß und der Schalt-FET auch nicht.
Peter D. schrieb: > Du heizt wohl sehr gerne? Ja klar. Du kennst doch mein Labornetzteil. > R1, R14 müssen satte 3W umsetzen und M5 bestimmt auch gekühlt werden. M5 ist der Längstransistor. Natürlich muss der auf einen Kühlkörper. Dieses Problem habe ich nicht. Beitrag "Re: Strom in Kaskode??" Es soll für das Konzept hier eine Lösung gefunden werden. Wir haben halt andere Konzepte. Habe Spaß daran sie mit LTspice zu optimieren. > Deshalb mein obiger Vorschlag mit der Hilfsspannung aus dem > Spannungsverdoppler. Und hier mein obiger Vorschlag: Beitrag "Re: Strom in Kaskode??" > Der 6,8M wird bei mir nicht heiß und der Schalt-FET > auch nicht. Es geht hier nicht um ein Schaltnetzteil. LG old.
OXI T. schrieb: > Es geht hier nicht um ein Schaltnetzteil. Hab ich auch nicht behauptet. Ich hab das so verstanden, daß die 550V ein- bzw. ausgeschaltet werden sollen.
Peter D. schrieb: > Ich hab ... Beitrag "Re: Strom in Kaskode??" Hier mal der Link zu meinem: Beitrag "Re: LTSpice Labornetzteil_alt, Fragen" LG old.
OXI T. schrieb: > Georg T. schrieb: >> Oder gibt es auch analoge Watchdogs? >> >> Skizzier das mal bitte > > Wenn die OPV-Versorgung stabil ist und die Hauptspannung da, > wird die Steuerung am Gate freigegeben. Hi, find ich schön, aber ich verstehe nicht wofür das notwendig ist. Momentan tendiere ich zur der N-Mos KSQ (Beitrag "Re: Strom in Kaskode??"). Diese Schaltung funktioniert doch solange wie die HV bei wenig größer 12V liegt. D.h. der MOSFET ist nur für Spannungen kleiner 12V undefiniert. Man könnte sogar die Spannung auf 5V setzen. die LT1013 (sind sowieso single-supply +5V. Wofür dann noch den Watchdog? Schorsch
Georg T. schrieb: > Wofür dann noch den Watchdog? Nicht "noch". Das ist eine Alternative, die die Regelung dann freigibt, wenn die Z-Diode eine stabile Spannung liefert. LG
Hi, ich finde den Vorschlag von Peter Dannegger schon logischer, die Hauptspannung erst einschalten, wenn der Regler versorgt ist. Die KSQ benötigt immer 2W Leistung und ein Transistor auf einem Kühlkörper. Zum Heißen, der Arbeitswiderstand des unteren FETs kann, laut Simulation, ohne Nachteile auf von 100k auf 2 Meg erhöht werden. Was 3W einspart. OXI T. schrieb: > .ic v(widerstand) = 0 .ic bedeutet "Initial Conditions", und legt die Spannung am Knoten "Widerstand" beim Start der Simu auf 0V fest. Spice macht vor der Simulation eine Arbeitspunkt Analyse, und es kann sein, dass dann nicht bei 0V angefangen wird. Grüße
Krangel schrieb: > Hi, > ich finde den Vorschlag von Peter Dannegger schon logischer, die > Hauptspannung erst einschalten, wenn der Regler versorgt ist. Die KSQ > benötigt immer 2W Leistung und ein Transistor auf einem Kühlkörper. Hi, Ich verstehe nicht.... bist Du jetzt für einen Watchdog? In deiner Schaltung verstehe ich den Sinn hinter R1 (2.2M) nicht Schorsch
Krangel schrieb: > ohne Nachteile auf von 100k auf 2 Meg erhöht werden. Vorsicht, Du hast das Teil gerade mal verletzungsfrei ein- und ausgeschaltet. Es sollen ja noch unbekannte Lasten dran ... Ich mag nicht glauben, dass die Netzteile die ich da bisher gesehen habe, mit opv proportional im Leerlauf, nach dem Motto P-Faktor so hoch wie möglich undefiniert, auweia, da eine saubere Sprungantwort geben. Und dann kommt ja noch der Stromregler. Bin froh, dass ich mit der Steuerung aus der Nummer raus bin. hi hi Danke für die .ic ... Erklärung. LG old.
Hi, ich bin für gar nichts, ich muss es nicht bauen. Mit der KSQ wird es gut funktionieren, wenn der Anstieg der Hauptspannung langsam genug ist, damit der Regler Zeit hat den Arbeitspunkt zu finden. Wenn du einen passenden PMOS findest und die 2W nicht stören. Wenn du kein findest, bau ArnoR's Schaltung mit dem Vorregler. R1 ist der Arbeitswiderstand des unteren FETs, ohne den geht nichts. Grüße
Krangel schrieb: > R1 ist der Arbeitswiderstand des unteren FETs, ohne den geht nichts. oh ja... bitte ignoriere die Frage nach dem R1.... ich mein das jetzt nicht böse.... aber ich baue meine Schaltungen immer mit den Potentialen von oben nach unten und mit Schaltreihenfolge (wenn man das so nennen kann von links nach rechts auf.... ... manchmal erkennt man sonst nicht immer auf den ersten Blick.... achso nochwas.. von wegen langsames einschalten der 550V.... Euch ist schon klar, das ich den Stecker nicht langsamer in die Steckdose stecken kann... dass ist ein Netztrafo... wir sprechen nur von der Ladezeit der Elkos Schorsch
Hallo zusammen, ich habe wieder ein bischen Zeit gefunden mich diesem Ding hier zu beschäftigen: Bevor ich das Board umbaue, wollte ich erstmal sehen, ob das alte Design überhaupt funktioniert, habe das Board also aufgebaut testweise allerdings erstmal 30V statt 550 angelegt. R1 ist jetzt 330k/1W Hier ist der Link zu dem alten Design: Beitrag "Re: Strom in Kaskode??" Irgendwas scheint aber nicht zu gehen.... Am Ausgang liegen immer 10V an, egal was ich tue... IRef und URef erzeuge ich durch zwei 10k Potis zwischen GND und 5V. Messe ich Spannung direkt an den Potis sieht alles gut aus. Messe ich hinter den Widerständen, die vor + und - der OPVs angebracht sind, lässt sich die Spannung nur noch zwischen 2.8 und 3.1V verändern. Am Ausgang der OPVs liegen ähnliche Werte an. Könnt ihr mir nen Tipp geben? Danke Schorsch
Korrektur: Die 10V Ausgangsspannung scheinen ein Floating-Effekt gewesen zu sein. Ich habe an den TestPoints nachgemessen, der untere FET in der Kaskode scheint mit 4.5V UBE dauerzuleiten, daher ist die Ausgangsspannung 0V hm..... Schorsch
Hi, habe nun eine Platine aufgebaut und bin momentan noch am debuggen. Folgendes Problem: Ich benutze zur Spannungsversorgung meiner Opamps die von OXI vorgeschlagene Stromquelle (https://www.mikrocontroller.net/attachment/290375/opvsupply_001_schema.PNG) Sobald ich den 12V Ausgang mit meinem LT1013 verbinde, bricht die Spannung auf etwa 1V zusammen. Ich hab mittlerweile alle Ausgänge des OPVs abgeklemmt und die Eingänge überbrückt. Ist der OPV kaputt? Der kann doch unmöglich im "Leerlauf" mehr als 1mA ziehen? kleiner Nachtrag, hatte ich vergessen: aus Gründen der Praktikabilität ist meine Versorgungsspannung momentan nicht 550V, sondern 30V! Tut dann nicht so weh Schorsch
Bitte melde dich an um einen Beitrag zu schreiben. Anmeldung ist kostenlos und dauert nur eine Minute.
Bestehender Account
Schon ein Account bei Google/GoogleMail? Keine Anmeldung erforderlich!
Mit Google-Account einloggen
Mit Google-Account einloggen
Noch kein Account? Hier anmelden.










