Hallo zusammen, ich beschäftige mich seit einiger Zeit mit Röhrenverstärkern, hab schon diverse Literatur gelesen (u.a. Barkhausen, usw), ich glaube, die meisten Grundlagen habe ich verstanden, daher möchte ich mich jetzt ans experimentieren machen. Was braucht man da? Ein HV-Netzteil!! Habs mittlerweile geschafft mir einen Trafo zu wickeln und eine Experimentierplatine für ein Netzteil. Bevor ich das alles in ein Gehäuse einbaue wollte ich Euch einmal drüberschauen lassen, ob das so in Ordnung ist. Prinzipiell scheint es zu funktionieren. Schaltbild ist im Anhang Für Experimentierzwecke habe ich einen IR840 genutzt (der war noch in der Grabbelkiste) aber eigentlich geht der nur bis 500V/8A, daher würde ich einen IRFBE30 (800V/4A) wechslen. Ich glaube ich ich kriege auch noch eine kleine Schaltung drangebastelt, um den Strom zu begrenzen, high-seitig würde ich einen Shunt-Widerstand ergänzen und mit einem Transistor Source und Gate kurzschließen, wenn Spannung xy überschritten ist. Was mir wirklich Kopfschmerzen bereitet ist die Möglichkeit den Strom zu messen. Die billigste Variante (die noch einigermaßen aussieht) sind diese ebay Voltmeter die messen 600V und gleichzeit den Strom bis 200A und das alles für 9EUR (http://www.ebay.de/itm/DC-0-600V-0-200A-LED-Dual-Digital-LCD-Anzeige-Voltmeter-Amperemeter-12V-24V-Auto-/271809267124?hash=item3f491845b4) - dafür kann mans nicht selber bauen. Leider würde ich für die Röhenexperimente den Strom aber gerne bis auf mind. 1mA genau messen, und da bei Röhenverstärkern der Anodenstrom meist sehr viel interessanter ist als der Kathodenstrom muss ich den Strom auf der high Seite messen. Hier fällt mir keine einfache Lösung ein. Euch? Bis jetzt eingefallen ist mir: * Hall-Effekt-sensoren -> Auflösung nicht hoch genug * Analoge Spannungsübertragung mittels Optokoppler -> die sind aber nicht besonders linear, oder linear und sehr teuer * Stromspiegel -> trau ich mich nicht bei 500V * Es gibt doppel OKs, die extrem gleich sind, man könnte versuchen mittels Elektronik eine Vergleichswert einzuregeln -> aber sehr aufwändig * Mikrocontroller in den high-zweig -> hm....ob das dann noch den VDE Normen genügt? * einen Mikrocontroller in den high-zwei einen zweiten nahe bei GND, diese machen dann SPI über einen OK -> aufwändig Fällt euch noch was ein? Wir hatten früher an der Uni diese Keithley 487 Amperemeter mit 500V Supply, die haben, so meine ich mich zu erinnern, auch im HV Zweig gemessen, hab jemand zufällig einen Schaltplan, würd mich mal interessieren, wie die das gemacht haben :-) Danke und Gruß Schorsch
Hi, ich würde mit einem µC im positiven Zweig messen und in 20ms Intervallen das Ergebnis über die serielle Schnittstelle senden. Dann braucht es nur einen Optokoppler. Carsten
Man kann auch einen Differenzverstärker aufbauen und so die Spannung über dem Shunt messen. Man muss das Ganze dann nur abgleichen um keine CM Probleme zu bekommen.
Naja 500V ist ja jetzt nicht wirklich viel Spannung. So ein ADuM5240 oder sowas kann locker einen kleinen Mikrocontroller versorgen und die Daten übersetzen. Ansonsten ginge vielleicht auch noch ein Linear-Optokoppler.
Hi, das ging ja schnell :-) Ich will mehrere solcher Schaltungen, wie oben in mein Netzteil einbauen, um z.B. eine Anodenspannung und eine Schirmgitterspannung zu ermöglichen. In den typischen Röhenschaltungen haben die Spannungsquellen dann ein gemeinsames GND. Der Strom an der Kathode müsste außerdem immer der maximalen Elektronenemission entsprechen (also gleich dem Strom im Sättigungsstromgebiet), wohingegen der Strom an der Anode klein sein muss, daher kann ich nur im positiven Zweig messen. Außerdem teilt sich der Strom ja auf... Das mit dem µC oben hat den Nachteil, dass ein µC auch endlich viel Strom benötigt, ich nehme an vielleicht 10-20mA, ein Spannungsregulator zieht vermutlich weitere 5mA. Ich wollte pro Netzteilregelung eigentlich 100mA ermöglichen, weiß nicht, ob der Draht auf dem Trafo dafür dick genug ist, wenn ich weitere 25mA benötige (also pro Steuerung) Schorsch
Nase schrieb: > Naja 500V ist ja jetzt nicht wirklich viel Spannung. > > So ein ADuM5240 oder sowas kann locker einen kleinen Mikrocontroller > versorgen und die Daten übersetzen. > Ansonsten ginge vielleicht auch noch ein Linear-Optokoppler. Hi, den ADuM5240 kenn ich nicht? DC-to-DC... das ist dann die Spannungsversorgung für einen µC im high-zweig? oder soll das ein HV-Stromspiegel on IC sein? für die Datenübertragung reicht oder ein OK... bin mir noch nicht sicher, was das ding machen soll.... Schorsch
Georg T. schrieb: > Das mit dem µC oben hat den Nachteil, dass ein µC auch endlich viel > Strom benötigt, ich nehme an vielleicht 10-20mA, ein Spannungsregulator > zieht vermutlich weitere 5mA. Digitale Isolatoren gibt es mit eingebautem DC/DC Wandler. Die brauchen dann nur noch einen Übertrager. Ein Bipolartransistor wäre hier wahrscheinlich etwas praktischer, weil er keinen so stark stromabhängigen Spannungsabfall wie ein FET (mehrere Volt) hat ; linear auch leichter in der Parallelschaltung.
Georg T. schrieb: > bin mir noch nicht sicher, was das ding machen soll.... Erzeugt eine isolierte Versorgungsspannung und hat einen digitalen Isolator (quasi die High-End-Version eines Optokopplers, nur völlig anders in der Umsetzung) eingebaut. Die isolierten 5 V können dann die MCU + ADC speisen.
das ist ja cool! das heißt, der µC hängt dann mit seinem GND am high-Ausgang des Netzteils, und der ADC- eingang hängt noch vor dem Shunt-Widerstand. Und ich kann wirklich die beiden "Kommunikationskanäle" direkt zur Ausgabe der Spannung verwenden. Ich denke gerade noch weiter: Ich kann ein LCD-Display mit einem 8-Bit shiftregister ansteuern, dann hänge ich das Ding direkt an diesen tollen super-chip und brauche low-seitig nichtmals mehr einen µC Super - das müsste klappen. Was sagt ihr sonst zu der Schaltung oben...müsste doch klappen oder? Schorsch
Achte aber auf die Verlustleistung dieser ADuM-Dinger. Die werden schon im Leerlauf ganz gut warm. Und halte dich an die Appnotes, vorallem mit den Kondensatoren. Die ADuM sind etwas empfindlich.
Georg T. schrieb: > Was sagt ihr sonst zu der Schaltung oben...müsste doch klappen oder? Radio Eriwan Im Prinzip ja, aber... ... 5 mA durch die Zenerkette sind fast 3 W. ... 500 V über ein 250 kΩ Poti sind 1 W ... der FET hat ein paar V Ugs zwischen "fängt an zu leiten" und Sättigung ... weil der Leerlauf-Drainstrom klein ist, ist der dynamische Ausgangswiderstand schlecht.
@Georg: - Wie schon angemerkt, die Zenerkette ist nicht das Gelbe vom Ei. 100V-Zener sind recht "weich" in der Kennlinie. Versuche es mal mit den Stabilisatorröhren OAxx (passt ja zum Projekt) oder vielleicht sogar Glimmlämpchen. Allerdings sind die 50V Regelreserve (10%) nicht gerade die Welt, bei Netzspannungsschwankung und Belastung des Trafos. Besser Du machst da eine aktive Regelung, als Transistor der den Serien-MOSFET steuert kannst Du ja wieder einen MOSFET nehmen. Ich weiß ja nicht was Du an Röhrenschaltungen aufbauen willst, aber je nach Schaltungsart (PP statt SE Verstärker) kann die Stromaufnahme schon deutlich schwanken, da wäre eine etwas bessere Stabilisierung wünschenswerter. - Eine Strombegrenzung ist schön und gut, aber bei der Leistung sollte ein "Fold-Back" drin sein. Wenn Du z.B. auf 110mA begrenzt, dann verbrät der MOSFET im Kurzschlussfall gut 60W -- entweder thermisch überwachen oder Kurzschlussstrom eben nach Fold-Back abregeln. - Mache die 1M-Bleeder kleiner. Grund: schnelleres Entladen der Elkos und bessere Symmetrierung unterschiedlicher Leckströme der Elkos. - Der Brückengleichrichter muss aus 1N4007 bestehen, nicht 1N4004 (stehen beide Werte da). - Die Diode über Drain-Source kannst Du Dir sparen, die ist bereits im MOSFET drin. - Du brauchst den ADuM5242, der kann zwei Bit von der High-Side zur Low-Side übertragen. Ob das für ein LCD ausreicht... Und Du brauchst jeweils einen davon pro Kanal. Ich weiß nicht was die Teile kosten und wie verfügbar die sind, aber eine analoge Lösung gefiele mir besser. Eigentlich ist das eine klassische Aufgabe für einen Isolationsverstärker (Isolation Amplifier --> googeln), aber die sind auch recht teuer. Eigentlich müsste eine Schaltung gehen die High-Side analog misst und das Ergebnis per 0...1mA nach Masse durchgibt... dann hält sich der Verlust in Grenzen.
Die Strommessung könnte ungefähr so aussehen? + kein Hilfsspannungswandler + ca. 8 Kanäle über einen Optokoppler + Potentialtrennung mit VDE-Stempel (im Gegensatz zum ADU...) - funktioniert erst ab minimal 10mA Verbraucherstrom - V3 wird ab 300mA Gesamtstrom ein wenig warm - die LMC6482 brauchen 1.9mA, das geht noch viel sparsamer - C1 ist zu klein - hier könnten ihre Bugs stehen
Tcf K. schrieb: > Eigentlich müsste eine > Schaltung gehen die High-Side analog misst und das Ergebnis per 0...1mA > nach Masse durchgibt... dann hält sich der Verlust in Grenzen. Stromspiegel. Gibts sogar als fertiges IC für High-Side-Messungen an Akkus und sowas, z.B. ZDS1009. Schaltung im Datenblatt. Geht auch diskret, aber nicht so gut...
eagle user schrieb: > + Potentialtrennung mit VDE-Stempel (im Gegensatz zum ADU...) Hat der ADUM auch. Verstärkte Isolierung bis 560 Vs (400 Vrms).
Marian B. schrieb: > eagle user schrieb: >> + Potentialtrennung mit VDE-Stempel (im Gegensatz zum ADU...) > > Hat der ADUM auch. Verstärkte Isolierung bis 560 Vs (400 Vrms). naja... 560Vs passt ja genau für 550V ± Ripple :(
Da an dieser Stelle kein Bedarf nach verstärker Isolierung besteht (tatsächlich benötigen wir hier ja nur Funktionsisolierung!), sehe ich ehrlich gesagt kaum ein Problem darin geringfügig in die Sicherheitsmarge reinzuwandern.
@eagle user: Ja, das ist nicht schlecht. Der TO braucht aber vollkommen unabhängige Kanäle. Und, das kriegt man noch mehr Low-Power hin, ein ATtiny13 mit 32kHz, ein CMOS-OP... aber ohne eine minimale Grundlast wird so eine Schaltungsart nicht gehen, kann man aber handhaben. @Marian: Das Problem hier sind die 500V, der ZDS1009 kann nur bis 120V. Aber so in die Richtung geht das, vielleicht fällt mir was ein.
Bei dem einfachen Aufbau "vorne" wäre ich immernoch für Differenzverstärker. ZB mit x kV 1Gohm Widerständen. Bei n Kanälen kann man es auch so aufbauen, dass man nur n+1 Hochspannungswiderstände braucht. Habe ich mal für eine sehr ähnliche Anwendung so gemacht (auch 500V und Elektronenstrom bis 1mA) Die Spannungsmessung gibt es dann geschenkt dazu.
Warum nicht machen wie in gefühlt 99% aller linear geregelten Labornetzteilen? Die Regelschaltung surft da quasi auf der Highside.
Hallo, nur als Anmerkung: Georg T. schrieb: > Der Strom an der Kathode müsste außerdem immer der > maximalen Elektronenemission entsprechen (also gleich dem Strom im > Sättigungsstromgebiet), wohingegen der Strom an der Anode klein sein > muss, daher kann ich nur im positiven Zweig messen. Der Kathodenstrom ist die Summe der Gitter- und Anodenströme. Üblicherweise also Ia + Ig2, falls Du ins Gitterstromgebiet aussteuerst kommt noch Ig1 dazu. Wenn die Kathode den maximalen Strom liefern soll, muß der ja auch irgendwo hinfließen können... Strommessung z.B. mit den üblichen billgen LCD-Metern. Die haben 200,0mV, Shunt kannst Du selbst ausrechnen. Problem dabei: Gut isoliert montieren, das Teil liegt dann komplett auf dem oberen Spannungspotenzial. Betriebsspannung muß sowieso getrennt sein für die Dinger, entweder Trafo mit passender Isolation oder DC/DC-Wandler. Die von mir da gern genutzen DC101 oder DPS0502B 5V/9V sind nur mit 500Vdc angegeben, allerdings brauchte ich nie mehr als 350-400V. Die Wandler stammen von alten 10MBit-Netzwerkkarten aus dem Schrott... Gruß aus Berlin Michael
Michael U. schrieb: > Strommessung z.B. mit den üblichen billgen LCD-Metern. Die haben > 200,0mV, Shunt kannst Du selbst ausrechnen. > Problem dabei: Gut isoliert montieren, das Teil liegt dann komplett auf > dem oberen Spannungspotenzial. Betriebsspannung muß sowieso getrennt > sein für die Dinger, entweder Trafo mit passender Isolation oder > DC/DC-Wandler. Genauso hätte ich das auch vorgeschlagen. Es gibt doch gar keinen Grund, die Ströme aller Zweige auf ein gemeinsames Potential nahe der low-Side zu übertragen. Einfach ein Panelmeter pro zu messendem Strom und fertig ist die Laube.
Hallo zusammen, das mit den Panelmultimetern war auch mein erster Gedanke, die gibts ja wirklich schon für 4 EUR das Stück, ich hab son ding hier liegen (mal vor 15 Jahren bei ALDI gekauft :-)) leider ist die Platine innen drin recht starr, so dass man das Display nur mit viel Mühe irgendwo anders aufbringen kann, auf der anderen Seite ist dann das Thema mit der floatenden Spannungsversorgung auch noch nicht geklärt, ich wollte eigentlich keinen 9V Block-Akku in mein Netzteil einbauen :-) Momentan grübele ich eher über die "Think-Big" Lösung nach, sowas wie regelbares Netzteil, RS232-Schnittstelle, extern programmierbar, Ich glaube die Strommessung über den vorgeschlagenen ADuM wird mein Favorit. Ich habe sogar 8bit A/D Wandler mit SPI ausgang gefunden, sodass ich dann gar keinen µC mehr auf der high-Seite benötige. Den ADuM gibt auch in einmal rein, einmal raus, dann sollte das mit dem SPI auch kein problem sein (!CS ist dann dauer low) Ich hatte da mal vor vielen Jahre eine Schaltung gesehen, wo eine Hochspannung über einen invertierenden Verstärker unter Zuhilfenahme eines OK realisiert wurde. Hier ist in der Tat der Strom extrem begrenzt (durch die maximale Leistungsaufnahme des OK), aber wenn ich hier das Gate des Mosfets anschließe, sollte das kein Problem sein. D.h. ich könnte bequem 0-5V über einen DAC einstellen und damit die HV am Gate vorgeben. über einen µC könnte man sogar noch eine Regelschleife implementieren. Das coole ist nun, da ich ebenfalls den Strom messe, kann von Spannungsregelung auf Stromregelung umschalten. Werd mal zusehen, dass ich die Schaltung in Eagle zusammenbastel, könnte ein nettes Projekt werden Gruß Schorsch
Georg T. schrieb: > (!CS ist dann dauer low) Vorher einen Blick ins Datenblatt werfen, ob das funktioniert. Manche SPI-ICs mögen das nicht. (Ansonsten ist /CS normalerweise so langsam, dass man das über herkömmliche OK machen kann)
soooo, hab mal gebastelt. Hab den AC Teil weggelassen, ebenso wie einige sicherlich notwendige Cs. Einige Werte sind geraten :-) wie gesagt, das ist Prinzipschaltung sicherlich nicht ausentwickelt. Den notwenidigen µC hab ich bisher nicht eingezeichnet. Man hat die Möglichkeit die Spannung Uref als Stellwert für einen Regelkreis aufzufassen. Man sollte die Unterscheiden, ob man ADC_U, ADC_U2 oder ADC_I als Messwert nutzt. Interessant dürfte die Auslegung von R2 werden. Man müsste quasi den Innenwiderstand des OK bestimmen müsste prinzipiell doch machbar sein, oder? Schorsch
Ich glaube nicht, dass das so funktioniert. Der OK hält höchstens ein paar dutzend Volt über die CE-Strecke aus, da er hier aber als Kollektorstufe fungiert, würde er bei niedriger Ausgangsspannung (z.B. 100 V) ~450 V über CE stehen haben. Wie wärs andersrum? Du machst einen relativ hochohmigen Pull-Up vom FET-Gate auf den Drain. Dann packst du eine NPN-Emitterstufe an die untere Seite des Pullups (mit einem entsprechend spannungsfesten Transistor) und regelst darüber die Gatespannung des FETs.
Hi, nun ich hab den OK nach oben gepackt, damit das mit dem invertierenden Verstärker geht, andersrum geht auch, aber da verstehe ich den Vorteil nicht. Ja das mit UCEmax ist natürlich wahr. Die normalen OK gehen so bis 70V, ja vielleicht ist ein hochspannungsgeeigneter Transistor die bessere wahl, sonst müsste man mehrere OKs in reihe schalten und von unten nach oben angehen lassen (das erinnert mich an eine Lichterkette :-)) mit einem Transistor muss dann natürlich nach unten, sonst müsste ja die Basisspannung schon schon auf HV-potential, dann müste ich den Gegenkopplung über den Kollektor abgreifen, müsste eigentlich klappen Schorsch
Georg T. schrieb: > * Analoge Spannungsübertragung mittels Optokoppler -> die sind aber > nicht besonders linear, oder linear und sehr teuer Abhilfe: Analoges Signal in ein digitales wandeln und dieses dann übertragen. Das geht entweder mit einem µC oder mit Sägezahngenerator+Komperator. Letzteres kann man dann mit einem Integrator wieder in ein Analogsignal verwandeln. Wenn es sauber abgeglichen ist, dann sollte das hinreichend genau sein. Georg T. schrieb: > * Hall-Effekt-sensoren -> Auflösung nicht hoch genug nochmal genau schauen, die Gleichstrom-Messwandler sind sehr genau (dafür aber relativ teuer und sperrig), die billigen Messwandler im SMD-IC-Format sind klein und ungenau. Sollte hier durchaus was brauchbares geben.
Marian B. schrieb: > Wie wärs andersrum? Du machst einen relativ hochohmigen Pull-Up vom > FET-Gate auf den Drain. das hab ich hier mal skiziert. Zumindest glaube ich, dich so verstanden zu haben. Hier benötige ich natürlich gleichzeitig den Pull-Up UND die Messtrecke, also fließt permanent Strom ab. Wenn ich den Pull-Up weiter vergrößere verliere ich Spannung. So sind es schon über 5 V Übrigens habe ich gerade ein Manuel für das o.g. Keithley 487 gefunden. Die messen auch im Low-Zweig - echt ernüchternd Schorsch
Hi, danke für deinen Beitrag, Schreiber schrieb: > Georg T. schrieb: >> * Analoge Spannungsübertragung mittels Optokoppler -> die sind aber >> nicht besonders linear, oder linear und sehr teuer > > Abhilfe: Analoges Signal in ein digitales wandeln und dieses dann > übertragen. Das geht entweder mit einem µC oder mit > Sägezahngenerator+Komperator. Letzteres kann man dann mit einem > Integrator wieder in ein Analogsignal verwandeln. Wenn es sauber > abgeglichen ist, dann sollte das hinreichend genau sein. das ist im Prinzip die ADC->SPI-over ISO-DC-DC die beschrieben steht > > Georg T. schrieb: >> * Hall-Effekt-sensoren -> Auflösung nicht hoch genug > nochmal genau schauen, die Gleichstrom-Messwandler sind sehr genau > (dafür aber relativ teuer und sperrig), die billigen Messwandler im > SMD-IC-Format sind klein und ungenau. Sollte hier durchaus was > brauchbares geben. ...hm...die besten Messwandler, die ich gefunden haben liefern so max 1% Messgenauigkeit, aber nur 3% Temperaturstabilität. Ich wollte schon so auf 1mA genau angezeigt bekommen, was ich habe, d.h. die Messgenauigkeit sollte schon bei mind. 0.5mA liegen... das könnte knapp werden Schorsch
Georg T. schrieb: > Hier benötige ich natürlich gleichzeitig den Pull-Up UND die Messtrecke, > also fließt permanent Strom ab. Wenn ich den Pull-Up weiter vergrößere > verliere ich Spannung. So sind es schon über 5 V Du könntest natürlich auch am Ausgang messen, dadurch würde auch der FET ausgeregelt werden. Schneller wird's dadurch nicht, aber die Schaltung ist so oder so eher langsam... Oder du misst deutlich hochohmiger und pufferst das Signal vor dem ADC mit einem FET-Verstärker.
Georg T. schrieb: > das hab ich hier mal skiziert. Was ist denn das? Wieso regelst du die Gatespannung und nicht die Ausgangsspannung? R1 verheizt bis zu 30W. Die Verstärkung des Q2 und R5 machen die Schaltung instabil. Überhaupt ist das hier schon öfter alles besprochen worden. Beitrag "Re: Bauplan Hochspannungsnetzteil 0 - 400V- / 0 - 1A"
@Georg: Das mit der Steuerung durch einen Längstransistor schrieb ich bereits Beitrag "Re: Entwicklung HV-Netzteil, Strom-Messung High-Side?" Wieso machst Du die Rückkopplung am Gate? Wie Arno sagt aus den Ausgang regeln. R1 durch eine Konstantstromquelle ersetzen, sonst geht da zuviel Leistung verloren. Die Verstärkung durch Emitterwiderstand zurück nehmen, aus Stabilitätsgrund wie Arno sagt. > Interessant dürfte die Auslegung von R2 werden. Man müsste quasi den > Innenwiderstand des OK bestimmen Den brauchst Du nicht, damit hat man früher Drift kompensiert. Wenn Du schon High-Side misst und wandelst, würde ich mir den ADuM524x sparen und am Messshunt einen einfachen µC mit ADC spendieren, der die Messdaten dauernd per Optokoppler überträgt. Der Optokoppler braucht mehr Strom als der µC, entweder geringe Datenübertragungsrate (1...4 mal pro Sekunde), dann kann man den µC noch linear versorgen wie in Bild hv-supply2.png. Oder kleinen DCDC-Wandler einsetzen, die 1W-Type reichen. Die können 1kV Iso-Spannung ab, dann bist Du mit dem Optokoppler und dem DCDC-Wandler auf der sicheren Seite was die Isolierung angeht.
Tcf K. schrieb: > Die Verstärkung durch Emitterwiderstand zurück > nehmen, aus Stabilitätsgrund wie Arno sagt. Im Prinzip ja (deshalb ist der auch in der von mir verlinkten Schaltung drin), nur wird das dadurch: > R1 durch eine Konstantstromquelle ersetzen praktisch wieder aufgehoben. Die Verstärkung steigt wieder an, und es braucht etwas Aufwand zur dynamischen Stabilisierung. Mit dem Wissen des TO wird das Projekt nichts. Keine klare Vorstellung von der statischen Funktion so einer Schaltung und von den viel wichtigeren dynamischen Problemen noch nie was gehört, aber einen µC in die Regelschleife hängen wollen, na gute Nacht auch.
Die Konstantstromquelle nur um die Verlustleistung zu begrenzen, aber bei Verwendung eines MOSFET kann der Widerstand so hochohmig gemacht werden dass das kein Problem ist. µC in der Regelung? Ich dachte es geht nur um einen µC zur Strommessung... ah ja, ich sehe, wenn er auf Stromregelung gehen will kann das anspruchsvoller werden was die Stabilität betrifft. Wenn schon "Think-Big" dann sollte eine Thyristor-Vorregelung drin sein, in einem Nachbarthread gab es da eine sehr schöne Schaltung von LT. @Arno: Ich hatte vor Jahren mal aus Spaß ein volldiskretes Netzteil entworfen. Nicht aufgebaut, sondern nur als Fingerübung. Um das Hochlaufen der Spannung nach Abschalten vorzubeugen hatte ich extra einen Transistor vorgesehen, T6. Besonders sollte der Ausgang sicher sein gegen alles, Kurzschluss, Rückwärtsspannung etc.
Tcf K. schrieb: > µC in der Regelung? Ich dachte es geht nur um einen µC zur > Strommessung Georg T. schrieb: > über einen µC könnte man sogar noch eine Regelschleife > implementieren. Tcf K. schrieb: > Ich hatte vor Jahren mal aus Spaß ein volldiskretes Netzteil > entworfen. Nicht aufgebaut, sondern nur als Fingerübung. Freut mich. Ist im Prinzip die Innenschaltung des 723. Ich liebe diskrete Schaltungen und solche "Fingerübungen" mache ich fast jeden Tag, meist auch nur aus Spaß (heute z.B. die High-Side-Strommessung mit OK wegen der Anregung in diesem Thread), man ist auch sehr viel flexibler als mit OPVs . Aber manchmal wird auch gebaut.
ArnoR schrieb: > Was ist denn das? Wieso regelst du die Gatespannung und nicht die > Ausgangsspannung? Jaja, natürlich habt ihr vollkommen recht, aus irgendwelchen Gründen wollte ich Vref nur möglichst genau bestimmen, klar, die Rückkopplung muss ganz nach hinten, auch noch hinter den Shunt, damit kann ich den Pull-Up dann auch größer machen, ergo weniger Leisungsverlusste vermutlich muss man noch einen kleinen Integrator einbauen, damit das Ding nicht anfängt zu schwingen, aber ich hatte ja schon oben gesagt, dass es ein Prinzipschaltbild ist Danke für den Tipp mit der Gegenkopplung (schäm) Schorsch
Röhrentrafos haben meistens eine separate Heizwicklung für die Gleichrichterröhre von 4V (AZ12) oder 6,3V (EZ81). Deren Isolation ist entsprechend ausgelegt und damit kann man prima nen MC versorgen, der die Ströme am heißen Ende mißt und per UART und Optokoppler nach unten sendet. So ein ADUM mit interner Versorgung ist ja abartig teuer. Allerdings sinnvoll ist eine solche Strommessung nicht, wird wohl nur als Gimmick sein. Überwachung des Katodenstromes reicht völlig aus, da der fast dem Anodenstrom entspricht. Man will ja nicht unnötig Leistung im Schirmgitter verpulvern, dafür ist das auch nicht ausgelegt.
Peter D. schrieb: > Röhrentrafos haben meistens eine separate Heizwicklung für die > Gleichrichterröhre von 4V (AZ12) oder 6,3V (EZ81). > Deren Isolation ist entsprechend ausgelegt und damit kann man prima nen > MC versorgen, der die Ströme am heißen Ende mißt und per UART und > Optokoppler nach unten sendet. Ich habe ihn so verstanden, dass er gerne mehrere Kanäle aus dem gleichen Trafo speisen möchte. Da werden zusätzliche Trafos oder Wicklungen schnell aufwändiger als so ein ADUM oder andere Lösungen... (wie oben jemand schon festgestellt hat, kann man schon über den garantierten Spannungsabfall des Sourcefolgers einen kleinen Mikrocontroller versorgen)
Peter D. schrieb: > Röhrentrafos haben meistens eine separate Heizwicklung für die > Gleichrichterröhre von 4V (AZ12) oder 6,3V (EZ81). > Deren Isolation ist entsprechend ausgelegt und damit kann man prima nen > MC versorgen, der die Ströme am heißen Ende mißt und per UART und > Optokoppler nach unten sendet. Laut Opener ist das ein eigens für diesen Zweck gewickelter Trafo, da wird keine Heizwicklung für eine Gleichrichterröhre sein. > So ein ADUM mit interner Versorgung ist ja abartig teuer. Mein Argument für einen Feld-Wald-und-Wiesen Optokoppler. Den µC kann man mit billigsten kleinen DCDC-Wandlern versorgen, selbst die haben eine 1-kV-Isolation (konkreten Typen natürlich prüfen). Damit kann man High-Side jede Messung machen die man möchte, mit Standard-Bauteilen. > Allerdings sinnvoll ist eine solche Strommessung nicht, wird wohl nur > als Gimmick sein. > Überwachung des Katodenstromes reicht völlig aus, da der fast dem > Anodenstrom entspricht. Man will ja nicht unnötig Leistung im > Schirmgitter verpulvern, dafür ist das auch nicht ausgelegt. So wie es verstehe soll es eine Art Labornetzteil werden, da ist eine Überwachung des Schirmgitterstromes schon sinnvoll. Wenn mal der Anodenkreis versagt wird das doch schnell überlastet, so habe ich es im Kopf.
Hallo, ihr habt alle recht! An die Heizwicklung hatte ich auch schon gedacht. Tatsächlich hat mein Trafo sekundärseitig 1x390V 1x70V 1x4.5V (das macht dann 6.3V gleichgerichtet) Leider bräuchte ich aber pro Kanal in meinem Netzteil jeweile eine Wicklung, die mit die Spannung für meinen µC liefert, die hab ich nicht - erscheint mir auch eigentlich zu aufwändig. Will ich z.B. mit je einem Kanal Anodenspannung und Schirmgitterspannung erzeugen, würde sich der Kathodenstom, wenn ich ihn denn zweimal messe schlichtweg aufteilen, da ich aber wissen möchte was oben ankommt muss ich high-seitig messen (Mal von den Ladungsträgern, die irgendwoanders landen abgesehen) - Von daher ist es für mich mehr als ein Gimmick Das man mit normalen DC/DC Wandlern auch galvanisch trennen kann wußte ich bis gestern noch gar nicht, ich dachte immer, das wären quasi Schaltnetzteile mit gemeinsamen GND. Wenn man man Feld-Wald-und-Wiesen DC/DC wandlern eine galvanisch getrennte 5V aus 5V machen kann, dann bin ich auch für die OK lösung, denn die sind billig und ich habe bestimmt 20 Stück in der Grabbelkiste. Aber selbst die ADuM Lösung lag bei 6EUR (das gehört noch nicht in die Kategorie abartig teuer, bei 600V bezahl ich ja für 100µF schon bald mehr) Die Idee mit der µC Regelung, ist ja erst durch dieses Forum und die hier erzeugten Einfälle entstanden :-) Gruß Schorsch
Georg T. schrieb: > Das man mit normalen DC/DC Wandlern auch galvanisch trennen kann wußte > ich bis gestern noch gar nicht, ich dachte immer, das wären quasi > Schaltnetzteile mit gemeinsamen GND. Oh Gott, für alle zum Mitschreiben: DC/DC-Wandler sind IMMER galvanisch getrennt, alles andere sind Schaltwandler! Diese Frage kam neulich in einem Thread auf, ich fasse es nicht... moderne Mythen!
Tcf K. schrieb: > Oh Gott, für alle zum Mitschreiben: DC/DC-Wandler sind *IMMER* > galvanisch getrennt, alles andere sind Schaltwandler! Entschuldige bitte meine Unwissenheit - Hab solche Dinger bisher noch nie benutzt :-) Hab gerade mal die Leistungsverlusste des MOSFETs überschlagen, das ja schon so über 50W, d.h. der Kühlkörper müsste dann auch entsprechend groß sein (Kategorie groß gleich 100x50mm). Wenn ich mehrere Kanäle mache, würde ich gerne alle FETs auch den selben schrauben - mit nem Lüfter wird das schon. Leider steht im Datenblatt nicht welches Potential der Heatsink hat . Der wird doch nicht Floaten oder? Ist Isoliermaterial hier der richtige Weg? Schorsch
Georg T. schrieb: > Leider steht im Datenblatt nicht welches > Potential der Heatsink hat Oh doch, das steht immer irgendwo. Manchmal verstekt sich das bei den Maßzeichnungen der Gehäuse. Zu 99.99 % ist der mittlere Anschluss bei Dreibeinern mit der Metallrückseite verbunden.
Der Kühlkörper hat das Potential des Mountig Tab (Metallteil) des Bauteiles, dass man draufschraubt... dumm nur, wenn diese Potenziale konkurrieren... ;) Deswegen montiert man diese Halbleiter isoliert. In manchen Fällen (TRIAC) sind die Metallteile isoliert, oder das ganze Bauteil ist in Plastik gepackt muss aber trotzdem auf Kühlkörper. Hast Du schon mal so etwas gebaut? Das kann schon Aua machen...
Im Datenblatt vom IRFBE30 finde ich btw. keine DC-Kurve im SOA-Diagramm. Bei hohen Uds und Id = 100 mA könnte das knapp werden. 50 W sind sowieso relativ viel für ein TO-220...
Huhu, Auf dem Datenblatt, was ich beim großen R gefunden habe steht nicht mal welches Beinchen D S und G ist :-) Hab schon diverse solche Schaltungen aufgebaut, aber bisher noch nie bis 500V Schorsch
Wenn Du die isoliert montierst den zusätzliche Wärmeübergangswiderstand in der thermischen Berechnung nicht vergessen. Und wirklich nachmessen ob die Isolation gegeben ist, ein kleiner Span im Schraubengewinde reicht aus um sich durchzudrücken. Und das Isolationsmaterial (Glimmer, Kapton, Silikongummi) auf ausreichende Spannungsfestigkeit aussuchen.
sooooo,.... die Schaltung für die einzelnen Stufen müsste soweit stehen. Schaut mal bitte in den Anhang. Also, wir haben einen nicht-invertierenden Verstärker mit Gegenkopplung über Transistor und Mosfet. In der High-Seite wird über einen ADC, der floatend über einen DC/DC Wander gespeist wird der Strom gemessen. Die Kommunikation mit dem Wander erfolgt über SPI und Optokoppler. Die Spannung kann ebenfalls mit einem ADC gemessen werden. Ein angeschlossener µC kann die Spannung und den Strom messen und einen Wert für URef vorgeben. Folgende Frage: 1. Hab ich irgendwo einen Fehler gemacht?? 2. noch folgende Idee: Kann ich nicht den Gegenkopplungszweig von R8/R9 zum OVs kappen und anstelle der "analogen" Gegenkopplung einen DAC an den negativen Eingang hängen? Auf diese Weise könnte ich auch eine Gegenkopplung auf den Strom machen. Das würde aber bedeuten, dass der nicht-invertierende Verstärker dann seine Gegenkopplung durch die ADC->µC->DAC Kette hindurchbekommt. Das wird auf jedenfall super langsam (Die ADCs machen leider nur 1.6Mhz Clock) Alternativ könnte ich natürlich den Strom messen und die Spannung - händisch abregeln Gruß und Danke Schorsch
Georg T. schrieb: > 1. Hab ich irgendwo einen Fehler gemacht?? 1) Am ADC Vss und Vdd vertauscht. 2) Was für ein DC/DC-Wandler ist das? Die kleinen Teile (1W) sind oft ungeregelt und völlig ungeeignet als Vref-Quelle! Größeren nehmen und nachstabilisieren. 3) Bei OK1A und OK1B würde ich den Emitter auf GND legen, das Signal am Kollektor abgreifen. Damit keine Invertierung im Signalweg die LED gegen Vcc legen. 4) Den Shunt R3 und R4 mit einem Schutzelement überbrücken sonst ist beim ersten Kurzschluss der ADC hin. Georg T. schrieb: > 2. noch folgende Idee: Kann ich nicht den Gegenkopplungszweig von R8/R9 > zum OVs kappen und anstelle der "analogen" Gegenkopplung einen DAC an > den negativen Eingang hängen? Auf diese Weise könnte ich auch eine > Gegenkopplung auf den Strom machen. Das würde aber bedeuten, dass der > nicht-invertierende Verstärker dann seine Gegenkopplung durch die > ADC->µC->DAC Kette hindurchbekommt. Das wird auf jedenfall super langsam > (Die ADCs machen leider nur 1.6Mhz Clock) Häh? Die Regelschleife wirst Du so schon nur mit zusätzlichem Aufwand stabil bekommen, zusätzlich über den µC zu gehen ist Blödsinn.
Tcf K. schrieb: > Den Shunt R3 und R4 mit einem Schutzelement überbrücken sonst ist > beim ersten Kurzschluss der ADC hin. Und eine schnelle Strombegrenzung einbauen, sonst ist beim ersten Kurzschluss der Mosfet hin. Die lahmarschige Abregelung über den µC ist doch ein Witz.
Yepp! Tcf K. schrieb: > - Eine Strombegrenzung ist schön und gut, aber bei der Leistung sollte > ein "Fold-Back" drin sein. Wenn Du z.B. auf 110mA begrenzt, dann verbrät > der MOSFET im Kurzschlussfall gut 60W -- entweder thermisch überwachen > oder Kurzschlussstrom eben nach Fold-Back abregeln.
Hallo, Tcf K. schrieb: > 1) Am ADC Vss und Vdd vertauscht. Oh - danke > 2) Was für ein DC/DC-Wandler ist das? Die kleinen Teile (1W) sind oft > ungeregelt und völlig ungeeignet als Vref-Quelle! Größeren nehmen und > nachstabilisieren. Ja, es ist so ein 1W Teil - ich hatte darüber nachgedacht einen U-Regler dranzuhängen, aber da die Toleranz des Shunts eh bei 5% liegt, müsste ich den ADC-Wert im µC eh korrigieren, wenn Du mir jetzt allerdings sagst, die dinger schwanken deutlich mehr als 5%, dann würde ich einen U-Regler (oder vielleicht reicht auch einfach eine Z-Diode) dranhängen > 3) Bei OK1A und OK1B würde ich den Emitter auf GND legen, das Signal am > Kollektor abgreifen. Damit keine Invertierung im Signalweg die LED gegen > Vcc legen. das rall ich jetzt nicht....wenn CLK low ist, ist die LED aus, dann wird CLK_CH0_HV auf HVOUT_CH0 gezogen....low bleibt low.... da ist keine Invertierung - oder mache ich einen Denkfehler? > 4) Den Shunt R3 und R4 mit einem Schutzelement überbrücken sonst ist > beim ersten Kurzschluss der ADC hin. Ja, ich stimme zu, das ist -wichtig- :-) An was für ein Schutzelement hattest Du gedacht? Ich könnte mir vorstellen, dass man mit einem Transistor Gate und Source des MOSFETs kurzschließt, sobald eine Schwelle (das wäre dann Umax für den ADC) überschritten wird. Ist das als Strombegrenzung schnell genug? Ich weiß nicht genau, was ihr mit Fold-Back meint??? merci Schorsch
Georg T. schrieb: > Ich weiß nicht genau, was ihr mit Fold-Back meint??? Fold-Back heißt, dass der Ausgangsstrom abhängig von der Ausgangsspannung ist und mit der Ausgangsspannung fällt. Das ist nötig, um den SOA des Transistors einzuhalten bzw. besser auszunutzen. Bei Ausgangskurzschluss ist die Spannung über dem Transistor maximal, man müsste daher die (feste) Strombegrenzung auf einen sehr kleinen Strom auslegen, bei dem der SOA bei 550V noch eingehalten wird. Bei höheren Ausgangsspannungen ist die Spannung über dem Transistor kleiner, daher verträgt der dort mehr Strom. Georg T. schrieb: > Ich könnte mir vorstellen, dass man mit einem Transistor Gate und Source > des MOSFETs kurzschließt, sobald eine Schwelle (das wäre dann Umax für > den ADC) überschritten wird. Ist das als Strombegrenzung schnell genug? Kommt drauf an. Nicht wenn es der µC macht. Es geht, wenn man einen einfachen Transistor nimmt, der zwischen B-E die Spannung eines Shunt in der Sourceleitung bekommt und dann das Gate zu Source runterzieht.
Hallo, ArnoR schrieb: > Kommt drauf an. Nicht wenn es der µC macht. Es geht, wenn man einen > einfachen Transistor nimmt, der zwischen B-E die Spannung eines Shunt in > der Sourceleitung bekommt und dann das Gate zu Source runterzieht. ja, genau das meinte ich, also so wie im Anhang. Die maximum Power Dissipation ist 180W für den IRFPC50, bei 320mA sind das 176W....jajaja das ist sehr sehr knapp... ich ändere das noch ich schätze, um im Kurzschlussfall ein ständiges Ein- und Ausschalten zu verhindern, müsste der µC dann die Spannung aber trotzdem runtersteuern. Ich überlege gerade, ob ich dazu die Spannung die über Emitter und Kollektor des neuen Transistors abfällt nicht einfach auf einen weiteren Optokoppler gebe, damit kann ich dann den "Kurzschlussfall" an den µC übertragen kann Schorsch
Georg T. schrieb: > ich schätze, um im Kurzschlussfall ein ständiges Ein- und Ausschalten zu > verhindern Du verstehst das falsch. Da gibt es kein ständiges Ein- und Ausschalten, sondern einfach ein ganz analoges Einregeln auf einen festen Wert. Georg T. schrieb: > * Es gibt doppel OKs, die extrem gleich sind, Ach ja? Welche denn? Bitte jetzt nicht IL300 oder HCNR200 oder so sagen, denn das sind keine Doppel-OKs. Ich habe mal diverse 2-fach und 4-fach OK ILD615/ILQ615 ausgemessen, so gleich (deine geforderten 1%) waren die nicht. > man könnte versuchen > mittels Elektronik eine Vergleichswert einzuregeln Hab ich gemacht, geht ganz hervorragend. > -> aber sehr aufwändig Nö, nichtmal 10 billige Bauteile.
ArnoR schrieb: >> man könnte versuchen >> mittels Elektronik eine Vergleichswert einzuregeln > > Hab ich gemacht, geht ganz hervorragend. Hi, ok...wie machst Du das dann? mittels PWM ein Analogsignal zur High-Seite schicken und über einen Komparator ein digitales Signal zurückschicken? > Du verstehst das falsch. Da gibt es kein ständiges Ein- und Ausschalten, > sondern einfach ein ganz analoges Einregeln auf einen festen Wert. hm.... ich glaube, jetzt verstehe ich, was Du meinst..... ja dann sollte das Ding aber nicht über 100W verbraten.... Schorsch
Nur kurz, ist spät: Fold-Back machst Du indem Du aus der Basis des T3 einen Summationspunkt machst, an dem nicht nur die Strominfo, sondern auch die Spannungsinfo anliegt, also die Spannung, die über dem Längstransistor anliegt. Geht ganz einfach: Widerstandsteiler zwischen Drain und Source des Längstransistors, je größer die Spannung darüber ist desto mehr wird an der Basis des T3 addiert. Aber Vorsicht, dieser Spannungsteiler kann den Ausgang ohne Last nach oben ziehen, muss man ein bisschen tricksen. Oder die Basis des T3 je nach Höhe der Ausgangsspannung negativer machen (gegenüber dem Knotenpunkt R3/R4), auch über einen Spannungsteiler, das ist vermutlich noch besser. Dann ist die Strombegrenzung auch abhängig von der Höhe der Ausgangsspannung.
Georg T. schrieb: > wie machst Du das dann? mittels PWM ein Analogsignal zur High-Seite > schicken und über einen Komparator ein digitales Signal zurückschicken? Nöö, der Strom auf der High-Side wird in eine Spannung gegen Masse auf der Low-Side umgesetzt. Rein analog, ganz ohne µC oder Digitalkram, also nichts für dich.
ArnoR schrieb: > Rein analog, ganz ohne µC oder Digitalkram, also > nichts für dich. Wie gemein! ;) ArnoR schrieb: > solche "Fingerübungen" mache ich fast jeden > Tag, meist auch nur aus Spaß (heute z.B. die High-Side-Strommessung mit > OK wegen der Anregung in diesem Thread), man ist auch sehr viel > flexibler als mit OPVs . Veröffentliche die doch mal!
Tcf K. schrieb: > Veröffentliche die doch mal! Na gut: Beitrag "Lineare High-Side-Strommessung mit Optokopplern"
ArnoR schrieb: > Tcf K. schrieb: >> Veröffentliche die doch mal! > > Na gut: > > Beitrag "Lineare High-Side-Strommessung mit Optokopplern" Hab ich mir mal angeschaut und finde ich gut. Sollte meiner Meinung nach sogar in die Artikelsammlung.
Hi, ich hatte in dem anderen Thread schon gesagt, dass ich ArnoRs Schaltung sehr schön finde, aber jetzt gehts mal hier weiter: Frage in die Runde: Wo ich die großen Cs hinmachen? Klar, ein paar Dicke kommen in die 550V Eingangsspannung, die sind ja nur gegrätscht. Ich hätte jetzt 2x 100µF in Reihe davorgepackt (ich krieg die Dinger leider nur bis 350V :-( ), die übrigbleibenden 50µF würden bei 100mA etwa 3V Brummspannung ergeben, wenn ich richtig gerechnet habe (wobei ich mich jedes mal Frage, wo dieser Faktor 0.75 herkommt...) Soll ich noch Cs in den Regelkreis packen? oder gar dahinter? Gegen ein paar kleine spricht ja nichts, ein kleiner Integrator vielleicht. Aber wenn ich große Cs nach hinten packe, kriege ich die Spannung nicht mehr runter, oder soll ich gar noch n MOSFET zum Reduzieren der Spannung eines Cs ganz hinten spendieren..... hab sowas noch nie gesehen? Intuitiv hätte ich die großen an die Versorgerseite gepackt und kleinere - vielleicht 1µF oder noch kleiner weiter nach hinten Was sagen unsere Experten? Schorsch
Servus Georg, ich hatte Gerade einen größeren Text geschrieben mit mehreren Lösungsansätzen bzw. Vorschlägen. Irgendwie bin ich auf irgendwas gekommen mit meinem scheis touch Tablett und hatte dann plötzlich eine Seite "registrierte User" da. Der text war natürlich komplett weg... Ich hab jetzt keine Lust mehr alles nochmal rein zu Touchen. Ich schreib morgen nochmals mit einer vernünftigen Tastatur... Sorry. Gruß 7up
Georg T. schrieb: > wobei ich mich jedes mal Frage, wo dieser Faktor 0.75 herkommt... Der kommt daher, dass der Glättungselko nicht die gesamten 10ms Halbwellendauer den Strom liefern muss, sondern nur in der Zeit, in der nicht vom Netz her nachgeladen wird. Georg T. schrieb: > Soll ich noch Cs in den Regelkreis packen? oder gar dahinter? Kommt auf die konkrete Schaltung an. Du brauchst einen tiefliegenden Pol in der Regelschleife, der die Schleifenverstärkung mit der Frequenz so absenkt, dass die Schwingbedingung nicht erfüllt wird. Einfach nur irgendwo Cs reinbauen, verschlimmert die Situation idR.
Hallo Georg, ich hätte eine Frage: Hast Du die Hinweise auf „Differenzverstärker“ einfach nicht gesehen, oder ist Dir das zu einfach / zu Analog? Einfacher und Sinnvoller als mit einem Differenzverstärker kann die High-Side Messung (wie Du sie benötigst) nicht umgesetzt werden. Das ist heute immernoch die einfachste und gängigste Methode. Du benötigst dafür genau 6 Bauteile: - 2 HV Widerstände (oder mehrere normale in Reihe) - 2 normale Widerstände - Einer relativ niederohmigen Shunt - Einen OPV Aus dem OPV kommt dann die Spannungsdifferenz des Shunt einfach auf GND bezogen heraus. Du kannst sogar noch die Verstärkung über die Wiederstände einstellen, so dass z.B. 0 – 0,2A Ausgangsstrom zu 0 – 4V werden. Da die Widerstände einen Spannungsteiler zu Uout ergeben, kannst Du die geteilte Spannung sogar nochmals abgreifen und mit einem 2. OP verstärken – beispielsweise auch auf 0 – 4V. Fertig ist die Spannungs- und Strommessung für einen HV-Ausgang Wenn Du mehrere HV-Ausgänge benötigst nimm die gleiche Schaltung einfach 2x 3x etc.. Du kannst für 2 Ausgänge z.B. auch einen 4-Fach OP verwenden. Die so gewonnenen Messwerte würde ich einem MC (Microcontroller) an dessen Analogeingängen geben. An den MC ein Punktmatrixdisplay dran, interne Referenz des AD auf 4,096V und fertig ist U/I Anzeige. Anbieten würde sich dafür der PIC16F1789. Der hat einen 12Bit A/D mit drin. Falls Du doch mal den Regelkreis über den MC machen möchtest bringt er auch gleich einen 8Bit D/A mit. Außerdem hat er Steuerungsmöglichkeiten für SMPS gleich mit dabei… Die Spannungsversorgung dafür kannst Du verlustarm über die 6,3V Wicklung deines Trafo umsetzen. Die Endstufe würde ich keinesfalls mit einem FET realisieren; Einen FET kann man sich vorstellen wie viele kleine FETs die parallel geschaltet sind. Jeder FET leitet bei einer etwas anderen Ugs. Die FETs die als erstes zu leiten beginnen müssen dann die Arbeit alleine Verrichten und sterben deshalb. In einem großen FET entstehen dadurch sogenannte Thermal-Spots auf dem Chip (DIE). An den Stellen stirbt das Bauteil dann. Die Fläche als solche arbeitet kaum – eben nur einige wenige Spots. Im Schaltbetrieb eines FET spielt das keine Rolle, weil die Ugs so hoch ist, dass der komplette DIE leitend wird. Die Spots entstehen also nicht. Nimm einen ordentlichen HV NPN Transistor. BUJ302 oder BUL216 evtl. auch mit dem BU208 / BU508. Der Haken ist natürlich den Basisstrom zur Verfügung zu stellen. Da der aber deutlich kleiner ist würde ich dafür dann schon einen FET verwenden. Allerdings auch hier einen dicken, damit sich die Spots des FET auf eine größere Fläche verteilen. Der Id oder RDSon spielt hier keine Rolle. Wichtig wäre mir ein großes Gehäuse (TO-220 oder TO-247) und eine kleine Gatekapazität. Schaltungstechnisch würde ich das dann so umsetzen: Dicken NPN als Endstufe, FET als Treiber. Das Gate des FET mit einem hochohmigen R an V+. An GND einen kleinen NPN mit dessen Emitter. Dessen Kollektor auch ans Gate des FET. Über den Basisstrom des kleinen NPN mittels eines OP die Ausgangsspannung regeln. Es dürfte die größte Schwierigkeit sein den Regelkreis stabil zu bekommen, weil die Verstärkung ziemlich hoch wird durch den OP und den kleinen NPN. Als Referenzspannung kannst die 4,096V des MC verwenden – Poti dran und rein in den OP. Als U-Feedback bietet sich die 0-4V erzeugte Messspannung an. Zusätzlich zum kleinen NPN könnte man einen 2. baugleichen NPN mit Emitter und Kollektor Parallel schalten und dessen Basis wieder mit einem (weiteren) OP verbinden. Dessen Referenz wieder mit den 4,096V und Poti. Das Feedback hierfür aus den 0-4V der Strommessung. Damit wäre sowohl die Spannung als auch der Strom einstellbar. Alternativ könnte man die beiden Potis nicht direkt an die 4,096V Referenz hängen sondern die 4,096V auf die D/As des MC schalten und deren Ausgänge für die Potis verwenden. Man könnte somit per Firmware innerhalb eines gewissen Bereich die Max-Werte für Spannung und Strom einstellen. Mit etwas Muse könnte man natürlich auch die gewünschte REF-Spannung aus dem Controller direkt generieren (ohne Poti, oder Wahlweise) um das Gerät Seriell steuern zu können. Falls einem die 8Bit der D/As zu wenig sind, kann man auch die PWMs des Controller verwenden. Aber in jedem Fall wäre die Regelung flott über die analogen Regelkreise. Eine Temperaturüberwachung mit Stromreduzierung bei hoher Temperatur wäre auch kein Ding. Gruß 7up
7uptrinker schrieb: > Anbieten > würde sich dafür der PIC16F1789. Der hat einen 12Bit A/D mit drin. Falls > Du doch mal den Regelkreis über den MC machen möchtest bringt er auch > gleich einen 8Bit D/A mit. Als Regler für ein Powersupply? Na dann auf jeden Fall den ADC ordentlich übersteuern/übertakten und nicht nur mit 75 ksps fahren, das wäre viel zu langsam für einen PowerSupply-Regler.
7uptrinker schrieb: > Hast Du die Hinweise auf „Differenzverstärker“ einfach nicht gesehen, > oder ist Dir das zu einfach / zu Analog? Hi 7uptrinker, ne, ich hatte deinen Eintrag tatsächlich überlesen - sorry. Ich glaube ich verstehe, was Du meinst: Du möchtest eine PI-Schaltung realisieren (Anhang). Prinzipiell ist das was Du sagst möglich und richtig, allerdings wird ein Spannungsunterschied von sagen wir mal 5V am Sense bei einer HV von 550V, um sie auf die Low-Seite zu bringen mindestens um den Faktor 100 runterteilt, d.h. Du musst aus 50mV Maximalsignal einen ADC füttern. Soweit nicht unmöglich. Dazu kommt das Problem, dass GND des ADC nicht GND des Systems sein kann, neuere Chips erlauben aber bis zu etwa 0.7V Abweichung zu GND mit einem separaten Ref- Eingang, also auch das wäre möglich (Teilungsverhältnis dann aber bei fast 1:800 Dazu kommen die Toleranzen der Widerstände. 5% sind bei den hochohmigen, die Spannungsstabil genug sind sicher keine Ausnahme. die 5% haben wir zweimal Ich glaube Du verstehst, worauf das hinausläuft, oder? Du wirst die Auflösung nicht mehr aus dem Signal bekommen, vor allem nicht, weil Du deine Bauteile nicht genaugenug kennst. Was willst Du denn mit dem Optokoppler, vielleicht hab ich dich nicht richtig verstanden. Skizzier mal was Du vorschlägst Für mich ergibt sich folgender Gedanke, wenn ich in meinem Netzteil wirklich mehrere Kanäle haben will benötige ich sowieso externe ADCs, der Schaltungsaufwand um den ADC nach oben zu bekommen ist minimal (mit dem DCDC gedöns und den 3 OKs), alles was ich an Aufwand spendieren muss, um die analoge Spannung nach unten zu bekommen, muss ich also gegen diesen Minimalaufwand rechenen. Ich fürchte die digitale Lösung ist einfacher - und höchstwahrscheinlich sehr viel genauer. Das mit dem FET oder hier ist es ein MOSFET: Ich kann schlecht beurteilen, ob das was Du sagst stimmt, bin in dem Thema nicht ganz fit. Die analogen Schaltungen, die ich bisher aufgebaut hatte haben bisher immer einen FET getaktet - Hier würde er tatächlich linear betrieben werden. Es wundert mich allerdings, wieso z.B. Audioverstärker (mit FETs), die ebenfalls analog betrieben werden dann überhaupt funktionieren. Ich habe weiterhin viele Vorschläge für Schaltungen dieser Art mit (MOS)Fets gesehen. - Wie gesagt, ich kanns nicht beurteilen - es wundert mich nur Skizzier mal bitte deinen Vorschlag mit dem dicken NPN als "Endstufe", es schwer sich das vorzustellen. Wieso sagt mir denn eigentlich keiner wo ich welche Cs hinpacken soll? Schorsch
Georg T. schrieb: > Es wundert mich allerdings, wieso z.B. Audioverstärker (mit FETs), die > ebenfalls analog betrieben werden dann überhaupt funktionieren. Aus meiner Reparaturerfahrung kann ich sagen, dass Audioverstärker oft nicht sonderlich lange funktionieren. Leistungs-FETs sind vertikale Typen mit vielen, vielen parallel geschalteten FET-Zellen. Hier treten im linearen Betrieb ähnliche Effekte wie der zweite Durchbruch beim Bipolartransistor auf (lokale Überhitzung), nennt sich dann Spirito-Effekt.
@ Georg T. (microschorsch) > pi.png >> Hast Du die Hinweise auf „Differenzverstärker“ einfach nicht gesehen, >> oder ist Dir das zu einfach / zu Analog? >Hi 7uptrinker, >ne, ich hatte deinen Eintrag tatsächlich überlesen - sorry. >Ich glaube ich verstehe, was Du meinst: Du möchtest eine PI-Schaltung >realisieren (Anhang). Das ist keine PI-Schaltung. >mindestens um den Faktor 100 runterteilt, d.h. Du musst aus 50mV >Maximalsignal einen ADC füttern. Soweit nicht unmöglich. Die Schaltung ist Müll, weil sie extrem auf Toleranzen reagiert. Das hat der gute, alte Bob Pease (RIP) schon vor Ewigkeiten festgestellt (und nebenbei noch über europäische Ingenieure gemotzt, wieviele hat er jemals wirklich getroffen und gesprochen?) "and he said he had been quite surprised when he found that many engineers in Europe were quite unfamiliar with the concept of an "error budget." " Cmon! http://electronicdesign.com/power/whats-all-error-budget-stuff-anyhow
Wir können auch anstelle des MOSFET einen BU2525, nehmen, der geht bis 125W, da müsste ich nur einige Werte anpassen. Trifft das, was Du bei den FETs sagst auch auf "Power Transistoren" zu? Wie gesagt es wundert mich, wenn Du nach HV Netzteil googlest haben fast alle nen MOSFET in der Endstufe Schorsch
Falk B. schrieb: > Die Schaltung ist Müll, weil sie extrem auf Toleranzen reagiert. Wenn Du meinen Beitrag bis zum Ende gelesen hättest, hättest Du verstanden, das ich genau das sagen will! Schorsch
@ Georg T. (microschorsch) >Wenn Du meinen bis zum Ende gelesen hättest, hättest Du verstanden, das >ich genau das sagen will! Was du willst und was du WIRKICH tust sind aber zwei verschiedene Paar Schuhe. Du redest von Auflösung, mein verlinkter Artikel von Offset- und Proportionalfehlern.
Georg T. schrieb: > Wie gesagt es wundert mich, wenn Du nach HV Netzteil googlest haben fast > alle nen MOSFET in der Endstufe Der Aufbau der Trench-Mosfets ist so wie oben gesagt wurde, das heißt aber nicht, dass die für analoge Anwendungen nicht geeignet sind. Man muß halt nur die Grenzwerte (am besten mit etwas Abstand) einhalten und natürlich nicht mehrere Grenzwerte gleichzeitig bis zum Anschlag ausnutzen, dann geht das auch. Für viele Trench-Mosfets gibt es DC-Kurven im SOA-Diagramm, auch für den in Röhrennetzteilen gern eingesetzten IRF840: http://www.st.com/web/en/resource/technical/document/datasheet/CD00000705.pdf Georg T. schrieb: > Wieso sagt mir denn eigentlich keiner wo ich welche Cs hinpacken soll? Weil es nicht so einfach ist wie du wohl denkst: ArnoR schrieb: > Kommt auf die konkrete Schaltung an. Du brauchst einen tiefliegenden Pol > in der Regelschleife, der die Schleifenverstärkung mit der Frequenz so > absenkt, dass die Schwingbedingung nicht erfüllt wird. Einfach nur > irgendwo Cs reinbauen, verschlimmert die Situation idR.
Huhu, hab jetzt mal im Datenblatt vom großen R genauer hingeschaut: http://cdn-reichelt.de/documents/datenblatt/A100/IRFPC50_VIS.pdf ein ähnliches Bild wie ArnoR von 840er geschickt hat. 10ms Pulse gehen bei 600V bis 800mA. Ich denke Mal Dauerstrom bis 200mA wird dann wohl gehen. gut der irfpc50 bleibt also drin. Zu den Cs.... ich hab jetzt doch mal den Titze Schenk aus dem Bücherregal geholt. In meiner Auflage steht eine sehr ähnliche Schaltung, wie die die oben besprochen wird. Allerdings mit einem invertierenden Verstärker und PNP Typen statt NPNs. (in meiner Ausgabe Bild 15.19) Er schreibt, dass man die Schwingprobleme hier mit einem großen C (nicht das mit den Apothekerpreisen...) am Ende lösen kann. Er schreibt aber, dass die Schaltung nicht unbelastet sein darf, weil sonst der Regelverstärker nicht tut. Daher hat er niederohmige Rs (für den Verstärkungsfaktor) benutzt. Wenn ich bei meiner Schaltung 10µ in den Ausgang packe, und ich 5mA "Leckstrom" akzeptieren kann, hab ich eine Zeitkonstante von etwas über 1 Sekunde. - kommt mir sehr sehr viel vor Daher überlege ich, was es bedeutet, die Schaltung mit dem invertierenden Verstärker umzusetzen, die Zeitkonstate wäre hier sicher einen Faktor 1000 kleiner. Alternativ könnte ich die Schaltung auch als Inverter aufbauen mit einem MOSFET quer zum großen C - sowas hab ich aber bei Netzteilen noch nie gesehen Was denkt ihr? Schorsch
Georg T. schrieb: > hab jetzt mal im Datenblatt vom großen R genauer hingeschaut: Aber leider nicht genau genug. In dem SOA-Diagram ist keine DC-Kurve. Und die liegen durchaus nicht immer im etwa gleichen Abstand wie die anderen unterhalb der 10ms-Kurve. Zum Vergleich hier mal schauen: http://www.irf.com/product-info/hi-rel/alerts/fv5-p-09-01-a.pdf
für einen Digitalo wie mich sind 10ms DC :-) Der Faktor 4 an sicherheit wird wohl genügen Schorsch
Hallo zusammen, @Falk: Das ist schon richtig, dass mit steigender Ausgangsspannung und kleiner werdenden Messgrößen der Gesamtfehler immer mehr zum Tragen kommt. Da es hier allerdings um ein Netzteil für Röhren geht, habe ich die geforderte Genauigkeit nicht so hoch angesetzt. Schön wäre allerdings wenn in Deinem Link die Bilder zu dem Text auch da wären. Ich habe z.B. überhaupt nicht begriffen wie das mit dem Transistor gemeint ist und dieser verschaltet werden soll - Ein Schaltbild wäre super gewesen. @Schorsch: Grundlegend frage ich mich jetzt, warum man überhaupt eine analoge Endstufe anstrebt, wenn man doch am liebsten alles digitalisieren will? Warum dann nicht ein SMPS? Da Deine Entscheidung ja bereits für einen FET als Endstufe gefallen ist, spare ich es mir, einen Schaltplan zu meinem Vorschlag zu erstellen. Ich garantiere Dir allerdings auch, dass nach einem Kurzschluss am Ausgang sofort der FET bei seinen Freunden im Himmel sein wird. Einen weiteren Vorschlag zur Strommessung hätte ich allerdings noch: Mit einem TL494 oder SG3525 einen WE-Flex Trafo ansteuern. Damit hättest Du 4 gleiche potentialfrei von allem getrennte Spannungen. Die kannst Du zur Versorgung für einfache billige Panelmeter verwenden. Ob High-Side oder Low-Side oder Inverted ist dann völlig egal. Als Primärversorgung bietet sich wieder die 6,3V Wicklung an. Falls Du dennoch von der High-Side zur Low-Side übertragen möchtest, es gibt auch Digital-Isolatoren die höhere Geschwindigkeiten können und mit Ports für die eine und auch in die andere Richtung angeboten werden (Allerdings ist eine Versorgung für beide Seiten erforderlich). Mir stellt sich allgemein aber noch die Frage, wie Du bei einer digitalen Lösung eine einstellbare Strombegrenzung realisieren willst? PS: 0,1% Widerstände gibt es z.B. bei Reichelt. 0,6W 250V 0,22€ @Martin: Das kann ich nur bestätigen. Was ich schon FETs diverser Endstufen ausgetauscht habe kann ich nicht mehr zählen. Egal ob es IRF540, IRFP140 oder japanische 2SJ Typen waren… Gruß 7up
7uptrinker schrieb: > Schön wäre allerdings wenn in > Deinem Link die Bilder zu dem Text auch da wären. Ich habe z.B. > überhaupt nicht begriffen wie das mit dem Transistor gemeint ist und > dieser verschaltet werden soll - Ein Schaltbild wäre super gewesen. Klick am Ende des Textes auf "See Associated Figure"
Hallo zusammen, ich hab die letzen Tage nochmal eifrig weitergebrütet hab schließlich mit PSpice so lange rumgeknobelt bis etwas dabei herauskommt -> siehe Anhang folgendes fällt mir auf: Die Wiederstände, die ich benutze sind weitestgehend egal, bis auf R14 und R15. Hierrüber wird die Verstärkung eingestellt. Die Diode am Ausgang sorgt für einen Spannungsabfall von 0.7 Volt, so dass bei z.B. 1V Eingangsspannung nur Uaus=(Uein-0.7V)xVerstärkungsfaktor = 30V herauskommt. Ohne die Diode rechnet PSpice sich dumm und dusselig, keine Ahnung warum, Was mir nicht ganz klar ist: Ist es nun ein invertierender Verstärker? Ist es nämlich eigentlich nicht... denn Uein ist positiv und Uaus auch. Ich nehme an, dass der Transistor, die Spannung hier invertiert - ist ja logisch, je größer die Ausgangsspannung umso größere UBE umso niedriger wird das Potential des Gates. Hab ich das richtig verstanden? Ich hab einen netten Schaltplan im Netz gefunden http://www.hpm-elektronik.de/ng350-0400-netzteil.htm den man, so denke ich benutzen kann, um für die richtige Dimensionierung der Cs zu sorgen. Die Art und Weise wie hier die Strombegrenzung benutzt wird ist ebenfalls ganz schön. Das mit der Transistorkaskade ist allerdings im Zeitalter der 600V Transistoren für meinen Geschmack ziemlich outdated. Ich überlege, ob man sich an seiner Schaltung orientiert, allerdings die Strombegrenzung genauso wie Michal Köhler beschrieben (Beitrag "Lineare High-Side-Strommessung mit Optokopplern") in den high-zweig packt. Zudem würde ich nicht 1x 350V 500mA sondern eher 4x 500V 120mA machen wollen. TL431 würde ich auch nicht nehmen (die Dinger verstehe ich bis heute nicht richtig) Schorsch
Georg T. schrieb: > Ist es nun ein invertierender Verstärker? Ist es nämlich eigentlich > nicht... denn Uein ist positiv und Uaus auch. Ich nehme an, dass der > Transistor, die Spannung hier invertiert - ist ja logisch, je größer die > Ausgangsspannung umso größere UBE umso niedriger wird das Potential des > Gates. Ja. Es wird der Stabilität gut tun, wenn die Spannungsverstärkung von Q9 so klein wie möglich ist. Dazu kann man R16 vergrößern und noch einen Emitterwiderstand einfügen. D2 erfüllt so keinen Zweck - ich vermute mal, dass du noch eine Stromregelung einbauen möchtest? In jedem Fall sollte da noch ein Pull-Down an R16.
Georg T. schrieb: > Das mit der Transistorkaskade ist > allerdings im Zeitalter der 600V Transistoren für meinen Geschmack > ziemlich outdated. Du meinst die Kaskode T5/T6? M.E. hat er das so gemacht für diese Relaisschaltung da (-- um Probleme beim Einschalten zu Kaschieren?)
Georg T. schrieb: > Ich hab einen netten Schaltplan im Netz gefunden > > http://www.hpm-elektronik.de/ng350-0400-netzteil.htm Das wurde schon einmal irgendwo genannt. Dieses Netzteil ist wirklich absolut klasse aufgebaut von jemanden der wirklich Ahnung der Materie hat. Du kannst Dir daran ein Beispiel nehmen, da stimmt jedes Detail und ist durchdacht. Die Kaskoden-Schaltung erlaubt es eben einfache Transistoren zu verwenden. Beachte auch den definierten Power-Up/Power-Down Shutdown durch T9, da gibt es in Deiner Schaltung Vollgas... Kein Vergleich mit dem gemurksten Teil in Jögis Röhrenbude.
Marian B. schrieb: > Du meinst die Kaskode T5/T6? M.E. hat er das so gemacht für diese > Relaisschaltung da (-- um Probleme beim Einschalten zu Kaschieren?) Nein, nicht kaschieren, sondern für definiertes Verhalten (Uout = 0V) zu sorgen.
Tcf K. schrieb: > Beachte auch den definierten Power-Up/Power-Down Shutdown durch T9, da > gibt es in Deiner Schaltung Vollgas... Hust das geht allerdings auch ohne Elektromechanik.
Marian B. schrieb: > Hust das geht allerdings auch ohne Elektromechanik. Schon, aber man muss eben daran denken. Außerdem hat der Öffner eines Relais eben den Vorteil auch mit absoluter Spannungslosigkeit der gesamten Schaltung zuverlässig zu arbeiten... kannst sonst nur noch ein Pulldown.
Das Relais baut sich sicher auch nicht ohne Denken ein ;-) Ich vermute mal, dass ihm das Problem des "Kontrollverlustes" erst später aufgefallen ist, und da ist dieses Relais natürlich die einfachste und sicherste Lösung ohne die Schaltung groß zu ändern. Ich will das Projekt dort gar nicht madig machen - das ist ja durchaus sehr gut gebaut und dokumentiert, und es dürfte definitiv zu den besseren Eigenentwicklungen bei den "Mittelspannugsnetzteilen" (sagen wir mal, >200 V, <1 kV) gehören (die niedrige Ausgangskapazität gefällt mir z.B. sehr gut). Als "da stimmt jedes Detail" würde ich es allerdings nicht bezeichnen.
Das Problem mit dem Emitterfolger und dem Pullup ist halt dass irgendwann beim Ausschalten der OP nicht mehr regelt, der Haupt-Elko aber noch genügend geladen ist. Entweder den Elko definiert entladen oder diese harte Sperre, ich finde das ok. Und er hat einen Rückspeise- und Verpolschutz drin, das findet man selbst nicht in den Geräten die als (günstige!) "Labornetzteile" verkauft werden. Edit: Das Ein-Ausschalt-Problem habe ich anders gelöst, siehe hier: Beitrag "Re: Entwicklung HV-Netzteil, Strom-Messung High-Side?"
Tcf K. schrieb: > Das Problem mit dem Emitterfolger und dem Pullup ist halt dass > irgendwann beim Ausschalten der OP nicht mehr regelt, der Haupt-Elko > aber noch genügend geladen ist. Entweder den Elko definiert entladen > oder diese harte Sperre, ich finde das ok. Eine einfache Lösung für das Problem wäre die Versorgung des (Single-Supply-) Regel-OPV mittels Bipo-Stromquelle aus der Oberspannung. Dann funktioniert die Regelung ab/bis ein paar V Oberspannung und es kommt nicht zum Hochlaufen der Ausgangsspannung. Außerdem spart man die symmetrische Zusatzversorgung des OPV ein.
Wenn die Regelung unbedingt auf der Low-Side sitzen muss, kann man die Schaltung auch so aufbauen, wie HP es seit 40 Jahren oder so bei ihren Doppel- und Dreifachnetzteilen macht. Über VA (Vb ist für die negative Endstufe) ist ein definiertes Einschalten gewährleistet. Die Schaltung habe ich so ähnlich nachgebaut (als Doppelnetzteil, 0-+-35 V, 500 mA) und funktioniert tatsächlich sehr gut - der Ausgang ist sauber beim Ein wie Ausschalten.
Marian B. schrieb: > D2 erfüllt so keinen Zweck - ich vermute > mal, dass du noch eine Stromregelung einbauen möchtest? In jedem Fall > sollte da noch ein Pull-Down an R16. Hi, in der Tat, ein paar Details verstehe ich noch nicht. Warum funktioniert das mit den zwei Reglern gleichzeitig überhaupt? Ich benötige doch eine Schaltung die zwei Spannungen einregelt (einmal über U einmal über I), dazu kommt, dass jeweils der kleinere Wert "gewinnen" muss. Ich verstehe noch nicht wieso das funktioniert. Sagen wir der U Regler macht 5V am Ausgang der I Regler 3V, wieso liegen dann 3V an?? Was sorgt dafür das sie zusätzlichen 2V abfallen? Marian B. schrieb: > Es wird der Stabilität gut tun, wenn die Spannungsverstärkung von Q9 so > klein wie möglich ist. Dazu kann man R16 vergrößern und noch einen > Emitterwiderstand einfügen. klar er darf nicht durchsteuern, das mache ich mit einem großen R16. Aber wenn ich einen Emitterwiderstand einfüge kommt das Gate ja nie auf GND-Potential. Euren Argumenten mit Single-Supply OPVs kann ich auch noch nicht ganz folgen. Der Einfachheit halber hätte ich auf jeden Fall einen Single-Supply-Typen eingesetzt Schorsch
Georg T. schrieb: > Sagen wir der U Regler macht 5V am > Ausgang der I Regler 3V, wieso liegen dann 3V an?? Was sorgt dafür das > sie zusätzlichen 2V abfallen? Das erledigen die Dioden ("or gate"). Im Prinzip verwandeln sie die Regler in Begrenzer, d.h. der niedrigste Ausgangswert der angeschlossenen Begrenzer bestimmt die Ausgangsspannung. In dem Plan von dem Post über dir erledigen das CR5, CR6 und R13.
Georg T. schrieb: > klar er darf nicht durchsteuern, das mache ich mit einem großen R16. > Aber wenn ich einen Emitterwiderstand einfüge kommt das Gate ja nie auf > GND-Potential. Braucht es ja auch nicht, weil die Ausgangsspannung negativer als das Gate ist. Wie positiv das Gate sein darf, ohne dass nennenswerte Spannung am Ausgang steht, bestimmt also der Ruhestrom der Endstufe (~> der also derart beschaffen sein sollte, dass er auch bei 0 V am Ausgang fließen kann - das geht z.B. mit einer Stromquelle, deren Bezugspotential ein paar V unter dem negativen Ausgangspotential liegt). Da bei dir der Strom eher klein sein wird, böte sich dafür die negative Versorgung deiner OPs an.
Marian B. schrieb: > Georg T. schrieb: >> Sagen wir der U Regler macht 5V am >> Ausgang der I Regler 3V, wieso liegen dann 3V an?? Was sorgt dafür das >> sie zusätzlichen 2V abfallen? > > Das erledigen die Dioden ("or gate"). Im Prinzip verwandeln sie die > Regler in Begrenzer, d.h. der niedrigste Ausgangswert der > angeschlossenen Begrenzer bestimmt die Ausgangsspannung. In dem Plan > von dem Post über dir erledigen das CR5, CR6 und R13. Jetzt rall ichs, das ist wegen dieses 2x invertierenden Verstärkers. Am Ausgang des OPVs ist bewirkt die großere Spannung die kleinere Ausgangsspannung, daher sorgen die Dioden nur dafür, dass die 5V nicht in die 3V abfließen. Was ist der Grund, dass er hier 2 Dioden verwendet? Über den Regelkreis fallen so 1.4V ab, die Dioden, die wohl anzeigen sollen, ob I oder U geregelt wird, schalten allerdings schon bei etwas über 1V ein? Das verstehe ich immer noch nicht. Was der Pull-Down Widerstand damit zu tun hat, verstehe ich noch nicht, der Strom würde doch immer über die BE Strecke abfließen. > Braucht es ja auch nicht, weil die Ausgangsspannung negativer als das > Gate ist. hä? wenn U_GS > ~2V, dann schaltet der MOSFET durch? D.h. der Emitter kann bis zu maximal +2V gegen GND floaten, sonst kann ich mit dem Ausgang die GND nicht erreichen. Oder hab ich mich verrechnet. Mit den zwei Volt kann also den Arbeitspunkt verschieben. Kann es sein, dass der Entwickler deshalb de zwei Dioden eingesetzt hat? Schorsch
Michael K. schrieb: > Warum nicht machen wie in gefühlt 99% aller linear geregelten > Labornetzteilen? Die Regelschaltung surft da quasi auf der Highside. Offensichtlich möchte man ein neues Rad. Meiner Meinung nach der beste Hinweis in diesem Thread und doch absolut links liegen gelassen! Gruß Jobst
Jobst M. schrieb: > Michael K. schrieb: >> Warum nicht machen wie in gefühlt 99% aller linear geregelten >> Labornetzteilen? Die Regelschaltung surft da quasi auf der Highside. > > Offensichtlich möchte man ein neues Rad. Meiner Meinung nach der beste > Hinweis in diesem Thread und doch absolut links liegen gelassen! Dazu braucht man aber eine mitschwimmende Stromversorgung für den Regler. Diesen Aufwand kann man einsparen und das Regelverhalten solcher Schaltungen ist auch nicht a priori besser als das der Low-Side-Regler.
ArnoR schrieb: > Dazu braucht man aber eine mitschwimmende Stromversorgung für den > Regler. Ist das wirklich ein Problem einen kleinen Trafo zusätzlich zu verbauen? Aber du hast ja auch einen guten Vorschlag gemacht der mir sehr gut gefällt ;) Georg T. schrieb: > Das mit der Transistorkaskade ist > allerdings im Zeitalter der 600V Transistoren für meinen Geschmack > ziemlich outdated. Einfach mal nachrechnen: Netzteil macht 350V und kann 400 mA liefern. Macht also unterm Strich 140 W. Und das willst du im Zeitalter von 600 V Transistoren im Falle eines Falles auf einem Transistor verheizen? Schon mal darüber nachgedacht? ;)
@ Michael Köhler (sylaina) >Einfach mal nachrechnen: Netzteil macht 350V und kann 400 mA liefern. >Macht also unterm Strich 140 W. Und das willst du im Zeitalter von 600 V >Transistoren im Falle eines Falles auf einem Transistor verheizen? Schon >mal darüber nachgedacht? ;) Ich hab mal ein 300V/0,4A Netzteil von Statron repariert, dort waren 2 japanische MOSFETs parallel als Leistungsstufe drin (das Ding hatte aber auch eine Thyristorvorstufe). http://www.statron.de/details/131 Nettes Teil.
Falk B. schrieb: > Ich hab mal ein 300V/0,4A Netzteil von Statron repariert, dort waren 2 > japanische MOSFETs parallel als Leistungsstufe drin (das Ding hatte aber > auch eine Thyristorvorstufe). Yo, also im Falle eines Falles 60W/Transistor…und du musstest es warum reparieren? Kann natürlich gut gehen aber besser für die thermische Belastung sind eben mehrere Transistoren.
Michael K. schrieb: > Georg T. schrieb: >> Das mit der Transistorkaskade ist >> allerdings im Zeitalter der 600V Transistoren für meinen Geschmack >> ziemlich outdated. > > Einfach mal nachrechnen: Netzteil macht 350V und kann 400 mA liefern. > Macht also unterm Strich 140 W. Und das willst du im Zeitalter von 600 V > Transistoren im Falle eines Falles auf einem Transistor verheizen? Schon > mal darüber nachgedacht? ;) Er bezieht sich auf einen anderen Schaltungsteil (die bereits besprochene Kaskode), nicht auf die Endstufe (sonst macht der Verweis auf Spannungsfestigkeit und Kaskade keinen Sinn).
Michael K. schrieb: > Kann natürlich gut gehen aber besser für die thermische Belastung sind > eben mehrere Transistoren. Ein thermisches Konzept einer Endstufe lässt sich nicht auf die Anzahl der Transistoren herunterbrechen.
Marian B. schrieb: > Er bezieht sich auf einen anderen Schaltungsteil (die bereits > besprochene Kaskode), nicht auf die Endstufe (sonst macht der Verweis > auf Spannungsfestigkeit und Kaskade keinen Sinn). Ahja, es war von T5/T6 die Rede? Ohje, die sind doch nicht wegen Spannungsfestigkeit so drin… Marian B. schrieb: > Ein thermisches Konzept einer Endstufe lässt sich nicht auf die Anzahl > der Transistoren herunterbrechen. Öhm, sagen wir mal so: Die Anzahl der Transistoren der Endstufe sollte nicht das thermische Konzept bestimmen aber die Anzahl der Transistoren kann schon das thermische Konzept widerspiegeln.
@ Michael Köhler (sylaina) >Yo, also im Falle eines Falles 60W/Transistor… Aber nur für wenige Bruchteile von Sekunden, dann greift der Thyristorvorregler. >und du musstest es warum reparieren? Der Thyristor war kaputt, möglicherweise gab es einen Überschlag auf der Platine. Die Pinsabstände dort waren SEHR klein und die Qualität der Platine arg russisch! Thyristor getauscht, Pinabstand deutlich vergrößert (mittleres Pin versetzt) und das Ding läuft 1A bist heute.
Michael K. schrieb: > Ahja, es war von T5/T6 die Rede? Ohje, die sind doch nicht wegen > Spannungsfestigkeit so drin… hpm-elektronik schrieb: >Durch diese Schaltung wird die maximale Kollektor-Emitter-Spannung (300V) >des MJE340 nicht überschritten.
Michael K. schrieb: > Ahja, es war von T5/T6 die Rede? Ohje, die sind doch nicht wegen > Spannungsfestigkeit so drin… Meine Güte, das wurde hier alles schon besprochen.
> Oh Gott, für alle zum Mitschreiben: DC/DC-Wandler sind IMMER galvanisch getrennt, alles andere sind Schaltwandler! So so. Dann vielleicht mal auf Seite 3 in dem PDF-link nachschauen. Da wird diese tolle Schulweisheit gleich mal widerlegt. http://cds.linear.com/docs/en/solutions-manual/Linear_HighPerformanceDC-DC_Controllers_2015.pdf
Helmut S. schrieb: >> Oh Gott, für alle zum Mitschreiben: DC/DC-Wandler sind IMMER > galvanisch getrennt, alles andere sind Schaltwandler! > > So so. Dann vielleicht mal auf Seite 3 in dem PDF-link nachschauen. Da > wird diese tolle Schulweisheit gleich mal widerlegt. > > http://cds.linear.com/docs/en/solutions-manual/Linear_HighPerformanceDC-DC_Controllers_2015.pdf Ja ja, das kannst Du halten wie ein Dachdecker. Kann ja sein dass im Englischen der Begriff "DC DC Converter" nicht eindeutig ist, für mich ist im Deutschen ein DC/DC-Wandler immer mit galvanischer Trennung -- alles andere ist eben ein Schaltwandler. Ist so schön unzweideutig wie Batterie und Akku.
@ Tcf Kao (tcfkao) >Ja ja, das kannst Du halten wie ein Dachdecker. Wie der Erich? Nööööö! > Kann ja sein dass im >Englischen der Begriff "DC DC Converter" nicht eindeutig ist, für mich >ist im Deutschen ein DC/DC-Wandler immer mit galvanischer Trennung -- >alles andere ist eben ein Schaltwandler. Deine kleine autistische Welt interessiert keinen! DC/DC ist allgemein! Egal ob mit oder ohne galvanische Trennung!
Falk B. schrieb: > Deine kleine autistische Welt interessiert keinen! DC/DC ist allgemein! > Egal ob mit oder ohne galvanische Trennung! Ein sehr sachliches Argument, wer hier der Autist sei dahingestellt.
Tcf K. schrieb: > Ist so schön unzweideutig wie Batterie und Akku. Wunderbares Beispiel! Das eine ist ein Zusammenschluss mehrerer Elemente (von was auch immer), das andere ein wiederaufladbares Element. Gibt es bei Dir noch mehr davon? :-D Gruß Jobst
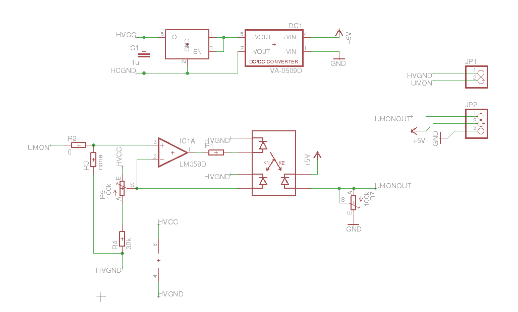
Hallo, nachdem ich nun verstanden habe, dass das mit der high-side messung nicht so einfach ist, will ich erstmal das netzteil an sich ignorieren und mich nur mit der high-side Messung beschäftigen. Ich hab gesehen, dass es den IL300 beim großen R für 1,85EUR gibt. Das macht mir mut. Ich hab eine kleine Schaltung entworfen, um einen potentialfreien Spannungsabfall messen zu können (siehe Anhang). Mein Plan ist diese Steckplatine später - quasi als Bauteil - in das HV-Supply zu stecken. Hab ich alles richtig gemacht? Bitte schaut mal rüber. Auf den OP am Ausgang hab ich verzichtet, da das Signal ja ohnehin nur für die Gegenkopplung benötigt wird, insofern benötige ich hier keinen Spannungsfolger Da der LM358 was Offset angeht nicht besondern gut ist, habe ich hier ein Poti vorgesehen. Mit dem zweiten Poti kann die K3-Faktor ausgeglichen werden Gruß Schorsch
Was war eigentlich nochmal der Grund, wieso die Standard-Schaltung in Form einer stromabhängigen Stromquelle mit Op und Emitterstufe nicht geht?
Was gefällt dir eigentlich an meinem Vorschlag für dein Problem nicht, dass du jetzt so einen Krampf vorstellst? In deiner Schaltung sind Fehler. Was ist HCGND und woher kommt HVGND? Die Beschaltung der K1-Photodiode kann so nicht stimmen, R5 müsste raus, Anode an Pin2/R4 und die Kathode an HVCC.
Marian . schrieb: > Was war eigentlich nochmal der Grund, wieso die Standard-Schaltung in > Form einer stromabhängigen Stromquelle mit Op und Emitterstufe nicht > geht? Hi, Du meinst im Standardschaltung in Bezug auf den IL300?? oder willst Du einfach einen Op an einen OK hängen? Der ist nicht linear... Ich brauche den OP hinter dem IL300 nicht, weil das Signal später sowieso an den OP der Netzteilregelung geht @Arno R: Sind noch ein paar Tippfehler drin.... das stimmt Ich möchte einfach keine Schaltung aufbauen, die 6 OKs bis aufs letzte ausreizt und dann auf Grund der thermischen Unterschiede niemals 100%ig funktionieren wird. Ich will deine Schaltung nicht kaputtreden, die ist Top für Ströme bis etwa 30-40mA. Vermutlich eine der besten Schaltungskonzepte, die ich lange geshene habe - aber ich brauche hier mehr Strom! Schorsch
Im HVPS, das ich gerade bastel, mache ich Spannungs- und Stromregelung in der Highside. Im Unterschied zu den hier geposteten Vorschlägen jedoch mit getrennten U- und I-Reglern, sprich zwei Regler hintereinander. Um den vom I-Regler analog gemessenen Strom auf das Bezugspotential vom Spannungsregler zu bekommen (wird dort gemessen), plane ich einen ISO124. Ist zwar deutlich teurer, als der Optokoppler, jedoch sehr gut linear und hält die maximal 1,1kV Potentialdifferenz gut aus. Vielleicht ist der ja auch für Georg interessant. Wenn dein LM358 vom Offset her dir zu schlecht ist und du ein poti brauchst: nimm gleich einen besseren OpAmp. Zum Preis von LN358 und Poti bekommst du OpAmps, die gut genug sind. Bemüh dazu mal die parametrische Suche von den Distributoren (damit meine ich nicht Reichelt). http://www.digikey.de/product-search/de?pv16=6548&FV=fff40027%2Cfff800dd%2C1000002%2Cf3c000a%2Cf3c0014%2Cf3c0037%2Cf3c0038%2Cf3c0039%2Cf3c003a%2Cf3c004c%2Cf3c004d%2Cf3c0056%2Cf3c0059%2Cf3c005f%2Cf3c0060%2Cf3c0074%2Cf3c0076%2Cf3c0077%2Cf3c007a%2Cf3c007f%2Cf3c0087%2Cf3c008d%2Cf3c008f%2Cf3c0090%2Cf3c0095%2Cf3c009c&mnonly=0&newproducts=0&ColumnSort=0&page=1&quantity=0&ptm=0&fid=0&pageSize=500
Hallo, schönes Teil dieser ISO 124... nur n bisschen teuer.... dazu käme ja noch der DC/DC Wandler, da sind wir dann mit aller Elektronik auch so bei 20-22EUR Überschlagsrechnung: Wenn ich (wie in diesem Fall) 200mA als maximalen Spitzenwert nähme und 12Bit zu Verfügung hätte, so hätte das LSB ~0.05mA. Der ISO124 hat max 0.01% nichtlinearität. Was also 0,02mA Abweichung entspräche, der IL300 hat zwischen 1 und 10mA 0.25% - dies entspräche 0,5mA - das reicht so gerade eben aus um 1mA auflösen zu können. Ich kommte überschlagsmäßig inklusive Platine auf maximal 10EUR für den IL300, der allerdings abgeglichen werden müsste. Da ich keine riesen Stückzahl will würde ich mich hier für den IL300 entscheiden wollen, der von der Genauigkeit her reicht, günstiger ist, dafür aber manuell abgeglichen werden muss. Aber dennoch vielen Dank für den Tipp mit dem ISO 124, werde ich sicherlich mal in anderen Schaltungen verwenden wollen. Das mit dem billigen LM358 ist natürlich wahr. Der 358 war jetzt der erste, der mir eingefallen war. Was gibts denn sonst noch für OpAmps mit R2R, single-supply, geringerem Offset und verhältnismäßig geringem Noise?? Vorschläge?? Achso und vielleicht nicht mals als 1,20EUR kosten sollte er auch nicht.... Gruß Schorsch
Hallo, sooo habe jetzt einen neuen Entwurf fertig, ich würde bitten, da mal drüberzuschauen. Falls keine großen Einwände kommen, würde ich das Ding so bestellen. Habe einen schönen Opamp gefunden: AD8601, gibts als SOT-23, hat nur 0.5mV Offset-Spannung, ist Single-Supply UND kostet gerade mal 0,86EUR!!! Kurze Rechnung zur Kostenaufstellung: IL300 1,85EUR 2x AD8601 0,86EUR LP2980 0,47EUR DCDC0509 3,95EUR 10Gang-Poti 0,35EUR ----------------- Summe 8,34 EUR Die Platine hat eine Größe von 950x875mil. Wenn eine Europlatine bei Fischer 40EUR kostet, ergibt sich ein Stückpreis von 1,34EUR Macht also inklusive Hühnerfutter 10EUR!!! Gruß und Danke Schorsch
Die Dimensionierung von R1 und R2 würde ich nochmal überdenken, schließlich ist K1 des Kopplers nur typ. 0,007. Also müsste das Widerstandsverhältnis ganz grob 1:140 sein. Wolltest du jezt eine Messschaltung oder einen Oszillator bauen (C2)?
Georg T. schrieb: > DCDC0509 3,95EUR was ist das für einer? ich find da grad kein Datenblatt zu. Meinst Du vielleicht den DCP020509 von TI? Bitte kontrollier nochmal im Datenblatt was da im Detail zur Isolation steht. Bei dem TI gelten z.B. 1 KV nur für "1 second flash test" während "continuous working voltage across isolation barrier" nur noch mickrige 60 VDC sind.
Hallo, danke für die Antworten. Der DCDC sollte der SIM1-0509S DIL8 vom großen R sein. Es ist für 60Sekunden mit 1kVDC spezifiziert @ArnoR: Das hat mich jetzt ganz schön ins Schwitzen gebracht. Ich hab natürlich gedanklich K3 eingesetzt. Aber Du hast vollkommen recht. Man muss die K1 benutzen, damit sollte der Verstärkungsfaktor des Opamps 143 (=1/0.007) betragen. (so dass der Verstärkungsfaktor des Gesamtsystems dann bei 1 liegt. Wenn man das als klassischen nicht-invertierenden Verstärker sieht, wäre das angepeilte Verhältbis V=1+R1/R2. Ich muss immer grübeln welcher groß und welcher klein sein muss. Oben kommt mehr rein als man unten rausholt. Also muss V hier = 1:143 sein. Gleichzeitig darf der Strom nicht zu groß werden.Setzen wir ihm mal auf 10mA bei 5V -> R1 = 500 Ohm, dann folgt, sofern ich richtig gerechnet habe für R2 = R1/(V -1) -> R2= 3.5Ohm - das scheint mir doch sehr klein :-( Hilfe.... ich habe eine Brett vorm Kopf, vielleicht kann mir jemand das erklären, sonst muss ich das ausprobieren. Intuitiv hätte ich unten einen großen, oben einen kleinen reingepackt.... Schorsch
Georg T. schrieb: > Marian . schrieb: >> Was war eigentlich nochmal der Grund, wieso die Standard-Schaltung in >> Form einer stromabhängigen Stromquelle mit Op und Emitterstufe nicht >> geht? > > Hi, > Du meinst im Standardschaltung in Bezug auf den IL300?? > oder willst Du einfach einen Op an einen OK hängen? Der ist nicht > linear... > Ich brauche den OP hinter dem IL300 nicht, weil das Signal später > sowieso an den OP der Netzteilregelung geht Nein nein, ich meine die Schaltung rechts: http://electronicdesign.com/site-files/electronicdesign.com/files/archive/electronicdesign.com/files/29/12629/figure_01.jpg Der Ausgangstransistor muss selbstredend die volle Ausgangsspannung und "ein bisschen" aushalten. Für niedrigere Fehler kann man den PNP durch einen P-FET ersetzen. Typen mit niedrigem Gateleckstrom sind besonders geeignet.
Georg T. schrieb: > Der DCDC sollte der SIM1-0509S DIL8 vom großen R sein. Es ist für > 60Sekunden mit 1kVDC spezifiziert Und Du willst den jetzt dauerhaft mit bis zu 500V Differenz über die Isolationsstrecke beaufschlagen? Glaubst Du das geht gut? Ich habe da so meine Zweifel. Aimtec macht über die 60 Sekunden Spec hinaus keinerlei Aussagen zu längerfrister Isolationsfähigkeit. Normal sind erst die Wandler mit 3000 bis 5000V kurzzeitiger Isolationsfähigkeit für dauerhaften Betrieb an 230V AC spezifiziert. Schau da mal genau in verschiedenen Datenblättern nach und Du wirst Dich wundern wie weit das von den Schlagzeilen-Angaben auf der ersten Seite abweicht. Da ist natürlich einiges an Sicherheitspuffer drin, aber dennoch glaube ich nicht daß das mit diesem Wandler gut geht.
Georg T. schrieb: > Das hat mich jetzt ganz schön ins Schwitzen gebracht. Soll doch einmal am Tag gesund sein. ;-) Georg T. schrieb: > Ich muss immer grübeln welcher groß > und welcher klein sein muss. Oben kommt mehr rein als man unten > rausholt. Genau. Der Ausgangsstrom des OPV ist 140-mal so groß wie der Strom durch die Empfangsdiode. Entsprechend müssen natürlich auch die Widerstände sein. Also R1 am OPV-Ausgang niederohmig und R2 an der Empfangsdiode hochohmig. Georg T. schrieb: > Setzen wir ihm mal auf 10mA bei 5V -> R1 = 500 Ohm, > dann folgt, sofern ich richtig gerechnet habe für R2 = R1/(V -1) -> R2= > 3.5Ohm - das scheint mir doch sehr klein :-( Ja, weil du R1 und R2 vertauscht und überhaupt zu kleine Widerstandswerte gewählt hast.
Hallo Marian, deine Schaltung eignet sich, soweit ich das auf die Schnelle sehen kann als Hardware Strombegrenzung. Allerdings sind mir im Laufe dieses beitrags hier die Vorzüge einer einstellbaren Strombegrenzung deutlich geworden. Ich möchte gerne über einen µC mehrere Kanäle in Strom und Spannung begrenzen. Daher benötige ich eine Schaltung, mit der man einen DC Strom potentialfrei messen kann (die Ansteuerung des µC soll dann auf GND liegen) Hallo Gerd E. es könnte sein, dass Du recht hast. Ich habe wenig Erfahrung im Umgang mit DC/DC Wandlern. Vieleicht bin ich auch Durch die vorangegangenen Aussagen ala "DC/DC Wandler sind natürlich immer galvanisch getrennt" zu unvorsichtig an die Sache herangegangen. Kennst Du andere Typen die man einsetzen könnte? Vielleicht welche, die nicht wesentlich teurer sind :-), sonst lohnt sich nämlich wieder der Isolation Amplifier von Kevin K. Hammer...ich hab gerade das hier gefunden: http://www.aimtec.com/isolation-voltage-vs-rated-working-voltage Die Rated Working Voltage ist im Datenblatt mit 1kV angegeben, laut der Aussage auf der o.g. Seite kann man die dauerhaft anlegen.... jetzt bin ich auch skeptisch.... Ich vermute es gibt immer noch genügend Austauschtypen mit dem selben footprint. Nevertheless, kennst Du besser geeignete Typen? Schorsch
Georg T. schrieb: > Kennst Du andere Typen die man > einsetzen könnte? Vielleicht welche, die nicht wesentlich teurer sind Sobald Du mit der Isolationsspannung hochgehst, wird es meiner Erfahrung nach bei fertigen Wandlern gleich richtig viel teurer. Was Du aber machen könntest, wäre den 750313626 von Würth zu nehmen und ihn entweder mit dem SN6501 oder MAX253 zu treiben. Statt den beiden fertigen ICs kann man auch selbst was mit nen paar Logikgattern und 2 FETs zusammenbauen. Der 750313626 hat ein 1:2-Verhältnis. Damit kommst Du bei niedriger Last von 5 auf 9V oder knapp drunter. Wenn die Last steigt, sinkt die Spannung. Ich hab mit dem 750313626 noch keine Erfahrung gemacht, ich hab eher im Bereich 5V auf 5V und 5V auf 3.3V experimentiert. Daher kann ich Dir für Deine Applikation keine genauen Spannungswerte nennen. Der 750313626 ist für 400 VAC mit verstärkter Isolation spezifiziert. Da ist wegen der ganzen Sicherheitsanforderungen genug Luft drin. Das sollte daher dann auch für 500 V reichen.
Georg T. schrieb: > Hallo Marian, > > deine Schaltung eignet sich, soweit ich das auf die Schnelle sehen kann > als Hardware Strombegrenzung. Allerdings sind mir im Laufe dieses > beitrags hier die Vorzüge einer einstellbaren Strombegrenzung deutlich > geworden. Ich möchte gerne über einen µC mehrere Kanäle in Strom und > Spannung begrenzen. > Daher benötige ich eine Schaltung, mit der man einen DC Strom > potentialfrei messen kann (die Ansteuerung des µC soll dann auf GND > liegen) Das ist mir schon klar. Schau dir die Schaltung genau bzw. in Ruhe an. Das ist keine Strombegrenzung (Vout ist der GND-bezogene Ausgang, proportional zum Strom durch den Shunt). Das ist im Prinzip eine Art Differenzverstärker (nur ohne Präzisionswiderstände) mit Stromausgang. Daher ist die Spannungsdifferenz zwischen deiner Highside und GND egal.
Hallo Marian, vielleicht verstehe ich es noch nicht richtig. Oder Du?? Ic benötige eine Schaltung, die mit einen Feedback-Wert proportional zum high-strom liefert, so dass ich eine Gegenkopplung mit einem Opamp aufbauen kann. Hängt in deiner Schaltung der gemessene Strom (also Spannung proportional zum high-strom) nicht ebenfalls nochgradig von der angelegten Spannung ab? Beispiel: Wenn ich oben 100mA messe, benötige ich eine Spannung von z.B. 2V, damit ich den Feedback für den Opamp damit füttern kann. Und zwar unabhängig davon ob zwischen high und gnd nun 10V oder 500V anliegen Mir ist nicht klar, wie das damit funktionieren soll. Lasst mich nomal einen Gedanken zu den Isolationsspannungen äußern: Aimtec macht auf er Homepage deutlich, dass es einen Unterschied zwischen der "isolation voltage" und der "rated working voltage" gibt (http://www.aimtec.com/isolation-voltage-vs-rated-working-voltage) Für die "continous operation" sollte man die rated working voltage heranziehen. Hier steht, dass die rated working voltage üblicherweise über 60 Sekunden gemessen wird, während die isolation voltage nur über 3 Sekunden gemessen wird. Im Datenblatt des hier ausgesuchten DCDC-Wandlers (http://cdn-reichelt.de/documents/datenblatt/A500/sim10505s.pdf) steht allerdings eine rated voltage von 1kV angegeben, die über 60 Sekunden gemessen wurde. Somit denke ich, dass wir laut Herrstellerangaben eigentlich save sein sollten (zumal noch ein sicherheitsfaktor von fast 2 vorhanden ist) Gruß Schorsch
ArnoR schrieb: > Ja, weil du R1 und R2 vertauscht und überhaupt zu kleine > Widerstandswerte gewählt hast. Hallo ArnoR, vertauscht verstehe ich, (richtige Polung ist ohnehin Glückssache :-) ) aber zu klein??? Wie sollte den der übliche Arbeitsbereich der LED sein?? Ich hätte der Led eher zu viel Strom als zu wenig geben. Im Datenblatt steht dass das Ding bei zu kleinen Strömen nicht mehr so richtig proportional läuft.. Also den am Ausgang vielleicht auf 1kOhm, den im Eingang (Rückkopplungszweig) 140x größer = 140kOhm ok?? Georg
Georg T. schrieb: > Beispiel: Wenn ich oben 100mA messe, benötige ich eine Spannung von z.B. > 2V, damit ich den Feedback für den Opamp damit füttern kann. Und zwar > unabhängig davon ob zwischen high und gnd nun 10V oder 500V anliegen Genau das erledigt diese Schaltung. Ich habe dir jetzt mal eine Simulation gemacht, da kannst du sehr schön sehen, dass das durchaus funktioniert ;) Beachte: Damit der PFET leitend werden kann, muss das Gate negativ ggü dem Source werden. Mit dem Op-Amp als Rail-to-Rail-Typen braucht man also trotzdem noch eine geringfügig negative Versorgung ggü dem Ausgang. Das erledigt hier D2 und I2, was natürlich einen entsprechenden Fehlerstrom in Rs verursacht. Das kann man auch anders machen, man könnte auch I2 als temperaturkompensierte Stromquelle aufbauen und diesen Fehler einfach rauskalibrieren. V-SPE in der Simulation stellt deinen Längstransistor dar (Series-Pass-Element). V1 entsprechend den Siebelko oder was auch immer. Ich habs jetzt nur zum Verständnis so gezeichnet.
Georg T. schrieb: > Lasst mich nomal einen Gedanken zu den Isolationsspannungen äußern: > Aimtec macht auf er Homepage deutlich, dass es einen Unterschied > zwischen der "isolation voltage" und der "rated working voltage" gibt > (http://www.aimtec.com/isolation-voltage-vs-rated-working-voltage) genau. 1000 V isolation test voltage entsprechen 130V rated working voltage. Im Datenblatt bei Reichelt ist das dann aber leider etwas schlampig bezeichnet. Hier heißt es "Tested I/O Voltage (60 sec)": http://www.aimtec.com/site/Aimtec/files/Datasheet/HighResolution/AM1S-Z.pdf?ft4=3-616 Daraus wird klar daß mit den 1000 V die isolation test voltage gemeint ist und nicht die rated working voltage. Für 500V rated working voltage sollten es dann also schon 3000 V isolation test voltage sein.
hm... das mit der zu niedrigen isospannung ist fast schon ein totschlagargument. Ich hab jetzt einen DCDCWandler von murata gefunden MEV1 0509. der ist für 60sekunden bis 3kV spezifiziert. kost an die 6 EUR und hat auch noch n anderes package. Alles andere ist noch wesentlich teuerer. Auch wenn die Idee vielleicht doof und eigentlich gar nicht skalierbar ist, aber ich könnte auch auf meinen Trafo noch ne handvoll wicklungen mehr draufmachen, die könnte ich dann ja jeweils auf high floaten lassen. das heißt natürlich, dass ich pro kanal eine eigene Wicklung machen müsste. Billiger wäre es.... ich ringe noch mit mir @Marian: ich kapiere deine Schaltung nicht. Ein Mosfet ist für mich quasi ein steuerbarer Widerstand. Du baust also einen Spannungsteiler, zwischen low und high. wenn der Strom gleich ist, aber die Spannung sich halbiert, müsste sich der DS-Widerstand mit der Spannung ändern(idealer weise verdoppeln, damit der Ausgang näher an GND rückt). Aber da der Strom gleich ist wird die immer gleich sein. Meines Verständnisses nach müsstest Du in irgendeiner Form eine Gegenkopplung mit GND-bezug aufbauen, sonst kann das niemals linear sein Schorsch
Georg T. schrieb: > Meines Verständnisses nach > müsstest Du in irgendeiner Form eine Gegenkopplung mit GND-bezug > aufbauen, sonst kann das niemals linear sein Nein, muss ich nicht. Der Op-Amp stellt den Sourcestrom vom FET proportional zum Spannungsabfall über den Shunt ein (Proportionalitätskonstante ist Rg). Kleine FET haben ein Alpha (Drainstrom / Sourcestrom) von 0.9999999999999 (geschätzt). Also ist Sourcestrom = Drainstrom. Der Drainstrom fällt dann über dem R1 ab, also liegt über R1 eine Spannung an. Die ist proportional zum Drainstrom ist identisch zum Sourcestrom ist proportional zum Spannungsabfall über den Shunt ist proportional zum Strom durch den Shunt. Der Trick der Schaltung ist, wie du siehst, also die Informationsübermittlung per Strom, nicht per Spannung. Das ist ein m.E. oft unterschätzter schaltungstechnischer Trick in manchen Situationen (siehe z.B. Beitrag "Stromquelle 5A Out (+- 70V In)" ). Das geht auch mit einem PNP-Transistor, der hat allerdings -wie jeder Bipolartransistor- ein Alpha von ungefähr 1 - 1 / Beta. Also für nen kleinen PNP bei ein paar mA vielleicht 0.995 oder so. Der Fehler ist nicht wirklich konstant, weil das Beta und damit auch das Alpha von der Uce abhängt, die hier ja nicht konstant ist. Daher der Vorschlag mit dem P-FET.
Georg T. schrieb: > Auch wenn die Idee vielleicht doof und eigentlich gar nicht skalierbar > ist, aber ich könnte auch auf meinen Trafo noch ne handvoll wicklungen > mehr draufmachen, die könnte ich dann ja jeweils auf high floaten > lassen. Schau Dir auch mal die oben von mir vorgeschlagene Lösung mit dem Würth-Übertrager an. Ich habe andere Übertrager aus der Serie getestet und mit denen sehr gute Erfahrungen gemacht.
Hi zusammen, @Marian: ok... Du machst das mit dem Strom.... jetzt verstehe ich das besser. Hast Du Erfahrungen mit der von Dir vorgeschlagenen Schaltung? ich würde genauso wie oben für den IL300 eine Steckplatine mit Deiner Schaltung entwerfen wollen. Dann kann man beide ausprobieren. Kannst Du genauere Vorschläge für die zu verwendeten Bauteile machen? Abgesehen davon bleibt nachwievor das Versorgungsproblem auf der high-seite. Deine Zener-Diode wird für kleine Spannungen nicht funktionieren. @Gerd: Ja, den Trafo mit auf die Platine zu packen ist wieder eine skalierbare Lösung. müsste noch ein Gleichrichter, und ein Kondensator drauf, sonst bleibt alles gleich, also dann sollte AC rein und nicht DC... klar... Hast Du ne Bezugsquelle für den Würth 750313626?? Hab ihn nur bei digikey gefunden, und da müsste ich erst jemanden fragen... Schorsch
Georg T. schrieb: > Ja, den Trafo mit auf die Platine zu packen ist wieder eine skalierbare > Lösung. müsste noch ein Gleichrichter, und ein Kondensator drauf, sonst > bleibt alles gleich, also dann sollte AC rein und nicht DC... klar... Mit Deiner Antwort kann ich nicht viel anfangen. Du musst halt ein kleines Schaltnetzteil aufbauen. Also DC 5V rein und einen recht fixen Oszillator (so vielleicht 500kHz rum), der abwechselnd 2 N-FETs ansteuert. Hinter dem Trafo dann 2 Dioden, Kondensator und Low-Drop-Regler. Entweder kannst Du das selbst aus 74AC14+FETs aufbauen oder eben einen der beiden von mir genannten fertigen ICs verwenden. In deren Datenblättern findest Du auch die nötigen Schaltpläne dafür. Vielleicht wird Dir mit denen klarer wie ich das meine. > Hast Du ne Bezugsquelle für den Würth 750313626?? Hab ihn nur bei > digikey gefunden, und da müsste ich erst jemanden fragen... Für 2-3 Stück als Muster kannst Du einfach bei Würth anrufen und die schicken die Dir. Die sind da eigentlich recht kulant. Ich vermute aber, daß Du entweder ne Firmenadresse nennen solltest oder sagen, daß Du Student bist und das für Dein Studienprojekt xy brauchst.
aso.... ich wäre da jetzt mit 3.5VAC reingegangen (50Hz), da muss ich mir die Schaltungen nochmal ansehen.... das wird aber dann schnell sehr aufwändig... ..ok der Max253 ist ja relativ einfach zu beschalten.. aber.. 3.5 EUR für den übertrager, 2 EUR für den 253, plus das Hüherfutter, plus den Platz, da ist bald der DCDC Wandler für 6 EUR von murata billiger.... Schorsch
Georg T. schrieb: > Abgesehen davon bleibt nachwievor das Versorgungsproblem auf der > high-seite. Deine Zener-Diode wird für kleine Spannungen nicht > funktionieren. Es sei denn man bezieht I2 nicht auf GND, sondern auf ein ggü GND negatives Potential ; vielleicht / wahrscheinlich hast du doch eh +-15 V relativ zu GND? Klar ist jedoch, dass bei 0.0 V Ausgangsspannung die Schaltung nicht funktionieren kann - es muss genug Ausgangsspannung da sein für den Spannungsabfall über Rg, R1 und den FET. > Kannst Du genauere Vorschläge für die zu verwendeten Bauteile machen? Das ist die viel interessantere Frage. P-FETs für hohe Spannungen scheinen mir doch eher Mangelware zu sein, und wenn dann haben sie doch eher unerfreuliche Eingangskapazitäten (wie war das, Ciss ~ Udss² oder so?), z.B. MTP2P50E mit über 1 nF, und max. 10 µA Leckstrom bei Raumtemp. Andererseits haben gerade PNPs mit hohen Uces notorisch niedrige Stromverstärkungen. Da könnte man ansonsten über einen Darlington nachdenken - doppelte Leckströme, quadrierte Stromverstärkung. Ich mutmaße mal, dass man einen wesentlichen Teil des Kollektor-Leckstromes durch eine Korrektur 1. Ordnung bzgl. der Ausgangsspannung kompensieren kann, sprich man zieht von der Spannung die "unten" ankommt einfach einen Bruchteil der Ausgangsspannung ab.
hm.... z-diode gegen -15V ziehen.... ich sehe momentan keinen Grund weshalb das nicht klappen sollte. Mit der Idee kann man dann auch komplett auf einen DCDC-konverter oder einen Übertrager verzichten. Klar da gehen sicher keine Leistungen drüber aber das müsste klappen. Selbst auf den Linearregler könnte man dann verzichten Schorsch
Georg T. schrieb: > z-diode gegen -15V ziehen.... ich sehe momentan keinen Grund weshalb das > nicht klappen sollte. Mit der Idee kann man dann auch komplett auf einen > DCDC-konverter oder einen Übertrager verzichten. Exakt. Die Nachteile dieser Lösung habe ich oben ja erklärt. Ich denke, dass sie hier nur nebensächlich sind. Zu dem Transistor ist mir immernoch keine ideale Lösung eingefallen. P-FETs und PNPs mit so hohen Sperrspannungen sind einfach keine Allerweltsteile - scheint ganz so, als muss man bei dieser Anwendung irgendeine Kröte bei den Bauteilen schlucken, entweder DC/DC-Wandler und irgendwelche Koppler oder eben nicht ganz einfach beschaffbare Transistoren. PNPs 600+ V Uces => http://www.digikey.de/product-search/de?pv74=2&pv74=31&pv814=13&pv814=74&pv814=55&pv814=58&pv814=59&pv814=17&pv814=28&pv814=152&pv814=15&pv814=141&FV=fff40015%2Cfff80078&mnonly=0&newproducts=0&ColumnSort=0&page=1&quantity=0&ptm=0&fid=0&pageSize=25 ... STN9360 Ic(Max) = 3 mA bei 450 V Uce ... PBHV9560Z -- kein SOA -- 100 nA Leckstrom bei Raumtemperatur P-FETs 500+ V Uds => http://www.digikey.de/product-search/de?pv607=55&pv607=59&FV=fff40015%2Cfff8007d%2C9780014%2C9780027&mnonly=0&newproducts=0&ColumnSort=0&page=1&quantity=0&ptm=0&fid=0&pageSize=25 Da taucht dann der FQP3P50 für 2 € / Stück auf. Ich denke das wär so der heißeste Kandidat für den Job. SOA 500 V / ~15 mA. Leckstrom 1 µA max (raumtemp) bis 10 µA max (125 °C Tj). Den hat sogar Conrad auf Lager (will aber knapp 11 € haben) Das hier sehe ich jetzt erst: Georg T. schrieb: > Ich möchte gerne über einen µC mehrere Kanäle in Strom und > Spannung begrenzen. Damit kann man ja problemlos Fehlerterme selbst höherer Ordnung im Mikrocontroller kompensieren, falls es sich als nötig erweisen sollte. Tatsächlich könnte man sogar soweit gehen und umfangreiche Selbstabgleichroutinen für Strom, Spannung etc. einbauen. Da kannst du das ganze Netzteil bis auf ein paar Teiler mit 5 % Widerständen, ohne Trimmer und LM358ern aufbauen und dank der Magie des Selbstabgleichs trotzdem gute Genauigkeit und Wiederholbarkeit erzielen.
Ansonsten gibt es natürlich noch die Option eine Kaskoden-artige Schaltung aufzubauen, aber das werden dann wieder mehr Teile. Dann dürfte man problemlos mit zwei 300 V Transistoren auskommen, die werden leichter zu bekommen sein.
Hallo, eine einfache Lösung wäre nett.... kann mir jemand sagen, was denn so eine relatische Stromaufnahme für einen Opamp ist, der eine LED mit 10-20mA treibt??? ich hätte jetzt mal so geschätzt mind. 10-20mA... :-) was bedeutet das für den high-zweig? ich mopse mir mit der zener-diode ja den strom aus dem high-zweig. hab bis jetzt nur sehr wenig mit zenern gearbeitet. klar ich stelle sie auf einen min-strom ein von vielleicht 5mA, aber den strom, den ich für den opamp brauche fehlt mir doch dann für die high-side oder mach ich jetzt einen denk-fehler?? 5mA könnte ich verkraften, aber 20 oder 30mA schon nicht mehr..... Schorsch
Georg T. schrieb: > ich hätte jetzt mal so geschätzt mind. 10-20mA... :-) Und da liegst du auch ganz gut bei. Dazu kommt noch der Strom, den der OPV für sich braucht. Den findest du im Datenblatt unter Quiescent/Supply Current und liegt idR um die 1-2 mA/Amplifier bei bekannten OPVs wie dem LM358, LM741 usw.
Michael K. schrieb: > Georg T. schrieb: >> ich hätte jetzt mal so geschätzt mind. 10-20mA... :-) > > Und da liegst du auch ganz gut bei. Dazu kommt noch der Strom, den der > OPV für sich braucht. Den findest du im Datenblatt unter > Quiescent/Supply Current und liegt idR um die 1-2 mA/Amplifier bei > bekannten OPVs wie dem LM358, LM741 usw. Da Geschwindigkeit jetzt wohl nicht so wichtig ist, kann man ja ruhig einen etwas neueren MOS-Op-Amp nehmen. Da reden wir dann von <0.1 mA/OV. Man könnte sich auch überlegen den Ansatz mit P-FET und den Linear-OK-Ansatz zu verheiraten ; der Ausgang vom OP würde dann die LED treiben und das Feedback aus der Referenzhälfte vom OK kommen.
Hallo zusammen, hier möchte ich Euch jetzt einen fertigen Schaltplan und ein Layout für einen HV-Channel zeigen. Anforderungen: Urein = 550V, Uraus=0-~550V, I=0-200mA, I-Messung auf der High-seite, Begrenzung von U und I durch je 0-5V. Anbei seht ihr einen HV-Kanal und ein ISO-Board, ähnlich wie oben (nur mit einem Murata Typen, der bis 3kV geht. Später will ich das Board über einen µC ansteuern, hier nur analoge Ein- und Ausgänge auf einen Stecker. Oben soll ein fetter Kühlkörper hin, daher die Doppelbohrungen. Was sagt ihr? Wenn ihr keine größeren Fehler findet, würde ich das Ding so bestellen wollen. Gerne kann ich auch die Eagle-Files bereitstellen, was erwünscht Gruß und Danke für Euer Feedback Schorsch
Anstelle von R10/R14 würde ich T4 einen Emitterwiderstand geben. Den Längsregler T2 aus über 100k zu speisen, finde ich zu hochohmig. Wozu 2 1kV-Dioden am Ausgang der OPVs? K2 hat keine Freilaufdiode. C2 wird dir das Leben schwermachen. Hatte ich oben schon mal erfolglos angesprochen. R1 ist viel zu hochohmig. Hatte ich oben schon mal...
Nachtrag Wozu ~90V an R17? Wozu einen MJE340? Wozu einen BU2525 für Icmax. 5,5mA?
Nachtrag 2 An den OPVs sind die Eingänge vertauscht. Insgesamt eine ziemlich murksige Schaltung. Zur dynamischen Stabilität scheinst du dir überhaupt noch keine Gedanken gemacht zu haben, jedenfalls sind keinerlei Bauelemente dazu vorgesehen, großer Fehler. Die Wahrscheinlichkeit, dass die Schaltung schwingt ist mMn 100%. Mit der von der Oberspannung unabhängigen Versorgung der OPVs handelst du dir das Problem mit den Spannungspeaks beim Ein- oder Ausschalten ein und musst so einen Krampf mit K2 machen. Alles unnötig.
Hallo Arno et al, vielen Dank für die viele (meist) konstruktive Kritik. Wie schon oben gesagt, ist die Schaltung im Prinzip eine (fast) Kopie von dieser hier: http://www.hpm-elektronik.de/ng350-0400-netzteil.htm ein paar Dinge habe ich geändert, um den geänderten Anforderungen gerecht zu werden. > Anstelle von R10/R14 würde ich T4 einen Emitterwiderstand geben. Für eine Stromgegenkopplung?? Von mir aus, was würdste nehmen? Die R10/R14 hab ich von dem Originalplan, weiß auch nicht so genau, was die da sollen, ich dachte mir weglassen kann ich sie immer noch. Basiswiderstand bleibt natürlich trotzdem drin > Den Längsregler T2 aus über 100k zu speisen, finde ich zu hochohmig. Das stimmt, copy and paste fehler, 1k oder 1.5k wird hier reichen. > Wozu 2 1kV-Dioden am Ausgang der OPVs? Ich habe keine Ahnung, habe ich so aus dem Originalplan übernommen. Habe versucht den Autor zu erreichen, leider bisher ohne Erfolg > K2 hat keine Freilaufdiode. Oh... merci > C2 wird dir das Leben schwermachen. Hatte ich oben schon mal erfolglos angesprochen. Hast vermutlich recht, lass mich das Bauteil drinlassen mit value=none, da kann ich ein bisschen experimentieren, wenns probleme gibt > R1 ist viel zu hochohmig. Hatte ich oben schon mal.. Im Originalplan sind 30k. Ok ändere ich > Wozu ~90V an R17? > Wozu einen MJE340? > Wozu einen BU2525 für Icmax. 5,5mA? Jetzt wirds spannend: Der MJE und der BU bilden eine Kaskode. Ich könnte auch nur den BU nehmen, ohne die Kaskodenschaltung, UCE vom BU ist groß genug. Aber es gibt keine "günstigen" Relais, die 600V schalten können, daher habe ich mich für die Kaskode entschieden (ist eigentlich auch aus der Originalschaltung abgeluxt), so dass ich die 90V brücken kann. Das Relais ist wichtig, um definierte Zustände beim Ein- und Ausschalten zu realisieren. Das wird quasi der "Enable"-Knopf aus dem Netzteil. Kannste auch als Interlock betrachten. Das ist viel einfacher, als die Ausgangsspannung zu brücken. Der BU ist sicherlich überdimensioniert, man findet kaum Typen die bis 600V gehen. > An den OPVs sind die Eingänge vertauscht. oh man, da haste recht.... kann ich nix gegen sagen...vielen Dank > Insgesamt eine ziemlich murksige Schaltung. Zur dynamischen Stabilität > scheinst du dir überhaupt noch keine Gedanken gemacht zu haben, > jedenfalls sind keinerlei Bauelemente dazu vorgesehen, großer Fehler. > Die Wahrscheinlichkeit, dass die Schaltung schwingt ist mMn 100%. Wo müsste man denn Deiner Meinung nach was machen? Für ein paar Cs ist sicherlich noch Platz. Ich wollte natürlich noch (steht hier nicht) große Cs in den Eingang packen. ein paar 100n im Ausgang geht auch, kein Problem. Meinste, die C10 und C12 aus dem Originalplan werden hier genug "integrieren"? > Mit der von der Oberspannung unabhängigen Versorgung der OPVs handelst > du dir das Problem mit den Spannungspeaks beim Ein- oder Ausschalten ein > und musst so einen Krampf mit K2 machen. Alles unnötig. Wollte halt gerne alles auf einen Trafo packen. Was würdest Du stattdessen machen? Statt des Relais einen selbstleitenden Typen?? Schorsch
Georg T. schrieb: > Wie schon oben gesagt, ist die Schaltung im Prinzip eine (fast) Kopie > von dieser hier: http://www.hpm-elektronik.de/ng350-0400-netzteil.htm Ohje. Schau mal in meinen Link oben, zu dem 400V-Netzteil. >> Anstelle von R10/R14 würde ich T4 einen Emitterwiderstand geben. > Für eine Stromgegenkopplung?? Von mir aus, was würdste nehmen? Die > R10/R14 hab ich von dem Originalplan, weiß auch nicht so genau, was die > da sollen, ich dachte mir weglassen kann ich sie immer noch. Ja, Stomgegenkopplung. Dadurch wird die Schlefenverstärkung und die Schwingneigung reduziert und das, im Gegensatz zum Spannungsteiler, mit nahezu stromunabhängiger Steilheit, also unabhängig von der eingestellten Ausgangsspannung. Was glaubst du wohl wieso der Typ dort solche Schwingprobleme mit der Schaltung hat? > Basiswiderstand bleibt natürlich trotzdem drin Nur der nach Masse. >> Wozu 2 1kV-Dioden am Ausgang der OPVs? > Ich habe keine Ahnung, habe ich so aus dem Originalplan übernommen. Habe > versucht den Autor zu erreichen, leider bisher ohne Erfolg Die heben das Ausgangspotential der OPVs an, damit die LEDs leuchten können. -> Anstelle Bipo-T6 einen Mosfet einbauen. >> Wozu ~90V an R17? >> Wozu einen MJE340? >> Wozu einen BU2525 für Icmax. 5,5mA? > Jetzt wirds spannend: Der MJE und der BU bilden eine Kaskode. Ich könnte > auch nur den BU nehmen, ohne die Kaskodenschaltung, UCE vom BU ist groß > genug. Aber es gibt keine "günstigen" Relais, die 600V schalten können, > daher habe ich mich für die Kaskode entschieden (ist eigentlich auch aus > der Originalschaltung abgeluxt), so dass ich die 90V brücken kann. Das > Relais ist wichtig, um definierte Zustände beim Ein- und Ausschalten zu > realisieren. Das wird quasi der "Enable"-Knopf aus dem Netzteil. Kannste > auch als Interlock betrachten. Das ist viel einfacher, als die > Ausgangsspannung zu brücken. Wenn das Netzteil in Richtung 0V eingestellt wird, dann muss auch der Kollektor von T1 auf knapp 0V, der Emitter und die Basis werden von T4 ebenfalls auf nahe 0V heruntergezogen. Da nutzt es gar nichts 90V an R17 einzustellen. Bei kleinerer Spannung könnte man anstelle des MJE340 einen anständigen BC55x einsetzen. Zum MJE340 habe ich in keinem einzigen BaBla der 4 Hersteller auch nur den geringsten Hinweis zum dynamischen Verhalten (Transitfrequenz, Schaltzeiten) gefunden. Das ist mMn ein schlechtes Zeichen. Die Schaltung wird durch langsame Transistoren nur schwingfreudiger und schlechter zu stabilisieren. > Der BU ist sicherlich überdimensioniert, > man findet kaum Typen die bis 600V gehen. STX616, oder besser einen Mosfet. >> Insgesamt eine ziemlich murksige Schaltung. Zur dynamischen Stabilität >> scheinst du dir überhaupt noch keine Gedanken gemacht zu haben, >> jedenfalls sind keinerlei Bauelemente dazu vorgesehen, großer Fehler. >> Die Wahrscheinlichkeit, dass die Schaltung schwingt ist mMn 100%. > > Wo müsste man denn Deiner Meinung nach was machen? Für ein paar Cs ist > sicherlich noch Platz. Ich wollte natürlich noch (steht hier nicht) > große Cs in den Eingang packen. ein paar 100n im Ausgang geht auch, kein > Problem. Meinste, die C10 und C12 aus dem Originalplan werden hier genug > "integrieren"? Ich würde das so nicht machen, sondern am Hochimpedanzknoten (Gate T2) kompensieren, da der eh einen Tiefpass bildet. >> Mit der von der Oberspannung unabhängigen Versorgung der OPVs handelst >> du dir das Problem mit den Spannungspeaks beim Ein- oder Ausschalten ein >> und musst so einen Krampf mit K2 machen. Alles unnötig. > > Wollte halt gerne alles auf einen Trafo packen. Was würdest Du > stattdessen machen? Statt des Relais einen selbstleitenden Typen?? Die Versorgung der OPVs aus den 550V erzeugen, dann arbeitet die Schaltung bis/ab geringer Oberspannung und es gibt keine Spannungspeaks. Single-Supply-OPVs verwenden und man braucht keine negative Versorgung.
ArnoR schrieb: > Die heben das Ausgangspotential der OPVs an, damit die LEDs leuchten > können. Nicht nur, die Dioden stellen auch ein ODER dar. OK, dafür reicht auch die Hälfte ;)
Michael K. schrieb: > ArnoR schrieb: >> Die heben das Ausgangspotential der OPVs an, damit die LEDs leuchten >> können. > > Nicht nur, die Dioden stellen auch ein ODER dar. OK, dafür reicht auch > die Hälfte ;) Es ging genau darum, dass in der Schaltung immer 2 Dioden in Reihe eingesetzt wurden, wo doch eine für die Oder-Funktion gereicht hätte. Die zweite ist nötig, um das Potential für die LED-Transistoren so anzuheben, dass die auch dicht am Übergang von Strom- zu Spannungsregelung den jeweiligen Regler anzeigen können.
ArnoR schrieb: > Meinste, die C10 und C12 aus dem Originalplan werden hier genug >> "integrieren"? > > Ich würde das so nicht machen, sondern am Hochimpedanzknoten (Gate T2) > kompensieren, da der eh einen Tiefpass bildet. Hab mir das gerade noch mal angesehen und mit IRF840 (anstelle IRFPC50) und IRF820 (anstelle der Bipos) simuliert. Der Pol an der Stelle liegt höher als aus dem Bauch heraus gedacht und wohl hoch genug, dass man die Schaltung so korrigieren kann, dass der oberhalb der Grenzfrequenz bleibt. Dann ist die Korrektur mit C10/C12 in der Originalschaltung besser.
Hallo, hab jetzt einiges geändert, bin auch noch nicht ganz durch. die wesentlichen Punkte * Die Eingänge der Opamps habe ich gedreht * die zwei Bipos gegen IRF820 getauscht. Den IRFPC50 würde ich gerne behalten, da der irf840 nur bis 500V geht. Ich fände das TO-247 auch das bessere Package für die hier vorliegenden Leistungen. * nur noch eine Diode statt zwei :-) * diverse Widerstände angepasst. Wie soll ich denn den Emitterwiderstand wählen? wäre es ein Transistor würde ich ihn etwa bei R_GE ansiedelen, aber das ist ein MOSFET??? Geraten hätte ich jetzt so ~0.5k....??? ich weiß schon warum ich da bipos drin hatte :-p * freilaufdiode hab ich auch noch ergänzt. Normalerweise würde ich Dir mit den Single-Supply Opamps zustimmen. Ich glaube aber nicht, dass das hier geht. Überlegt mal, die + Einigänge hängen quasi an GND. D.h. ich muss zwischen 0 und -5V steuern und auch auslesen. Ob ich jetzt GND von µC auf -5V packe, oder GND auf GND lasse und alles noch mal invertiere, weiß ich noch nicht... ..ich will ja auch nicht GND irgendwo floaten lassen... Schorsch
Du könntest du Schaltung eventuell schneller hinkriegen, wenn du die recht ordentliche Gatekapazität des HV-MOSFETs nicht direkt von einem Knoten mit 100 kOhm versorgst, sondern dort noch einen bipolaren Puffer einbaust. Die Versorgung ist etwas kniffelig, man wird für die obere Hälfte einen HV-NPN brauchen (Kollektor an Drain). Je nach Ruhestrom deiner Endstufe wird UGS nie kleiner als UGS(th) mit vielleicht 2..4 V, somit könnte die untere Hälfte den Kollektor direkt am Source des FET haben. Ist eventuell aber auch nicht so kritisch ; der größte Teil der Gateladung entfällt ja auf die Gate-Drain-Kapazität, die in der Drainschaltung hier entsprechend eine geringere Rolle spielt.
Georg T. schrieb: > Den IRFPC50 würde ich gerne > behalten, da der irf840 nur bis 500V geht. Ich fände das TO-247 auch das > bessere Package für die hier vorliegenden Leistungen. Ich hab den IRF840 in der Simu verwendet (3x parallel), um das dynamische Verhalten in etwa anzusehen, weil ich kein Modell vom IRFPC50 habe. > Wie soll ich denn den Emitterwiderstand > wählen? wäre es ein Transistor würde ich ihn etwa bei R_GE ansiedelen, > aber das ist ein MOSFET??? Geraten hätte ich jetzt so ~0.5k....??? So groß wie die Versorgungsspannung der OPV das zulässt. > ich weiß schon warum ich da bipos drin hatte :-p Wirklich? > Normalerweise würde ich Dir mit den Single-Supply Opamps zustimmen. Ich > glaube aber nicht, dass das hier geht. Überlegt mal, die + Einigänge > hängen quasi an GND. ... Na wie du meinst. Ich empfehle dir mal die Lektüre von Datenblättern der Single-Supply-OPVs.
ArnoR schrieb: >> Normalerweise würde ich Dir mit den Single-Supply Opamps zustimmen. Ich >> glaube aber nicht, dass das hier geht. Überlegt mal, die + Einigänge >> hängen quasi an GND. > ... > > Na wie du meinst. Ich empfehle dir mal die Lektüre von Datenblättern der > Single-Supply-OPVs. Hi, ich überlege die ganze zeit, ob es denn eine Möglichkeit gäbe, das Ding als nicht-invertierenden Verstärker anzuschließen, also so, dass ich mit positiven Spannungen für die Steuerung arbeiten kann, bin mir aber nicht sicher, ob das hier gehen würde.... Schorsch
Du hast also immer noch nicht ins Datenblatt z.B. eines LM358 geschaut. Ein Single-Supply-OPV kann bei nur einseitiger Versorgung (z.B. +12V/Masse) und voller Datenhaltigkeit eingangsseitig 0V an beiden Eingängen verarbeiten (meist sogar noch darunter (bis -0,3V).
ArnoR schrieb: > Du hast also immer noch nicht ins Datenblatt z.B. eines LM358 geschaut. > Ein Single-Supply-OPV kann bei nur einseitiger Versorgung (z.B. > +12V/Masse) und voller Datenhaltigkeit eingangsseitig 0V an beiden > Eingängen verarbeiten (meist sogar noch darunter (bis -0,3V). Hallo, das ist mir schon klar, überlichweise verschiebt man den GND Punkt dann um ein paar Volt nach oben usw.... mir ist nur nicht klar, wie ich hier dann das Verstärkungsverhältnis bestimmen soll. Normalerweise ist V=1+R1/R2. Hier hängt aber noch zwei drei Transistoren dazwischen. Ich will ja mit 0-5V 0-550V steuern. Ich will also ein V von ungefähr 100. Mit nem invertierenden Verstärker ist das einfacher, da ich V einfach mit den Widerständen einstellen kann. Diese sind ja nur ein Spannungsteiler. Wie ist es denn bei einem nicht-invertierenden? Oder soll ich den einfach als Impedanzwandler anschließen? Schorsch
Georg T. schrieb: > das ist mir schon klar, überlichweise verschiebt man den GND Punkt dann > um ein paar Volt nach oben usw.... Nein, da wird gar nichts um ein paar Volt nach oben verschoben, der OPV arbeitet einfach ab 0V! > mir ist nur nicht klar, wie ich hier dann das Verstärkungsverhältnis > bestimmen soll. Normalerweise ist V=1+R1/R2. Hier hängt aber noch zwei > drei Transistoren dazwischen. Ich will ja mit 0-5V 0-550V steuern. Ich > will also ein V von ungefähr 100. Mit nem invertierenden Verstärker ist > das einfacher, da ich V einfach mit den Widerständen einstellen kann. > Diese sind ja nur ein Spannungsteiler. Wie ist es denn bei einem > nicht-invertierenden? Na ganz genauso. Lies mal was über OPV-Grundlagen. Die Verstärkung ist dann durch das Widerstandsverhältnis bestimmt, wenn die Leerlaufverstärkung (also die Verstärkung der offenen Schleife) erheblich größer als die mit den Widerständen eingestellte ist. Das ist hier gegeben, die Transistoren erhöhen sogar noch die Verstärkung in der Schleife, was dynamisch allerdings nachteilig ist. Wie der Verstärker konkret aufgebaut ist, ist unerheblich.
Hi, ich glaube, ich war da vorhin auf dem Holzweg. Hab das ganze jetzt mal durch PSPice gejagt. Bin ein bisschen durcheinander gekommen. Tatsächlich kann ich an der oben stehenden invertierenden Verstärkerschaltung Spannungen zwischen 0 und +5V (nicht -5V) anlegen. Lege ich 0V an den '-'Eingang des Opamp so schaltet dieser voll durch und legt +15V auf das Gate. D.h. der Mosfet (früher der Bipo) wird niederohmig, somit wird die Gatespannung des Leistungsmosfets ebenso auf GND gezogen. Über den Rückkopplungszwei liegen dan ebenso 0V am '+'Eingang an. Bei +5V an den '-' Eingang liegen am Ausgang des Opamps nur noch 1V. Der Mosfet wird hochohmig, am Gate des Leistungsmosfets liegen dann fast die ganzen 550V an. Am '+'Eingang des Mosfets liegen dann 550V/100 = ~5V. Da der Steuerungsbereich des Opamps dann ja quasi zwischen 0 und 5V liegt kann man natürlich auf einen Single-Supply Typen nehmen. Da stimme ich Dir zu! Welchen würdst Du nehmen? Wirlichen einen LM358? Und die Spannungsversorgung würdst Du dann auf der Hochspannungs generieren? Mit ner Z-Diode? Ich will nicht so wie "Strom" aus dieser Leitung "klauen", da ist nicht soooo viel "drin" Nochwas. Ich konnte mit PSpice leider nicht die Kaskode simulieren. Hier schient die Bias-Analyse nicht zu klappen. Meinst Du, ich kann das Verhältnis so lassen, wie es ist? Will halt nicht so viel DC-Spannung mit dem Relais schalten. Schorsch
Schön, dass der Groschen bezüglich Single-Supply-OPV nun doch noch gefallen ist. Georg T. schrieb: > Welchen würdst Du nehmen? Wirlichen einen LM358? Der LM358 wird oft genommen und ist daher sehr bekannt, deshalb hatte ich den beispielhaft genannt. Allerdings hat der ein paar hässliche Eigenarten (rel. große Offsetspannung, Phase-Reversal, große Totzone). Viel besser ist in diesen Eigenschaften ein LT1013 oder so. Georg T. schrieb: > Und die Spannungsversorgung würdst Du dann auf der Hochspannungs > generieren? Mit ner Z-Diode? Häh, Z-Diode? Wenn an der so ca. 535V abfallen, wie soll die Schaltung dann beim Aufbau oder Abbau der Oberspannung arbeiten? Genau darauf kommts doch aber an. Das beste wäre eine Konstantstromquelle, die vielleicht den doppelten Versorgungsstrom des OPV aus den 550V liefert und die Spannung kann dann unten mit einer Z-Diode am OPV auf 15V begrenzt werden. Ein Vorwiderstand anstelle der KStQ geht nicht, weil der ja für z.B. 30V Oberspannung dimensioniert werden müsste, dann bei 550V aber den 35-fachen Strom zieht.
ArnoR schrieb: > > Das beste wäre eine Konstantstromquelle, die vielleicht den doppelten > Versorgungsstrom des OPV aus den 550V liefert und die Spannung kann dann > unten mit einer Z-Diode am OPV auf 15V begrenzt werden. Ein > Vorwiderstand anstelle der KStQ geht nicht, weil der ja für z.B. 30V > Oberspannung dimensioniert werden müsste, dann bei 550V aber den > 35-fachen Strom zieht. ne.... das mopst mir zuviel strom weg... dann pack ich lieber ne extra wicklung auf den Trafo
Georg T. schrieb: > ne.... das mopst mir zuviel strom weg... Für den LT1013 wären das ca. 2mA aus den 550V. Das ist dir also zuviel, naja, da kann man nichts machen... > dann pack ich lieber ne extra wicklung auf den Trafo Und handelst dir damit wieder die Probleme mit den Spannungspeaks ein. Ich wünsch dir noch viel Erfolg.
Hi, es geht mir nicht um die selbstversorgung des Opamp, aber zum Antreiben des Transistors....ok jetzt ist es ja ein MOSFET.... verstehe.... ...wie meinst denn Du das mit der Konstantstromquelle und der doppelten Versorgungsspannung...was aktives??? Nen Spannungsfolger? haste nen Beispiel parat? Macht es nicht vielleicht Sinn dem Opamp lieber einen eigenen LDO zu schenken...irgendeinen low noise... hab hier noch ein paar LT1763 rumliegen...das ist eigentlich was für richtig gute Flanken, diese Anwendung hier ist irgendwie deutlich langsamer..... ist das nicht der totale overkill Schorsch
Georg T. schrieb: > es geht mir nicht um die selbstversorgung des Opamp Doch, genau darum geht es. > aber zum Antreiben > des Transistors....ok jetzt ist es ja ein MOSFET.... verstehe.... Selbst ein Bipo frisst als Basisstrom nur max. 5,5mA/B ~50...100µA, also unerheblich. > ...wie meinst denn Du das mit der Konstantstromquelle und der doppelten > Versorgungsspannung...was aktives??? Mit Konstantstromquelle meine ich Konstantstromquelle. Mit doppeltem Versorgungsstrom meine ich doppelten Versorgungsstrom wegen Tepmeraturabhängigkeit, Exemplarabhängigkeit, bißchen Laststrom usw., aber ich meine nicht doppelte Versorgungsspannung! Nen Spannungsfolger? Nee, wenn ich Konstantstromquelle schreibe, meine ich Konstantstromquelle. Was ist daran so schwer zu verstehen? > haste nen Beispiel parat? Sogar 3 Stück zur Auswahl, aber ich denke du würdest wie sonst auch das passende Problem zu meiner Lösung finden und meine Geduld/Recourcen sind begrenzt.
ArnoR schrieb: > Sogar 3 Stück zur Auswahl, aber ich denke du würdest wie sonst auch das > passende Problem zu meiner Lösung finden und meine Geduld/Recourcen sind > begrenzt. ...nett....
Georg T. schrieb: > ArnoR schrieb: >> Sogar 3 Stück zur Auswahl, aber ich denke du würdest wie sonst auch das >> passende Problem zu meiner Lösung finden und meine Geduld/Recourcen sind >> begrenzt. > > ...nett.... Stromquellenschaltungen gibt es nun wirklich wie Sand am Meer. Mir fallen spontan ein: Geregelt mit zwei Transistoren, Inhärent mit J-FET / depletion MOSFET, Emitterfolger mit zwei Dioden / LED, Geregelt 1-Transistor (Ausgang an der Basis), Stromspiegel in allen Varianten, ...
Hi, deswegen hatte ich ja gefragt.... was aktives.... anscheinend ja! Mir ist nicht klar wie man das rein praktisch mit den 550V DC macht. Das ist schon ne Menge Holz. Weiterhin verstehe ich nicht, wieso das besser sein soll Schorsch
Georg T. schrieb: > Weiterhin verstehe ich nicht, wieso das besser sein soll Genau das meine ich, so ist es doch seit Monaten mit jedem Detail, mehrfach erklärt, aber immer umsonst: Beitrag "Re: Entwicklung HV-Netzteil, Strom-Messung High-Side?" Beitrag "Re: Entwicklung HV-Netzteil, Strom-Messung High-Side?" (letzter Absatz)
Hallo, du kannst einen relativ kleinen Shunt auf die high-seite ( in die 500V Leitung ) machen und dann die Spannungen "rechts" und "links" am Shunt mit zwei Spannugnsteiler auf + 150V, bezogen auf Masse, reduzieren ( etwa 3:1 ) und dann einen INA117 http://www.ti.com/product/ina117 o.ae nehmen. Dann hast du Massebezug. Braucht auch keine Hilfsspannung ausser der Versorgung des INA117. Zwar reduzierst du durch die Spannungsteiler auch die "Aufloesung" deiner Strommessung um den Teilerfaktor, aber mit einem INA117 o.ae. bist du trotzdem noch genau genug. Es gibt auch noch IN117 Alternativen: http://www.analog.com/en/products/amplifiers/specialty-amplifiers/difference-amplifiers/ad629.html#product-overview http://www.linear.com/product/LT1990 Oha, hier kannste ganz ohne Spannungsteiler auskommen: http://www.analog.com/media/en/technical-documentation/data-sheets/AD8479.PDF
Hi, danke im voraus, eine Erklärung, was das bringen soll habe ich trotzdem noch nicht. 1. Woher soll denn so eine Spannungsspitze kommen? Wenn dann kommt sie wohl direkt aus dem Netz (Trafo Primärseite) 2. Wieso soll es mir helfen die Versorgungsspannung des Opamp damit zu koppeln?? 3. Wieso geht eine Spannungsspitze aus dem Netz dann nicht auf auf eine weitere Wicklung über...? Was hab ich von den Lösungen, wenn ich kein Problem habe?? Kann auch sein, dass ich das Problem noch nicht verstanden habe Schorsch
Bitte melde dich an um einen Beitrag zu schreiben. Anmeldung ist kostenlos und dauert nur eine Minute.
Bestehender Account
Schon ein Account bei Google/GoogleMail? Keine Anmeldung erforderlich!
Mit Google-Account einloggen
Mit Google-Account einloggen
Noch kein Account? Hier anmelden.




















