Manchmal möchte man den Strom auf einer Hochspannngsschiene messen und das Signal auf der Low-Side, also massebezogen, weiterverarbeiten. Eine Möglichkeit zur Trennung der Potentiale ist die Verwendung von Optokopplern. Weil die aber sehr nichtlinear sind, eignen sie sich nicht ohne Weiteres als Messfühler und werden oft nur zur Übertragung aufmodulierter Informationen benutzt. Für Freunde der analogen Schaltungen, stelle ich hier mal einige einfache Schaltungen vor, die Standard-Optokoppler direkt und linear zur High-Side-Stommessung mit Umsetzung in eine massebezogene Spannung verwenden. Das Prinzip der gezeigten Schaltungen ist gleich und beruht auf der weitgehenden Gleichheit der Übertragungsfunktionen und Temperaturen von Mehrfach-Optokopplern. Die Schaltungen verwenden 2 Optokoppler, von denen einer auf der High-Side vom Messstrom durchflossen wird und mit Hilfe des anderen auf der Low-Side dieser Strom genau rekonstruiert wird. Dies ist aber nur möglich, wenn beide OK neben gleicher Übertragungsfunktion und Temperatur auch genau die gleichen Betriebsbedingungen haben. Dies betrifft insbesondere den Strom durch den Ausgangstransistor und die Spannung am Ausgangstransistor. Beide Werte müssen bei beiden OK immer genau gleich sein, um brauchbare Linearität zu bekommen. Das ist die Aufgabe der Elektronik rund um die OK. In der ersten Schaltung befindet sich links oben der High-Side-OK, der eingangsseitig vom Messstrom durchflossen wird und der ausgangsseitig mit dem Ausgang des Low-Side-OK in Reihe geschaltet ist. Der Low-Side-OK wird eingangsseitig von einem Verstärker gesteuert, der auf die Gleichheit der Ausgangsströme und Spannungen der OK regelt. Der Differenzverstärker hat an einem Eingang die halbe Betriebsspannung (10k-Teiler) als Referenzspannung und regelt den Strom durch den pnp-Transistor so ein, dass die Spannung am anderen Eingang, also zwischen den OK-Ausgängen, ebenfalls gleich der halben Betriebsspannung ist. Damit arbeiten die beiden Ausgangsstransistoren in den OK mit gleichen Spannungen. Weil am Knotenpunkt kein Strom wegfließt, sind auch die Ströme gleich groß. Damit sind alle Betriebsbedingungen gleich und der Strom durch den 10R-Widerstand ist gleich dem Eingangsstrom des High-Side OK. Die Genauigkeit ist jetzt praktisch nur noch vom Gleichlauf der OK abhängig. Die zweite Schaltung ist eine stark vereinfachte Version der ersten, mit geringerer Genauigkeit. Sie funktioniert im Prinzip wie die erste, nur dass der Diff und die Referenz durch den Transistor und die Z-Diode ersetzt wurden. Der 20R-Widerstand dient zum näherungsweisen Ausgleich der Stromabhängigkeit der Ube und der Z-Spannung. In der dritten Schaltung schließlich übernimmt ein OPV die Regelung. Die Z-Diode braucht man nur bei OPVs die ausgangsseitig nicht ganz an die positive Rail herankommen. Normale OK vertragen eingansseitig Ströme bis etwa 50mA. Wenn man größere Ströme messen will, dann bietet sich die Parallelschaltung von OK mit Stromverteilungswiderständen auf der Eingangsseite an, während man ausgangsseitig nur einen OK wie in den gezeigten Schaltungen benutzt. Mit einem 4-fach-OK kommt man so auf etwa 150mA Messstrom (Bastler werden auch 200mA machen), während man low-seitig nur 1/3 Strom zur Rekonstruktion braucht. Die Kondensatoren übernehmen die Frequenzgangkorrektur, ohne die schwingen die Schaltungen. Die genaue Dimensionierung ist von den OK-Eigenschaften und vom Strom abhängig, man erreicht obere Grenzfrequenzen bis etwa 10kHz.
Es gibt "linearisierte" Optokoppler. Die sind aber nicht Supergenau. Weiterhin gibt es Stromsensoren mit Halleffektsensoren. Die sind von Haus aus isoliert. Darüber hinaus gibt es, standartmäßig, bis 70V arbeitende Differenzverstärker. Oder noch höher. Das wäre dann aber auf dem gleichen Potential.
Als Nachtrag noch zum Vergleich die Kennlinie des in den Schaltungen verwendeten OK und die Kennlinien der 3 Schaltungen in der doppelt logarithmischen Darstellung. Man erkennt die Regelwirkung und die sehr gute Linearität über ein Stromverhältnis von 100:1.
Amateur schrieb: > Darüber hinaus gibt es, standartmäßig, bis 70V arbeitende > Differenzverstärker. Ich weiß, ich meine als Anwendung z.B. solche Netzteile: Beitrag "Entwicklung HV-Netzteil, Strom-Messung High-Side?" (500V 0,1A)
@ ArnoR (Gast) >Das Prinzip der gezeigten Schaltungen ist gleich und beruht auf der >weitgehenden Gleichheit der Übertragungsfunktionen und Temperaturen von >Mehrfach-Optokopplern. Und wo ist der Nachweis dieser Eigenschaft? Denn Das ist doch der Dreh und Angelpunkt! Die Stromverstärkung des Optokopplers ist extrem temperatur und stromabhängig. Wo ist der Nachweis der Temperaturstabilität in der Realität? Pspice ist geduldig. In der 1. Schaltung sind 2 Optokoppler drin, welche auch auf verschiedenen Potentialen liegen. Damit MUSS man getrennte Optokoppler in getrennten Gehäusen nehmen, sonst ist die Isolationsspannung weg. Damit ist sowohl die Paarung der Parameter (aka matching) als auch die enge Temperaturkopplung weg. >wird. Dies ist aber nur möglich, wenn beide OK neben gleicher >Übertragungsfunktion und Temperatur auch genau die gleichen >Betriebsbedingungen haben. Was sie aber nur bedingt haben ;-) > Dies betrifft insbesondere den Strom durch >den Ausgangstransistor und die Spannung am Ausgangstransistor. Beide >Werte müssen bei beiden OK immer genau gleich sein, um brauchbare >Linearität zu bekommen. Das ist die Aufgabe der Elektronik rund um die >OK. Warum so ein Zirkus? Es gibt brauchbare lineare Optokoppler ala IL300 & Co und dazu brauchbare Kompensationsschaltungen. Fertig. Und diese Optokoppler sind extra auf gutes Matching und enge thermische Kopplung gebaut! Vor 30 Jahren, als Halbleiter noch ganz andere Preise hatten, wäre so eine Schaltung, wenn sie WIRKLICH was taugt, noch brauchbar gewesen. Heute ist es schlicht Unsinn. >High-Side OK. Die Genauigkeit ist jetzt praktisch nur noch vom >Gleichlauf der OK abhängig. Und dort knirscht es gewaltig! >Normale OK vertragen eingansseitig Ströme bis etwa 50mA. Wenn man >größere Ströme messen will, dann bietet sich die Parallelschaltung von >OK mit Stromverteilungswiderständen auf der Eingangsseite an, Na dann mal viel Spaß bei der ungleichmäßigen Stromverteilung! Ein Optokoppler ist kein ohmsch/lineares Drehspulinstrument, das man einfach per Parallelshunt im Meßbereich erweitern kann! Arno, das war nix.
Naja, die fertigen ICs auf Hall-Prinzip die ich bisher so gesehen habe waren für Ströme unter 100mA alle nicht sonderlich toll. @ArnoR: Endlich mal wieder jemand der wirklich analoge Elektronik macht :)
Naja typisch Falk. Hauptsache rumpoltern. Falk B. schrieb: > Und wo ist der Nachweis dieser Eigenschaft? Denn Das ist doch der Dreh > und Angelpunkt! Die Stromverstärkung des Optokopplers ist extrem > temperatur und stromabhängig. > Wo ist der Nachweis der Temperaturstabilität in der Realität? Pspice ist > geduldig. Wie ich in den anderen Thread, in dem die Sache geboren wurde, schon schrob, habe ich etliche ILD615 und ILQ615 ausgemessen. Dabei kam raus, dass die in einem Gehäuse einige Prozent im Ausgangsstrom differieren, man aber auch Exemplare findet, in denen 2 Koppler auf etwa 1% übereinstimmen. Inwieweit das für größere Temperaturbereiche gilt, habe ich nicht untersucht, aber ich fände es nicht besonders plausibel, wenn die rel. gute Übereinstimmung nur gerade bei Raumtemperatur gelten sollte und bei anderen Temperaturen große Abweichungen auftreten, denn schließlich haben die Koppler ja grundsätzlich gleiches Verhalten. Eine gewisse Abweichung kann man durch den 10R-Widerstand auch wegkalibrieren. Falk B. schrieb: > In der 1. Schaltung sind 2 Optokoppler drin, welche auch auf > verschiedenen Potentialen liegen. Damit MUSS man getrennte Optokoppler > in getrennten Gehäusen nehmen, sonst ist die Isolationsspannung weg. > Damit ist sowohl die Paarung der Parameter (aka matching) als auch die > enge Temperaturkopplung weg. Die Koppler sind auch in einem 4-fach-Gehäuse bestens von einander isoliert. kann man schon daran erkennen, dass die ILD einfach durch Durchsägen der ILQ gemacht werden. Hier geht es auch gar nicht um Berührungsschutz mit den entsprechenden Isolationsspannungen. Die OK müssen doch nur die 500V zwischen Oberspannung und Masse aushalten, dazu reicht der Pinabstand und der innere Aufbau locker aus. Wenn du es nicht glaubst, schleife einen Dualkoppler auf. Falk B. schrieb: > Warum so ein Zirkus? Es gibt brauchbare lineare Optokoppler ala IL300 & > Co und dazu brauchbare Kompensationsschaltungen. Fertig. Und diese > Optokoppler sind extra auf gutes Matching und enge thermische Kopplung > gebaut! Ja klar, aber das ist doch unsportlich. Außerdem kostet so ein Koppler allein (ohne Kompensationsschaltung) schon ein Vielfaches meiner ganzen Schaltungen und weniger Aufwand ist es auch nicht. Falk B. schrieb: > Vor 30 Jahren, als Halbleiter noch ganz andere Preise hatten, wäre so > eine Schaltung, wenn sie WIRKLICH was taugt, noch brauchbar gewesen. > Heute ist es schlicht Unsinn. Genau wie Oldtimer fahren oder Röhrenschaltungen bauen. Es ging nur darum, mit einer diskreten Analogschaltung eine mögliche Lösung für die Frage des TO in diesem Thread zu zeigen: Beitrag "Entwicklung HV-Netzteil, Strom-Messung High-Side?" Falk B. schrieb: > Na dann mal viel Spaß bei der ungleichmäßigen Stromverteilung! Soso, hast du das mal überschlagen? Die IR-Dioden (Uf~1V) in den Kopplern differieren bei gleichen Strömen vielleicht um 10mV. Da kommt man mit 1V an den Vorwiderständen schon auf eine Paarung von ~1%. Bei einem 500V-Netzteil, dürften auch noch ein paar V mehr übrig sein, um auch größere Differenzen aufzufangen bzw. die Paarung zu verbessern. Falk, das war auch nix.
@ArnoR (Gast) >Naja typisch Falk. Hauptsache rumpoltern. Falsch! Sachliche Kritik mit einem Schuß Polemik. >> Wo ist der Nachweis der Temperaturstabilität in der Realität? Pspice ist >> geduldig. >dass die in einem Gehäuse einige Prozent im Ausgangsstrom differieren, >man aber auch Exemplare findet, in denen 2 Koppler auf etwa 1% >übereinstimmen. Kann sein, ist aber eher die Ausnahme und muss man messen. > Inwieweit das für größere Temperaturbereiche gilt, habe >ich nicht untersucht, aber ich fände es nicht besonders plausibel, wenn >die rel. gute Übereinstimmung nur gerade bei Raumtemperatur gelten >sollte und bei anderen Temperaturen große Abweichungen auftreten, Etwas "nicht plausibel finden" und meßtechnisch nachweisen sind zwei deutlich verschiedene Paar Schuhe. >Die Koppler sind auch in einem 4-fach-Gehäuse bestens von einander >isoliert. kann man schon daran erkennen, dass die ILD einfach durch >Durchsägen der ILQ gemacht werden. ;-) Schon mal was von Kriechwegen gehört? >Hier geht es auch gar nicht um Berührungsschutz mit den entsprechenden >Isolationsspannungen. Die OK müssen doch nur die 500V zwischen >Oberspannung und Masse aushalten, dazu reicht der Pinabstand und der >innere Aufbau locker aus. Bei 2,54 mm Raster? Im Labor bei Sonnenschein. Naja, ist eh nur ne Bastlerlösung. > Wenn du es nicht glaubst, schleife einen >Dualkoppler auf. Muss ich gar nicht, das Problem liegt woanders. >> Optokoppler sind extra auf gutes Matching und enge thermische Kopplung >> gebaut! >Ja klar, aber das ist doch unsportlich. Aber sinnvoll. Du "löst" ein Nicht-Problem. > Außerdem kostet so ein Koppler >allein (ohne Kompensationsschaltung) schon ein Vielfaches meiner ganzen >Schaltungen und weniger Aufwand ist es auch nicht. You get what you pay for. >Genau wie Oldtimer fahren oder Röhrenschaltungen bauen. So gesehen hast du recht. >> Na dann mal viel Spaß bei der ungleichmäßigen Stromverteilung! >Soso, hast du das mal überschlagen? Die IR-Dioden (Uf~1V) in den >Kopplern differieren bei gleichen Strömen vielleicht um 10mV. Du sprachst vom Parallelschalten von Widerständen! " Wenn man größere Ströme messen will, dann bietet sich die Parallelschaltung von OK mit Stromverteilungswiderständen auf der Eingangsseite an," >Falk, das war auch nix. Einfach billig abschreiben ist weder kreativ noch überzeugend.
Falk B. schrieb: > Schon mal was von Kriechwegen gehört? > Bei 2,54 mm Raster? Im Labor bei Sonnenschein. Auweia, das musst du schnell den Herstellern von 800V-Mosfets im TO92-Gehäuse mit 1,27mm Raster sagen. http://www.farnell.com/datasheets/820862.pdf Falk B. schrieb: > Du sprachst vom Parallelschalten von Widerständen! Nöö, ich sprach von der: > Parallelschaltung von OK mit Stromverteilungswiderständen auf der > Eingangsseite Damit waren natürlich die IR-Dioden mit je einem Stromverteilungswiderstand gemeint. Es ist doch unnötig, solche Dinge mit Gewalt falsch zu interpretieren.
Hübsche Idee das Ganze. Eine wirkliche Aussage zur Genauigkeit würde ich mir aber nicht zutrauen. Der IL300 dürfte seit etwa 1993 auf dem Markt sein. Hat mir in einem EMV Test mal hübsch Ärger mit der Störfestigkeit bereitet. Zum isolierten messen gönne ich mir AMC1200 von TI. Ok, das ist schieben von Fertigklötzchen, was der TO ja gerade nicht will. Dafür ist er ziemlich genau, gut dokumentiert und ein schneller Weg zum Ziel. viel Erfolg Hauspapa
Hier steht noch ein 1 kA 300 kV Stromwandler rum, jemand Interesse?
Das wäre doch mal was für die Artikelsammlung hier auf der Seite ;)
Hallo ArnoR et al, ich muss sagen - sieht echt toll aus! Respekt! Nachdem ich in dem anderen Thread als Digitalfanatiker entlarvt wurde :-p muss ich gestehen, dass einer hübschen analogen Schaltung eine gewisse anmut anzusehen ist. Großes Lob Vielleicht liegt es daran, dass ich ein Digitalo bin, aber ich habe vielleicht die Schaltung noch nicht ganz durchblickt. Du sagst, dass die Strom-Spannungsverhältnisse in beiden OKs gleich sein müssen, logisch sonst sind sie nicht mehr gleich, aber sind sie das wirklich? was ist mit dem Spannungsabfall durch den Transistor? Sind die bleiben npns wirklich gleich? Wieso die 1:10 Teilung? Das mit dem Isolationsabstand ist, so fürchte ich, ein nicht zu vernachlässigendes Argument. Früher im Laborbetrieb hatten wir die Regel 1mm pro 1kV, danach ionisierts. Wenn ich mir vorstelle, so ein Netzteil (wie im anderen Thread) mal nachts im Auto liegenzu lassen, mit dem Kondensat würde ich mich nicht trauen es einzuschalten. das PSpice Argument ist leider auch nicht unbegründet. Hast Du mal so eine Schaltung aufgebaut? Es find es gut, dass es noch Leute gibt, die sich mit analogen Schaltungen gut auskennen. Und an all die Miesepeter da oben: Konstruktive Kritik geht anders! Der Ton macht die Musik Schorsch
Also mir gefällt die Idee der Schaltung auch - das Prinzip ist klar und einleuchtend. Die Sache mit dem Isolationsabstand muß man wohl differenzieren - zum Überbrücken einer Isolationsbarriere (doppelte oder verstärkte Isolation) reichen i.a. die Kriechstrecken nicht aus. Aber innerhalb eines Sekundärkreises mit 300 oder 500V gibt es diese Isolationsbarriere garnicht - und wers nicht glaubt darf dann mal zum Spaß die Kriechstrecken nachmessen zwischen drain (Mittelpin) und source (Außenpin) eines 800V PowerMOSFET im TO-220-Gehäuse. Von daher sehe ich keinen Grund, über die Schaltung her zu fallen wie ein Wadenbeißer.
Meinen Dank an die vielen Unterstützer :-) Georg T. schrieb: > was ist mit dem Spannungsabfall durch den Transistor? Du meinst den pnp? Der ist unerheblich, es kommt nur auf den Strom durch die eingangsseitige LED an. > Sind die bleiben npns wirklich gleich? Du meinst den Diff? Die Differenzen der Transistoren (vielleicht 10mV dUbe) sind gegenüber der Referenz (6V) und Versorgung (12V) vernachlässigbar. > Wieso die 1:10 Teilung? Umgekehrt, es ist eine "Verstärkung" von 10 (30mA erzeugen 300mV). Der Wert nicht kritisch, man kann in gewissen Grenzen auch andere Verhältnisse einstellen. Georg T. schrieb: > Hast Du mal so eine Schaltung aufgebaut? Was recht Ähnliches; analoge Signalübertragung in einer schnellen Regelschleife von 75W...1kW-Schaltreglern für strom-/leistungsgeregelte Stromversorgungen für Gasentladungslampen (HBO und XBO).
ArnoR schrieb: > -Schaltreglern für strom-/leistungsgeregelte Hast Du auch eine nette Schaltungsidee für die Leistungsregelung ohne auf einen Multiplizierer zurückgreifen zu müssen?
Hi, ich werd mir morgen nochmal im Detail Gedanken machen, ich glaube, ich verstehe das noch nicht richtig.... ...nachdem ich nun nochmal 10min auf die Schaltung gestarrt habe, ich versuchs mal in meinen Worten, Die beiden lichtsensitiven transistoren in den OKs wirken im stromlosen fall wie die 10k Widerstände im Differenzierverstärker. Wenn nun ein Strom durch die High-Seite fließt, bekommt die Basis am linken NPN ein höheres Potential, gerade genug, so dass der Ausgang des Verstärkers den PNP ein bisschen leitend macht und damit den zweiten OK ebenfalls leitend macht, was wiederrum das Ausgangsignal an der linken Basis des NPN kleiner werden lässt. Im Grunde eine Gegenkopplung...richtig?? schön..... man muss den Verstärkungsfaktor aber gut abstimmen sonst schwingt das Ding sicher wie hulle..... ich hatte mal vor einiger Zeit für eine andere Anwendung sowas hier gebastelt: Beitrag "Re: Drehzahlsteuerung mittels PWM und Optokoppler?" man musste natürlich den ganzen PWM-kram weglassen - jajaja ich weiß... digitalkram die Schalung war extrem einfach und hat auch einigermaßen funktioniert, vermutlich ist sie nicht ganz soooo linear, vielleicht ein (schlechter) Kompromiss Schorsch
voltwide schrieb: > und wers nicht glaubt darf dann mal zum > Spaß die Kriechstrecken nachmessen zwischen drain (Mittelpin) und source > (Außenpin) eines 800V PowerMOSFET im TO-220-Gehäuse. Im TO-220 gibt es sogar 1500V FETs mit 0,7mm Luftspalt zwischen den Pins (e_min - b1_max). Ich frag mich, was die Hersteller sich dabei gedacht haben. http://de.farnell.com/stmicroelectronics/stp3n150/mosfet-n-kanal-to-220/dp/1456344
@ Peter Dannegger (peda) >Im TO-220 gibt es sogar 1500V FETs mit 0,7mm Luftspalt zwischen den Pins >(e_min - b1_max). >Ich frag mich, was die Hersteller sich dabei gedacht haben. Dass man daraus sicher NICHT ableiten kann, dass 0,7mm Kriechweg unter ALLEN Klimabedingungen ausreichend sind. Diese Dinger müssen vergossen werden, wenn sie ausserhalb des trockenen Labors verwendet werden sollen.
Philipp schrieb: > Hast Du auch eine nette Schaltungsidee für die Leistungsregelung ohne > auf einen Multiplizierer zurückgreifen zu müssen? Bei den Gasentladungslampen sind Strom- bzw. Spannungsbereich nicht sehr groß, da kommt man mit einer Trickschaltung aus. Anfangs habe ich da einen stromgegengekoppelten pnp-Stromspiegel genommen, der den Strom gemessen hat (in einer Emitterleitung den Stromshunt (1mR) und in der anderen einen Referenzwiderstand (10R) und der außerdem in seinem Referenstrom von der Ausgangsspannung gesteuert wurde. Das macht in einem gewissen Bereich näherungsweise eine Multiplikation und hat den Vorteil, dass man mit sehr kleinen Widerständen und Spannungen ohne weitere Verstärkung arbeiten kann. Später habe ich dann auch "echte" Multiplizierer mit LM13600 und Kupfershunt (zum TK-Ausgleich) gebaut, weil die Dual-pnp unverhältnismäßig teuer wurden.
Ich habe heute mal die Schaltung 1 aufgebaut und ausgemessen, um mich selbst und die Zweifler zu beruhigen, das Ergebnis ist wie erwartet. Es sind wirklich keine Werte geschönt, alles echt. Gemessen habe ich nur über gut als 2 Dekaden, aber offenbar geht da noch einiges mehr. Die Schaltung arbeitet stabil ohne Schwingen, wenn man den 10k-Teiler noch nach Masse abblockt. Die Betriebsspannung selbst hatte ich nicht abgeblockt. Als Ausgangswiderstand wurde 31R6 anstelle 10R verwendet, weil meine miesen Messgeräte nur eine geringe Auflösung von 100µV haben. Anpusten der Schaltung zeigte keine merliche Drift. Als Optokoppler wurde ein nicht ausgemessener ILQ615 verwendet, von dem aber nur die Koppler 1 und 2 verwendet wurden. Außerdem habe ich noch die Betriebsspannungsabhängigkeit bei ~5mA Eingangsstrom gemessen Ua[U-Versorgung]: 147,3mV[12V], 147,0mV[10V], 146,5mV[8V] Wie erwartet, ist die absolute Höhe der Versorgungsspannung für die Übertragungsfunktion unerheblich, wichtig ist nur, dass die Spannungen über beiden Ausgangstransistoren gleich sind, das macht die Schaltung.
@ ArnoR (Gast)
>Anpusten der Schaltung zeigte keine merliche Drift.
Klar, eine GAAAANZ tolle, bewährte Methode . . .
Falk B. schrieb: > @ ArnoR (Gast) > >>Anpusten der Schaltung zeigte keine merliche Drift. > > Klar, eine GAAAANZ tolle, bewährte Methode . . . Mein Gott, du hast es wohl sehr nötig ... Armer Kerl. Natürlich ist das keine Messung, aber man erkennt ganz schnell und einfach, ob die Schaltung thermisch empfindlich ist. Hast du sicher auch schon mal gemacht.
Mhhhhh, lecker schmecker, mal wieder ein Sahnehäubchen der guten alten Analogelektronik :) Schnell und einfach mit billigsten Standardbauteilen! Vielen Dank an ArnoR, verleitet mich gerade dazu das Ganze zusammenzustecken und durchzutesten. Gruß Alex
ArnoR schrieb: > Ich habe heute mal die Schaltung 1 aufgebaut und ausgemessen Mit zwei SC237e und einem Frolyt Elko <schwärm> ;)
@Axel Schwenke (a-za-z0-9) >> Ich habe heute mal die Schaltung 1 aufgebaut und ausgemessen >Mit zwei SC237e und einem Frolyt Elko <schwärm> ;) In diese Epoche ist die Schaltung auch einzuordnen . . .
ArnoR schrieb: > ArnoR (Gast) Hi, Arno! Super-Schaltungen, macht Sinn... Analogiker sind eben anders als Digitaliker und manche müssen eben immer etwas dagegen bruzzeln... Kompliment meinerseits zu Deinem Beitrag Analogen Gruß Mani
Find ich super. Die Schaltung hat den riesen Vorteil, dass man eine HV-Regelung, die nahe an GND hängt, aufbauen kann, den Strom high-seitig misst und die Strommessung als Gegenkoppung nutzen kann. Das ist dann eine echte high-seitige Stromreglung. Find ich echt genial! Über den Iso-Abstand hab ich auch schon nachgedacht: Wir haben früher solche mini-Steckverbinder ich glaube 500µ pitch o.ä., die in irgendwelchen Handy benutzen wurden aufgepimpt, so dass die bis 1kV gingen, mit einem ganz einfachen Trick - einfache mehrere Beinchen ausreißen. Ich würde vorschlagen einen 4x Optokoppler zu nehmen und die Beinchen der beiden mittleren abzuschneiden. Dann kannst Du sicherlich bis 2-3kV gehen Ich find' das echt super :-) Gruß Schorsch PS: @ArnoR: Geht deine Ausgleichsgerade wirklich durch 0?
Georg T. schrieb: > @ArnoR: Geht deine Ausgleichsgerade wirklich durch 0? Natürlich ;-) Sobald ich vernünftige Messtechnik da habe, messe ich mal weiter zu kleineren Strömen hin. > Ich würde vorschlagen einen 4x Optokoppler zu nehmen und die Beinchen > der beiden mittleren abzuschneiden. Dann kannst Du sicherlich bis 2-3kV > gehen Aber dann hast du hochspannungsseitig nur noch einen Koppler und kommst nicht über 60mA. Einen Koppler rauszuschneiden (-> 120mA) sollte für dich (550V) doch auch reichen. Ich bin mir ziemlich sicher, dass man auch mit 2 getrennten gleichen Kopplern gute Ergebnisse erreichen kann. Schließlich sind die auch nichts weiter als "abgesägte Stangenware" mit gleichen Eigenschaften und, dank der Schaltung, auch exakt gleichen Betriebsbedingungen.
@ Georg T. (microschorsch) >Die Schaltung hat den riesen Vorteil, dass man eine HV-Regelung, die >nahe an GND hängt, aufbauen kann, den Strom high-seitig misst und die >Strommessung als Gegenkoppung nutzen kann. Das ist dann eine echte >high-seitige Stromreglung. Find ich echt genial! Tausende Netzteile können das ebenso mit einer Strommessung an GND. Denn was oben rausfließt MUSS unten wieder zurück kommen. Herr Kirchhoff läßt grüßen.
Falk B. schrieb: > Tausende Netzteile können das ebenso mit einer Strommessung an GND. Denn > was oben rausfließt MUSS unten wieder zurück kommen. Herr Kirchhoff läßt > grüßen. Was in der intendierten Schaltung wegen der Röhre als kathodenseitigen Summationspunkt nicht mehr wirklich leicht auseinander zu halten gewesen wäre...
In den Schaltungen werden 4N33 verwendet, die (abweichend zur Zeichnung) einen Darlington-Ausgang haben. Soll das einen Vorteil bringen? Waren Koppler mit einfachem Ausgang (typ. xx817) nicht brauchbar?
m.n. schrieb: > In den Schaltungen werden 4N33 verwendet, die (abweichend zur Zeichnung) > einen Darlington-Ausgang haben. Soll das einen Vorteil bringen? > Waren Koppler mit einfachem Ausgang (typ. xx817) nicht brauchbar? Das war der einzig verfügbare OK in TINA. Ich habe es nicht hinbekommen, TINA andere Koppler "unterzuschieben". Für die Funktion ist es weitgehend egal, welcher Koppler verwendet wird, natürlich muss sein Übertragungsfaktor im interessierenden Strombereich brauchbar groß sein.
Gut. Bei Darlington-Ausgang würde ich größere Streuungen vermuten und lieber einen Koppler mit Einfach-Ausgang und ohne Basis-Anschluß verwenden. Koppler vom gleichen Hersteller und aus einer Charge sollten geringe Streuungen untereinander aufweisen, auch wenn es Zeitgenossen gibt, die gleich wieder den Weltuntergang herbeischreien ;-)
m.n. schrieb: > und lieber > einen Koppler mit Einfach-Ausgang und ohne Basis-Anschluß verwenden. Ja genau. Die Schaltung habe ich deshalb auch mit dem ILQ615 aufgebaut und gemessen.
Hi, ich überlege gerade ob es nicht egal ist einen mehrfach OK nehmen, oder mehrere einfach OKs die im selben Reel direkt hintereinanderliegen? Müsste doch egal sein, oder? Setzt natürlich voraus, dass man sie noch auf dem Reel geliefert bekommt Schorsch
@Georg T. (microschorsch)
>Müsste doch egal sein, oder?
Oder. Eine enge, thermische Kopplung erreicht man nur, wenn die
Optokoppler in einem Gehäuse sitzen. Bei 2 getrennten ist die Kopplung
schon schlechter. Aber ggf. gut genug für die Anwendung.
Georg T. schrieb: > ich überlege gerade ob es nicht egal ist einen mehrfach OK nehmen, oder > mehrere einfach OKs die im selben Reel direkt hintereinanderliegen? > Müsste doch egal sein, oder? Das schrob ich oben schon: ArnoR schrieb: > Ich bin mir ziemlich sicher, dass man auch mit 2 getrennten gleichen > Kopplern... Die thermische Kopplung ist doch eigentlich nur dann nötig, wenn ein Element das andere auf die gleiche Temperatur mitnehmen (zwingen) muss. Wenn aber die Umgebung keine Störung durch einseitige Erwärmung/Kühlung liefert, und die Koppler wie in meiner Schaltung mit genau gleichen Betriebsbedingungen (also auch genau gleicher Verlustleistung) laufen, haben sie automatisch die gleiche Temperatur und dann ist keine thermische Kopplung nötig.
Hi, ich schaue gerade welche OKs man nehmen könnte. Hab jetzt hier einen 4x OK mit SOIC16 Package gefunden (LTV-844). Sein lineares Current-Transfer-Ratio hört aber irgendwo bei 20mA auf. Was gibt es denn für Möglichkeiten nur einen Teil des Stroms durch den HV-OK zu leiten? Also quasi ein Stromteiler? Der Spannungsabfall über die Diode ist wohl nicht zu vernachlässigen.... Oder kann man ganz einfach zwei Shunts (Verhältnis vielleicht 1:10) einbauen und nur über einen den OK laufen lassen? Schorsch
Georg T. schrieb: > Was gibt es denn > für Möglichkeiten nur einen Teil des Stroms durch den HV-OK zu leiten? Ja sach mal, liest du eigentlich die Beiträge? Die Frage ist schon beantwortet worden. Man schaltet die Eingangsseiten mehrerer OK mit Stromverteilungswiderständen parallel. Daher mein Vorschlag mit dem 4-fach Koppler. Der ILQ615 geht bis 60mA (also bis 180mA) und hat extrem gleiche IR-Dioden im Gehäuse. Mein Multimeter hat im Diodentest-Bereich identische Flussspannungen angezeigt. Wenn man anders teilen will, muss man die Diodenflussspannung anteilig nachbilden (was erhöhten Aufwand bedeutet) oder den Strom mit Stromquellen teilen (was auch erhöhten Aufwand bedeutet). Die PSpice-Simulation (nicht TINA) mit einem 4N25 zeigt übrigens, dass man etwa 3 Stromdekaden (1000:1) mit 1% Abweichung schaffen kann.
@ ArnoR (Gast) >Die Frage ist schon beantwortet worden. Man schaltet die Eingangsseiten >mehrerer OK mit Stromverteilungswiderständen parallel. Was auch nicht gerade im Sinne eines Shunts mit geringem Spannungsabfall ist . . . Ketzerische Grüße Falk ;-)
Falk B. schrieb: > Was auch nicht gerade im Sinne eines Shunts mit geringem Spannungsabfall > ist . . . Willst du jetzt im Ernst bei einem 500V-Netzteil wegen vielleicht 1-2V jammern? > Ketzerische Grüße Gleichfalls... ;-)
Hi, zickt Euch nicht an :-p ja, ich lese die Beiträge. Aber folgender Gedanke: Meine Schaltung ist bis jetzt durch den MOSFET begrenzt, ich könnte aber bis 200mA gehen. Ich würde die OKs ungern bei den maximum-ratings laufen lassen, die meisten gehen bis 50mA, d.h. ich bräuchte minimum 4 Stück, eher 6 auf der High-Seite. Daher mein Gedanke, anstelle eines Shunts, zwei zu nehmen und nur an einen die LED des OKs zu hängen. Auf der anderen Seite des "Vergleichsmopeds" müsste man natürlich diesen Stromteiler ebenso um die andere LEF implementieren damit gleiches gleiches bleibt spricht irgendwas dagegen? Mich würde weiterhin interessieren ab welchem Strom diese Schaltung eigentlich funktioniert, ab welchem Strom wird denn da nennenswert Licht emittiert? Schorsch
@Georg T. (microschorsch) >bis 200mA gehen. Ich würde die OKs ungern bei den maximum-ratings laufen >lassen, Sinnvolle Entscheidung. >Daher mein Gedanke, anstelle eines Shunts, zwei zu nehmen und nur an >einen die LED des OKs zu hängen. Auf der anderen Seite des >"Vergleichsmopeds" müsste man natürlich diesen Stromteiler ebenso um die >andere LEF implementieren damit gleiches gleiches bleibt >spricht irgendwas dagegen? Klingt nach einem ziemlichen Stunt. Würde ich nicht machen wollen. Tja, eine Diode kann man leider nicht per Shunt im Meßbereich erweitern. Dazu braucht man mindestens einen OPV, der als Spannungs-Stromwandler arbeitet. Dann brauchst du aber ne Stromversorgung auf HV-Potential. Das könnte man mit einer Z-Diode + Widerstand schaffen. Hmmm? Stromspiegel?
Jetzt stell dir mal vor, deine HighSide hat kein Konstantes Potential, also flattert, wie z.B. bei einer Strommessung von einem Boost Converter. Da wird die Lösung nicht funktionieren. Ich habe vor längerem mal einen HighSide Sigma Delta mit digitaler Isolation simuliert, das hat von den Ergebnissen richtig gut ausgesehen. Einfach einen OpAmp genommen, um Shunt hochzuverstärken (optional), und dann mit einem Komparator einen 1.Ordnung sigma delta gebaut. Ergebniss waren 10 bit Auflösung bei 1MHz Abtastrate bei 100MHz abtastrate. Vorteil ist, dein Potential von der HighSide kann ziemlich hin-und-her schwanken.
Georg T. schrieb: > Ich würde die OKs ungern bei den maximum-ratings laufen > lassen, die meisten gehen bis 50mA, d.h. ich bräuchte minimum 4 Stück, > eher 6 auf der High-Seite. Dann nimm doch 6 Koppler high-seitig. Wenn man low-seitig nur einen nimmt, ist allerdings die Verlustleistung in den Kopplern nicht mehr gleich, man bekommt dann Temperaturdifferenzen... Aber natürlich kann man auch low-seitig alle arbeiten lassen. Georg T. schrieb: > Daher mein Gedanke, anstelle eines Shunts, zwei zu nehmen und nur an > einen die LED des OKs zu hängen. Auf der anderen Seite des > "Vergleichsmopeds" müsste man natürlich diesen Stromteiler ebenso um die > andere LEF implementieren damit gleiches gleiches bleibt Verstehe nur "Bahnhof". Georg T. schrieb: > Mich würde weiterhin interessieren ab welchem Strom diese Schaltung > eigentlich funktioniert, ab welchem Strom wird denn da nennenswert Licht > emittiert? Steht auch schon da: ArnoR schrieb: > Die PSpice-Simulation (nicht TINA) mit einem 4N25 zeigt übrigens, dass > man etwa 3 Stromdekaden (1000:1) mit 1% Abweichung schaffen kann. Soll heißen: ab etwa 50µA je Koppler laut Simulation, gemessen habe ich in dem Bereich noch nicht. Georg T. schrieb: > zickt Euch nicht an Habe ich eigentlich anders aufgefasst
ArnoR schrieb: > Verstehe nur "Bahnhof". Hi, hab mal was vorbereitet (siehe Anhang) ich mache "oben" das gleiche wie "unten". Finde ich eleganter als 6 OKs zu nehmen. Auf diese Weise kann ich doch die sensitivität der Diode verringern. Klar, das ist besonders bei kleinen Strömen alles andere als linear, aber da ich doch oben das gleiche mache, wie unten.... Ist nicht ausgeschlossen, dass ich ein Brett vor dem Kopf habe ;-) Ich kann mit PSpice leider keine OKs simulieren, vielleicht kann mir ja mal jemand sagen, ob das blödsinn ist Schorsch
Georg T. schrieb: > ich mache "oben" das gleiche wie "unten". Finde ich eleganter als 6 OKs > zu nehmen. Auf diese Weise kann ich doch die sensitivität der Diode > verringern. Klar, das ist besonders bei kleinen Strömen alles andere als > linear, aber da ich doch oben das gleiche mache, wie unten.... Das hilft nichts, denn solange die Diode oben nicht leuchtet, also bis etwa 1V über den 20R (50mA) fließt auf der low-Seite *überhaupt kein Strom*. Da ist nichts mit "oben das gleiche wie unten".
ArnoR schrieb: > Das hilft nichts, denn solange die Diode oben nicht leuchtet, Ja - das war das Brett.... ja dann bleibt wohl nur noch der Stromspiegel.... gibt es integrierte Stromspiegel, die nicht 1:1 sind? Falls nicht, würde ich den "Stromteiler" 1:10 mit zwei Widerständen an einen Stromspiegel hängen und die Ausgangsseite des Stromspiegels an die LED des OKs. müsste doch gehen, oder? hm... ein Teil mehr... Stromspiegel ala BCV61 kost ja fast nix KORREKTUR: das geht auch nicht, dann hab ich da zwar keine Diode mehr im Strompfad aber die KE Strecke des Transistors. Wie kann ich denn einen ~1:10 Stromspiegel aufbauen? Schorsch
Hallo nochmal, das mit dem Übersetzungverhältnis hab ich jetzt durch googlen herausgekriegt, man müsste die Emitterwiderstände anpassen. Also quasi ein virtuelles GND unterhalb des Shunts anlegen. Dennoch hat man den Spannungsabfall der Kollektor-Emitter-Strecke. Wenn der Spannungsabfalls ~0.2V beträgt und bei 200mA über den Shunt 5V abfällt, fängt die LED unter 8mA nicht an zu leuchen, wie mir ArnoR erklärt hat -> das ist doch blöd! Die einzige Lösung die mir jetzt noch einfallen würde wäre ein Spannungs-Stromwandler (mit einem Opamp) - Falk hatte den Vorschlag vorhin schon gemacht. Da bleibt das Problem der Spannungsversorgung. Ich könnte einen Single-Supply Typen nehmen und mit einer Z-Diode die Spannung von ganz oben abgreifen. Über den MOSFET fallen sicherlich einige 10 oder 20V ab. Wenn der Shunt 20Ohm hat und der Referenzwiderstand des Wandler 200Ohm hat erreiche ich eine Stromabsenkung von 10:1. Daraufhin würde dann ArnoRs "OK-Vergleichsmoped" folgen. Könnt ihr mir folgen, oder soll ich nochmal aufmalen? Schorsch
Georg T. schrieb: > Die einzige Lösung die mir jetzt noch einfallen würde wäre ein > Spannungs-Stromwandler (mit einem Opamp)... Dann brauchst du aber mein Prinzip nicht. An so einem Krampf werde ich mich nicht beteiligen. Mit solchem Aufwand solltest du besser eine andere bekannte Lösung aufbauen. Du hast in dem anderen Thread von max. 100mA mit mindestens 1mA Auflösung gesprochen, dafür etwa war mein Schaltungsvorschlag gemacht. Der Sinn war, wie ganz oben beschrieben, mit möglichst wenigen Bauelementen eine gut funktionierende Schaltung zu zeigen.
Michael H. schrieb: > Ich habe vor längerem mal einen HighSide Sigma Delta mit digitaler > Isolation simuliert, das hat von den Ergebnissen richtig gut ausgesehen. > Einfach einen OpAmp genommen, um Shunt hochzuverstärken (optional), und > dann mit einem Komparator einen 1.Ordnung sigma delta gebaut. Ergebniss > waren 10 bit Auflösung bei 1MHz Abtastrate bei 100MHz abtastrate. Mit welchem Optokoppler, der ausreichend schnell ist?
Tcf K. schrieb: > Michael H. schrieb: >> Ich habe vor längerem mal einen HighSide Sigma Delta mit digitaler >> Isolation simuliert, das hat von den Ergebnissen richtig gut ausgesehen. >> Einfach einen OpAmp genommen, um Shunt hochzuverstärken (optional), und >> dann mit einem Komparator einen 1.Ordnung sigma delta gebaut. Ergebniss >> waren 10 bit Auflösung bei 1MHz Abtastrate bei 100MHz abtastrate. > > Mit welchem Optokoppler, der ausreichend schnell ist? Sowas macht man doch nicht mit OK...
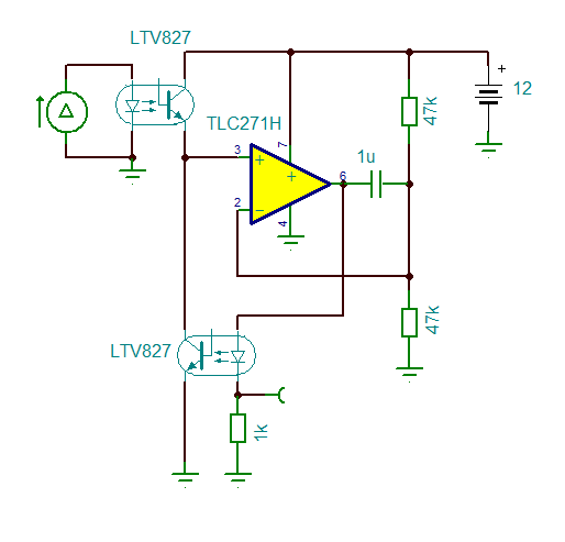
Es ist zwar schon einige Zeit vergangen, aber ich möchte nun noch eine gemessene Kennlinie zur OPV-Schaltung nachliefern. Alle Werte sind echt, nichts ist geschönt und der Optokoppler LTV827 wurde nicht auf gleiche Kennlinien der beiden Hälften ausgemessen. Die Kennlinie geht auch deutlich unter 1µA schön linear weiter, nur konnte ich das nicht genau messen. Im Anhang Die Schaltung und die gemessene Kennlinie. Über 10mA ist der TLC271 strommäßig überfordert. Höhere Ströme gehen mit der Schaltung aber problemlos, nur braucht man dann zusätzlich den pnp-Transistor oder einen OPV der mehr Strom liefern kann, z.B. TS921 o.ä..
Sieht gut aus Arno. Hast Du auch mal die Temperatur variert, z.B. RT + 10K und RT - 10K , und wie sensibele ist die Doppel_Opto Version darauf?
Andrew T. schrieb: > Hast Du auch mal die Temperatur variert, z.B. RT + 10K und RT - 10K , > und wie sensibele ist die Doppel_Opto Version darauf? Wenn man den Doppel-OK erwärmt, schafft man das kaum so, daß beide Hälften sich genau gleich erwärmen. Daher gibt es kurzzeitig eine Drift, die aber verschwindet, sobald sich die Temperatur über das Bauteil ausgeglichen hat. Pratisch wie folgt gemacht: Im Betrieb bei verschiedenen Strömen den auf 200°C geheizten Lötkolben kurzzeitig auf das Gehäuse gehalten und das dann in Polyesterwatte eingepackt. Damit ergibt sich ein Temperaturausgleich in ein paar Sekunden, und eine Abkühlung in ein paar Minuten.
Arno R. schrieb: > Wenn man den Doppel-OK erwärmt, schafft man das kaum so, daß beide > Hälften sich genau gleich erwärmen. Daher gibt es kurzzeitig eine Drift, > die aber verschwindet, sobald sich die Temperatur über das Bauteil > ausgeglichen hat. Darum gibt es ja auch spezielle, lineare Optokoppler ala IL300 & Co, wo man das schon optimiert hat. Man sollte das Rad nicht immer neu erfinden, schon gar nicht, wenn dann nur ein 8-Eck rauskommt. https://www.mikrocontroller.net/articles/Optokoppler#Lineare_Optokoppler Beitrag "Re: IL300: Dimensionierung der Teile" Dein Schaltungsprinzip ist zwar ganz nett, aber der Optokoppler aus mehreren Gründen ungeeignet. Vor allem, weil die Isolationsspannung der beiden Teile gegeneinander nicht sonderlich hoch ist. Für ein paar hundert Volt wird es reichen. IL300 & Co sind trotzdem besser. Klar, da braucht man einen Stromversorgung auf der isolierten Seite.
:
Bearbeitet durch User
Falk, war ja klar, daß du wieder nachtreten musst. Du hast meine zitierte Aussage auch falsch verstanden. Ich rede da von künstlicher, mutwilliger Erwärmung, die ich mit einem Lötkolben gemacht habe. Wenn man das mit dem IL300 macht, gibt es auch kurzzeitig diesen Effekt. Schließlich sind die Sende-/Empfangsdioden auch da räumlich getrennt. Im übrigen kann der IL300 nicht den geforderten geringen Strom und er braucht auf der High-Side einen Servo-Verstärker mit entsprechender Stromversorgung.
Falk B. schrieb: > aber der Optokoppler aus > mehreren Gründen ungeeignet. Vor allem, weil die Isolationsspannung der > beiden Teile gegeneinander nicht sonderlich hoch ist. Man kann getrennte Optokoppler verwenden: Beitrag "Re: Lineare High-Side-Strommessung mit Optokopplern"
Arno R. schrieb: >> mehreren Gründen ungeeignet. Vor allem, weil die Isolationsspannung der >> beiden Teile gegeneinander nicht sonderlich hoch ist. > > Man kann getrennte Optokoppler verwenden: Dann ist die thermische Kopplung noch schlechter, ebenso die Toleranzen der Stromübertragung etc. Es hat schon seinen Grund, warum abgeglichene Optokoppler wie IL300 existieren. Und auch dein Optokoppler mit Phototransistor ist bei weitem nicht so gut wie du glaubst, denn die Stromverstärkung ist bei denen auch ziemlich temperatur- und stromabhängig. Als Lösung in einem Hobbyprojekt mit moderaten Anforderung mag es reichen.
Die Temperatur- und Stromabhängigkeit der Stromverstärkung der Phototransistoren wird von der Schaltung ausgeregelt, das sieht man doch ganz klar in der oben gezeigten Kennlinie, die ist über 4 Decaden linealgerade. Das ist so ähnlich wie beim IL300, auch da ist die nackte (ungeregelte) Übertragungsfunktion stark temperatur und stromabhängig und muss ausgeregelt werden, siehe Anhang 12:46h. Und zur thermischen Kopplung: lies bitte was ich 12:49h verlinkt hatte. Auch das habe ich real überprüft.
Arno R. schrieb: > Die Temperatur- und Stromabhängigkeit der Stromverstärkung der > Phototransistoren wird von der Schaltung ausgeregelt, Das kann sie gar nicht, denn die ist nicht für zwei Optokoppler identisch! Das kann nur der IL300, wo die DREI Photodioen wirklich sehr ähnlich sind und eine als Korrekturmessung verwendet wird. > das sieht man doch > ganz klar in der oben gezeigten Kennlinie, die ist über 4 Decaden > linealgerade. Ist die gemessen oder simuliert? Außerdem garantiert bei konstanter Temperatur. > Das ist so ähnlich wie beim IL300, auch da ist die nackte > (ungeregelte) Übertragungsfunktion stark temperatur und stromabhängig > und muss ausgeregelt werden, siehe Anhang 12:46h. Unsinn. Sie ist zwar abhängig, aber mal sicher nicht so stark wir du hier behauptest. > Und zur thermischen Kopplung: lies bitte was ich 12:49h verlinkt hatte. > Auch das habe ich real überprüft. Das stimmt nur bedingt, wenn beide eben immer nahezu die gleiche, eher niedrige Temperatur haben. Leg deine Schaltung mal in einen Ofen und miss das mal solide durch. Dann reden wir weiter. Und selbst dann ist das nur das Ergebnis EINES Exemplars. Für ein Einzelstück mag das OK sein, für mehrere oder eine Serie eher nicht.
Falk B. schrieb: > Arno R. schrieb: >> Die Temperatur- und Stromabhängigkeit der Stromverstärkung der >> Phototransistoren wird von der Schaltung ausgeregelt, > > Das kann sie gar nicht, denn die ist nicht für zwei Optokoppler > identisch! Die stimmen gut genug überein, das zeigt ja die GEMESSENE Kennlinie. Falk B. schrieb: >> das sieht man doch >> ganz klar in der oben gezeigten Kennlinie, die ist über 4 Decaden >> linealgerade. > > Ist die gemessen oder simuliert? Die ist GEMESSEN, das steht auch oben im Beitrag. Hättest den nur lesen brauchen. Falk B. schrieb: > Außerdem garantiert bei konstanter Temperatur. Nein. Beim Strom von 1µA sind die Koppler kalt. Bei 10mA und 6V werden im Koppler etwa 140mW (CTR=1) verheizt, da wird der gut warm, Ptotmax=200mW bei (25°C) Falk B. schrieb: >> Das ist so ähnlich wie beim IL300, auch da ist die nackte >> (ungeregelte) Übertragungsfunktion stark temperatur und stromabhängig >> und muss ausgeregelt werden, siehe Anhang 12:46h. > > Unsinn. Sie ist zwar abhängig, aber mal sicher nicht so stark wir du > hier behauptest. Den Unsinn redest du. Die Kennlinie des IL300, die ich oben angehängt hatte (12:46) zeigt das ganz klar.
> Dann ist die thermische Kopplung noch schlechter, ebenso die Toleranzen > der Stromübertragung etc. Das ist natuerlich richtig, aber ich hab mir auch mal eine kleine Platine mit zwei normalen Optokopplern und den ueblichen OPVs zur linearisierung gemacht. Das geht schon als ausreichend kleine Platine welche man sich dann auf seine eigentliche Anwendung aufsteckt. Solange das dann alle in einem Gehäuse ist wo nicht die heissen Wuestenwinde direkt durchwehen geht das schon. Das hat dann den Vorteil das man moderne/andere Optokoppler verwenden kann und so die Bandbreite noch etwas erhoehen kann. Aber seitdem ich auf Si8931/2, SNR 76dB, Bandbreite 600khz, gestossen bin, bin ich von Optokopplern weg. .-) Mit Optokopplern bin ich analog nie ueber 200khz gekommen. Vanye
Arno R. schrieb: > Den Unsinn redest du. Die Kennlinie des IL300, die ich oben angehängt > hatte (12:46) zeigt das ganz klar. Und du glaubst, deine 08/15 Optokoppler sind besser? Träum weiter.
Arno R. schrieb: > Falk B. schrieb: >> Arno R. schrieb: >>> Die Temperatur- und Stromabhängigkeit der Stromverstärkung der >>> Phototransistoren wird von der Schaltung ausgeregelt, >> >> Das kann sie gar nicht, denn die ist nicht für zwei Optokoppler >> identisch! > > Die stimmen gut genug überein, das zeigt ja die GEMESSENE Kennlinie. Schwer zu glauben. Dann müßten die beiden ja SEHR ähnlich sein. >> Außerdem garantiert bei konstanter Temperatur. > > Nein. Beim Strom von 1µA sind die Koppler kalt. Bei 10mA und 6V werden > im Koppler etwa 140mW (CTR=1) verheizt, da wird der gut warm, > Ptotmax=200mW bei (25°C) Konstanter Umgebungstemperatur. Ok, die Schaltung hat schon ein paar nette Eigenschaften. u.a. daß die beiden Koppler mit praktisch identischen Arbeitspunkten betrieben werden. Trotzdem kann ich nicht so recht glauben, daß die SOOO gut funktioniert. Irgendwas stimmt nicht.
Falk B. schrieb: > Und du glaubst, deine 08/15 Optokoppler sind besser? Träum weiter. Wo habe ich das behauptet? Meine Schaltung ist viel einfacher als das Theater mit IL300 und der Versorgung auf der High-Side, außerdem kann die noch sehr kleine Ströme messen. Darauf kam es mir an. Falk B. schrieb: > Schwer zu glauben. > Trotzdem kann ich nicht so > recht glauben, daß die SOOO gut funktioniert. Irgendwas stimmt nicht. Ja, weil nicht sein kann, was nicht sein darf.
Arno R. schrieb: >> Trotzdem kann ich nicht so >> recht glauben, daß die SOOO gut funktioniert. Irgendwas stimmt nicht. > > Ja, weil nicht sein kann, was nicht sein darf. Richtig. Denn wenn das WIRKLICH so gut funktionieren würde, wäre diese Schaltung deutlich öfter im Einsatz und schon vor LANGER Zeit in Application Notes aufgetaucht. Ist sie aber nicht. Das hat einen Grund. Was auf jeden Fall fehlt sind 3 ECHTE Messungen. 1.) Messung des Verhaltens bei verschiedenen Strömen, wenn die länger anliegen. Wie lange hast du bei deinen Meßpunkten gewartet? 2.) Eine Messung mit verschiedenen Umgebungstemperaturen und dann auch wieder die Kennlinie über Strom. Lötkolben dranhalten reicht nicht. Denn dann sieht man nicht den konstanten Fehler bei veränderter Tempeatur 3) Eine Betrachtung und Test über große Stückzahlen. Klar, das ist bei Einzelstücken nicht nötig und praktisch eher aufwändig, wird aber ein Grund sein, warum die Schaltung nicht so einfach so gut funktioniert. 4) Langzeitkonstanz Warum läuft die Schaltung mit 12 und belastet jeden Ausgangstransistor mit 6V? Reichen da nicht auch 5V/2,5V?
Falk, du schnallst es nicht. Wenn ich den Strom umschalte, verändert sich die Kopplertemperatur. Das Stromübertragungsverhältnis der Schaltung (CTR~1) aber nicht. Es ist egal wie lange ich an den Messpunkten warte. Wenn ich den Lötkolben ranhalte und dann die paar Sekunden Temperaturausgleich abwarte, habe ich wieder das CTR~1 und messe während der dann folgenden langsamen Abkühlung des in Watte eigepackten Kopplers wieder ein konstantes CTR. Große Stückzahlen interessieren mich nicht, ich baue Einzelgeräte für mich selbst.
Falk B. schrieb: > Warum läuft die Schaltung mit 12 und belastet jeden Ausgangstransistor > mit 6V? Reichen da nicht auch 5V/2,5V? Der TLC271 kann da gerade noch die 10mA liefern, mit einem anderen FET-OPV kommt man sicher mit weniger Spannung aus, ich hatte damals aber nur die TLC27x/TS27x. Edit: Korrektur. Es liegt an dem 1k Low-Side-Widerstand. Die Messung sollte ohne Umschaltung von mindestens 1µ...10mA gehen, dann liegen an dem Widerstand 1mV...10V, das ging gerade so mit 12V Versorgung.
:
Bearbeitet durch User
Arno R. schrieb: > Falk, du schnallst es nicht. > > Wenn ich den Strom umschalte, verändert sich die Kopplertemperatur. Aber nicht in Millisekunden sondern eher viele Sekunden oder gar Minuten. > Das > Stromübertragungsverhältnis der Schaltung (CTR~1) aber nicht. Es ist > egal wie lange ich an den Messpunkten warte. Das wage ich zu bezweifeln. > Wenn ich den Lötkolben ranhalte und dann die paar Sekunden > Temperaturausgleich abwarte, habe ich wieder das CTR~1 Was heißt ~1? Angeblich ist die Schaltung doch so genau, dann muss man auch GENAU Zahlen nennen. Und das Diagramm ist schön, zeigt aber nicht die Abweichungen, die da sein MÜSSEN! Also bilde mal die Differenz der Ströme und erstelle ein Diagramm. > und messe während > der dann folgenden langsamen Abkühlung des in Watte eigepackten Kopplers > wieder ein konstantes CTR. Unsinn. Damit sieht du nur, daß bei Raumtemperatur alles ist wie es ist. > Große Stückzahlen interessieren mich nicht, ich baue Einzelgeräte für > mich selbst. Schon klar.
Falk B. schrieb: >> Wenn ich den Strom umschalte, verändert sich die Kopplertemperatur. > > Aber nicht in Millisekunden sondern eher viele Sekunden oder gar > Minuten. Das spielt doch gar keine Rolle, beide Koppler verändern ihre Temperatur genau gleich, es gibt keine nenneswerte Differenz, das CTR der Schaltung bleibt. Falk B. schrieb: >> und messe während >> der dann folgenden langsamen Abkühlung des in Watte eigepackten Kopplers >> wieder ein konstantes CTR. > > Unsinn. Damit sieht du nur, daß bei Raumtemperatur alles ist wie es ist. Unsinn redest wieder du. Der Koppler hat nach der Lötkolbenaufheizung vielleicht 70 oder 90°C und kühlt sich dann langsam ab, nix Raumtemperatur. Falk B. schrieb: > Und das Diagramm ist schön, zeigt aber nicht > die Abweichungen, die da sein MÜSSEN! Also bilde mal die Differenz der > Ströme und erstelle ein Diagramm. Weißt du, wenn dich das so sehr interessiert, dann mach es doch selbst. Dir kann man doch eh gar nichts recht machen. Mit diesem Beitrag ist für mich jetzt auch Schluss mit der Diskussion mit dir.
Vanye R. schrieb: > Mit Optokopplern bin ich analog nie ueber 200khz gekommen. Mit 6N135/6N136 kommt man analog leicht in den MHz-Bereich, auch mit Standard-Kopplern kommt man über 200kHz. Ich habe mal einen Kopfhörerverstärker mit Optokopplern (ILQ615) gebaut, der volle Leistung bis ~300kHz liefert.
:
Bearbeitet durch User
> Mit 6N135/6N136 kommt man analog leicht in den MHz-Bereich, auch mit > Standard-Kopplern kommt man über 200kHz. Gut, dann zeig mir damit eine Schaltung wo ein Sinus 1Vss/1Mhz reingehen und hinten wieder rauskommen. Man lernt ja gerne dazu! Vanye
Vanye R. schrieb: > Gut, dann zeig mir damit eine Schaltung wo ein Sinus 1Vss/1Mhz reingehen > und hinten wieder rauskommen. Im Anhang eine Schaltung bei der +-1Vp, also 2Vpp Rechteck 1MHz reingehen und auch wieder rauskommen, demnach etwas schärfer als verlangt. Die 137k sind zur Kompensation des Basistromes des rechten npn. Simuationsmodell von Vishay.com. Natürlich muss in der Praxis die Versorgung der rechten OK galvanisch von der der linken OK getrennt sein, in der Simu ist das aber egal.
:
Bearbeitet durch User
Die Bandbreite läßt sich auch erhöhen indem man den Optotransistor in eine Cascodestufe einbaut so dass er mit konstanter CE-Spannung betrieben wird.
Sinus != Rechteck! Wie willst du mit deiner Schaltung analoge Daten, wie z.B Highside gemessene Stromwerte aus dem Betreff uebertragen? Vanye
Vanye R. schrieb: > Sinus != Rechteck! Wie willst du mit deiner Schaltung analoge Daten, wie > z.B Highside gemessene Stromwerte aus dem Betreff uebertragen? Das ist doch wohl nicht dein ernst, oder etwa doch? Die Schaltung wird analog mit einem Rechteck angesteuert. Damit erkennt man die Grenzen der Schaltung viel besser als mit einem Sinussignal, z.B. die max. Slew Rate. Außerdem sieht man im Frequenzgangplot, daß die Schaltung breitbandig eine Verstärkung von 1 hat. Das wäre unmöglich, wenn die digital arbeiten würde. Aber wenn es dich beruhigt, bitte, im Anhang das Sinussignal.
Mark S. schrieb: > Die Bandbreite läßt sich auch erhöhen indem man den Optotransistor in > eine Cascodestufe einbaut so dass er mit konstanter CE-Spannung > betrieben wird. Ja, das ist klar. Damit kommt man auch mit Standardkopplern ziemlich weit. Aber denk mal daran was das für eine Schaltung geworden wäre, da hätte ich mir wieder anhören müssen, "was für ein riesiger Aufwand...".
Von welcher Potenzialdifferenz sprechen wir denn? Muss es unbedingt analog sein? Mir würde auf Anhieb ein INA219 oder Derivat einfallen plus ein ISO1540 (isoliert mindestens 250V RMS nach CQC). Die Recom RxxP2xx Series sind ebenfalls für dauerhafte 250 VAC RMS Isolation spezifiziert.
Marek N. schrieb: > Muss es unbedingt analog sein? Ja. Marek N. schrieb: > Mir würde auf Anhieb ein INA219 oder Derivat einfallen plus ein ISO1540 > Die Recom RxxP2xx Sowas ist hier bitte nicht das Thema!
Dann halt eben ein V-F-Converter, Optokoppler und F-V-Converter.
> Dann halt eben ein V-F-Converter, Optokoppler und F-V-Converter.
So in der Richtung wird der von mir angegebene Koppler von Silabs
arbeiten, alles in einem Gehaeuse...
Vanye
Vanye R. schrieb: > So in der Richtung wird der von mir angegebene Koppler von Silabs > arbeiten, alles in einem Gehaeuse... Nicht ganz. Die meisten moderen Analogkoppler arbeiten intern digital mit Sigma-Delta Modulation. Das ist besser und bietet mehr Bandbreite. Siehe z.B. den ACPL-C870.
Bitte melde dich an um einen Beitrag zu schreiben. Anmeldung ist kostenlos und dauert nur eine Minute.
Bestehender Account
Schon ein Account bei Google/GoogleMail? Keine Anmeldung erforderlich!
Mit Google-Account einloggen
Mit Google-Account einloggen
Noch kein Account? Hier anmelden.












