Hallo, ich habe bei ersten Messungen an einer Referenz LM399 kleine Sprünge in der Ausgangsspannung festgestellt. Messaufbau: LM399 (gesteckt in IC-Fassung) ohne Heizspannung betrieben in einem Karton in der Klimakammer aufgeheizt. Spannungsmessung mit Keithley 2000 Temperaturmessung mit Keithley 173 und PT100-Fühler Ich kann mir die Sprünge in der angehängten Grafik nicht erklären. Löst das erste Aufheizen Spannungen im Aufbau bzw. im IC selbst ? Hat jemand diesen Effekt schon mal beobachtet ? Gruß Marcus
Es scheint alle 2 mV zu passieren, auch ganz vorne bei 100 s (15°C) sieht es so aus. Das deutet auf einen Fehler beim Messen hin, aber bei dem 6½-stelligen DMM sollte es nicht daran liegen. Dennoch würde ich es mal mit einem anderen DMM vergleichen.
Wenn diese Effekte nur im Vorgang des Aufheizens/Abkühlens auftreten tippe ich mal auf Thermospannungen durch die IC-Fassung. Dann könntest Du testweise die Beinchen des LM399 über Drähte direkt anzubinden - ohne Fassung. Gruß Stefan
Das sieht nicht nach Thermospannungen aus, sondern eher nach Schwingungen oder starkem Popcorn Rauschen bei einigen bestimmten Arbeitspunkten. Das kann ggf. auch von der Stromquelle und der Restlichen Schaltung kommen.
Stefan D. schrieb: > Thermospannungen durch die IC-Fassung Ich glaube, damit sind mechanische Spannungen gemeint, welche durch die Temperatur verursacht werden, und keine elektrischen.
Mechanische Spannungen würden sich nicht spiegelsymmetrisch auswirken und auch nicht auf dem Hin- und Rückweg an der gleichen Stelle auftreten. Thermospannungen verursachen keine Sprünge. Auch ich würde im Rest suchen, z. B. beim DMM oder bei der Software, die die Messwerte in ein Diagramm umsetzt. Also mit einem weiteren DMM messen!
Hallo, das ist nicht normal. Auch Popcorn-Rauschen ist eher im Bereich maximal 1-2 ppm und würde bei der vorhandenen Auflösung gar nicht auffallen. Ich tippe entweder auf HF-Einstrahlung (Schaltnetzteil?) und variable Kabelverlegung (parasitäre Kapazitäten). -> Ich würde auf jeden Fall einen 100nF Kondensator parallel zur Z-Diode des LM399 schalten um diese Einflüsse zu reduzieren. Oder variable Geometrie. Die LM399 ist lageabhängig. Auf der rechten oder linken Seite hat man andere Spannung als kopfüber oder in aufrechter Lage. Besonders schön sieht man das beim K2000. Rechts und links hochkant ergibt sich die größte Differenz. Je nach Exemplar habe ich da bis zu 28 ppm Unterschied gemessen. Btw. der unbeheizte Temperaturkoeffizient bei der LM399 ist Ausgangsspannungsabhängig. Den kleinsten erhält man wenn man Exemplare heraussucht die zwischen 6850 und 6900 mV haben. 7040 mV sind da weit daneben. Gruß Anja
Wenn ich die Zeitskala richtig interpretiere, kommen die Störungen ziemlich genau im Abstand von einer Stunde (0,36*10^4s). Da tippe ich eher auf makroskopische "Einstreuungen" (z.B. Arbeitskollegen, die auf einen Kaffee vorbeischauen und sich auf den Labortisch setzen..)
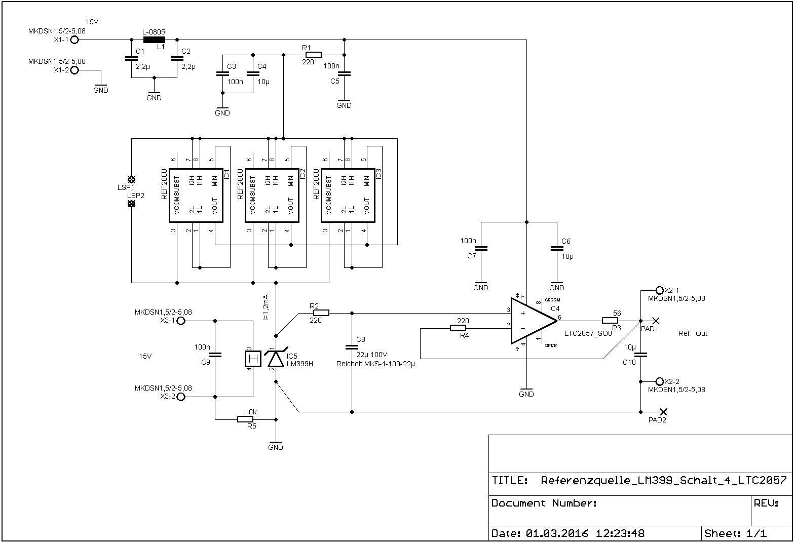
Hallo, Anja schrieb: > Ich würde auf jeden Fall einen 100nF Kondensator parallel zur Z-Diode > des LM399 schalten um diese Einflüsse zu reduzieren. am Ausgang der Z-Diode liegt ein Tiefpass 220Ohm 2,2µF. HF- kann man fast ausschließen. Der LM war "stehend" bei der Messung. Achim S. schrieb: > Da tippe ich > eher auf makroskopische "Einstreuungen" Ich werde die Messung wohl noch mal machen und die Raumtemperatur zusätzlich mitschreiben. Gruß Jan
Jan schrieb: > Ich werde die Messung wohl noch mal machen und die Raumtemperatur > zusätzlich mitschreiben. Aber paß auf daß keiner eine Zeitschrift während der Messung auf dem Keithley ablegt. ;-) Ich würde den Temperatursensor dort installieren. Jan schrieb: > am Ausgang der Z-Diode liegt ein Tiefpass 220Ohm 2,2µF. HF- kann man > fast ausschließen. Die +Versorgungen sind ja nach allen Regeln der Kunst abgeblockt. Aber ansonsten sehe ich nur lauter undefinierte HF-Pfade in Deinem Aufbau: Die GND-Leitungen sind völlig undefiniert. Ein Beispiel: Bei der LM399 ist das Metallgehäuse an Pin 4. Dieses "strahlt" Kapazitiv gegen Umgebung ab. Also die Störungen die ungefiltert über Pin 1+2 in die LM399 hereinkommen werden an der Substratdiode gleichgerichtet. Ich würde niemals Pin 2 und Pin 4 nur hochohmig verbinden. Entweder direkt kurzschließen oder über Abblockkondensatoren (falls -15V Versorgt) definierte Verhältnisse erzeugen. Die Konstantstromquelle würde ich auch erst mal durch einen 6K8-Widerstand ersetzten. (Bei mir hat eine LM334-Konstantstromquelle ohne zusätzliche Abblockmaßnahmen ebenfalls Ärger bereitet). Gruß Anja
Hallo, vielen Dank für die Tipps. Anja schrieb: > Ich würde niemals Pin 2 und Pin 4 nur hochohmig verbinden. > Entweder direkt kurzschließen oder über Abblockkondensatoren Also R5 noch mit 100nF-1µF überbrücken. Anja schrieb: > Aber ansonsten sehe ich nur lauter undefinierte HF-Pfade in Deinem > Aufbau: Welche HF-Pfade gibt es noch ? Die Ein- bzw. Ausgänge sind mit Kondensatoren geblockt, der Bottom-Layer ist direkt am Pin 2 vom LM angeschlossen und sonst nirgends weiter. Pin 2 ist „Sternpunkt“ für Ein- bzw. Ausgang. Gegen "Zugluft" kommt die Schaltung später noch in eine kleine Kupferblech-Kiste. Das mit der Stromquelle ist ein guter Einwand. Kommt bei der nächsten Messung erst mal raus. Gruß Jan
Der OP als Spannungsfolger ist so auch an der Grenzen zum schwingen: Da fehlt noch ein Kondensator als direkte schnelle Rückkopplung, ohne den Umweg über das Filter. 56 Ohm am Ausgang des OPs sind auch recht wenig. HF Störungen kann man sich bei der Platine ohne Gehäuse so auch leicht einfangen - etwa das Handy vom Nachbarn.
Bitte melde dich an um einen Beitrag zu schreiben. Anmeldung ist kostenlos und dauert nur eine Minute.
  
  Bestehender Account
  
  
  
  Schon ein Account bei Google/GoogleMail? Keine Anmeldung erforderlich!
Mit Google-Account einloggen
Mit Google-Account einloggen
  Noch kein Account? Hier anmelden.



