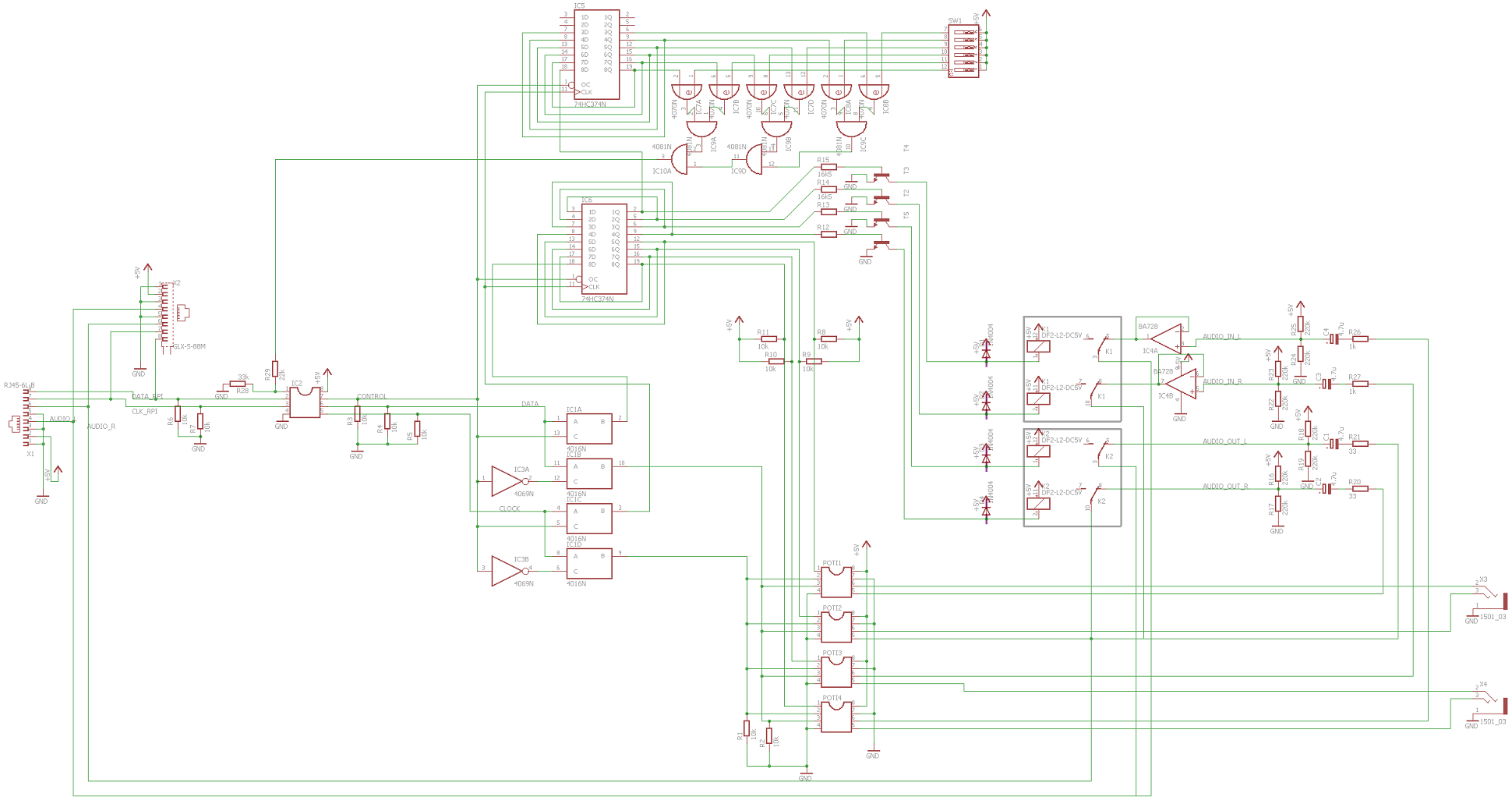
Hallo, folgende Idee habe ich schon länger im Kopf und möchte die jetzt mit eurer Hilfe umsetzen: Alle Lautsprecher (momentan drei, soll aber erweiterbar sein), und alle Soundquellen (TV, Radio etc.) sind verbunden und individuell an- und ausschaltbar. (Beitrag "Audio GND nutzen") Die Lösung aus dem Thread "Audio GND" funktioniert so weit, als neue "Version" soll jetzt aber auch die Lautstärke der einzelnen Geräte individuell steuerbar sein. Angehängt habe ich einen Schaltplan, der leider etwas unübersichtlich aussieht. Deshalb einige Erklärungen: -Ein Raspberry Pi steuert das ganze System -Alle Module sind über Ethernet-Kabel verbunden -Es gibt eine DATA und eine CLOCK Line, über die der Raspberry mit den Attinys kommunizieren soll -Die Attinys regeln dann entsprechend ihr Modul, also schalten Audio-Input oder -Output an/aus oder ändern die Lautstärke -Um den Schaltplan wenigstens etwas leserlich zu halten, habe ich die Pulldown Widerstände an den Flipflops weggelassen (10k gegen GND) Meine Fragen: -Was haltet ihr von der Umsetzung? -Was passiert, wenn der Audio-Output von einem Modul aktiv ist, das Potentiometer aber auf GND gestellt ist? Wird dann das ganze System keine Lautstärke mehr haben? Wenn Ja, kann man das vermeiden, oder den Effekt geringer halten? Danke Alex
Alexander W. schrieb: > Die Lösung aus dem Thread "Audio GND" funktioniert so weit, als neue > "Version" soll jetzt aber auch die Lautstärke der einzelnen Geräte > individuell steuerbar sein. M.E. macht es dann keinen Sinn, die Lautsprecher zu schalten. Man nimmt besser für jeden Raum einen eigenen Verstärker mit Lautstärkeeinstellung. Fürs Wohnzimmer kann man dann ja einen qualitativ besseren als für die Küche nehmen.
Danke erstmal für deine Antwort. Der Vorteil des Systems soll es sein, dass man die Lautstärke mit dem Handy über den Raspberry steuern kann... Und, warum macht es keinen Sinn die Lautsprecher zu schalten? Wenn ich nicht in der Küche bin, muss da ja auch keine Musik laufen.
Lautsprecher hängen im Allgemeinen in einem Kreis mit (relativ) hoher Leistung. Je nach Art des Verstärkers kann es ordentlich krachen, wenn man die Lautsprecher umschaltet. Manche Verstärker mögen es auch niht, wenn man sie von Volllast auf Leerlauf schaltet oder umgekehrt. Besser ist es, komplette, eigenständige Verstärkermodule zu bauen, an denen der Lautsprecher ständig angeklemmt ist. Jedes Modul erhält eine eigenständige Lautstärkeeinstellung und einen Quellenumschalter, falls nötig. Die Audiodaten überträgt man am besten per Digitalstream (SPDIF beispielsweise), dann hat man kein Problem mit Brumm und bei optischer Verbindung auch keine Erdschleife. Alternativ käme Bluetooth oder WiFi in Frage. Dann wird's aber schnell kompliziert.
Bitte melde dich an um einen Beitrag zu schreiben. Anmeldung ist kostenlos und dauert nur eine Minute.
Bestehender Account
Schon ein Account bei Google/GoogleMail? Keine Anmeldung erforderlich!
Mit Google-Account einloggen
Mit Google-Account einloggen
Noch kein Account? Hier anmelden.
