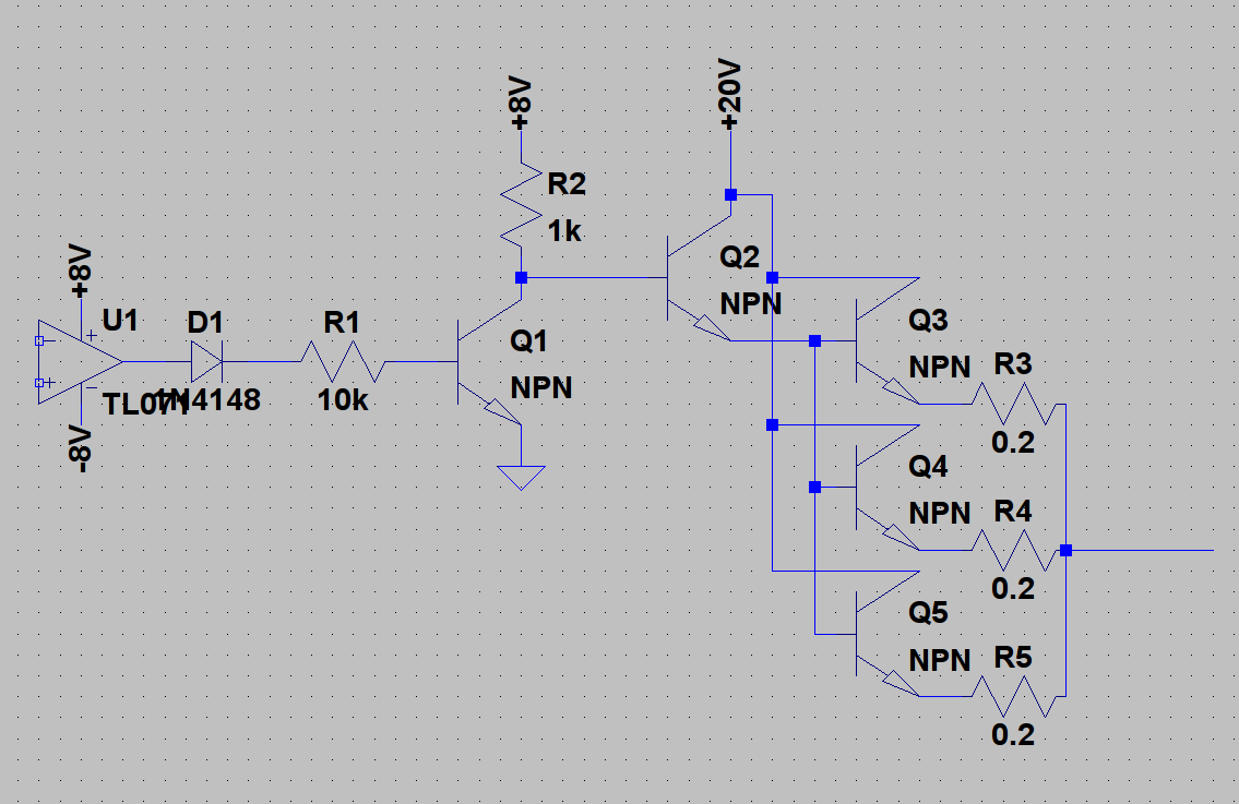
Hi, ich habe einen Trafo und ein Kühlblech mit Transistoren ausgegraben und daraus eine einstellbare Spannungsquelle gebaut, mit der ich auch im Winter nicht frieren muss :) Funktioniert auch (mit max 4A für eine Stunde mit lauter Kühlung getestet), aber der Aufbau ist bestimmt nicht optimal. Ich habe keine Erfahrung mit Transistor-Schaltungen und lese mich gerade im Elko ein. Die "Endstufe" besteht aus 4 MJ15003G (3 eingezeichnet), die auf dem Blech montiert waren. Den maximalen Strom habe ich mit (kurzzeitig) 10 A angesetzt. Q2 ist ein TIP41C, Q1 ein BC550B. Ist es richtig, zwischen R1 und Q1 keinen Spannungsteiler gegen Masse einzubauen? Meine Überlegung: Mit Spannungsteiler müsste der OP mehr Strom liefern, um den gleichen Strom in Q1 zu drücken. Andererseits schließt Q1 eventuell schneller, wenn man einen Widerstand gegen GND verbaut? Einige Netzteile haben das ja in der Endstufe. Bei den MJ15003G ist beim beta / hfe ein Bereich angegeben. Wenn ich das durchrechne, erhalte ich eine große Spanne für den benötigten Basisstrom. Vermutlich muss ich den ungünstigsten Fall / höchsten Basisstrom / niedrigstes beta annehmen und die Schaltung so auslegen? Die 8V-Versorgung ist stabilisiert. Ich denke, ein einfacher Widerstand reicht als Konstantstromquelle für Q2 aus. R1 würde ich gerne verkleinern und D1 durch eine LED ersetzen. In dem Fall müsste ich vermutlich doch einen Spannungsteiler gegen Masse einbauen um den Basisstrom von Q1 zu begrenzen? Q2 benötigt wohl im worst case um die 30 mA an der Basis. Daher habe ich Q1 eingefügt. Wenn ich für Q2 1,7V (Darlington-Stufe, also 2 Transistoren hintereinander) annehme, fallen an R2 6,3V ab. Geteilt durch 30mA wären 210 Ohm. Richtig gedacht? Danke! Chris
> Chris schrieb: > Die "Endstufe" besteht aus 4 MJ15003G (3 eingezeichnet), die auf dem > Blech montiert waren. Den maximalen Strom habe ich mit (kurzzeitig) 10 A > angesetzt. Q2 ist ein TIP41C, Q1 ein BC550B. > Ist es richtig, zwischen R1 und Q1 keinen Spannungsteiler gegen Masse > einzubauen? Ist nicht nötig, würde aber auch nicht schaden. Einerseits wird die Dynamik verbessert, aber auch die Störfestigkeit. > Bei den MJ15003G ist beim beta / hfe ein Bereich angegeben. Wenn ich das > durchrechne, erhalte ich eine große Spanne für den benötigten > Basisstrom. Vermutlich muss ich den ungünstigsten Fall / höchsten > Basisstrom / niedrigstes beta annehmen und die Schaltung so auslegen? Im Prinzip ja, wenn du keine genaueren Infos über die Transitoren hast. Aber bei einem Bastelprojekt kannst du ja auch die notwendigen Basiströme ausmessen. In der Regel wirst du nicht die mininmale Stromverst. ermitteln, zumal du ja auch nicht den Kollektorstrom von 5A ausnutzen willst. > Die 8V-Versorgung ist stabilisiert. Ich denke, ein einfacher Widerstand > reicht als Konstantstromquelle für Q2 aus. Die Endstufe an 20V zu hängen, dann aber über R2 den Basistrom von 8V zu holen, das wird nicht funktionieren. Denke auch mal darüber anch, den Q2 als pnp-Typ zu nutzen. > R1 würde ich gerne verkleinern und D1 durch eine LED ersetzen. In dem > Fall müsste ich vermutlich doch einen Spannungsteiler gegen Masse > einbauen um den Basisstrom von Q1 zu begrenzen? Der Basisstrom stellt sich durch die Regelschleife ein. Aber durch eine niederohmigere Beschaltung mit R von Basis gegen Masse erreichst du einen ausreichenden LED-Strom. > Q2 benötigt wohl im worst case um die 30 mA an der Basis. > Bei einem minimalen Beta von 25 bei 10A Kollektorstrom muss der Treiber Q2 max. ca. 400mA liefern. Praktisch werden es wohl nur 150...200mA sein. Dafür braucht es bei einem Beta angenommen 50 nur ca. 8mA an der Basis. > Daher habe ich Q1 eingefügt. Ich denke, so funktioniert die Schaltung eh nicht. Wenn du möchstest, dann schau dir meine alten Schaltungen mal an. Die sind auch alle praktisch umgesetzt worden. http://uwiatwerweisswas.schmusekaters.net/Uwi/ELEKTRONIK/StromVersorgung/ALTE_NT/ Gruß Öletronika
Hallo Öletronika, vielen Dank! > Die Endstufe an 20V zu hängen, dann aber über R2 den Basistrom von 8V zu > holen, das wird nicht funktionieren. Richtig... aus meinem Schaltbild ging nicht hervor, dass die Schaltungsmasse, auf die sich auch die Hilfsspannungen beziehen, am positiven Ausgang des Netzteils hängt. Somit sind die 8V immer 8V über Emitter, abzüglich Spannungsabfall der Emitterwiderstände. > Ich denke, so funktioniert die Schaltung eh nicht. Doch, sie läuft sogar ganz gut :) Das Bild zeigt Lastwechsel von 0,5 auf 4A bei einer eingestellten Spannung von ca. 10 V.
(Kanal 2 blau ist die Spannung, Kanal 1 gelb war glaube ich die Spannung an der Basis von Q2.
Chris schrieb: > Richtig... aus meinem Schaltbild ging nicht hervor, dass die > Schaltungsmasse, auf die sich auch die Hilfsspannungen beziehen, am > positiven Ausgang des Netzteils hängt. Somit sind die 8V immer 8V über > Emitter, abzüglich Spannungsabfall der Emitterwiderstände. Lass die Invertierung durch Q1 sein und hänge Q2 direkt an den OpAmp, das erleichtert die Stabilität. Vermutlich willst du einen zweiten OpAmp diodenentkoppelt dazubauen. Der Teil deiner Schsltung den du gezeigt hast, ist nur der halbe, die Rückkopplung mit Sollwerten und Schleifenkomoensation ist ebtscheidend.
Hallo, > Chris schrieb: > Richtig... aus meinem Schaltbild ging nicht hervor, dass die > Schaltungsmasse, auf die sich auch die Hilfsspannungen beziehen, am > positiven Ausgang des Netzteils hängt. Ok, dann geht das natürlich. Nur konnte man dies ja nicht aus der Schaltung entnehmen, weil die 8V ja nicht als unabhängig von den 22V gekennzeichnet sind. Ich meine, dass du den Transistor Q1 trotzdem nicht benötigst. Jeder zusätzliche Transistor wird die Regeldynamik verschlechtern. Wenn Q2 nicht gerade einen sehr mieses Beta hat, dann brauchst du auch nur wenige mA Basisstrom an Q2. Und wenn du schon so ein Netzteil selber bastelst, dann überlege doch mal, ob du nicht auch gleich eine Stromquellenschaltung mit vorsehen willst. Wie weit willst du es mit dieser Stromversorgung den treiben? Soll es eher schnell und günstig werden oder eher Richtung high-end? Gruß Öletronika
Hallo MaWin, das war mein erster Ansatz, aber der Strom des Operationsverstärkers reicht wohl nicht. Ob ich eine einstellbare Strombegrenzung einbaue, weiß ich noch nicht. Die restliche Schaltung folgt.
Ich denke, es soll erst einmal eine simple Spannungsregelung werden. Eigentlich wollte ich nur mit den ausgeschlachteten Transistoren etwas sinnvolles basteln :) Beim MJ15003G messe ich hfe=62, für 10 A bräuchte ich also 160 mA Basisstrom. Geteilt durch 30 (hfe TIP41C) sind 5,3 mA. Demnach geht es tatsächlich ohne Q1, wobei beta laut Datenblatt auch weniger sein kann. Ich hätte noch einen BD437 (hfe 85-375, gemessen 300), damit probiere ich es morgen mal.
Chris schrieb: > Beim MJ15003G messe ich hfe=62 gemessen bei 10A Kollektorstrom? Das glaub ich nicht!
Stimmt. Das ist ja nicht konstant. Also rechne ich mit den Werten aus dem Datenblatt: 25 für MJ15003G und 30 für BD437. Macht z.B. 13 mA für 10 A und 11 mA für 8A. Wo sehe ich denn im Datenblatt, welche Ströme ein TL074 liefern kann? Laut Tabelle im Wiki sind es 20 mA. http://www.ti.com/lit/ds/symlink/tl072.pdf Wäre ein Mosfet anstelle von Q2 eine Alternative? Ich habe mehrere IRLZ34N.
Ich habe aus den 8 V über einen Widerstand+Poti 5-35 mA Basisstrom erzeugt und dann entsprechend vom Operationsverstärker weg ziehen lassen. Ergebnisse: - Ab einem Stromfluss von etwa 15 mA lassen sich die Transistoren nicht mehr sperren, d.h. der Op schafft das nicht. Daher Strom auf 10 mA eingestellt (5 mA reichen für 4,7 A). - Transienten nun +-1 V, weitere Verkleinerung des Kondensators in der Gegenkopplung am OP lässt die Schaltung instabil werden. Somit deutlich schlechter als im Beitrag Beitrag "Re: Operationsverstärker -> Vorstufe -> Endstufe für Netzteil" mit Q1 Wie ist denn die dort Ausregelung einzuordnen? Gut, schlecht?
Ich habe die Schaltung nochmal neu auf dem Steckbrett gebaut. Die Schaltung ist stabil und hält die Spannung am Ausgang schön konstant. Bei schnellen Lastwechseln 0,5 auf 4 A und zurück entstehen aber 500-700 mV Transienten, je nach C1 680p oder 1N.
D1 und D2 müssen natürlich anders rum.
erweitert für Simulation und als PI-Regler.
Hi, Ich habe eine Strombegrenzung hinzugefügt. In der Simulation sieht beides ganz gut aus. Den Spannungsregler habe ich auf dem Steckbrett aufgebaut. Mit dem TL074 war die Stabilität nicht gut. Mit dem TL084 hingegen konnte ich den Kondensator in der Rückkopplung sogar entfernen. Dadurch verschwanden die Transienten, aber die Regelung oszillierte mit geringer Amplitude. Kann ich das unterbinden, ohne den Regler zu verlangsamen? Bei der Stromregelung habe ich anstelle des Kondensators einen hochohmigen Widerstand eingefügt, wie ich es in einer anderen Schaltung gesehen habe. Nach meinem Verständnis unterscheidet sich das nicht von einer Beschaltung ohne Kondensator. Es ist dann doch ein Komparator? Wozu dient der Widerstand? Was kann / sollte ich noch verbessern? Sind grobe Fehler drin? Wenn ja, welche? Danke! Gruß, Chris
Der Widerstand in Reihe zu C1 ist schon ganz passend. Damit hat man eine Freiheit mehr für den Abgleich, wie schon geschrieben als PI Regler. In Grenzen kann C4 den ersetzen, aber damit bekommt der OP eine kapazitive Last an den Ausgang. Mit dem Widerstand in Reihe zu C1 muss C4 dann entfallen. Der Kondensator C2 (am Ausgang) sollte ggf. größer werde. Dabei kann es für die Stabilität auch auf den ESR ankommen. Da können durchaus 100 µF als Elko (mit ESR wohl so im 0.1 - 1 Ohm Bereich) und parallel 100 nF als Folie / Keramik (low ESR) sinnvoll sein. R10 ist für so viel Strom vergleichsweise groß. Normal dürfte der Shunt eher kleiner die Emitterwiderstände (parallel) sein. Also eher 0.05 Ohm statt 0.33. Wie gut die Regelung etwa ist kann man z.B. an der Ausgangsimpedanz sehen: Die bekommt man etwa per AC Simulation mit AC in der Stromquelle als Last (mit DC Anteil für den Arbeitspunkt), und dann die Ausgangsspannung anzeigen.
Hallo, > Chris schrieb: > Ich habe eine Strombegrenzung hinzugefügt. In der Simulation sieht > beides ganz gut aus. dann kann es in Praxis auch ganz gut funktionieren, allerdings sind besonders Probleme der Dynamik und Stabiltät oft von den konkreten Parametern der eingesetzen BE abhängig, so dass es dann auch zu etwas anderen Ergebnissen kommen kann. Am Ende mußt du die fertige Schaltung erproben und optimieren. > Den Spannungsregler habe ich auf dem Steckbrett aufgebaut. Mit dem TL074 > war die Stabilität nicht gut. Mit dem TL084 hingegen konnte ich den > Kondensator in der Rückkopplung sogar entfernen. Dadurch verschwanden > die Transienten, aber die Regelung oszillierte mit geringer Amplitude. > Kann ich das unterbinden, ohne den Regler zu verlangsamen? Naja, das hängt schon zusammen. Es schwingt, wenn die Schleifenverstärkung groß genug ist und die Phasendrehung in der Regelschleife ebenfalls groß genug wird. Wenn man die Regelung schneler macht, provoziert man auch eher Schwingverhalten. > Bei der Stromregelung habe ich anstelle des Kondensators einen > hochohmigen Widerstand eingefügt, wie ich es in einer anderen Schaltung > gesehen habe. Nach meinem Verständnis unterscheidet sich das nicht von > einer Beschaltung ohne Kondensator. Ich meine, R16 ist eine Gegenkopplung. Reduzierung der Verstärkung reduziert auch Schwingneigung. Sonst würdd der OPV mit der max. Verstärkung laufen, die er hat. > ist dann doch ein Komparator? Nein > Was kann / sollte ich noch verbessern? Sind grobe Fehler drin? Wenn ja, > welche? Es gibt viel Punkte,, die man da berücksichtigen kann. Je nach Bedarf muss man aber Kompromisse machen. Entweder schnelle Spannungsregelung oder feine Stromregelung oder max. Stabilität auch bei kritischen Lasten (z.B Motoren) usw. Alles gleichzeitig wird nicht möglich sein. Dazu kommen Aspekte der Messgenauigkeit für Strom und Spannung, wenn man auch Einbauinstumente mit vorsieht. 1) Der OPV TL07x oder TL08x hat einen recht großen Offset. In Verbindung mit hoher Verstärkung bekommst du einen gewissen Offsetfehler. Da gibt es inzwischen auch besseres. 2) Wenn man den Strom auch rel. genau messen will, dann erzeugen die Spannungteiler für die Spannungregelung einen Fehlstrom. Bei meinen Entwürfen für Laborn-NT habe ich deshalb einen Spannungfolger zur Entkopplung dazwischen gesetzt, damit dieser Fehlstrom vernachlässigbar wird. Das ist aber nur ein Problem, wenn man auch feine Strombereiche nutzen will, mit Einstellmöglichkeiten bis in den Bereich von uA. Da aber gerade solche Funktionen bei Kauf-NT fast nie zu finden sind, macht es bei einem Eigenbau überhaupt erst Sinn darauf zu achten, denn NT mit 30/5A mit einer Auflösung von 0,01A gibt es billig zu Hauf. 3) Das C am Ausgang (C2) sollte je nach Anwendung unterschiedlich groß sein. Für die Stabilität und Spannungsregelung kann er hohe Werte haben. Bei Stromregelung und empfindlichen lasten sollte er eher gegen Null gehen. Jede Last muß erst C2 entladen, bevor die Stromquellenschaltung ansprechen kann. Für empfindlichen BE, z.B. kleine LED kann das schon viel zuviel Energie sein. Ich mache es so, dass ich dieses C erstmal so klein wie möglich mache, so dass das NT gerade noch stabil arbeitet, und klemme bei Bedarf ein großen Elko mit dazu. 4) Mag sein, dass ich deine Schaltung nicht ganz durchschaue, die Darstellung ist auch nicht gerade übersichtlich, aber ich meine sie wird vermutlich nicht ganz wie gewünscht funktionieren, bzw. noch einige umstände machen. Wenn man man annimmt: +Out = -Out, dann sollte die Setspannung V4 = 0V sein, oder? Dann hast du aber am Eingang -OPV einen Spannungteiler 100k/10k und an +OPV auch 100k/10 aber dazu noch die Spannung von Uref. Da kann am Ausgang nicht 0V raus kommen. 5) Man sollte bei einem Labor-NT auch noch andere Apekte berücksichtigen, die mit Simulationen leider sehr schwer oder gar nicht zu fassen sind. -> Wie verhält sich die Spannung beim Einschalten. Da durchlauft man Betriebspannungsbereiche, für welche die Datenblätter keine Angaben machen. Man weiß also nicht, ob ein OPV-Ausgang mal eben gegen +Ub oder -Ub läuft oder sich neutral verhält usw. Falls man eine Schaltung dran hat, die z.B. nur 5V verträgt, wäre es fatal, wenn beim Einschalten die Spannung mal kurz auf 20V hochgeht, bevor die Regelung eingreift. Da kann z.B. passieren, wenn R2 Strom auf die Transsitoren gibt, aber der OPV U1 noch gar nicht regeln kann, weil dessen Betriebsspannung noch läuft. Eine sicher Methode wäre ein Zeitglied, dass erstmal Q2 sperrt. In dem Zusammenhang möchte ich erwähnen, dass es evtl. auch zweckmäßig sein kann, die Schaltung ohne R2 zu betreiben und statt dessen den Basisstrom für Q2 aus den OPV bereit zu stellen. Dazu muß man natürlich die Oder-Logig (Dioden D1/D2) und auch die Funktion der OPV invertieren. 6) Ähnliches sollte man auch bei den Stellelementen für die Sollwerte beachten. Was passiert, wenn mal ein Schleifer defekt ist oder abhebt(kratzt). Dann sollte keinesfalls die Spanung oder Strom unkontrolliert hoch gehen. Das muß man durch geeignete Beschaltungen vermeiden. 7) Ist zwar für die Regelung erstmal unwichtig, aber denke auch gleich an eine Leckstromsenke. Die Trans. Q1/Q3...Q5 lassen immer etwas Strom durch, vor allem wenn sie heiß werden, können das einige mA sein. Bei Leerlauf und kleiner Last würde die Spannung am Ausgang hoch gehen, auch wenn der Sollwert 0V ist. Gruß Öletronika
Beitrag "Re: digitale strom-und Spannungsregler mit µC_Konzept" Schau Dir mal die Strommessung hier an. Den extra Shunt benötigst Du nicht. Der Vorteil der Schaltung ist, dass sowohl Shuntspannung, als auch Ausgangsspannung gegen Masse gemessen werden. Die Angabe 0,1V/A in der Zeichnung ist falsch - 0,1V/4A ist richtig. Gruß Jobst
Vielen Dank für Eure Antworten! 100 nF am Ausgang ist schon geplant. Die 10 µF möchte ich nur vergrössern, wenn es nicht anders geht. Mit der Gegenkopplung beim Spannungsregler muss ich noch ein paar Experimente auf dem Steckbrett machen. @oeletronika: Zu 2: Darum habe ich 100k vor den Operationsverstärker gesetzt. Es fließt nur ein sehr kleiner Strom. Ich denke, hochohmiger sollte man es wegen der Störfestigkeit nicht machen. Spanungsfolger wäre eine Lösung, oder Instrumentenverstärker.... Ich wollte aber möglichst nur einen OPV im Regelkreis, ich denke eine "Kaskade" schadet der Stabilität. Oder liege ich falsch? Zu 4: Meinst du mit Uref die festen 4,096 V? Die wirken über die 10 Megaohm als geringes Offset, damit bei Vset bzw. Iset = 0 V auch wirklich 0 V rauskommen. Auf dem Steckbrett konnte ich sonst nicht auf 0V runter regeln. +Out = -Out könnte auch bei einem Kurzschluss am Ausgang erfüllt sein. Wenn Vset = 0, darf in diesem Moment aber kein Strom fließen. Laut Simulation ist das auch so, also ich denke, da stimmt alles. Zu 5, 6 und 7: Daran habe ich gedacht. Eine Konstantstromsenke mit wenigen mA ist geplant, ebenso ein Schalter oder ein Relais am Ausgang. Mit einem Relais könnte man auch leicht den Zustand "aus beim Einschalten des Trafos" sicherstellen. Die Idee, die Diodenlogik und die OPVs zu invertieren, hatte ich auch, aber das scheint gar nicht zu gehen: Bei Überstrom würde der OPV für für die Strombegrenzung auf 0 V, der für die Spannungsregelung aber weiter Basisstrom liefern, oder sogar noch mehr, weil er die Ausgangsspannung konstant halten will. @Jobst: Die Schaltung misst den Strom so wie bei diesem 10A 30V ELV-Netzteil. Der Massebezug vereinfacht die Sache natürlich etwas. Nachteil ist aus meiner Sicht, dass nicht nur die Last über den Shunt läuft, sondern auch die Masse. Wenn ich eine Konstantstromsenke einbauen will, um das Netzteil im unbelasteten Zustand zu stabilisieren oder Leckströmen entgegenwirken will, würde ich den Strom wohl mitmessen.
Hallo, > Chris schrieb: > Zu 2: Darum habe ich 100k vor den Operationsverstärker gesetzt. Es > fließt nur ein sehr kleiner Strom. Ich denke, hochohmiger sollte man es > wegen der Störfestigkeit nicht machen. Spanungsfolger wäre eine Lösung, > oder Instrumentenverstärker.... > Ich wollte aber möglichst nur einen OPV im Regelkreis, ich denke eine > "Kaskade" schadet der Stabilität. Oder liege ich falsch? Ist prinzipiell so. Kommt eben drauf an, was dir wichtiger ist, schnelle Spannungsregelung oder genaue und sehr feine Stromregelung. > Zu 4: Meinst du mit Uref die festen 4,096 V? Die wirken über die 10 > Megaohm als geringes Offset, damit bei Vset bzw. Iset = 0 V auch > wirklich 0 V rauskommen. Auf dem Steckbrett konnte ich sonst nicht auf > 0V runter regeln. Wenn es funktioniert, dann ist es ja ok. Da diese Referenz am neg. Eingang ist, wird dadurch der OPV-Ausgang gegen -Us gehen. Für die Regelung ab 0V muß Vset dann wohl immer größer 0V sein. > Die Idee, die Diodenlogik und die OPVs zu invertieren, hatte ich auch, > aber das scheint gar nicht zu gehen: Bei Überstrom würde der OPV für für > die Strombegrenzung auf 0 V, der für die Spannungsregelung aber weiter > Basisstrom liefern, oder sogar noch mehr, weil er die Ausgangsspannung > konstant halten will. Ja, ich denke, damit hast du prinzipiell recht. Aber man könnte evtl. nur den den Spannungsregler als Stromquelle schalten (also invertieren) aber der Stromregler muß als Senke arbeiten, so dass er bei Überstrom den Basisstrom von Q2 abzieht. Gruß Öletronika
Chris schrieb: > Nachteil ist aus > meiner Sicht, dass nicht nur die Last über den Shunt läuft, sondern auch > die Masse. Nein, die Masse ist einfach erst hinter dem 'Shunt'. Wird auch in vielen Netzteilen so gemacht. > Wenn ich eine Konstantstromsenke einbauen will, um das > Netzteil im unbelasteten Zustand zu stabilisieren oder Leckströmen > entgegenwirken will, würde ich den Strom wohl mitmessen. Stimmt. Stört aber nicht, da Du diesen ja kennst. Möglicherweise ist es so aber dennoch einfacher für Dich. Wollte es Dir nur gezeigt haben! Gruß Jobst
Ohne den Shunt auf der anderen Seite der Masse misst man den Basisstrom mit. Das ist bei der Darlingtonschaltung nicht sehr viel, und einiges davon könnte man korrigieren. Bei 4 Transistoren kann es schon günstiger sein 4 einfache Emitter-Widerstände und einen genaueren Shunt zu nutzen. Die einfache Widerstände haben oft einen relativ hohen TK, was wegen der Eigenerwärmung dann schon recht störend werden kann (der angezeigte Strom driftet dann schon deutlich, z.B. um 50 K Erwärmung mal 400 ppm/K = 2%). Bei nur einem Transistor kann es dagegen schon attraktiv sein den Shunt auch gleich als Emitterwiderstand zu nutzen. Den Ausgangskondensator mit 10 µF klein zu halten erfordert schon eine recht genaue Auslegung der Regelung und Ausgangsstufe. In der Simulation geht das noch, erfordert aber, das der ESR Wert des Kondensators in richtigen Bereich liegt. Viele kommerzielle Netzteile nutzen deutlich größere Kondensatoren an Ausgang. Eine Konstantstromquelle zur Stabilisierung bei kleinen Strömen hilft nur begrenzt. Im Prinzip ist es attraktiv, weil bei wenig Strom die Endstufe langsam wird und damit ggf. bei relativ hohen Frequenzen zum schwingen neigen kann, bzw. ein langsamere Auslegung erfordert. Allerdings kann man kaum verhindern dass man bei Kapazitiver Last durch niederfrequente Anteile im Laststrom wenn auch kleine Überschwinger bekommt, und die können einen konstanten Grundstrom einfach absorbieren. Bei Kapazitiver Last und nach einem genügend starken Lastwechsel kann der Regler dann zeitweise instabil werden. Man sollte also auch mit dem zusätzlichen Grundstrom den Regler nicht so viel schneller auslegen, dass er ohne den Strom instabil wird. Etwas mehr Überschwinger ohne den Grundstrom kann man aber i.A. akzeptieren.
Den Shunt habe ich nebenbei mit 0,330 Ohm eingeplant, weil ich hier so einen Isabellenhütte PBH-Widerstand in der Bastelkiste habe. Den kann man schön an ein Kühlblech schrauben so dass er wenig driftet. Beim Steckbrett-Aufbau hat sich gezeigt, dass die Reglung instabil wird, wenn ich R8 und / oder R9 mit Kondensatoren überbrücke. Für C1 (Rückkopplung OPV) haben sich 50pf bewährt.
Chris schrieb: > Den Shunt habe ich nebenbei mit 0,330 Ohm eingeplant, weil ich > hier so > einen Isabellenhütte PBH-Widerstand in der Bastelkiste habe. Den kann > man schön an ein Kühlblech schrauben so dass er wenig driftet. > . Hast Du mal versucht die Verlustleistung an dem geplanten Widerstand zu bestimmen? Anwendung des ohmschen Gesetzes usw... Ichbin
Ich habe mittlerweile den Stromregler aufgebaut, aber er schwingt bei bei bestimmten Lasten, z.B. im Kurzschlussfall und beheizt den Elko am Ausgang :( . Wo muss ich ansetzen? In der Rückkopplung habe ich ja keinen Kondensator, den ich vergrößern kann. Widerstandswert verkleinern und Kondensator in Reihe?
Das der Kondensator parallel zu R9 nicht gut ist, habe ich oben schon mal geschrieben. Der Kondensator parallel zu R8 macht die Regelung schneller, so dass man dann C1 vergrößern (bis zu Faktor 10) kann / muss und ggf. auch noch einen Serien Widerstand einplanen sollte. Die Kompensation für die Stromregelung kann ähnlich aussehen wie bei der Spannung. Also ein Widerstand und Kondensator in Reihe - für den Anfang etwa 1 nF und 10 K. Für genaueres würde ich die Simulation laufen lassen. Wichtig für die Stabilität ist auch noch, dass die Rohspannung niederohmig ist. Also relativ dicht bei der Ausgangsstufe auch da einen Low ESR Elko und HF geeigneten Kondensator. Lange lose Leitungen vom Steckbrett zum Kühlkörper sind ggf. auch schon eine Problem bei schneller Einstellung.
Chris schrieb: > Ja. Bei 4 A 5,28 W. Am 06.05. war noch von 10A die Rede. Vermutlich meinte ichbin diesen Wert. Armin
Im Moment habe ich keinen Kondensator über R8 und R9 da beides den Regler zum Schwingen bringt. Ich teste morgen mal einen Kondensator über R8 mit größerem C1. Bei der Stromregelung habe ich R16 testweise entfernt und verschiedene Kondensatorwerte getestet, schwingt. Eventuell hängt das mit der elektronischen Last zusammen (eingestellt auf konstanten Widerstandswert). Ich werde mal nach ein paar Lastwiderständen wühlen.
Eine Elektronische Last ist ggf. problematisch. Wenn die Kombination aus Netzteilschaltung und elektronischer Last schwingt kann es halt auch an der Elektronischen Last liegen. Ein echter Widerstand ist da ggf. gutmütiger. Der kritische Fall für die Stromregelung ist eine Induktive Last mit geringen Verlusten. Eine 100 µH Induktivität mit Ferritekern und nicht zu kleiner Bauform wäre da z.B. so ein Kandidat.
Mit meinen anderen Netzteilen schwingt die elektronische Last nicht.Da muss noch etwas anderes rein spielen. Ich habe den Stromregler mittlerweile vom Steckbrett auf Lochrasterplatine umgesetzt, nun so wie im angehängten Bild. Seltsamerweise sehe ich bei bestimmten Lastsituationen (und nur da) Schwingungen der Ausgangsspannung von 1-2 Volt, die synchron mit der Netzfrequenz sind.
Bitte melde dich an um einen Beitrag zu schreiben. Anmeldung ist kostenlos und dauert nur eine Minute.
Bestehender Account
Schon ein Account bei Google/GoogleMail? Keine Anmeldung erforderlich!
Mit Google-Account einloggen
Mit Google-Account einloggen
Noch kein Account? Hier anmelden.





