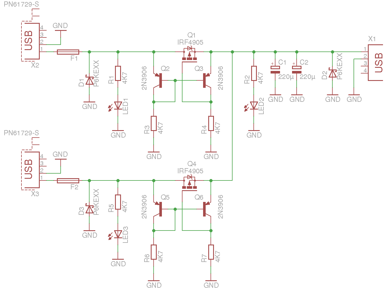
Hallo Leute, Wollte meinen Raspi mit 2 getrennten Netzteilen betreiben, welche jeweils über eine Akkubank geschliffen sind. Na, da stand ich ja plötzlich vor einigen Problemen, wie das die Netzteile/Akkubanks gegeneinander arbeiten, oder der Spannungabfall über Dioden,oder fehlende Absicherung, oder fehlender Überspannungsschutz, oder,oder,oder.... Daher habe ich mir etwas gebastelt Ein sogenanntes "Redundanzmodul". Was kann das Ding ? 2 USB Eingänge 1 USB Ausgang 3 TVS Dioden zum Überspannungsschutz 3 Leuchtdioden, die die einzelnen Spannungen signalisieren Spannungsabfall pro Pfad etwa 80mV (das sind 0,08 Volt) bei Vollast eines RPI3 Jeder Eingang getrennt abgesichert Keine Rückspeisung auf die einzelnen Eingänge Richtig robustes elektronisches Design (Temperaturstabil,keine Erwärmung irgendwelcher Bauteile) Spannungspufferung gegenüber massiver Lastspitzen (2 X 220µF Pufferkondensatoren) Lötbar selbst für Lötanfänger (Keine SMD Bauteile) Wer auch eines löten möchte, der kann mich kontaktieren. Email: nethacks @ät@ a1.net Ein kompletter Bausatz (Platine + benötigte Bauteile) kostet 16€. Versand im Luftpolsterkuvert kostet 4€ Ab 2 Stück ist alles versandkostenfrei Für Anregungen betreffend einer eventuellen Revision bin ich jederzeit offen mfG fred_ram
Noch ein paar Fotos davon. Übrigends: Das Board kann bei beiden Eingängen auch mit mit Micro USB Buchsen bestückt werden ;-)
Du hast nicht so ganz verstanden, wozu "Projekte und Code" da sein soll. Es ist jedenfalls NICHT dafür gedacht, eigene Platinen zu verkaufen. Solange Du weder einen Schaltplan noch irgendwas Layoutartiges hier postest, wird Dein Beitrag recht bald im Orkus verschwinden. Und wo bitte ist das "Tutorial"?
Bitteschön. Habe auch mal die Files für die LTSpice Simulation angehangen, für die Skeptiker ;-) Platine alleine gibt es für 3€. 4€ Versand. Ab 10 Stück Leerplatinen Versand gratis ;-) Kompletter Bausatz für 16€ Ab 2 Stück ist alles versandkostenfrei :-) Bitte bei den Bausätzen mitangeben, welche USB Buchsen ihr an den Eingängen wollt.
Fred R. schrieb: > Bitteschön. Das ist schon mal deutlich besser. Uuuund jetzt, wo Du es doch "Tutorial" nennst, könntest Du auch noch mit Deinen Worten beschreiben, was genau und wie die Schaltung macht.
Fred R. schrieb: > Wollte meinen Raspi mit 2 getrennten Netzteilen betreiben, welche > jeweils über eine Akkubank geschliffen sind. Ich habe keinerlei Erfahrung über die Zuverlässigkeit von Akkubänken, weiß aber, dass die 5V-Steckernetzteile schon mal ganz gern über den Jordan gehen. Von daher finde ich das vorgestellte Projekt sehr interessant. Gehen wir mal davon aus, dass die Akkubank nicht so sehr das Problem ist, dann könnte eigentlich auch - wenn ich das richtig verstehe - die folgende Beschaltung eine mögliche Alternative sein:
1 | +------------+ +-----+ |
2 | | Netzteil 1 |-------| R | |
3 | +------------+ | E | +-----------+ +----+ |
4 | | D |-----| Powerbank |-----| PI | |
5 | +------------+ | U | +-----------+ +----+ |
6 | | Netzteil 2 |-------| . | |
7 | +------------+ +-----# |
So spart man eine Powerbank. Kannst Du noch etwas zu den technischen Daten sagen? Wie hoch ist der maximal mögliche Strom, den man da ziehen kann? Welche Erfahrungen hast Du mit USB-Powerbanks? Sind diese für solche Pufferungen (gleichzeitige Aufnahme und Abnahme) überhaupt geeignet? Normalerweise ist es ja so, dass ich das Ding auflade und dann irgendwo/irgendwann wieder benutze, also die Powerbank wieder entlade. Das findet aber in der Regel nicht gleichzeitig statt.
OK.Eigentlich wäre die Bezeichnung Projekt besser gewesen ;-) Die Schaltung fungiert als 2 ideale Dioden, welche zwei unabhängige Spannungen auf eine einzige zusammenführt. Das Problem wäre bei normalen Dioden, das daran bis zu 0,7V abfallen kann. Das gilt es mit mithilfe der Verwendung eines P Chanel Mosfets zu verhindern. Der Spannungsabfall der Schaltung resultiert nur noch aus dem RDSon des Mosfets und dem durch die Schaltung fliesenden Strom. Bei 1A sind das 0,08V (gemessen). Die Schaltung ist für 2A dimensioniert und kann (wenn die TVS Dioden entfernt werden) locker auch für 12V verwendet werden. Ich habe es mit 2 Akkubanks gemacht, damit ich eine jederzeit tauschen kann, falls sie ausfallen würde. Habe die Erfahrung gemacht, das bei permanenter Ladung die Powerbanks nach 1/2 Jahr den Dienst quittieren. Darum die zwei davor. Mit einer geht es auch, da hast du Recht. PS.: Es gibt Powerbanks mit SuperCaps.Ist aber nicht gerade billig.
Noch eine Frage ist mir eingefallen: Wie müsste man die Schaltung modifizieren, damit sie auch mit 2 x 12Vin und 1 x 12Vout arbeiten kann? Ich denke da nämlich an (insgesamt 2 x 4) 12V-Steckernetzteile, welche 2 x 4 Glasfaser-Ethernet-Medienkonverter versorgen und die bei uns auch regelmäßig ausfallen. Da die Netzteile bereits an einer USV hängen, wäre da auch gar keine Powerbank mehr notwendig. Nützt aber alles nichts, wenn die Netzteile sich einfach mal so abschalten, was dieses Jahr schon zweimal passiert ist.
Fred R. schrieb: > Die Schaltung ist für 2A dimensioniert und kann (wenn die TVS Dioden > entfernt werden) locker auch für 12V verwendet werden. Danke. Damit hast Du auch schon meine 2. Frage, ob die Schaltung auch für 12V verwendet werden kann, beantwortet. :-) > Habe die Erfahrung gemacht, das bei permanenter Ladung die Powerbanks > nach 1/2 Jahr den Dienst quittieren. Das ist wirklich nicht sehr lang. Da die Schaltung ja absolut symmetrisch ist, werden beide Powerbanks ja gleichzeitig ge- und entladen. Wäre es hier vielleicht möglich, nur aus einer den Strom zu ziehen und die andere erst wirklich erst dann zu aktivieren, wenn dies notwendig werden sollte? Das hätte den Vorteil, dass eine Powerbank erstmal geschont wird. Aber wenn das dann zur Folge hat, dass die belastete Powerbank dann schon nach einem viertel statt halben Jahr ausfällt, dann ist da auch nichts gewonnen...
Die TVS Dioden austauschen. z.Bsp gegen eine P6KE13A, oder komplett weglassen. Ich kann aber nur davon abraten, die USB Stekcer mit 12V zu benutzen. Hintergrund: Irgendwer sieht einen USB Port (schon fast in jedem Bus) und steckt sein smartes Phone an.
Fred R. schrieb: > Die TVS Dioden austauschen. z.Bsp gegen eine P6KE13A, oder komplett > weglassen. Okay, danke für die Angabe der entsprechenden Diode bei 12V. > Ich kann aber nur davon abraten, die USB Stekcer mit 12V zu benutzen. > Hintergrund: Irgendwer sieht einen USB Port (schon fast in jedem Bus) > und steckt sein smartes Phone an. Ich würde bei 12V-Betrieb sowieso keine USB-Stecker einlöten ;-)
Es wird immer die Powerbank mehr belastet, die mehr Spannung liefert. Mit der Schaltung kannst du aber die Powerbanks wechseln. Eine davor dazustecken, die andere wegnehmen. Meine Vorderung war damals eben, das ich die Powerbank jederzeit austauschen kann,ich einen Überspannungsschutz mit sicherung habe und vor allem: Fast kein Spannungsabfall.
Welche Powerbank nutzt du ? Anker z.b. hat irgend wann mal was umgestellt, seit dem geht das gleichzeitige Laden/Entladen nicht mehr bei die Aktuellen Modellen hatte sowas auch mal überlegt als USV zu nutzen geht mir den neuen Modellen aber leider nicht mehr.
Die billigsten aus China. Da geht das Laden UND Entladen (Inline Verfahren) noch ohne Problem. In diversen Foren sind aber geeignete Banks angeführt.
das kann nicht wirklich jede powerbank, laden und entladen. die teile sind auch nicht wieder billig :)
Rufus Τ. F. schrieb: > Uuuund jetzt, wo Du es doch "Tutorial" nennst, könntest Du auch noch mit > Deinen Worten beschreiben, was genau und wie die Schaltung macht. und wo bitte ist die Beschreibung der Schaltung? Würde mich echt interessieren. Danke
Kalle S. schrieb: > Rufus Τ. F. schrieb: >> Uuuund jetzt, wo Du es doch "Tutorial" nennst, könntest Du auch noch mit >> Deinen Worten beschreiben, was genau und wie die Schaltung macht. > > und wo bitte ist die Beschreibung der Schaltung? Würde mich echt > interessieren. Danke Ach bitte. Denk doch mal ein bischen nach. Such mal im Google folgende Begriffe: Ideale Diode Transistor als Diode Du wirst dann auch folgende Schaltung finden: https://github.com/raspberrypi/hats/blob/master/zvd-circuit.png Ein kleiner Tip meinerseits: Die Bodydiode des Mosfet ist nicht eingezeichnet. Sonst würdest du sofort die Funktion erkennen. Habe mir schon so ein Redundanz Dingens zugelegt. Arbeitet ohne Probleme. Ist sehr überdimensioniert. LED sind aber sehr dunkel, darum habe ich die Vorwiderstände der LED verringert.
Karlo K. schrieb: > Ach bitte. > Denk doch mal ein bischen nach. > Such mal im Google folgende Begriffe: > Ideale Diode > Transistor als Diode > > Du wirst dann auch folgende Schaltung finden: > https://github.com/raspberrypi/hats/blob/master/zvd-circuit.png Na, ja ganz so simpel ist das doch nicht. Bei einer einfachen "Idealen Diode mit MOSFET" wären die Transistoren nicht vorhanden. Man würde die Gates einfach an Masse anschließen und hätte einen Kurzschluß zwischen den beiden Stromquellen. Jeweils zwei Transistoren bilden einen Stromspiegel, der auf kleinste Spannungen reagiert und z.B. bei Vin > Vin2 den Q6 (LTspice Q4) einschaltet und somit die Idealen Dioden idealer macht. Bei wenigen mV Spannungsunterschied leiten allerdings beide MOSFET ;-) Die angehängte LTspice-Schaltung zeigt, dass einfache Ideale Dioden eben nicht ideal sind und dicke Ströme zwischen den beiden Stromquellen fließen läßt.
Habe das Modul so wie FredRam eingesetzt. Würden riesige Ströme fliessen, würden doch beide Spannungen einbrechen. Der RPI3 (Sowieso empfindlich gegen so was) würde sich "aufhängen". Bis jetzt habe ich das Phänomen noch nicht beobachtet :-/
Ich hab das mal "geeagelt", wer Fehler findet -> Bescheid.
Das gehört sich nicht, jemanden einfach was wegzukopieren. Aber du hast ihn ja sicher gefragt ;-) Was zum Layout: Wo sind die von FredRam erwähnten MikroUSB Buchsen? Hast du schonmal eine Platine gelayoutet bezüglich Surge,Burst,EMV usw? Nur weil du die Bauteile irgendwie gleich angeordnet, wird die Platine nicht funktionieren !!! Alleine bei der Paltzierung der Transil kommt mir das grausen.
Ja. Das zweite Layout ist wirklich miserabel. Nicht mal eine durchgängige Massefläche. Warum kopiert ihr was und verschlimmbessert es danach ? Hat eigentlich jemand schon Messwerte von diesem Ding?
Ich möchte klarstellen, das die Eagle Files von "Dirk" nicht die sind, welche auf das Layout der PCB angewandt wurden. In meinem Layout sind die Leiterbahnen nach meinem besten EMV Verständniss gerroutet, so das ein ESD oder eine Überspannung auch wirkungsvoll abgeleitet werden. "Dirk" hat einfach die Bauteile ähnlich positioniert und danach das Routing hingezaubert. Bausätze sind noch genügend da. Wegen der hohen Nachfrage kanni ch die Preise ein bischen senken. 1 Bausatz (Inkl.Alle Bauteile) kostet 15€ 1 Leerplatine kostet 3€ Versand kostet 4€ Ab 30€ Bestellwert ist der Versandt gratis :-)
Stephan G. schrieb: > das kann nicht wirklich jede powerbank, laden und entladen. > die teile sind auch nicht wieder billig :) Hab dazu inzwischen auch schon einige probiert. Eine die geht und auch hierzulande gut erhältlich und relativ günstig ist, ist z.B. die "RAVPower RP-PB022" Von TeckNet (eine davon wird z.B. auch auf "http://raspi-ups.appspot.com" empfohlen, gehen viele nicht, obwohl die laut Beschreibung auch gleichzeitig Laden und Entladen beherschen sollen. LG
Schutzt die Schaltung auch vor Uberspannung durch Blitzschlag?
Das Redundanzmodul besitzt TVS Dioden gegen Überspannung. Disse sind aber NICHT für einen Blitzschutz geeignet, da Diese nicht die Leistung eines Blitzes abführen können. Da hilft nur ein ausführliches BLitzschutzzonenkonzept, sowie Gasableiter und Varistoren !!!
Könnt ihr versuchen, mir irgendwie zu erklären, wie das ganze funktioniert - ich stehe da total auf dem Schlauch. sammel was ich verstehe: Das ist ein p-Kanal Fet, d.h. wenn die Spannung am gate einige Volt kleiner als am Source (der Ausgang) ist, leitet er. Wenn jetzt von dem zweiten Eingang eine größere Spannung als vom ersten Eingang kommt, scheint der kleinere nicht mehr zu leiten. Wie genau das geht begreife ich einfach nicht. Was machen die beiden npn Transistoren dabei denn? Gucke mir den oberen Teil an: Q3 muss gesperrt sein, damit M1 leitet. Sonst wäre am Gate eine bis auf 0.6 V gleiche Spannung wie am Source. dann sperrt der Fet. Aber warum sperrt der denn mal und mal nicht. Basis klebt doch am Q1 - sollten die denn nicht immer leiten, weil ja Q1 die Basis sozusagen am Ground hat über R8? Es gibt aber auch noch eine eingebaute Diode. Wenn Drain positiver als Source ist, müsste doch die Diode leiten, oder?
Hallo Leute, Wer kann diese Schaltung erklären? Beitrag "[Tutorial] 2 Spannungsquellen versorgen einen Rasperry PI oder ä. USB Geräte" Es haben sich schon viele daran versucht, aber noch keienr so wirklich den Durchblick, wie sie funktioniert :-/ Wer ist DER Analogexperte, wer das Rätsel aufklären kann?
Karma schrieb: > Es haben sich schon viele daran versucht, aber noch keienr > so wirklich den Durchblick, wie sie funktioniert :-/ ??? Was wird denn das hier für ein Qualitätsjournalismus? Es hat genau EINER einen Erklärungsversuch gestartet, nämlich Heiner Kuhlmann, und seine Erklärung ist richtig. > Wer ist DER Analogexperte, wer das Rätsel aufklären kann? Weder - noch. Kein Rätsel, kein Experte. Die pnp-Stromspiegel arbeiten als Differenzverstärker, aber eben nicht in der üblichen Varianten mit gemeinsamem Emitter, sondern quasi in Basis-Schaltung, also mit gemeinsamer Basis und Ansteuerung am Emitter. Bezugspotenzial ist nicht GND, sondern die Eingangsspannung. Verstärkt - und zwar vorzeichenrichtig - wird der Spannungsabfall des FET, durch den sowieso schon Strom fließt. Dieser verstärkte Spannungsabfall sorgt dafür, dass dieser FET noch weiter aufgesteuert wird. Der andere FET wird gesperrt. Inwieweit die Schaltung robust bei ungewöhnlichen Betriebs- zuständen ist, übersehe ich auf die Schnelle nicht. Clevere Schaltungsidee.
Karma schrieb: > wie sie funktioniert :-/ Teile die Schaltung, die ja 2 Dioden nachahmen soll, einfach mal in 2 einzelne "MOSFET-Dioden-Baugruppen" auf und betrachte die einzeln. Ausgangspunkt ist dann der traditionelle Verpolschutz mit P-Kanal FET: http://www.lothar-miller.de/s9y/categories/39-Verpolschutz Um die im Link erwähnte "Rückstromthematik" zu erschlagen, kommen die Transistoren is Spiel. Mit beiden Transistoren (z.B. Q2 und Q3) wird ein Vergleicher aufgebaut, bei dem im Q3 nur dann ein Basisstrom fließt, wenn die Spannung am Q2 (=Eingang) kleiner ist als die am Q3 (=Ausgang). Und wenn der Transistor leitet, dann zwingt er die Ugs des FET auf ein kleine Spannung, so dass dieser im fraglichen "Rückstromfall" nicht leiten kann. Und weil das Ganze eben ziemlich analog ist, kann es durchaus sein, dass da ein Akku mit 10,1V und einer mit 9,9V dranhängt und der leerere vom vollen Akku umgehend geladen wird, obwohl man meint, zwei "ideale Dioden" in der Schaltung zu haben... Ähnliche Probleme gibt es auch bei Spannungsquellen mit relativ hohem Innenwiderstand oder bei langsam fallender Spannung am Eingang einer der beiden "idealen Dioden"...
Possetitjel schrieb: > Karma schrieb: > >> Wer ist DER Analogexperte, wer das Rätsel aufklären kann? > > Weder - noch. Kein Rätsel, kein Experte. Danke. Anscheinend bin ich nicht der einzige, dem es auf den S*ck geht, wenn einfache technische Zusammenhänge zu Rätseln oder Wundern [1] hochstilisiert werden. Und wenn jeder der das versteht und gar noch erklären kann, gleich ein Experte ist. [1] z.B. "Welt der Wunder" auf Pro7 > Clevere Schaltungsidee. Aber nicht auf dem Mist von Fred gewachsen. Der Raspberry Pi B+ (u.a. Versionen vermutlich auch) hat eben diese Schaltung auf dem Board zwischen der USB-Buchse und dem separaten 5V Anschluß. Guckstu: https://www.raspberrypi.org/documentation/hardware/raspberrypi/schematics/Raspberry-Pi-B-Plus-V1.2-Schematics.pdf
Lothar M. schrieb: > Und wenn der Transistor leitet, dann zwingt er die Ugs > des FET auf ein kleine Spannung, so dass dieser im > fraglichen "Rückstromfall" nicht leiten kann. Ja. Nur nochmal zur Klarstellung: Ugs wird betragsmäßig kleiner. Da Source aber auf U_e liegt, wird die Gatespannung - bezogen auf GND - größer, also positiver. > Und weil das Ganze eben ziemlich analog ist, kann es durchaus > sein, dass da ein Akku mit 10,1V und einer mit 9,9V dranhängt > und der leerere vom vollen Akku umgehend geladen wird, Sender Jerewan: "Im Prinzip ja, aber 200mV Differenz ist zuviel." Wenn die 200mV gleichmäßig über beide ideale Dioden verteilt sind, dann sind die Rollen klar festgelegt: Die eine leitet, und die andere sperrt. Richtig ist, dass es einen minimalen Umladestrom gibt, der nicht verhinderbar ist. Aufgrund der starken Nichtlinearität der Schaltung habe ich aber keine Idee, wie man dessen Größe abschätzen sollte.
Possetitjel schrieb: > Inwieweit die Schaltung robust bei ungewöhnlichen Betriebs- > zuständen ist, übersehe ich auf die Schnelle nicht. Ein Betriebszustand, der sofort ins Auge sticht, ist wenn mehr als ca. 7V über dem MOSFET abfallen (in jeder Richtung). Denn diese Spannung fällt an der BE-Strecke eines der beiden Transistoren in Sperrichtung ab. Ca. bei 7V bricht die BE-Diode durch und der Transistor ist voraussichtlich permanent geschädigt.
Die Transistoren haben eine maximal zulässige
Basis-Emitter-Sperrspannung von 5V.
Für die sperrende Ideale Diode (z.B. Q1) fliesst von Ua+ über Emitter -
Basis von Q3 ein Strom. Die Spannung an den Basen ist Ua - 0,6V. Damit
für Q2 Ube = Ua -0,6V -Ue und zwar in Sperrrichtung. Die maximal
zulässige Basis-Emitter-Sperrspannung der Transistoren ist 5V.
Also Ua - 0,6V - Ue < 5V
Es kann sogar zur Zerstörung der Transistoren kommen, wenn ein Eingang
niederohmig gegen Gnd ist: Ue = 0V. Dann kann über Basis-Emitter von Q3
und B-E von Q2 in Sperrrichtung ein kräftiger Strom fliessen und Q2 das
Licht ausblasen.
Die Ausgangsspannung sollte nicht über 5,6V liegen.
Fazit:
Schaltung ist für den Zweck der Powerbanks mit USB (5V) geeignet aber
nicht für 12V wie oben behauptet.
Das heisst, das die PNP gegen andere ausgetauscht werden müssten, welche eine grössere BE Spannung vertragen. Bei einer höheren Spannung müssten sowieso die TVS getauscht werden.
Könnte das Problem gelöst werden, indem in die beiden Emitterzuleitungen je eine Schottky-Diode in Flussrichtung eingefügt wird, oder vermurkst das das Ansprech- und Regelverhalten zu sehr?
Um dem "Tutorium" gerecht zu werden und ob der vagen Spekulationen zur Funktion der Idealen Diode hier eine Beschreibung. Ich beziehe mich auf meine Schaltung Ideale-Diode-mit-Stromspiegel-1. Sie enthält einen Widlar-Stromspiegel mit PNP-Transistoren wie in der Schaltung Ideale-Diode-mit-Stromspiegel-2. Widlar berechnete den Ausgangsstrom seines Stromspiegels mit Siehe: http://praktische-elektronik.dr-k.de/Praktikum/Le-Elektronischer-Stromspiegel-Herleitung.html Spannungspfeil beachten: Daher -Um -Um = Ut * ln( Iin / Iout ) Iout * Rm = Ut * ln( Iin / Iout ) Rm = ( Ut * ln( Iin / Iout ) ) Iout. Ut = 26mV Damit ist Iout: Iout = Iin * exp( -Um / Ut ) Iout = Iin * exp( -Um / 26mV ) In dem Diagramm StromSpiegel-Plot.png ist Iout/Iin in Abhängigkeit von Um dargestellt. Nachfolgend tauchen die negativen Vorzeichen auf, weil wir PNP-Transistoren und einen P-MOSFET haben. Bei einer Messspannung Um von 0V sind die Ströme Iout und Iin gleich. Der Ausgangsstrom steigt exponentiell mit negativer Messspannung. Ist die Messspannung positiv, sinkt der Ausgangsstrom exponentiell. Die Messspannung liegt im Bereich von mV. Die Spannung an R2 ist proportional zum Ausgangsstrom des Stromspiegels. Wenn die Messspannung 0V ist, ist die Kollektor-Emitter-Spannung -Uce des Transistors Q3 gleich der von Q2 also bei 0,6V. Bei negativer Messspannung wird die -Uce des Transistors Q3 noch geringer ;-) Die Kollektor-Emitter-Spannung -Uce des Transistors Q3 steigt exponentiell mit positiver Messspannung Um. In der Schaltung mit der idealen Diode entspricht die Gate-Source-Spannung -Ugs des MOSFET der Kollektor-Emitter-Spannung -Uce von Q3. Die Messspannung Um entspricht der Drain-Source-Spannung -Uds des MOSFET. Bei -Uds von 0V oder negativer -Uds, (die Eingangsspannung ist kleiner als die Ausgangsspannung) ist der der MOSFET ausgeschaltet (-Uce = -Ugs ≤ 0,6V). Der MOSFET hat eine Gate-Source-Schwellenspannung von -Ugsth von etwa 4V. Damit -Uce bei 4V liegt, muss der Strom Iout auf etwa 0,2 Iin gesunken sein. Dass heißt, ab -Um = -Uds = 40mV wird der MOSFET leitend. Ist die Eingangsspannung größer als die Ausgangsspannung, ist der MOSFET ist zwar eingeschaltet, es ist aber ein geringer Spannungsabfall in der Größenordnung von 50mV nötig. Fazit Die Ideale Diode sperrt bei negativer Spannung. In Durchlassrichtung fallen um die 50mV an ihr ab. Diese Spannung kann wegen des Rdson des MOSFET höher sein. Anmerkung Wenn die Eingangsspannung unter der Ausgangsspannung liegt, wird die Basis-Emitter-Spannung von Q2 in Sperrrichtung betrieben. Bei einem Durchbruch der BE-Strecke kann ein hoher Strom fließen und Q2 zerstören. Die maximale Ubeo für den 2N3906 liegt bei -5V. Ein Transistor mit hoher Basis-Emitter-Sperrspannung wie z.B. der betagte MPS400A mit VEBO=-25V ist kaum zu beschaffen. Der CMPT404A im SOT-Gehäuse ist ein Ersatz. Der Vorschlag mit Schottky-Dioden in beiden Emitterzuleitungen führt zu Asymmetrien. Man kann eher anstelle der Transistor-Diode Q2 einfach eine Silizium-Diode einsetzen. Ich schätze, dass die Ideale Diode damit kaum beeinträchtigt wird. Aber: Versuch macht kluch...
Ist das Modul jetzt brauchbar, oder nicht?
Vor allem: Wie würde die Schaltung mit einer 1N4007er Diode aussehen?
Das Modul von Fred Ram ist m.E. für den Betrieb an USB mit 5V gut geeignet. Über 5V müssen Transistoren mit hoher Ubeo wie z.B der MPS400A bzw CMPT404A mit Ubeo=-25V verwendet werden. Außerdem müssen die TVS-Dioden ersetzt werden. Bei Betriebsspannungen unter 5V ist die Diode nicht mehr ideal. Der IRF4905 eine Gate-Source-Schwellenspannung Ugsth -2V bis -4V und Rdson < 0,02Ω bei Ugs = -10V, Id = -38A hat. Beachte: Ugs = -10V. Bei kleinen Spannungen, z.B. 3,0V, wird der MOSFET nicht mehr einschalten sondern seine Body-Diode leiten. Der IRLML6402 kann m.E anstelle des IRF4905 verwendet werden. Er hat Ugsth = -0,4V bis -0,95V und Rdson < 0,135Ω bei Ugs = -2.5V, Id = -3.1A. Damit würde die Diode schon um 2V ideal. Einen Strom von 1A kann das SMD-Teil mit Leichtigkeit vertragen. Ich habe den IRLML6402 in ähnlichen Schaltungen eingesetzt und ohne Probleme geknechtet. Siehe: http://praktische-elektronik.dr-k.de/Projekte/Elektronische-Sicherung/Elektronische-Sicherung-mit-Stromspiegel.html Wegen der Ugsth = -0,4V sollte R2 grösser sein. Ich würde 6,8kΩ zunächst probieren. Versuche sind nötig! ==================== Die Schaltung mit der Diode ist einen Idee von mir, die auch noch genauer untersucht werden muss. Eine Schaltung hängt an. Eine Leistungs-Diode wie die 1N4007 passt nicht gut. Besser ist eine 1N4148. Die Widerstände R1 und R2 müssen wahrscheinlich angepasst werden. ACHTUNG: Der IRF4905 ist ebenso wie IRLML6402 nur für Spannungen bis 20V geeignet.
Leider ist mit ein Fehler unterlaufen: > ACHTUNG: Der IRF4905 ist ebenso wie IRLML6402 nur für Spannungen bis 20V > geeignet. Der IRLML6402 ist nur bis 12V geeignet.
Leider ist mir ein Fehler unterlaufen: > ACHTUNG: Der IRF4905 ist ebenso wie IRLML6402 nur für Spannungen bis 20V > geeignet. Der IRLML6402 ist nur bis 12V geeignet.
Welcher ist für eine höhere Spannung geeignet?
Heiner K. schrieb: > Die Schaltung mit der Diode ist einen Idee von mir, die auch noch > genauer untersucht werden muss. Die Idee ist naheliegend... ;-) Siehe den Beitrag "Re: Wer kann diese analoge Schaltung erklären? (Ideale Diode)" > Bei kleinen Spannungen, z.B. 3,0V, wird der MOSFET nicht mehr > einschalten sondern seine Body-Diode leiten. Die Body-Diode muss leiten, damit die Schaltung überhaupt funktioniert. Nur kann bei zu geringer Ugs dann der Mosfet nicht mehr leiten und den Strom übernehmen... Kifti schrieb: > Welcher ist für eine höhere Spannung geeignet? Jeder, der eine höhere zulässige Uds hat. Und die Ugs sollte dann mit einer Z-Diode begrenzt werden. So wie das in der Ausgangsschaltung dort z.B. die D4 macht: http://www.lothar-miller.de/s9y/categories/39-Verpolschutz
Irgendwie gibt es noch keine Erfahrungswerte. Hat jemand diese Schaltung schon nachgebaut/erworben? Funktioniert sie? Ja oder nein? Laut der Beschreibung ist bei kleiner Spannungsdifferenz der Spannungsquellen ein riesiger Stromfluss möglich. Dieser könnte die ganze Schaltung wohl in Rauch aufgehen lassen.
Hallo, ich wollte gerne das Redundanzmodul mit einem Akkupack und einem Netzteil betreiben. Wie kann ich erreichen, dass zuerst der Akku entladen wird und dann auf das Netzteil umgeschaltet wird? Danke & Grüße Hawk78
Wenn als erstes der Akku entladen werden soll, musst du einen Ausgang von der Akkubank verwenden, welcher dir signalisiert, das der Akku leer wird/ist. Danach kannst du mit einem Mosfet/Relais auf das Netzteil umschalten. Mach einmal ein Blockschaltbild, wie das Ganze verkabeln willst, dann kann ich dir besser helfen.
Würde mir gerne die Schaltung für 24V nachbauen. Welchen Transistor und Mosfet müsste ich dann benützen? Oder geht das wirklich nur bis zu 5V ?
Sie Schaltung ist für 24V nicht geeignet! Bei 24V wird wohl eine Schottky Diode besser geeignet sein. Diese haben (abhängig vom Strom) Vorwärtsspannungen um die 0,2 / 0,3V.
Ist doch egal! Diode ist Diode.
Hallo, ich möchte diese Schaltung gerne für meine RPi3 nutzen und habe diese ein wenig umgebaut. Da ich nicht so der 100% Fachmann bin was das angeht wollte ich gern Profis drüberschauen lassen. Die Schaltung müsste für 5V 3A ausgelegt werden muss ich da dann auch noch was dran ändern? Desweiteren habe ich noch eine Schaltung mit einfliesen lassen um die Powerbank nachladen zu lassen wenn der Strom einen wert von xA hat (wird vom PI ausgelesen und gesteuert) und dann noch das wenn der RPi auf Notstrom läuft soll dieser dann eine eMail versenden und herunterfahren. DANKE im Vorraus...
Gratulation zur kopierten Schaltung.
Natürlich ist diese kopiert... es geht ja darum ob das so funktioniert mit dem Nachladen und dem erkennen das die Battarie läuft...
Böser Raubkopierer ?
Bitte melde dich an um einen Beitrag zu schreiben. Anmeldung ist kostenlos und dauert nur eine Minute.
Bestehender Account
Schon ein Account bei Google/GoogleMail? Keine Anmeldung erforderlich!
Mit Google-Account einloggen
Mit Google-Account einloggen
Noch kein Account? Hier anmelden.















