Hallo, ich habe eventuell ein kleines Problem mit einen Keithley 2000 Messgerät. Ich habe 2 Keithley's und ein 34401a parallel an einer LM399 Spannungsreferenz betreiben und mir die Messwerte aufgezeichent. Die Messwerterfassung ist je Messgerät alle 10 Sekunden erfolgt mit einem Abstand von 10/3 Sekunden, so dass immer nur ein Messgerät zeitgleich gemessen hat. In dem Bild erkennt man sporadisch auftretende Spannungsspitzen welche nur das Messgerät "Keithley Nr2" misst. Auch wenn ich nur das betroffene Messgerät an der Spannungsreferenz habe erscheinen diese Spitzen. Da nur dieses eine Messgerät betroffen ist gehe ich davon aus, dass es am Messgerät liegt. Hatte jemand schon ein ähnliches verhalten an solch einem Messgerät und konnte es beseitigen? Oder einen Tipp für mich woran es liegen könnte. Gruß Jochen.
Passiert zu dem Zeitpunkten, zu denen Du diese Ausreißer misst, irgendwas in dem Raum? Z.B. es geht jemand vorbei, macht das Fenster auf, die Klimaanlage springt an,...? Es könnten Thermospannungen sein und dieses eine Messgerät steht z.B. unglücklich und ist das einzige, welches die abbekommt. Hast Du mal versucht die Messleitungen zwischen den Geräten zu tauschen? Hängt es vielleicht an denen?
Hallo, danke für deine schnelle Antwort. Gerd E. schrieb: > Passiert zu dem Zeitpunkten, zu denen Du diese Ausreißer misst, > irgendwas in dem Raum? Z.B. es geht jemand vorbei, macht das Fenster > auf, die Klimaanlage springt an,...? Nein, ist in meinem Arbeitszimmer, die Zimmertüre war zu, Fenster und Rolladen waren auch geschlossen. Die Messgeräte stehen mit einem Abstand von 10cm nebeneinader. Die Messleitungen habe ich auch schon getauscht. Auch wenn ich nur das betroffene Gerät in Betrieb habe und die 2 Anderen abbaue ergibt sich das gleiche Bild. Werde heute Nacht mal die Messgeräte mit kurzgeschlossenen Eingängen laufen lassen. Gruß Jochen.
Hallo, Sieht definitiv nicht normal aus. ich würde die Buchsen reinigen (Wattestäbchen + Spiritus). Tritt das ganze auch an den hinteren Eingangs-Buchsen auf? Bessert sich das Verhalten beim mehrfachen Betätigen des Front-Rear Schalters? Eventuell sitzt ja auch die LM399 im Keithley locker in der Steckfassung. Oder das Netzfilter ist am Ende der Lebensdauer. Gruß Anja
Hat mein Gerät in verschärfter Form nach über 15 Jahren auch gehabt. Da war der Integratorkondensator hinüber. Schmerzhaft teure Reparatur.
Ein defekter Integratorkondensator ist ein eher ungewöhnlicher Fehler. Die eher zu erwartenden Fehler wären eher Schmutz auf der Platine und damit mehr Leckströme, die Elkos im Netzteil und die als Schalter / Schutzdioden genutzten JEFTs und ggf. die Lötstellen an den Buchsen und wie schon von Anja erwähnt der Netzfilter.
@ Jochen Falls die bisherigen Hinweise nicht weiter führen, schlage ich Dir vor, einmal einen Halbleiterdefekt in die Überlegungen ein zu beziehen. https://en.wikipedia.org/wiki/Burst_noise Wenn die Geräte älter sind, dann wäre das, meiner Ansicht nach, um so wahrscheinlicher; allerdings auch bei neueren nicht ausgeschlossen. Das würde dann wohl etwas komplizierter, da einer oder mehrere der Bauteile überprüft und teilweise vom Rest der Schaltung getrennt werden müssten. Hoffentlich ist es was simples, wie ein Kontaktproblem.
Lurchi schrieb: > Die eher zu erwartenden Fehler wären eher Schmutz auf der Platine und > damit mehr Leckströme, die Elkos im Netzteil und die als Schalter / > Schutzdioden genutzten JEFTs und ggf. die Lötstellen an den Buchsen und > wie schon von Anja erwähnt der Netzfilter. Klemm doch mal eins Deiner restlichen Multimeter der Reihe nach an die internen Betriebsspannungen des Keithley, und danach auch mal an dessen Referenz. Vielleicht korreliert da was mit den Peaks im Messergebnis.
So, nun melde ich mich mal wieder. Ein Test mit Kurzgeschlossenen Klemmen hat zu keinen Peaks geführt. Verwende nun die vorderen statt die hinteren Buchsen, keine Änderung. Habe nun das Messgerät geöffnet und festgestellt, dass dies wohl schon mal jemand vor mir gemacht hat, neben den Buchsen ist mit Filzstift die Farbe der Buchsen auf Deutsch geschreiben worden. Habe nun die Schrauben mit wechen die Platine am Rahmen festgeschraubt ist gelockert um mechanische Spannngen von der Platine zu lösen. Zusätzlich hängt das Gerät jetzt an einem Trenntrafo. Nachdem ich jetzt weiß, dass das Gerät schon mal geöffnet wurde werde ich mir mal einen Platinenreiniger besorgen und hoffen, dass das nur ein Fingerabdruck oder ähnliches war. Die LM399 ist festgelötet, ist das so normal? Da Anja von einem Sockel sparch. Die Versorgungsspannungen und die Spannung der Referenz werde ich mir auch noch anschauen. Danke an alle Helfer.
Jochen T. schrieb: > Ein Test mit Kurzgeschlossenen Klemmen hat zu keinen Peaks geführt. Wenn Du Autorange an hast bist Du dann natürlich in einem anderen Messbereich. Schau mal also mal ob das Problem abhängig vom verwendeten Messbereich auftritt bzw. verschwindet.
Wenn die Platine dreckig ist, sieht man es meistens zu erst am Eingangswiderstand bzw. den Bias Strom. Den Bias Strom kann man relativ einfach mit einem 1-10 M Widerstand messen (Widerstand an den Eingang und dann Spannung messen). Ohne Hinweis auf eine Verunreinigung würde ich da nicht versuchen auf Verdacht zu reinigen. Wenn der Fehler beim Kurzschluss nicht auftritt, kann das darauf hindeuten, das es ein Problem der Referenz ist oder einfach nur bei höheren Spannungen auftritt. Da wäre ggf. eine Testmessung mit z.B. 1 V hilfreich, um zwischen Problemen der Eingangsstufe und der Referenz / des ADCs zu unterscheiden.
Hallo, um den Fehler einzukreisen könntest Du auch mal die Eingangsklemmen vertauschen. (also -10V einspeisen). Damit wird dann hauptsächlich die positive Referenzspannung verwendet. Beim Sockel bin ich mir nicht sicher ob Keithley den auch hat. beim 34401A ist auf jeden Fall ein Sockel vorhanden. Gruß Anja
Gerd E. schrieb: > Wenn Du Autorange an hast bist Du dann natürlich in einem anderen > Messbereich. Schau mal also mal ob das Problem abhängig vom verwendeten > Messbereich auftritt bzw. verschwindet. War im 10 Volt Messbereich, hatte ich vergessen hinzuschreiben. Der Test mit den losen Schrauben hat ergeben, dass in einer Stunde noch 3 Peaks waren. Ich vermute Zufall. Das mit der 1 Volt Messung, dem Bias Strom und den -10 Volt werde ich versuchen heute noch hin zu bekommen. Gruß Jochen.
Hallo, wenn das Gerät schon älter ist, ist der Hinweis von Lurchi nicht verkehrt. Die Keithleys sind berüchtigt für ihre Elkos, die auch teilweise die Leiterplatten wegätzen. -> Ripplespannungen vor den Spannungsreglern nachprüfen. Gruß Anja
Hallo, ich habe jetzt die Messungen und Tests durchgeführt. *Polarität tauschen:* Das gleiche, nur Spiegelverkehrt. *Test im 1 Volt bereich:* Habe die Spannung meiner Referenz über einen Spannungsteiler unter 1 Volt gebracht. Das Ergebniss kann ich schwer bewerten, sieht aber besser aus. *Bias Strom:* Habe 9,1 MegaOhm Widerstände an die Eingänge gemacht, das betroffene Gerät war um eine Zehnerpotenz näher am Nullpunk. *Betriebsspannungen:* +15V Analog +15,56V -15V Analog -15,72V +5V Analog +4,99V +5V Digital +4,99V Ripplespannungen vor den Spannungsreglern waren alle < 0,2 Volt. Als ich das Gerät offen (am Trenntrafo) betrieben habe hörte ich ganz leise, am Trafo etwas, was sich wie ein Windungsschluss anhörte also nicht nur das bekannte 50Hz Trafobrummen. Wie kleine kurzschlüsse. Der Trafo ist aber nur Handwarm geworden. Werde jetzt mal in meine Trafokiste suchen was sich so findet und dann das Gerät mal mit einem "Außentrafo" betreiben. Gruß Jochen.
Ein Kandidat für einen Ausfall durch Überschlag ist der X-Kondensator im Netzfilter. Das wäre nicht der erste, der nach längerer Zeit irgendwann Rauchzeichen gibt. Der Kondensator/Filter ließe sich jedenfalls einfacher austauschen als der Trafo. Ein defekter Kondensator macht sich meist auch durch zu wenig Kapazität und ggf. Leckstrom bemerkbar. Im günstigen Fall kann man die Spannungsumschaltung nutzen um den Kondensator ohne auslöten nachzumessen. Der Biasstrom beim Meter 2 ist in der zu erwartenden Größenordung, der vom Meter 1 etwas hoch. Ob sich dafür eine Reinigung lohnt müsste man sehen.
Hallo, ich habe mir eine Verlängerung der Trafokabel gebaut und mir einfach den kompletten Netzspannungsteil von dem funktionierenden Gerät rüber geholt. Leider scheint das nicht das Problem gewesen zu sein. Peaks sind weiterhin da. Werde dann wohl doch die Versorgungsspannungen und die Referenzspannung mal aufzeichen. Gruß Jochen.
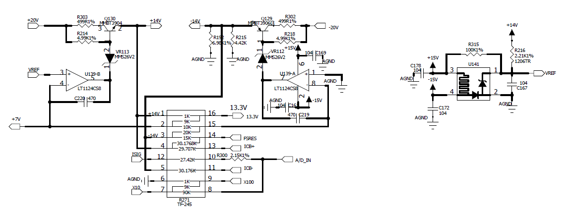
Hallo, ich habe jetzt folgende Spannungen überprüft: +15V, -15V, +5V, +14V, -14V und VREF. Die Versorgungsspannungen sehen soweit ganz gut aus. Die Referenzspannung scheint das Problem zu sein, sie bricht ein. In Verdacht habe ich jetzt C167, U139 (LT1124) oder U141 (LM399). Kann ich die LM399 einfach auslöten und testen, oder macht sie die thermische Belastung annähernd unbrauchbar (in beziehung auf eine anschließende neu Kalibrierung). Anfangen würde ich jetzt mit dem C167 (100nF), dann mit der LM399 (da hab ich noch etliche rumliegen), den LT1124 müsste ich bestellen. Wie würdet ihr weiter vorgehen? Gruß Jochen.
Jochen T. schrieb: > Anfangen würde ich jetzt mit dem C167 (100nF), dann mit der LM399 (da > hab ich noch etliche rumliegen), den LT1124 müsste ich bestellen. > > Wie würdet ihr weiter vorgehen? Wenn es der LT1124 wäre müßte man auf dem +14V Zweig überproportionale Störungen sehen. (ca Faktor 1000:1 gegenüber den 7V). Ansonsten ist die LM399 mit ca 1 Ohm Impedanz relativ niederohmig. Wenn da Leckströme in die LM399 fließen um 2 ppm zu verändern müßten das 14uA sein. -> den LT1124 schließe ich aus. C167 schützt eigentlich nur die LM399 vor HF-Einstrahlungen. Solange da keine Total-Unterbrechung bei gleichzeitig vorhandener Einstrahlung vorliegt kann man das auch ausschließen. Die +/-15 V ändern sich auch nicht im 1V Bereich (der Durchgriff von der Heizung auf die Spannung liegt bei Größenordnung 1 ppm/V. (allerdings eher bei unter 15V Gesamtspannung. Bei 30V eher weniger). -> Bleibt eigentlich nur die LM399 selbst. Löten ist natürlich eine Belastung. Auf der anderen Seite soll die LM399 relativ hysteresefrei sein. Bei einem Wechsel der LM399 (vorgealtert? und auf Alterungsdrift selektiert?) ändert sich die Kalibrierung auf jeden Fall (Toleranz 4%). Wenn Du keine vorgealterten LM399 hast lohnt sich eine Kalibrierung frühestens nach ein paar 1000 Stunden. Und die Leiterplattenreinigung nach dem Löten nicht vergessen. Gruß Anja
Bitte melde dich an um einen Beitrag zu schreiben. Anmeldung ist kostenlos und dauert nur eine Minute.
Bestehender Account
Schon ein Account bei Google/GoogleMail? Keine Anmeldung erforderlich!
Mit Google-Account einloggen
Mit Google-Account einloggen
Noch kein Account? Hier anmelden.










