Hallo, ich habe einen Auf- und Abwärtswandler (Buck Boost Converter), der mit dem Arduino gesteuert wird (Feedback, Eingaben usw.) gebaut. Beim ersten einschalten ist mir aufgefallen das am MOSFET "M1" ca. 4V abfallen, und das er bei Last am Ausgang (1A) logischerweise heiß wird. Es handelt sich bei beiden MOSFETs um den IRLZ34N. An dessen Gate liegt dauerhaft 5V an, was ja eigentlich reichen müsste um ihn einzuschalten. Laut Datenblatt ist bei 5V Rds bei 0,046 Ohm. Ist der MOSFET vielleicht kaputt? Währe schön wenn jemand der eine Idee hat mir helfen, bin noch Anfänger. LG
E-Bastler schrieb: > Laut > Datenblatt ist bei 5V Rds bei 0,046 Ohm Dazu muß das Gate 5 Volt positiver sein als der Source Anschluss. Ist das in deiner Schaltung so???
erklärbär schrieb: > Dazu muß das Gate 5 Volt positiver sein als der Source Anschluss. Ist > das in deiner Schaltung so??? Müsste doch, oder? Spannung liegt ja nur am Drain an. Oder verstehe ich da irgendwas falsch?
Sollte R1 nicht zwischen Gate und Source des Fets sein anstelle zwischen Gate und GND?
Alexander schrieb: > Sollte R1 nicht zwischen Gate und Source des Fets sein anstelle zwischen > Gate und GND? Echt? R1 und R2 sind doch einfach Pull Down Widerstände, die müssen doch auf Ground gehen? Ist übrigens alles Commom Ground also auch der Arduino ist mit dem Ground auf dem Schaltplan verbunden.
E-Bastler schrieb: > Spannung liegt ja nur am Drain an. Ja, das ist erst einmal richtig. Aber sobald der FET zu leiten beginnt steigt ja auch die Spannung an Source. Und damit die auf 12 Volt ansteigen kann benötigt das Gate 17 Volt, um 5 Volt positiver als S zu sein...
Außerdem frage ich mich, wie der high side fet angesteuert wird. Er braucht am Gate 5V mehr als am Source. Wo ist das Bezugspotential für den arduino? Verwendet man nicht normalerweise einen pmos als high side Schalter oder alternativ eine Potentialtrennung?
Alexander schrieb: > Er > braucht am Gate 5V mehr als am Source. Alexander schrieb: > Wo ist das Bezugspotential für > den arduino? Zu späät... Viiiel zu spät... :-)))
Alexander schrieb: > Verwendet man nicht normalerweise einen pmos als high side Schalter Das wird das Sinnvollste sein.
Die Ansteuerung des P-FET könnte dann in etwa so aussehen wie hier: http://www.trifolium.de/netzteil/kap6_1.html In diesem Beispiel wird der SG3524 mit 12 Volt betrieben während am FET (IRF9540) 60 bis 80 Volt liegen.
Danke an alle für die Antworten! Ok, wenn ich das richtig verstanden habe, ist der High Side N-MOSFET nicht richtig durchgesteuert da ich 5V mehr als am Drain bräuchte, also 17V. Die Lösung des Problems währe jetzt einen Logic Level P Channel Mosfet zu nehmen? Und den könnte ich dann direkt am Arduino betreiben?
E-Bastler schrieb: > Die Lösung des Problems währe jetzt einen Logic Level P Channel > Mosfet zu nehmen? Und den könnte ich dann direkt am Arduino betreiben? Nein! Du brauchst noch einen Pegelwandler, denn sonst kannst Du den P-MOSFet nicht abschalten: dafür braucht Du Ugs=0, d.h. +12V gegen GND (Source liegt ja an +12V)!
Dietrich L. schrieb: > Nein! > Du brauchst noch einen Pegelwandler, denn sonst kannst Du den P-MOSFet > nicht abschalten: dafür braucht Du Ugs=0, d.h. +12V gegen GND (Source > liegt ja an +12V)! Kannst du das ein bischen erklären? Gibt es auch eine Möglichkeit das Ich den N-MOSFET behalte, und ihn einfach anders ansteuere?
Über einen DC DC Wandler der eine galv. Trennung bereitstellt. Ist aber sicherlich komplizierter
E-Bastler schrieb: > Dietrich L. schrieb: >> Nein! >> Du brauchst noch einen Pegelwandler, denn sonst kannst Du den P-MOSFet >> nicht abschalten: dafür braucht Du Ugs=0, d.h. +12V gegen GND (Source >> liegt ja an +12V)! > > Kannst du das ein bischen erklären? http://dl6gl.de/grundlagen/schalten-mit-transistoren Beitrag "MOS-FET"
Hi, währe das nicht die einfachste Lösung? Bei einem Low Signal vom uC ist der P-MOSFET auf +12V, also ausgeschaltet, und bei einem High auf 0V also eingeschaltet. Geht das? Ich würde das gerne einfach, ohne externe Chips lösen, dafür fehlt mir die Erfahrung für sowas. LG
Die Schaltung ist so im Prinzip korrekt, aber je nach MOSFET-Typ wird die zulässige Gate-Source-Spannung überschritten. Daher sollte diese ggf. begrenzt werden.
Andreas S. schrieb: > je nach MOSFET-Typ wird > die zulässige Gate-Source-Spannung überschritten. Daher sollte diese > ggf. begrenzt werden. Wenn ich die das Ganze mit 10-20V Betreibe dürfte das Doch passen oder?
@E-Bastler Nein. Du musst dir klarmachen: Wenn ein n-Fet voll durchgesteuert ist, ist die Spannung an Source bis auf ein paar mV gleich gross, wie an Drain. Das schliesst aus, dass du deine Gatespannung einfach von V_Drain abzapfen kannst, da die Gatespannung einige Volt höher als V_Source (=V_Drain) sein muss. :) Dein M1 bekommt in obiger Schaltung am Gate soviel Spannung dass er sich auf den von dir ganz oben festgestellten Spannungsabfall auf der Drain-Source-Strecke einregelt. Nun ist V_drain etwa 4 Volt höher als V_source und somit auch die Gatespannung gegenüber Source in dem Bereich, in dem der Fet gerade ein wenig zu öffnen beginnt. Er arbeitet jetzt im ohmschen Bereich um sich am Drain selbst die erforderliche Gatespannungsdifferenz zur Source zu erzeugen... und verbrät als Widerstand einige Watt an Verlustleistung. Genau wieder das Ergebnis, was du oben geschildert hast.
Andreas S. schrieb: > Daher sollte diese > ggf. begrenzt werden. Auf jeden Fall mit einer 12 oder 15 Volt Z-Diode parallel zu R3. So wie das auch in dem schon weiter oben genannten Beispiel gemacht wurde: http://www.trifolium.de/netzteil/kap6_1.html Dort erkennt man nebenbei auch daß der P-MOSFET in deiner Schaltung noch umgedreht werden muß. Source an die Eingangsspannung...
Kommando zurück. Sehe gerade, du hast als M1 nen p-mos drin. Prinzipiell stimmt es schon was ich schrieb, aber nicht im Falle deines letzten Schaltbildes. War etwas viel Sonne heute... ;-)
E-Bastler schrieb: > Andreas S. schrieb: >> je nach MOSFET-Typ wird >> die zulässige Gate-Source-Spannung überschritten. Daher sollte diese >> ggf. begrenzt werden. > > Wenn ich die das Ganze mit 10-20V Betreibe dürfte das Doch passen oder? Ich würde es nicht darauf ankommen lassen, der ist plötzlich tot und du weißt nicht einmal warum. Am Gate genügen kürzeste Überspannungsimpulse um den FET ins jenseits zu befördern. Und die können immer auftreten wenn Spulen in der Nähe sind...
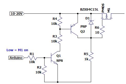
Hi, Vielen Dank erstmal für die vielen Guten Erklärungen! Ich habe jetzt mal alles Ergänzt, und den Schaltplan angehängt. Mit dem P-MOSFET und einer Z-Diode (15V müssten passen oder?) müsste das ganze ja jetzt funktionieren oder? LG
Mit R2=10kOhm wird das halt sehr langsam.
E-Bastler schrieb: > Z-Diode (15V müssten passen oder?) Genau genommen kommt es auf die Daten des FET an, aber für normale Wald- und Wiesen Fets wie dem IRF9540 sollte das passen. Was noch nicht so gefällt ist der Einbauort der Z-Diode. Diese soll ja in jedem Fall verhindern daß die Spannung zwischen G und S die im Datenblatt angegebene Grenze (z.B. 20Volt) überschreitet. Und deshalb sollte sie auch wirklich parallel zu deinem R2(im letzten Schaltbild) angeschlossen werden. Damit liegt sie nämlich wirklich unmittelbar zwischen G und S und begrenzt die maximale Spannung genau dort wo es erforderlich ist. (Der Pfeil der Diode muß dabei in Richtung S zeigen.)
Ok, so war das gemeint oder? Und wie sollte ich R2 dimensionieren? 1k Wird das ganze wohl beschleunigen. Und da der P-MOSFET ja über den Widerstand R2 eingeschaltet wird, ist das ja langsamer als das ausschalten durch den Transistor, oder? Soll ich an den Emiter des Transistors den gleichen Widerstand wie R2 packen? Fragen über Fragen :) Vielen Dank und LG
Simpel schrieb: > Er arbeitet jetzt im ohmschen Bereich um sich am Drain selbst die > erforderliche Gatespannungsdifferenz zur Source zu erzeugen... Kommt mir gerade eine gute Idee. Muss man mal die Spannung ein wenig senken und braucht einen leistungsstarken Widerstand, so kann man das so machen.
@E-Bastler: Ein kleiner Tipp am Rande: mit LTSpice kann man nicht nur Schaltpläne malen, sondern die Schaltung auch simulieren und verschiedene Modifikationen auf deren Auswirkung testen, bevor man aus den realen Bauteilen den magischen Rauch entweichen lässt...
@e-Bastler: Von mir mein "kleiner" Tipp: Deine Schaltung war von Anfang bis Ende (bis dato) völliger Schrott. D.h. auch die Zehnerdiode erfüllt ihren Zweck überhaupt nicht (bemerkst du das nichtmal in der Simulation????) Du hast weder von Elektronik eine Ahnung noch kannst du anscheinend mit LT-Spice mehr als Schaltungen zeichnen und den Startknopf drücken, aber du weist es besser als der einzige mit Ahnung (Gerald M.), der dir einen kleinen, einfachen doppel-Treiber-IC empfohlen hat, der beide Mosfets ansteuern kann! Also weiterhin viel Spass... Nur der Vollständigkeit halber: Für das, was du vorhast, gibt es bereits fertige IC's die tatsächlich und traumhaft (>90% Wirkungsgrad über großen Spannungsbereich)funktionieren - nur leider ohne Arduino. Es gibt einen Fachbegriff für das was du machst: "Das viereckige Rad neu erfinden"
@Alexx Alexxx schrieb: > Von mir mein "kleiner" Tipp: Deine Schaltung war von Anfang > bis Ende (bis dato) völliger Schrott. Völliger Schrott? Ich habe nur einen P und einen N MOSFET vertauscht! Alexxx schrieb: > auch die Zehnerdiode erfüllt > ihren Zweck überhaupt nicht Das dachte ich auch schon, aber ich habe sie aber erstmal nach erklärbär´s Anleitung eingesetzt, da ich meine er hat wohl mehr Ahnung als ich. (Hat er wohl G und S vertauscht) Alexxx schrieb: > Du hast weder von Elektronik eine Ahnung noch kannst du anscheinend mit > LT-Spice mehr als Schaltungen zeichnen und den Startknopf drücken Wie gesagt bin ich Anfänger, und suche hier nur etwas Tips von Experten. LTSpice verstehe ich mit den ganzen Simulationsvarianten nicht, aber zum Schaltpläne zeichnen ist es ganz gut. Alexxx schrieb: > du weist es besser als der einzige mit Ahnung (Gerald M.), der dir einen > kleinen, einfachen doppel-Treiber-IC empfohlen hat, der beide Mosfets > ansteuern kann! Also wenn ich beides so vergleiche, dann ist die Zwischenlösung dieses Posts günstiger, leichter anzusteuern und kommt mit weniger und einfacheren Komponenten aus als dieser fertige IC. Alexxx schrieb: > Also weiterhin viel Spass... Danke! :) Alexxx schrieb: > Für das, was du vorhast, gibt es bereits fertige IC's die tatsächlich > und traumhaft (>90% Wirkungsgrad über großen > Spannungsbereich)funktionieren - nur leider ohne Arduino. Klar, z.b. von LinearTech. und so weiter, aber ich möchte eine Selbstgebaute Lösung, und dabei noch was über das Thema lernen. Bitte nicht die ganze Zeit rumnörgeln, wenn du keine Lust hast hier konstruktiv Tipps zu geben, dann lass es doch einfach. LG
Alexxx schrieb: > kleinen, einfachen doppel-Treiber-IC empfohlen hat, der beide Mosfets > ansteuern kann! Evtl. insgesamt etwas unwirsch ausgedrückt, aber fachlich völlig korrekt. Gerald M. schrieb: > Du brauchst einen highside driver wie den IR2110. Genau so ist es. Der IR2110 hat voneinander unabhängige Lo-in/out und Hi-in/out Kanäle, wäre also perfekt - wenn man denn unbedingt den Arduino verwenden will. Aber... Alexxx schrieb: > Für das, was du vorhast, gibt es bereits fertige IC's Also für Buck-Boost-Converter gibt es sowohl integrierte Controller, als auch Komplett-ICs. Beides auch noch möglich als Synchronwandler, und dann zusätzlich mit bidirektionalem Betrieb. [Synchronwandler, "Synchronous Buck and/or Boost", bedeutet, genau wie beim Synchrongleichrichter, daß Dioden durch gesteuerte/aktive Bauelemente, nämlich MOSFETs, ersetzt werden. Die dadurch ermöglichte weitaus geringere Verlustleistung (Diode: Vf x I ; FET: Rds(on) x I² - rechne selbst bei infragekommenden Bauteilen) steigert teils recht stark die Wandlereffizienz, ganz besonders bei niedrigen Spannungen und/oder höheren Strömen.] Wenn Du also keinen zwingenden (oder wenigstens guten) Grund hast, den Arduino zu verwenden, solltest Du genannte Lösungen ernsthaft bevorzugen. Hast Du diesen aber, dann nenne doch dessen Details.
Sorry, war mit schreiben beschäftigt, D. letzten Post nicht gesehen.
Geht es Dir um möglichst viele diskrete Bauteile, oder "mit Arduino", oder tatsächlich um "Lerneffekte", oder... Vergiß mal die Kritik von Alexxx, Dein "will lernen" könnte ebenso die Wahrheit, wie auch nur eine Rechtfertigung sein - Rechenschaft aber bist Du nicht schuldig, nur Informationen... ;-)
E-Bastler schrieb: > Und wie sollte ich R2 dimensionieren? 1k > Wird das ganze wohl beschleunigen. Das tut es. In dieser Schaltung schaltet ja der kleine NPN den MOSFet durch und der Widerstand schaltet ihn wieder ab. Mit Hilfe des Datenblattes (des P-Kanal) kannst du nun herausfinden, was für einen Tiefpass R2 zusammen mit der Gatekapazität des MOSFet bildet und daraus die Zeit ermitteln, in der Ugs unter die Schwellspannung Ugsth fällt. Sinngemäss gilt das gleiche für den N-Kanal. Hier ist der begrenzende Faktor der Strom, den der Arduino liefern kann. Wenn das Gate völlig entladen ist, arbeitet der Arduino für einen kurzen Moment auf einen Kurzschluss und wird dabei ans Limit des Ausganges getrieben. (das bedeutet, der Arduino zieht den Strom aus seiner Betriebsspannung, die dabei einbricht) Das ist bei langsamer PWM nicht so schlimm, bei höherer Frequenz muss der kleine MC ganz schön ackern. Wieviel Strom soll die Anordnung denn liefern? Wie hoch liegt die PWM Frequenz? Meine Einschätzung ist, das das Ganze so bis ein paar kHz gut geht, dadrüber allerdings schalten die MOSFet zu weich.
Alexxx schrieb: > D.h. auch die Zehnerdiode erfüllt ihren Zweck überhaupt nicht Ja, selbst wenn die irgendwann mal richtig angeschlossen wird, begrenzt sie die Gate-Source-Spannung nur solange sie den Strom (-> die Leistung) aushält. Den Strom, den der Q1 im eingeschalteten Zustand als Ic nach Masse ableitet. Der ist zwar durch den mit 10k begrenzten Basisstrom auch begrenzt (~0,5mA), kommt aber in die Größenordnung von 100mA. Das bedeutet bei Ue=20V etwa 1,5W an der Z-Diode und 500mW am Transistor.
E-Bastler schrieb: > LTSpice verstehe ich mit den ganzen Simulationsvarianten nicht, aber zum > Schaltpläne zeichnen ist es ganz gut. Als ich das erste mal das Programm gestartet habe, habe ich davon auch noch nichts verstanden, noch nicht mal, wie man einen Schaltplan zeichnet. Wenn man sich damit ein paar Stunden beschäftigt, kann man aber die für einen selbst wichtigen Funktionen schnell lernen. Du musst ja nicht alle Möglichkeiten verstehen - eine Fourier-Analyse Deiner Signale z.B. brauchst Du erstmal nicht. Du wirst schnell sehen, daß es nicht so kompliziert ist und das "Messen" von Spannungen und Strom in der Simulation viel einfacher ist, als an der "echten" Schaltung. (noch ein Tipp: es gibt auch eine Hilfe-Funktion, man muss nicht alles durch blindes ausprobier-rumgeklicke lernen)
Hi, wenn du deine Lehrschaltung retten willst, mach es wie in Anhang. Grüße
Alternative: Mach die Schaltung so wie ganz oben im allerersten Post,
mit einer kleinen Änderung:
Füge eine Verbindung "Arduino_GND" -> Mosfet-Source-Pin hinzu.
Erfordert natürlich, dass Arduino und 12V aus unterschiedlichen
("Galvanisch getrennten") Spannungsquellen versorgt werden.
Und erfordert etwas vorsicht beim erweitern/messen, denn jetzt hast du
zwei verschiedene "GNDs" im Schaltplan.
Planlos schrieb: > Füge eine Verbindung "Arduino_GND" -> Mosfet-Source-Pin hinzu. > > Erfordert natürlich, dass Arduino und 12V aus unterschiedlichen > ("Galvanisch getrennten") Spannungsquellen versorgt werden. Und wie soll das gehen? Schau dir den Schltplan im ersten Post an. Da gibt es noch M2 der auch vom Arduino angesteuert werden soll. Und dessen Source liegt auf Massepotential der 12V.
Hier ist eine primitive Treiberschaltung mit nur 3 Bauteilen
@Homo Habilis Ich wollte das ganze einfach nachvollziehbar machen, und den verhassten Arduino wollte ich benutzen, weil der mit LC Display schon da ist, und sich einfach programmieren lässt. @ArnoR Ok, danke! Dann keine Z-Diode. @Thomas E. Ja, ich muss mir mal die Zeit nehmen mich da reinzufuchsen, aber dieses "Technische" Englisch ist echt schwer zu verstehen. @Felsentreu Danke, für den Schaltplan! Sorgen die ganzen Widerstände und die zwei Transistoren nicht für eine größere Verzögerung? Und, fehlt da nicht noch ein GND irgendwo? Oder verstehe ich da was falsch? @Thomas E. Das sieht ja einfach aus. R3 ist nur für die Simulation, oder? Durch die niedrigen Widerstandswerte müsste die ansprechzeit ja auch recht niedrig sein. Aber fehlt da nicht noch ein Basiswiderstand? Oder wird der durch den am Emmiter ersetzt? Kann man da noch eine Z-Diode, wegen dem Flyback der Spule unterbringen?
E-Bastler schrieb: > Arduino wollte ich benutzen, weil der mit LC Display schon da ist, und > sich einfach programmieren lässt Falls es nur darum geht, den vorh. Arduino zu benutzen, kann man ja trotzdem Gate-Treiber verwenden. Bei Einsatz von zwei IR2110 oder äquivalenten ICs kann man sogar synchrone Wandler realisieren (Wirkungsgrad). (Zumindest das wäre mit diskreten Treibern sehr aufwendig.) Außerdem haben solche Treiber-ICs keine extrem unterschiedlichen Anstiegs- und Abfallzeiten, was aber die bisher genannten diskreten Treiber, ohne weitere/veränderte Beschaltung, schon haben. Und weshalb Du nur mit recht niedrigen Frequenzen sinnvoll arbeiten kannst. Man kann ja die Pull-Up- oder Pull-Down-Widerstände nicht endlos verkleinern...
E-Bastler schrieb: > R3 ist nur für die Simulation, oder? Ja, R3 simuliert die Last, die der FET schaltet. Es geht hier nur um R1,R2,Q1 für die Ansteuerung des Gates. Ugs liegt damit bei ca. 8V im eingeschalteten Zustand, egal, ob Vin 12V oder 20V ist. Eine Z-Diode zur Begrenzung der Gatespannung ist deher nicht nötig. Öffne einfach die ASC-Datei in Deinem LTSpice und modifiziere/erweitere die Schaltung nach belieben. Klicke auf das rennende Männchen, um die Simulation durchzuführen, danach klicke auf "Drähte" im Schaltlan, um die Spannung dort anzeigen zu lassen, oder auf ein Bauteil, um den Strom durch dieses Bauteil anzuzeigen. Klicke mit gedrückter ALT-Taste auf ein Bauteil, um die (Verlust-)Leistung zu sehen. Nach jeder Änderug im Schaltplan musst Du die Simulation erneut starten.
Thomas E. schrieb: > Öffne einfach die ASC-Datei Achso, habe gar nicht gesehen das die auch angehängt ist. Danke für die Hilfe und die gute Erklärung :)
Hi, E-Bastler schrieb: > Danke, für den Schaltplan! Sorgen die ganzen Widerstände und die zwei > Transistoren nicht für eine größere Verzögerung? Und, fehlt da nicht > noch ein GND irgendwo? Wichtige Verzögerung ist hier nur die Gatekapazität zusammen mit R5. Der Eingangsteiler R1/R2 sorgt für korrektes Schalten, falls LOW größer als 0,7 V ist. Masse ist ist unten, Emitter von Q1. Die Schaltung von Thomas Elger hat bei 10 V Eingangsspannung nur ca. 5,5 V Gatespannung, der FET muss also dazu passen. Grüße
@Felsentreu Danke für die Erklärung :) @alle Ich bin mir noch nicht sicher welche Schaltung ich nehme, werde aber beide ausprobieren! Kann mir jemand einen P Channel MOSFET empfehlen, der bei 5,5V durchschaltet und einen niedrigen R_ds Widerstand hat? Der IRF9540 hat extrem hohen Widerstand, und der IRF4905 hat zwar sehr niedrigen Widerstand, im Datenblatt steht aber nichts vom Widerstand bei (-)5V Gate Spannung. LG E-Bastler
E-Bastler schrieb: > und der IRF4905 hat zwar sehr niedrigen > Widerstand, im Datenblatt steht aber nichts vom Widerstand bei (-)5V > Gate Spannung. Schau dir mal Fig. 3 (Transfer Characteristics) an. Bei -5Vgs sinds knapp über 20A (typ.) Um die maximale Ptot von 200W nicht zu überschreiten, liegt Rds also grob bei 0,45 Ohm. Allerdings - die Streuung ist bei MOSFets gross und die Grafik zeigt typische Verhältnisse. P-Kanaler sind nach wie vor etwas 'schlechter' als N-Kanaler.
Servus, hinderlich für eine optimale Lösung ist auch die Spezifikation des weiten Eingangsspannungs-Bereichs. Mit bis 20V kann man das Gate nicht einfach direkt gegen Masse schalten, weil man dann an die abs.Maximum Ratings stösst (Ugs i.d.R. +/- 20V). Würde man sich z.B. auf max. 18V Vin beschränken, kann man G einfach mit einem NPN gegen Masse ziehen und hat so bei Vin = 10V immer noch (fast) 10V Ugs zum Einschalten. Vernünftiges Design fängt bei der sinnvollen Definition der Betriebsgrenzen der Schaltung an!
E-Bastler schrieb: > Kann mir jemand einen P Channel MOSFET empfehlen, der bei 5,5V > durchschaltet Brauchst du doch nicht. Der P Kanal hat dochbei QAnsteuerung über die Treiberschaltung (oder einen integrierten Treiber) mehr als die 5V an Spannungshub zur Verfügung, nämlich die 12V.
Matthias S. schrieb: > Schau dir mal Fig. 3 (Transfer Characteristics) an. Danke für den Tip! Thomas E. schrieb: > Vernünftiges Design fängt bei der sinnvollen Definition der > Betriebsgrenzen der Schaltung an! Stimmt, 18V reichen eigentlich auch aus, und erspart Aufwand. Also habe ich ja jetzt eine Gate-Spannnung von ca. 10V - 18V, und kann den IRF4905 nehmen? Der Andere schrieb: > Brauchst du doch nicht. Der P Kanal hat dochbei QAnsteuerung über die > Treiberschaltung (oder einen integrierten Treiber) mehr als die 5V an > Spannungshub zur Verfügung, nämlich die 12V. Achso? Hab ich in LTSpice jetzt auch mal nachgeschaut, stimmt. Ich dachte das brauche ich weil Felsentreu das geschrieben hatte: Felsentreu schrieb: > Die Schaltung von Thomas Elger hat bei 10 V Eingangsspannung nur ca. 5,5 > V Gatespannung, der FET muss also dazu passen.
Hi, E-Bastler schrieb: > Achso? Hab ich in LTSpice jetzt auch mal nachgeschaut, stimmt. Ich > dachte das brauche ich weil Felsentreu das geschrieben hatte: > > Felsentreu schrieb: >> Die Schaltung von Thomas Elger hat bei 10 V Eingangsspannung nur ca. 5,5 >> V Gatespannung, der FET muss also dazu passen. bei 5 V am Eingang fallen am Emitterwiderstand 4,3 V ab. 0,2 V nehme ich für die Kollektor-Emitter-Strecke an. 10 V minus 4,3 minus 0,2 macht wie viel? Grüße
Servus, mit Vin < 20V kann man die Schaltung weiter vereinfachen und hat auch bei kleineren Versorgungsspannungen praktisch die volle Eingangsspannung als Vgs(on): s.Bild
Felsentreu schrieb: > bei 5 V am Eingang fallen am Emitterwiderstand 4,3 V ab. Das kann man noch etwas verbessern, indem man einen Basis-Widerstand (z.B. 4k7) einbaut. Dann fallen am Emitter-Widerstand nur noch ca. 3,2V ab. Außerdem kann man mit den R-Werten auch noch ein wenig spielen, z.B. R1 = 100 Ohm.
Felsentreu schrieb: > bei 5 V am Eingang fallen am Emitterwiderstand 4,3 V ab. 0,2 V nehme ich > für die Kollektor-Emitter-Strecke an. 10 V minus 4,3 minus 0,2 macht wie > viel? Sorry, stimmt :) Thomas E. schrieb: > mit Vin < 20V kann man die Schaltung weiter vereinfachen und hat auch > bei kleineren Versorgungsspannungen praktisch die volle Eingangsspannung > als Vgs(on): s.Bild Thomas E. schrieb: > Außerdem kann man mit den R-Werten auch noch ein wenig spielen, z.B. > R1 = 100 Ohm. Wenn ich das mache, verliere ich aber konstant 140mA. Bei höherem Widerstand (z.b. 220 Ohm oder 470) verfälscht das aber mein PWM Duty Cycle. Das macht dann aus 50% vom uC ca. 80% Duty Cycle am Mosfet. Ich muss die Widerstände irgendwie so dimmensionieren, dass der Dutycycle möglichst wenig verfälscht wird, ich aber trotzden keinen allzu riesigen Verlust am Emitter des Transistors habe.
E-Bastler schrieb: > So war das doch gemeint? Nein. Zwar sieht Dein Ausgangssignal besser aus, als mit der "lahmen" Ansteuerschaltung, allerdings überlastest Du durch den niedrigen Widerstand den Transistor und ggf. auch den 100 Ohm Widerstand (oder Du musst da einen 2W Typ nehmen). Wenn Du eine schnellere Schaltung willst, wäre ggf. eine bessere (aber auch aufwändigere) Treiberschaltung vorteilhaft. Mit welcher Frequenz wolltest Du die reale Schaltung denn betreiben?
Thomas E. schrieb: > Mit welcher Frequenz wolltest Du die reale Schaltung denn > betreiben? so zwischen 30-50 kHz
Dann brauchst Du wohl definitiv den etwas aufwändigeren Treiber.
Thomas E. schrieb: > Dann brauchst Du wohl definitiv den etwas aufwändigeren Treiber. Der Aufwendigere Treiber ist "Treiber2.png" oder?
Ja, wobei vielleicht R2 und R4 besser noch kleiner gemacht werden sollten (1k, 220 Ohm) und bei max. Spannungen unter 20V R4 auch 0 sein kann.
Hi, Bin gerade dabei die Schaltung zu bauen, mir ist bei LTSpice nur aufgefallen, das der Strom der kurzzeitig aus den Emittern der Transistoren bei dem MOSFET fließt bis zu ca. 330 mA kommt. Im Datenblatt der Transistoren (und anderen Standart Transistoren, die ich mir angesehen habe) ist aber ein maximaler Emitter Strom von 200mA angegeben. Der 330mA Impuls ist sehr kurz, aber ich frage mich trotzdem ob es ok ist die Transistoren auf diese Weise zu betriben. Ist ja doch außerhalb von deren Spezifikationen. LG
E-Bastler schrieb: > Hi, > > Bin gerade dabei die Schaltung zu bauen, mir ist bei LTSpice nur > aufgefallen, das der Strom der kurzzeitig aus den Emittern der > Transistoren bei dem MOSFET fließt bis zu ca. 330 mA kommt. Im > Datenblatt der Transistoren (und anderen Standart Transistoren, die ich > mir angesehen habe) ist aber ein maximaler Emitter Strom von 200mA > angegeben. Dann solltest Du leistungsfähigere Transistoren nehmen.
Harald W. schrieb: > Dann solltest Du leistungsfähigere Transistoren nehmen oder den Gate-Serienwiderstand vergrößern.
Wenn die Simulation alle realen Widerstände, inkl. Spannungsquelle, Leitungen berücksichtigt, liegt man evt. schon wieder im grünen Bereich.
Thomas E. schrieb: > oder den Gate-Serienwiderstand vergrößern. Stimmt, wenn ich den auf 50 ohm vergrößere bin ich bei ca. 190 mA und habe keine großen Verluste bei den Schaltzeiten. Danke :) batman schrieb: > Wenn die Simulation alle realen Widerstände, inkl. Spannungsquelle, > Leitungen berücksichtigt, liegt man evt. schon wieder im grünen Bereich. Da geh ich lieber auf nummer sicher :D LG
Mit realistischen Parametern zu simulieren, steht nicht im Widerspruch zur Sicherheit, im Gegenteil.
Bitte melde dich an um einen Beitrag zu schreiben. Anmeldung ist kostenlos und dauert nur eine Minute.
Bestehender Account
Schon ein Account bei Google/GoogleMail? Keine Anmeldung erforderlich!
Mit Google-Account einloggen
Mit Google-Account einloggen
Noch kein Account? Hier anmelden.








