Guten Abend! Ich hab folgendes Problem: Ein Analog-Frontend liefert mir ein differentielles Signal. Der "-"-Ausgang liegt fest auf 1,25V. Der "+"-Ausgang bewegt sich im Bereich von 1,25V +/-190mV. Für einen ADC mit differentiellem Eingang (der hat ein Vorzeichen-Bit) würde ich gerne dieses Signal verstärken, um den ADC-Bereich bestmöglichst auszunutzen (Ref 2,5V). Aus den 1,25 +/-190mV sollen deshalb 1,25 +/- 1,25V werden. Der OP ist natürlich kein TL074 ... Das wird ein Rail-To-Rail OP-Amp wie OPA2340 ... Im Anhand eine Skizze, wie ich mir das gedacht hatte ... Weiß jemand, ob das so funktioniert? Vielen Dank!
Dein ADC hat keinen echten differenziellen Eingang. Datenblatt: "The MCP3201 provides a single pseudo-differential input. The IN+ input can range from IN- to VREF (VREF +IN-). The IN- input is limited to ±100 mV from the VSS rail. The IN- input can be used to cancel small sig- nal common-mode noise which is present on both the IN+ and IN- inputs." Daher solltest du deinen Eingangsverstärker sowieso so aufbauen, dass er aus dem differenziellen Signal ein auf Vref/2 bezogenes, unsymmetrisches Signal macht (mit entsprechender Verstärkung).
Joe F. schrieb: > Daher solltest du deinen Eingangsverstärker sowieso so aufbauen, dass er > aus dem differenziellen Signal ein auf Vref/2 bezogenes, unsymmetrisches > Signal macht (mit entsprechender Verstärkung). Ja genau ... Ich dachte, das hätte ich gemacht :) Oder hab ich dich da falsch verstanden? Hmmm :) Oh MCP3201 ist auch falsch, es ist der MCP3301 ... Großes Entschuldigung dafür! > The MCP3301 13-bit A/D converter features full > differential inputs
Ach da fällt mir ein ... Nach dem OP kann ich das Signal ja asymmetrisch weiter verwenden ... Ich hab da vmtl nur einen kleinen Offset bezogen auf 1,25V, aber den kann ich raus rechnen :) Naja, mein Problem ist, ich hab das genauso aufgebaut und getestet und die digitalisierten Werte schwanken um +/- 50 bei 13Bit ... Irgendwas muss ich da falsch gemacht haben, deshalb wollte ich um Rat fragen, ob ich irgendwas grundlegendes falsch gemacht habe, was den Experten sofort auffällt :)
Blubber1 schrieb: > Naja, mein Problem ist, ich hab das genauso aufgebaut und getestet und > die digitalisierten Werte schwanken um +/- 50 bei 13Bit ... Irgendwas > muss ich da falsch gemacht haben, deshalb wollte ich um Rat fragen, ob > ich irgendwas grundlegendes falsch gemacht habe, was den Experten sofort > auffällt :) Was heisst "schwanken"? Rauschen? Ein Problem deiner Schaltung ist, dass die ADC Inputs mit unterschiedlichen Impedanzen getrieben werden. Woher beziehst du Vref für den Wandler? Welche Frequenzen hat dein Eingangssignal (min/max)? Wenn du kein DC digitalisieren musst, empfiehlt sich ein Auskoppelung des Eingangssignals, um den Offset zu eliminieren.
Joe F. schrieb: > Was heisst "schwanken"? Rauschen? Ja, sieht nach Rauschen aus ... Ich werd morgen mal mit dem Oszi schauen ... Hab heute leider keins da. > Ein Problem deiner Schaltung ist, dass die ADC Inputs mit > unterschiedlichen Impedanzen getrieben werden. Hmm, das ließe sich beheben ... Mein OP hat noch einen weiteren ungenutzten, den ich als Impedanzwandler für den Bezugspunkt verwenden könnte. Das probier ich auf jedenfall aus :) > Woher beziehst du Vref für den Wandler? Die kommen von einem LM4140-2,5 ... Hab das Bauteil aus dem Schaltplan des LMP91200 Dev-Boards. > Welche Frequenzen hat dein Eingangssignal (min/max)? > Wenn du kein DC digitalisieren musst, empfiehlt sich ein Auskoppelung > des Eingangssignals, um den Offset zu eliminieren. Nahezu 0Hz ... Also DC :)
Blubber1 schrieb: > Die kommen von einem LM4140-2,5 ... Hab das Bauteil aus dem Schaltplan > des LMP91200 Dev-Boards. Also sollte IN- auch sinnvollerweise auch auf 2.5V gebracht werden. > >> Welche Frequenzen hat dein Eingangssignal (min/max)? >> Wenn du kein DC digitalisieren musst, empfiehlt sich ein Auskoppelung >> des Eingangssignals, um den Offset zu eliminieren. > > Nahezu 0Hz ... Also DC :) Naja, also entweder willst du Gleichspannung messen, oder 1Hz reicht noch aus. Mit Auskoppelkondensatoren machst du dir in jedem Fall das Leben leichter. Mit 22uF kommst du bei 1Hz noch auf -3dB. Wenn's DC sein muss: Kondensatoren weglassen, und mit Offset leben.
Joe F. schrieb: > Naja, also entweder willst du Gleichspannung messen, oder 1Hz reicht > noch aus. > Mit Auskoppelkondensatoren machst du dir in jedem Fall das Leben > leichter. Muss leider Gleichspannung sein ... Der LMP91200 misst den PH-Wert einer Lösung und der ändert sich über Stunden eher nur leicht. Joe F. schrieb: > Also sollte IN- auch sinnvollerweise auch auf 2.5V gebracht werden. Ah! Da ist evtl einer meiner Denkfehler ... Dachte, die Differenz der Signale darf nicht >2,5V werden und dass das in Ordnung ist, wenn jeder Eingangspin für sich selbst innerhalb der Betriebsspannungsgrenzen des ADCs ist ... Da werd ich mir was überlegen :)
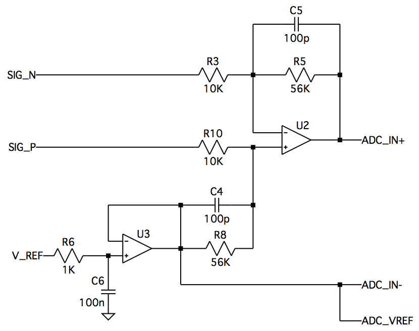
Blubber1 schrieb: > Muss leider Gleichspannung sein Dann versuche es mal so wie im Anhang. C6 war bei der vorherigen Schaltung noch falsch (unsinnig). Nachtrag: sorry für die unnötig großen Bilder, irgendwie kommt mein Screenshot-Programm neuerdings auf die dämliche Idee Bilder nicht mehr 1:1 zu skalieren. C5 und C4 kann man dann auch größer machen, wenn deine Signal-Frequenz so gering ist. Mit je 2.2nF hättest du eine Grenzfrequenz von ca. 1.3KHz - gut gegen Rauschen.
Joe F. schrieb: > Dann versuche es mal so wie im Anhang. Ui, das sieht interessant aus ... Wenn ich es richtig verstehe ist das ein Subtrahierer mit VRef als Offset ... Genial :) Vielen Dank, das probier ich morgen gleich mal aus!
Blubber1 schrieb: > Wenn ich es richtig verstehe ist das > ein Subtrahierer mit VRef als Offset Genau, mit integriertem Low-Pass. Um noch einen draufzusetzen: mit einem zusätzlichen Kondensator vor dem Op-Amp kann man aus dem Filter einen entsprechend steileren 2nd Order Filter machen (siehe Anhang). Da du ja ein entsprechend langsames Eingangssignal hast, kannst du zusätzlich entsprechend schneller samplen und dann in Firmware ordentlich Mitteln (100 Werte oder so). Dann dürfte dein Rauschen gegen 0 gehen.
Blubber1 schrieb: >Der "-"-Ausgang liegt fest auf 1,25V. Der >"+"-Ausgang bewegt sich im Bereich von 1,25V +/-190mV. Dann geht aber der Vorteil der Differenziellen Übertragung verloren. Signalquelle und Empfängereingang sollte möglichst symetrisch sein.
Günter Lenz schrieb: > Dann geht aber der Vorteil der Differenziellen Übertragung > verloren. Das kann man so nicht sagen. Wenn die "1.25V konstant" über das gleiche Kabel kommen (und mit gleicher Impedanz wie das Nutzsignal getrieben werden), handelt es sich im Prinzip um ein differenzielles Signal mit Gleichanteil, der durch den Op-Amp ja effektiv incl. Gleichtaktstörungen herausgefiltert wird.
Was soll der Unsinn? Der adc ist voll differenziell, also nimm einfach einen fully differential opamp und fertig.
Vlt noch kurz eine Erklärung, was genau dieser LMP91200 macht ... Er bekommt am Ref-Pin eine Referenzspannung (2,5V). Diese teilt er intern auf die Hälfte runter (1,25V). Diese 1,25V verwendet er als Bezugspunkt für die PH-Elektrode. die PH-Elektrode ist selbst eine Spannungsquelle mit extrem hoher Impedanz (~Gigaohm), die Spannungen zwischen -415mV (PH14) und +415mV (PH1) erzeugt. Dieses Bezugspotential wird auf den "-"-Ausgang gegeben. Die Elektrodenspannung auf "+". So entsteht dieses seltsame differentielle Signal :)
Wow Hammer! Rock-stable Werte! Und der Messbereich ist perfekt ... Vielen Dank nochmal, ich hatte das Ding schon fast aufgegeben! :) PH4= 2455 PH7= 5 und nur das LSB toggelt ... Vielen Dank :)
Bitte melde dich an um einen Beitrag zu schreiben. Anmeldung ist kostenlos und dauert nur eine Minute.
Bestehender Account
Schon ein Account bei Google/GoogleMail? Keine Anmeldung erforderlich!
Mit Google-Account einloggen
Mit Google-Account einloggen
Noch kein Account? Hier anmelden.




