Ist es möglich die Ausgänge von mehreren Operationsverstärkern(16 Stück) zusammen zu schliessen? Muss hierbei etwas spezielles beachtet werden? Ich meinte irgendwo mal gelesen zu haben, man solle dies unterlassen. Ist dem so? Und wenn ja warum? Konkret geht es um den LM324
Ja, man sollte das lassen. Wenn die einzelnen OPVs unterschiedliche Ausgangsspannungen erzeugen wollen (was meistens der Fall ist), dann fließen hohe Ausgleichsströme zwischen den Ausgängen.
Danke Dir! Okay, suche ich eine andere Möglichkeit (bin schon auf etwas gestossen) ;-)
Juerg F. schrieb: > Ist es möglich die Ausgänge von mehreren Operationsverstärkern(16 Stück) > zusammen zu schliessen? Was ist der Sinn dieser Maßnahme? Wenn die Ausgänge über Widerstände verbunden sind, kann man das machen (z.B. um Signale zu mischen). Direkt verbinden: nein. Wenn man mehr Strom am Ausgang braucht, kann man eine Transistor-Endstufe dahinter setzen.
Juerg F. schrieb: > Ist dem so? Ja. Juerg F. schrieb: > Und wenn ja warum? Was Frontalcrashs sind ist bekannt? Also wenn die Energie aus beiden Richtungen kommt? Für solche Ideen wurden OPVs mit open collector Ausgängen in den Markt gedrückt.
Hochohmig sicherlich möglich unter Beachtung der Ausgangscharakteristik.
Wenn das eine Stromverstärkung bringen soll (und was könnte man sonst damit erreichen) dann geht das auch mit einem nachgeschalteten Transistor, der von einem OPV-out gesteuert wird.
Ja, es geht darum, verschiedene Impulse zusammenzumischen. Würden 1KOhm Widerstände ausreichen? Wie gross müsste der einzelne Widerstand sein wenn ich 16 OPV`s verbinden möchte? Gibts da eine Regel?
Der Hocko schrieb: > Wenn das eine Stromverstärkung bringen soll (und was könnte man > sonst > damit erreichen) dann geht das auch mit einem nachgeschalteten > Transistor, der von einem OPV-out gesteuert wird. Wenn man nen NPN in Emitterschaltung nimmt, ergibt das allerdings ne zusätzliche Invertierung und wenn man ne Kollektorschaltung nimmt, kommt man zusätzliche 0,7V von Vcc weg. Das ist also auch mit Nachteilen behaftet, weshalb man sich gut überlegen sollte, was man überhaupt vorhat.
Sebastian H. schrieb: > Hochohmig sicherlich möglich unter Beachtung der Ausgangscharakteristik. Nein, sicher nicht, weil damit die Funktion des OPV nicht erreicht wird. Entweder ist das Ganze so hochohmig, dass die OPVs es vertragen eund schalten können wie sie wollen, dann klappt die Rückführung nicht, oder die Rückführung klappt, weil der Strom relevant ist, dann aber können sie gegeneinander arbeiten, wodurch die Rückführungen auch die anderen Ausgänge sehen und schwingen. Die Rückführung sieht also in erster Linie nicht den eigenen, sondern fremde Ausgänge. Vielleicht gibt das ja einen neuartigen Schwingkreis mit interessanten Wellenformen. Oder ein Rauschgenerator...
Juerg F. schrieb: > Ja, es geht darum, verschiedene Impulse zusammenzumischen. Noch zwei OPV investieren: Addierer. Funktioniert rückwirkungsfrei.
Juerg F. schrieb: > Ja, es geht darum, verschiedene Impulse zusammenzumischen. Würden 1KOhm > Widerstände ausreichen? Wie gross müsste der einzelne Widerstand sein > wenn ich 16 OPV`s verbinden möchte? Gibts da eine Regel? Kannst du mal ein wenig präziser werden? Um was für Signale (Impulse) handelt es sich dabei (Frequenz, Spannung, Pulslänge)? Was soll nach dem "Mischen" rauskommen? Sind es Digital-Pulse, und du möchtest am Ausgang jeweis einen Puls haben, wenn einer der 16 Eingänge einen Puls bekommt? Was für Op-Amps benutzt du, und wie sind sie versorgt?
Ne Schaltung die 16 OPVs braucht ist vielleicht auch einfach falsch konzeptioniert.
Es geht um die Entwicklung eines Step Sequenzers für ein Analog-Modularsystem. Als Impusgeber verwende ich den CD4017. Für jede Stepsequenz möchte ich neben einem Gate-Signal ein zeitlich variables Triggersignal generieren. Das ganze kriege ich hin. Jetzt wollte ich diese Triggersignale zusätzlich mit LED`s visualisieren. Leider kann ich die LED`s nicht vor dem OPV einkoppeln weil ich den OPV immer zur sättigung bringe und die LED Anzeige nicht der Trigger-Signallänge am OPV entspricht... Es ist leider zuuu komplex dies zu erklären. Ich glaube, ich probier noch ein paar andere Wege... ;-)
Juerg F. schrieb: > Es ist leider zuuu komplex dies zu erklären. Glaube ich nicht, man muss sich halt bemühen wollen. Am gesprächigsten ist für uns Entwickler ja immer ein Stromlaufplan... ;-) Ich versuche es mal aus meiner Sicht: Du hast also (vermutlich 2 hintereinandergeschaltete) CD4017, um eine Sequenz von 16 Gate-Signalen zu erzeugen. Dahinter hängen vermutlich 16 Schalter, um die Sequenz zu programmieren. Hinter den Schaltern bringst du das Signal der CD4017 dann vermutlich mit Op-Amps auf 10V? Jetzt möchtest du eine LED Blinken lassen, und zwar immer bei den eingeschalteten Steps. Richtig? Das Folgende verstehe ich allerdings nicht: Juerg F. schrieb: > Leider kann ich die LED`s nicht vor > dem OPV einkoppeln weil ich den OPV immer zur sättigung bringe und die > LED Anzeige nicht der Trigger-Signallänge am OPV entspricht... Wie gesagt, ein Stromlaufplan und eine genauere Beschreibung was die LED(s) machen sollen wäre sehr hilfreich.
Also für jeden Kanal die LED leuchten lassen ist nicht das Problem. Das Problem beginnt nachher: Sagen wir mal das 16 Kanäle durchgeschaltet werden. Jeder Kanal hat zB. eine Gatesignal-Länge von 100ms. Jetzt möchte ich von jedem 100ms Gate-Signal separat ein Triggersignal generieren von 1ms bis 100ms (Länge via Poti regelbar). Der Takt ist zwar dann immer noch von Kanal zu Kanal die 100ms aber die Triggerlänge soll variabel sein. Das ganze funzt mit einem R-C-R/Poti ganz gut. Danach gehts via Diode zum OPV. Diese Schaltung wird pro Kanal einmal via Diode zum OPV geführt. Nach dem OPV bekomme ich dann die Impulse. Zb. ein Impuls 30ms der nächste dann 80ms der übernächste dann 20ms - und diese Imulse sind immer im Abstand (Anfang zu Anfang) von genau 100ms. Jetzt stehe ich vor dem Problem, dass ich für jeden Kanal die Impulslänge via LED signalisieren möchte... Nicht nur so wie bereits umgesetzt die Gatelänge vom 4017er... Das Schema kann ich gerne mal noch machen. Habe das ganze mal vereinfacht rein zum probieren mit EveryCircuit simuliert um zu sehen, in welche Richtung ich gehen müsste...
Juerg F. schrieb: > Jetzt stehe ich vor dem Problem, dass ich für jeden Kanal die > Impulslänge via LED signalisieren möchte... Aber das heisst doch, du hast 16 Anzeige LEDs. Die kannst du doch jeweils direkt an die 16 Ausgänge der Op-Amps hängen (mit entsprechendem Vorwiderstand). Wozu also die Op-Amp Ausgänge (über Widerstände) zusammenlegen? Das würde man nur dann machen wollen (bzw. anders), wenn man alle 16 Events auf nur einer LED anzeigen lassen wollte...
Wenn ich die LED an den Ausgang der OPV`s hängen würde um für jeden Kanal eine Signalisation zu erhalten müsste ich halt dann eben 16 OPV`s nachher wieder zusammenschalten um am Schluss ja wieder ein Impuls-Signal zu erhalten... Darum eben meine Frage am Anfang ob ich 16 OPV-Ausgänge zusammenlegen kann. Könnte mann u.U. auch hinter jedem OPV zwei Transistoren (NPN+PNP) schalten und diese Signale nach dieser Transistorenschaltung wieder zusammen verbinden?
Juerg F. schrieb: > Wenn ich die LED an den Ausgang der OPV`s hängen würde um für jeden > Kanal eine Signalisation zu erhalten müsste ich halt dann eben 16 OPV`s > nachher wieder zusammenschalten um am Schluss ja wieder ein > Impuls-Signal zu erhalten... > > Darum eben meine Frage am Anfang ob ich 16 OPV-Ausgänge zusammenlegen > kann. OK, langsam kommen wir dem Ziel näher. Du hast dann also 16 separate Gate Ausgänge, und ein Impuls-Signal-Ausgang. Wenn ich es richtig weiss, ist die Ausgangsspannung dieser Signale immer 0-10V, also 10V für dein Gate und Impuls-Ausgang. Den CD4017 betreibst du dann direkt mit 10V, nehme ich an, und die Op-Amps sind als Komparator beschaltet. Und ja, jetzt hängst du an jeden Op-Amp- (Komparator-) Ausgang jeweils die Anzeige LED, und schaltest alle Ausgänge über Widerstände (z.B. 33K) zusammen. An dem Punkt, an dem alle Widerstände zusammen kommen, legst du nochmal 33K nach GND. Jetzt hast du hier einen Punkt, der zwischen 0 und 5V toggelt. Dieses Signal geht wieder auf einen Op-Amp (als Komparator mit 2.5V am negativen Eingang), und damit bringst du es wieder auf 10V.
THOR schrieb: > Wenn man nen NPN in Emitterschaltung nimmt, ergibt das allerdings ne > zusätzliche Invertierung Das kann man durch vertauschen der Eingänge des OPs aber wieder aufheben. Im Übrigen invertiert auch eine Emitterschaltung mit PNP. Irgendwie werde ich das Gefühl nicht los, dass dem TO mit zwei 4051 mehr geholfen ist, als mit 4017 + OPs. @TO: Mach doch mal ein Skizze von den Signalen, die Du hast und welche Du haben möchtest. Gruß Jobst
Juerg F. schrieb: > Ja, es geht darum, verschiedene Impulse zusammenzumischen. Würden > 1KOhm Widerstände ausreichen? Wie gross müsste der einzelne Widerstand > sein wenn ich 16 OPV`s verbinden möchte? Gibts da eine Regel? Impulse, das klingt wie an/aus, wie digital, was willst du da mit analogen Operationsverstärkern. Ggf. passen Komparatoren wie LM393 besser, deren open collector Ausgänge kann man auch prompt zusammenschalten.
Jepp, so könnte es funktionieren! Danke Dir Joe! ...und ja, genau so ist es - ich benötige am Schluss in diesem Schaltungsteil nur EIN Trigger (Impuls) Ausgang. Den 4017er versorge ich jedoch nur mit 5V - die LM324 jedoch mit 12V/0V.. Ich versuche morgen Abend mal die Schaltung mit weniger Kanälen 1:1 zu testen. Ich gebe Dir dann Bescheid ob es geklappt hat! Gruss Juerg
Juerg F. schrieb: > Den 4017er versorge ich jedoch nur mit 5V Und 5V reicht dir für die GATE Ausgänge? Die LEDs würde ich dann mit der Anode direkt an die Op-Amp-Ausgänge hängen, und die Kathoden alle zusammen an einen gemeinsamen Vorwiderstand nach GND. Es leuchtet ja zu jeder Zeit immer nur max. eine LED, daher kann man das so machen. Zwischen LEDs und dem gemeinsamen Vorwiderstand kannst du dann direkt das Signal für den Trigger-Out Komparator abgreifen.
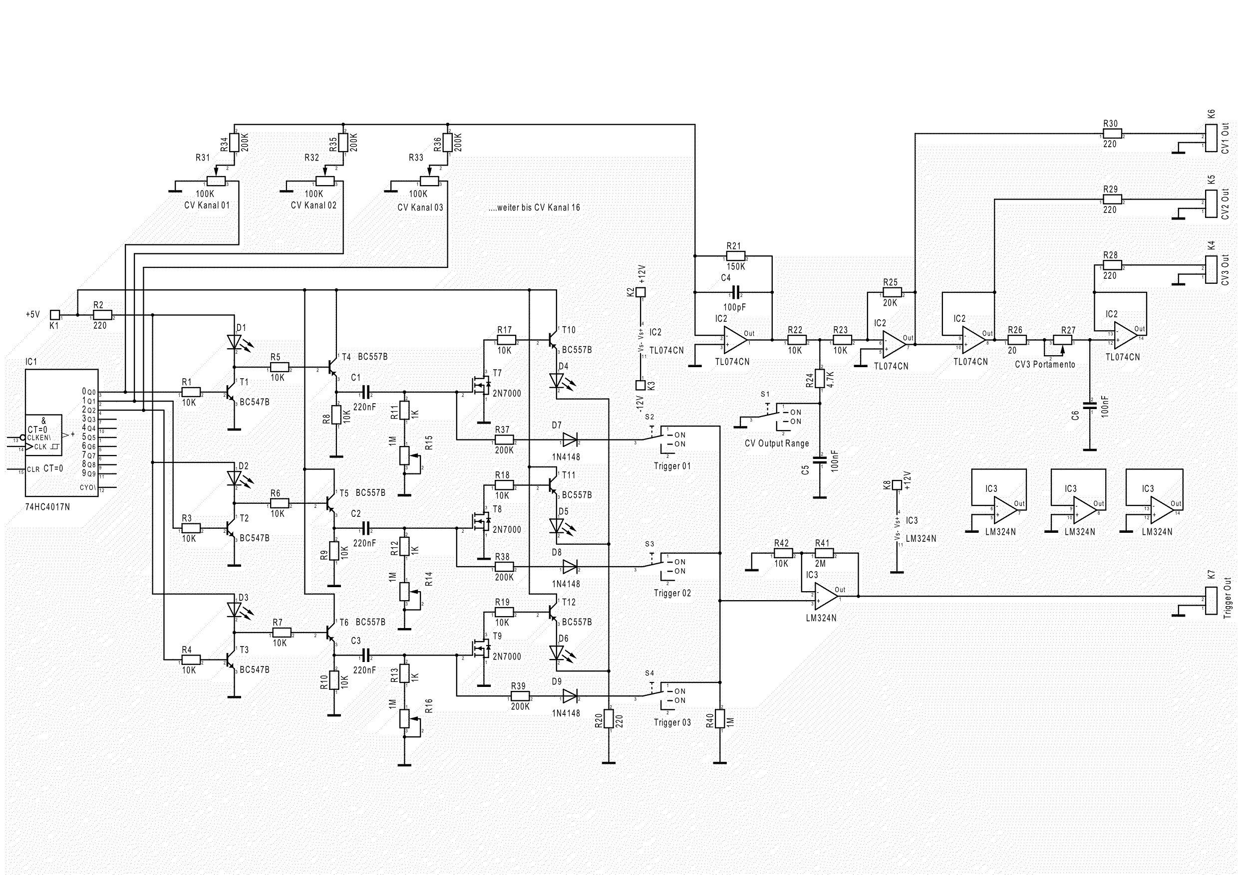
Habe mal versucht ein Schema meiner Vorstellung zu Zeichnen. Dabei habe ich mich mal auf 3 von 16 Kanälen beschränkt. Ich habe in der Simulation gesehen, dass es mit einem Mosfet und PNP Transistor klappen könnte. Was meint ihr? Achtung; es ist mein erstes am PC erstelltes Elektronikschema überhaupt!
Juerg F. schrieb: > Habe mal versucht ein Schema meiner Vorstellung zu Zeichnen. Welchen Sinn soll die Schaltung machen ? Wenn du an einem Poti (R31-R33) drehst , veränderst du auch die Spannung der anderen. Wenn ein Digitalsignal (Q1-Q3) aktiv ist, soll wohl kurz ein Impuls an Trigger Out entstehen, aber der OpAmp dort wird aus der nirmals negativen Eingangsspannung immer eine positive Ausgangsspannugn machen. Alle deine PNP habe E und C vertauscht. Warum man bei jedem Digitalsignal die Pulsdauer des Impulses einzeln einstellbar haben muss, erschliesst sich mir nicht. Warum CV1 out und CV2 out bis auf einen Spannungsfolger identsich sind, ist unklar. Wenn man die Impulsdauer von Trigger Out einfach an die Impulslänge des Taktsignals des CD4017 hängt, die Potis über Analogschalter umschaltet, und bloss wegen der LEDs die dauerleuchten udn aufblitzen am CD4017 hängen bleibt
1 | |
2 | +5V +----+----+ CD4066 |
3 | | | | +---+ |
4 | Poti---)----)-----------------| |--+ |
5 | | | | +---+ +---+ | |
6 | | Poti---)-----------| |---)----+-- analog out |
7 | | | | +---+ +---+ | | |
8 | | | Poti----| |---)-----)----+ GND GND |
9 | | | | +---+ | | | | |
10 | GND +----+----+ | | | 1k 1nF |
11 | | | | | | |
12 | +-------------(-----(-----(-----1k---(--------+-- Trigger |
13 | | | | | | | out TTL |
14 | | | | | +--|>|--+ | |
15 | | +------+ | | | | | / | |
16 | | | |---+-----(-----(--+--|>|--(--o/ o--+ |
17 | CLK --+--|CD4017| | | | | |
18 | | | | | +--|>|--+ | |
19 | | | | | | | / | |
20 | | |---------+-----(--+--|>|--(--o/ o--+ |
21 | | | | | | |
22 | | | | +--|>|--+ | |
23 | | | | | / | |
24 | | |---------------+--+--|>|-----o/ o--+ |
25 | : : LEDs |
Die Shcaltung macht alles was dein Bauteilgrab hinbekommen will.
Hallo Michael Vielen Dank für deinen Einsatz! Zur Schaltung an sich: Ich möchte damit ein modularer Synthesizer befeuern. Deshalb macht es auch Sinn, mehrere unabhängige CV Ausgänge zu haben um verschiedene Module anzusteuern (zB. Pitch, Filter-CutOff). Die Gate-Signale sollen wärend der ganzen Impulsdauer ein Spannungssignal von Einstellbar 0-5V liefern beziehungsweise im Low-Range bereich von ca. 0-2V. Das ganze hat eigentlich im Versuchsaufbau ganz gut funktioniert. Zur variablen Impulsdauer: Ich möchte mit den unterschiedlichen Impulslängen zB. den VCA ansteuern um ein: Tüüü, Tüüü, Tü, Tü, Tüüüüüüüü, Tüüüüüü, Tü zu erhalten. Diese Impulslängen möchte ich gerne mit LED`s pro Kanla visualisieren. Hoffe es ist verständlich! ;-) Als Clockeingang möchte ich den Triggerausgang eines Clockmoduls verwenden. Das ist jeweils nur eine kleine Impulsdauer (auf dem Oszilloskop kaum sichtbar zu machen, da so kurz).
Habe dein Vorschlag nochmals genauer studiert und gemerkt, dass es doch zum Problem wird, wenn ich die Potis an einen Strang hänge, da diese sich gegenseitig ja beeinflussen... Darum finde ich die Idee mit den 4066er ganz gut. Habe das Datenblatt des CD4066 studiert und eine wichtige Frage sehe ich dort nicht heraus: Für den Modularsynthesizer entspricht 1V = 1Oktave. Das heisst ich bewege teilweise nur grad 50mV bis ... Kann der 4066er auch so kleine Spannungen durchschalten? Ich sehe das aus dem Datenblatt nicht heraus...
Juerg F. schrieb: > Kann der 4066er auch so kleine Spannungen durchschalten? Ich sehe das > aus dem Datenblatt nicht heraus... Das sind Analogschalter und Du "siehst" von Außen "nur" den Widerstand der MOSFETS, die den Analogkanal bilden. Die Funktionsgrenze entsteht durch: - Abhängigkeit der Kanalwiderstands von der Signalspannung, - Restströme, - Einkopplung aus Steuersignalen und Nachbarkanälen ("Crosstalk"), - Einkopplung aus Versorgungsspannung (?), - Rauschen (??, keine Ahnung), - ??? (kein Anspruch auf Vollständigkeit).
Wow, super! Tönt ja mal nicht schlecht um diese IC`s auch für kleine Steuerspannungen zu brauchen. Habe mir mal 10 Stück bestellt und teste das ganze mal mit dem Oszilloskop durch... Danke Dir!
Juerg F. schrieb: > kleine Steuerspannungen ?? unter "Steuerspannung" verstehe ich eigentlich die Spannungen an den Steuerleitungen. Und die müssen Logikpegel einhalten - sind also nicht wirklich klein...
Wie gesagt: 1V ist gleich eine Oktave (ist im Soundbereich schon eine riesen Tonhöhenänderung!!) Darum sind auch Veränderungen von ein paar wenigen Millivolt durchaus sehr gut hörbar. Es geht um das Doepfer Modularsystem: http://www.doepfer.de/home.htm
Juerg F. schrieb: > mehrere unabhängige CV Ausgänge zu haben CV1 und CV2 sind doch gar nicht unabhängig sondern genau dasselbe Signal. Juerg F. schrieb: > unterschiedlichen Impulslängen zB. den VCA ansteuern um ein: Tüüü, Tüüü, > Tü, Tü, Tüüüüüüüü, Tüüüüüü, Tü Hmm, ja, dann geht mein Bauvorschlag nicht, der hat immer dieselbe Impulslänge. Ich denke dann würde ich ganz andere Bausteine nehmen: Einen (4-bit) Zähler, für Pitch und Duration je (2) 1 aus 8 Analogmultiplexer CD4051, damit werden je 16 Trimmpotis an deren Ausgang geschaltet, für Duration dann ein ordentliches MonoFlop. Da ich aber auch den Notenabstand und die Attac/Decay Time und die Filterwerte pro Note beeinflussen wollen würde, kämen für jeden zu beeinflussenden Wert an den Zähler noch CD4051 dazu dran.
@TO Für so was gab es mal OPV mit offenem Kollektorausgang B611(DDR-OPV) kompatibel zum TCA311A. Was Du da machen willst sieht ja wie eine Komperatoranwendung aus, also analog rein digital raus. Da würde sich z.B. auch der LM311 anbieten. Ob die genannten Typen noch erhältlich sind kann ich nicht sagen. Zeno
Mal am Rande, weil neben der vielen guten Antworten auch diverser Müll geschrieben wurde: Man kann sehr wohl OPV-Ausgänge verbinden, solange man die "elektrotechnischen Grundregeln" beachtet (Strombegrenzung, etc.) Man verbindet Ausgänge auch nicht nur um einen höheren Strom zu erzielen, mit OPV in Komparatorschaltung und Open-Collector Ausgang, lässt sich zum Beispiel ein wunderbares Wired-And erzeugen. Und das ist nur eines von vielen Beispielen, wo das zusammenschalten durchaus Sinn macht.
MaWin schrieb: > Einen (4-bit) Zähler, für Pitch und Duration je (2) 1 aus 8 > Analogmultiplexer CD4051, damit werden je 16 Trimmpotis an deren Ausgang > geschaltet, für Duration dann ein ordentliches MonoFlop. Kann mir jemand kurz erklären wie man eine solche Schaltung aufbauen müsste? Ich habe schon via Google versucht dahinter zu kommen. Leider ist für mich das ganze mit Multiplexer und Co. nicht wirklich nachvollziehbar... Oder gibt es ein empfehlenswertes Lernmittel das einfach verständlich ist das sich mit solchen "logischen" Abläufen befasst?
Jetzt ist doch noch der Knopf aufgegangen! ;-) Im Grundsatz verstehe ich den Ablauf von 4Bit Zähler in Kombination mit dem CD4051. Jetzt wollte ich das Ganze vereinfachen und grad einen CD4067 verwenden da ich am Schluss ja 16 Ausgänge haben möchte. Jedoch finde ich diesen Chip nirgens im DIP-Gehäuse. Ich bin jedoch darauf angewiesen, da ich das ganze zuerst auf dem Steckboard aufbauen möchte. Die CD4051 müssten ja irgendwie kaskadierbar sein. Nur finde ich nichts, wie man dies anstellt. Wie müssten dann zwei CD4051 Angeschlossen werden, so dass wenn der erste fertig gezählt hat der zweite weiterzählt und das ganze wieder von vorn losgeht?
Juerg F. schrieb: > Wow, super! Tönt ja mal nicht schlecht um diese IC`s auch für kleine > Steuerspannungen zu brauchen. Hi, im Bild noch ein Beispiel für Schalten von Analogsignalen durch den 4016 der ja dem 4066 weitestgehend entspricht. Die Schaltung dient dem schnellen Umschalten zwischen zwei analogen NF-Signalen mit Hilfe einer TTL-Ansteuerung, ohne dass dabei "Knack"-Geräusche entstehen. Konnte dabei feststellen, dass die TTL-Steuersignale pegelmäßig mit Dioden "entkoppelt" werden müssen, und die NF-Ein- sowie -Ausgänge auf ein Gleichspannungspotenzial gelegt werden sollten. (Hier mit den 100-kOhm-Widerständen nach Vcc gemacht.) Die Analogschalter sind eben keine "echten" Schalter, auf die man beliebige Potenziale legen darf. (In Appnote steht noch etwas davon, dass sich die zu schaltende Spannung am Ausgang aus Anteilen der Steuerspannung und der Betriebsspannung zusammensetzt.) http://images.google.de/imgres?imgurl=http%3A%2F%2Fwww.ferromel.de%2Ftr6%2Fana2.gif&imgrefurl=http%3A%2F%2Fwww.ferromel.de%2Ftronic_275.htm&h=429&w=363&tbnid=jHo9kGc7bGi7uM%3A&vet=1&docid=yBQsY4R5j-Du7M&ei=T101WMX6EanLgAa6x6C4Dw&tbm=isch&client=firefox-b&iact=rc&uact=3&dur=809&page=0&start=0&ndsp=26&ved=0ahUKEwiF3qy4xL7QAhWpJcAKHbojCPcQMwgtKBAwEA&bih=775&biw=1440 ciao gustav
Juerg F. schrieb: > Die CD4051 müssten ja irgendwie kaskadierbar sein. Nur finde ich nichts, > wie man dies anstellt. Wie müssten dann zwei CD4051 Angeschlossen > werden, so dass wenn der erste fertig gezählt hat der zweite weiterzählt > und das ganze wieder von vorn losgeht? Über den ~Enable Eingang (Pin6).Beim ersten 4051 wird Bit 4 direkt daran angeschlossen, beim anderen invertiert. Der 4067 ist natürlich vorzuziehen, auch weil die Pins besser sortiert sind.
Hmmm... Blöd dass ich diesen nur noch als SMD Bauteil finde. Obwohl es ein Datenblatt von TI gibt mit DIL-Gehäuse gibt. http://www.ti.com/general/docs/lit/getliterature.tsp?genericPartNumber=cd4067b&fileType=pdf Hat jemand einen Tipp parat? Gibt es ev. eine Alternative ausser zwei 4051 zu kaskadieren? Oder kann man den 4067er irgendwo noch als DIL zu kaufen?
Juerg F. schrieb: > Die CD4051 müssten ja irgendwie kaskadierbar sein Dafür gibt es deen Inhibit-Eingang
1 | +----- |
2 | Q0 ---------------+--|A |
3 | | | |
4 | Q1 ------------+--(--|B |
5 | | | | CD4051 |
6 | Q2 ---------+--(--(--|C |
7 | | | | | |
8 | Q3 ------+--(--(--(--|INH |
9 | | | | | +----- |
10 | Zähler | | | | |
11 | | | | | +----- |
12 | | | | +--|A |
13 | | | | | |
14 | | | +-----|B |
15 | | | | CD4051 |
16 | | +--------|C |
17 | | | |
18 | +----|>o----|INH |
19 | +----- |
20 | CD4069 |
Das sind aber nun wirklich die allergrundlegendsten Schaltungen der Digitaltechnik, wie wäre es, sich erst mal in einem Buch schlau zu lesen bevor du jeden einzelnen Anschluss erfragst ?
https://www.reichelt.de/ICs-74HC40-DIL/74HC-4051/3/index.html?ACTION=3&GROUPID=2933&ARTICLE=3229 Da ist er doch EDit:ähm ich möchte nicht weiter drüber sprechen, habe vergessen das es nicht um 8 sondern um 16 Kanäle geht.
Juerg F. schrieb: > Hat jemand einen Tipp parat? Gibt es ev. eine Alternative ausser zwei > 4051 zu kaskadieren? Oder kann man den 4067er irgendwo noch als DIL zu > kaufen? Bei Ebay gibt es "Breakout Boards", kleine Platinen mit fertig verlöteten SMD HC4067 und Anschlüssen im DIP-Raster. http://www.ebay.de/sch/i.html?_from=R40&_trksid=p2047675.m570.l1313.TR0.TRC0.H0.XHC4067.TRS0&_nkw=HC4067&_sacat=0
Bitte melde dich an um einen Beitrag zu schreiben. Anmeldung ist kostenlos und dauert nur eine Minute.
Bestehender Account
Schon ein Account bei Google/GoogleMail? Keine Anmeldung erforderlich!
Mit Google-Account einloggen
Mit Google-Account einloggen
Noch kein Account? Hier anmelden.

