Hallihallo hallöchen, was gibts denn noch für diskrete Schmitttriggerschaltungen für UB um 1.3V, aber mit großer Hysterese und kleinem Ruhestrom? Idee: Meine Discokugel soll mittels 0.5V/20mA Getriebemotor und NiMH-Mignonzelle gedreht werden, wenn die Akkuspannung durch die parallel geklemmte Solarzelle über ca. 1.4V gestiegen ist. Dann soll der Motor laufen, bis die Spannung unter ca. 1.2V abgesunken ist (Werte verhandelbar). Geht das mit Standardbausteinen aus der Kiste? Den NPN-NPN-Standardschmitttrigger kann man bei den Anforderungen vergessen?
batman schrieb: > Hallihallo hallöchen, > was gibts denn noch für diskrete Schmitttriggerschaltungen für UB um > 1.3V, aber mit großer Hysterese und kleinem Ruhestrom? Warum diskret? > Idee: > Meine Discokugel soll mittels 0.5V/20mA Getriebemotor und > NiMH-Mignonzelle gedreht werden, wenn die Akkuspannung durch die > parallel geklemmte Solarzelle über ca. 1.4V gestiegen ist. Dann soll der > Motor laufen, bis die Spannung unter ca. 1.2V abgesunken ist (Werte > verhandelbar). 1. Eine Solarzelle reicht da nicht, muss schon ein Modul mit 3 oder mehr Zellen sein. 2. Motorspannung 0,5V, Akkuspannung 1-1,5V? Spannungswandler hast du schon vorgesehen, oder? > Geht das mit Standardbausteinen aus der Kiste? Den > NPN-NPN-Standardschmitttrigger kann man bei den Anforderungen vergessen? Nen LM358 mit Rück- und Mitkopplung beschalten?
Ja stimmt, das ist ein Solarmodul von einer Gartensolarlampe mit 1 Zelle. Der Motor darf 0.4V bis 5.9V, soll aber möglichst langsam drehen. Mal sehen was der LM358 mit 1.3V macht. Lt. Datenblatt will er min. 3V.
Hmm, wenn die minimale Versorgungsspannung eines 74HC14 nicht 2V wäre, du also 2 Solarzellen (und 2 Akkus) verwendest, wäre das die Ein-Chip Lösung, denn alle Gatter zusammen könnten etwa 100mA liefern (Ein Triggergatter und 5 parallele Booster). Da die CMOS Ausgänge auch nahezu die Betriebsspannungsgrenzen erreichen, gäbs da keine weiteren Verluste.
Vorsicht mit dem 74HC14, liegt die Eingangsspannung in der Nähe der Schaltschwelle, bracht Der deutlich mehr Strom, als man es bei einem CMOS-Schaltkreis vermuten würde. In diesem Thread wurde schon darüber diskutiert: Beitrag "Supercap mit Solarzelle laden / ab Schwelle einschalten" Da hatte ich diese Schaltung vorgeschlagen, sie ist abgeleitet von einem LED-Blitzer, den ich mal gebaut hatte: Beitrag "Re: Supercap mit Solarzelle laden / ab Schwelle einschalten" Vielleicht lässt sich das ja für diese Anwendung anpassen. Mit freundlichen Grüßen - Martin
batman schrieb: > Mal sehen was der LM358 mit 1.3V macht. Lt. Datenblatt will er min. 3V. Das stimmt, den kannst du so ohne weiteres nicht verwenden. batman schrieb: > Ja stimmt, das ist ein Solarmodul von einer Gartensolarlampe mit 1 > Zelle. Die Gartensolarlampen haben meistens mehr als eine Zelle. Bei 0,5V leuchtet keine LED. > Der Motor darf 0.4V bis 5.9V, soll aber möglichst langsam drehen. Dann brauchst du entweder nen Step-Down auf 0,5V (schwer, da meistens 1,25V Feedbackspannung), nen Linearregler (der dir dann über die Hälfte des Solarstroms verbrät) oder nen Motor der bei 1,2V langsam genug dreht (Getriebe).
THOR schrieb: > Die Gartensolarlampen haben meistens mehr als eine Zelle. Bei 0,5V > leuchtet keine LED. Doch klar. In jeder dieser Gartenlampen ist ein Joule Thief, der mit den 1,2V des Akkus auch die 3V erzeugt, um eine weisse LED zum Leuchten zu bringen. Geht meistens bis zu etwa 0,7V Minimum. Das die Solarzellen es nicht schaffen, den Akku richtig zu laden, ist aber bekannt.
Matthias S. schrieb: > THOR schrieb: >> Die Gartensolarlampen haben meistens mehr als eine Zelle. Bei 0,5V >> leuchtet keine LED. > > Doch klar. In jeder dieser Gartenlampen ist ein Joule Thief, der mit den > 1,2V des Akkus auch die 3V erzeugt, um eine weisse LED zum Leuchten zu > bringen. Geht meistens bis zu etwa 0,7V Minimum. > > Das die Solarzellen es nicht schaffen, den Akku richtig zu laden, ist > aber bekannt. Es ging um die Zahl der Zellen, die meistens 3 beträgt. Zwischen Solarzelle und Akku hab ich noch nie nen Spannungswandler sehen können.
Martin S. schrieb: https://www.mikrocontroller.net/topic/goto_post/4781167 So in etwa, hätte ich das auch vorgeschlagen, wobei man den mittleren Transistor noch einsparen könnte, bzw hier wohl sogar müsste. Die Sättigungsspannung des Ausgangstransistors von etwa 0,2-0,3V sollte auch nicht sooo weh tun. Die LED als Referenzelement müsste natürlich auch raus, Referenz ist dann nur die (etwas temperaturabhängige) Ube des linken Transistors. Da Du hier aber die Schwellwerte und Hysterese dann recht feinfühlig einstellen kannst, wird es dir wahrscheinlich auch nicht wehtun, das es die Solarzellen(n) wohl nicht ganz schaffen wird, den Akku auf 1,4V zu bringen - zummindest nicht um diese Jahreszeit - brrr ;-)
THOR schrieb: > Es ging um die Zahl der Zellen, die meistens 3 beträgt. Du hast vermutlich lange keine Solarlampe dieser Klasse mehr demontiert. 3 Zellen gibt es schon lange nicht mehr, es sind nur noch die mit einer Zelle üblich.
Matthias S. schrieb: > Du hast vermutlich lange keine Solarlampe dieser Klasse mehr demontiert. > 3 Zellen gibt es schon lange nicht mehr ... Hier hat es wohl ein Missverständnis gegeben. THOR meinte nicht die Zahl der Akku-Zellen, sondern die Anzahl der in Reihe geschalteten Solar-Zellen, die das Solarmodul bilden. 3 ist da noch knapp, 4 sind es mindestens, es muß ja noch eine Entladeschutzdiode dazwischen. Für Begriffsverwirrung sorgt, daß solche kleinen Solarmodule oft unter dem Begriff Solarzelle verkauft werden, z.B. bei eBay, aber auch schon bei Conrad so gesehen. z.B.: http://www.ebay.de/itm/6V-4-5W-Solarpanel-Solarmodul-Photovoltaik-Solarzelle-Monokristallin-/152231703667?hash=item2371b77473:g:Ri4AAOSwi0RXzoLX @R. M. (restmuell): Ja so in der Art hätte ich das auch gemacht. Der mittlere Transistor ist nur nötig, wenn man größere Ströme schalten will, wie in dem Ursprungsthread. Mit freundlichen Grüßen - Martin
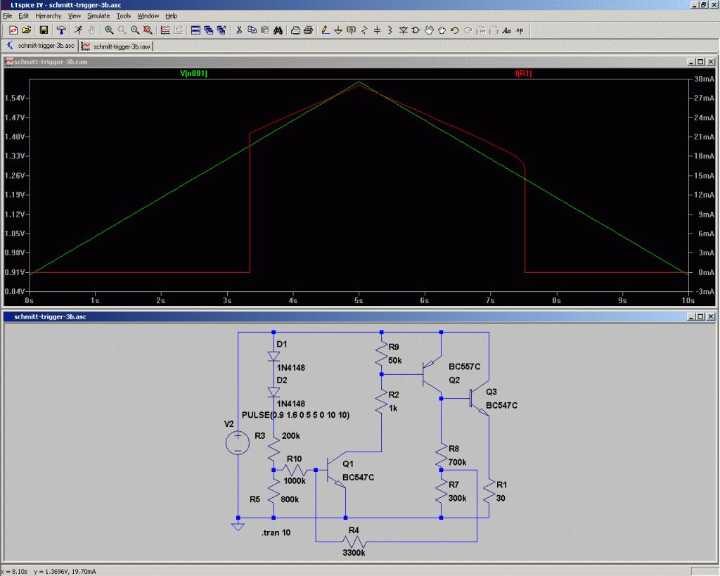
Danke sehr gut, genau sowas habe ich gesucht. Bei Diskreten lernt man doch viel mehr. (Min.) 2 Sachen habe ich in der Schaltung von Martin nicht verstanden und deshalb abgeändert: 1) Wozu dient genau der mittlere Transistor? Klar, er verstärkt Strom aber wäre das nicht eher am Ausgang nützlicher? Hab ich entsprechend umgestellt. 2) Warum ist die Rückkopplung mit 6,6M so extrem schwach (störungsanfällig)? Habe ich geändert. Der angehängte Emitterfolger Q3 verstärkt den Strom für den durch R1 repräsentierten Motor und reduziert nebenbei die Spannung (Drehzahl), was hier auch erwünscht ist. Naja, Hauptsache dreht sich. :)
Hallo batman Zu 1): Im ursprünglichen Thread wurde, im Gegensatz zu hier, gefordert, daß die Last möglichst viel Spannung bekommt, und es war auch ein gewisser Laststrom gefordert, da ist die zusätzliche Stromverstärkung erforderlich. Zu 2): Ein grosser Teil des Widerstandsnetzwerks führt auch schon unterhalb der Schaltschwelle Strom, wenn nun gefordert ist, im AUS-Zustand möglichst wenig Stromaufnahme zu haben, sollte man diese Widerstände halt so hochohmig machen, wie es die, ausreichend stabile, Funktion erlaubt. (Auf die Empfindlichkeit der Schaltung habe ich dort auch hingewiesen, man könnte natürlich eine Abschirmung drum herum bauen.) Die Aufgabenstellung im ursprünglichen Thread war halt auch etwas anders, da wurde ein Supercap mit einem kleinen Strom geladen, deutlich kleiner als der Strom bei aktiver Schaltung, und wenn die Spannung hoch genug ist soll die Last zugeschaltet werden, die dann aber nur kurz läuft, bis die Schaltschwelle unterschritten wird, und der Zyklus beginnt von vorne. Mit freundlichem Gruß - Martin
Bitte melde dich an um einen Beitrag zu schreiben. Anmeldung ist kostenlos und dauert nur eine Minute.
Bestehender Account
Schon ein Account bei Google/GoogleMail? Keine Anmeldung erforderlich!
Mit Google-Account einloggen
Mit Google-Account einloggen
Noch kein Account? Hier anmelden.
