Guten Morgen, ich hab ein Messinterface gebaut und versucht die gängigen (überholten?) Regeln für Mixed-Signal-Schaltungsdesign zu berücksichtigen. Anbei ein Teil des Layouts und ein Teil des Schaltplans. Der Teil ist ein Messinterface für einen PH-Sensor (an P1) und einem LM35 (an P2). Da es auch noch einen Schaltungsteil für einen Leitwert-Sensor gibt, muss das ganze galvanisch getrennt werden. Ich hab hierfür einen 5->9V DCDC-Wandler verwendet, mit einem 7805 die Betriebsspannung für den ADC, der Voltage-Referenz und dem OP erzeugt (OP ist kein TL074 ... Ist ein LMP7704, der MCP3202 hat kein IN+ und IN- sonst CH0 und CH1). Die digitalen Signale vom ADC wurden per ADUM14xx getrennt. Über den linken (abgegrenzten) Teil kommt noch ein Abschirmgehäuse. Spannung ist sternförmig vom Spannungsregler verteilt, die Masse nochmal getrennt und in einem Punkt verbunden. Diese Vorgehensweise ist mittlerweile veraltet? Ist zu erwarten, dass der DCDC-Wandler störend wirkt? Insbesondere die Masse-Teilung und Spannungsversorgung verunsichert mich etwas ... Wie würde man das besser machen? Viele Grüße, Mampf
Hallo, > Mampf F. schrieb: > ich hab ein Messinterface gebaut und versucht die gängigen (überholten?) > Regeln für Mixed-Signal-Schaltungsdesign zu berücksichtigen. Das muß man immer im Zusammenhang sehen. Am Ende ist jede Maßnahme ein Kompromiss. > Der Teil ist ein Messinterface für einen PH-Sensor (an P1) und einem > LM35 (an P2). Da es auch noch einen Schaltungsteil für einen > Leitwert-Sensor gibt, muss das ganze galvanisch getrennt werden. Ok. Was auch den ersten Blick auffällt: Die Verstärkungen sind eher gering. Die Auflösung des ADc ist auch moderat. Ich würde da nicht mit großen Problemen vom Digitalteil rechnen. Eine massive Masse scheint mir zweckmäßiger. Die analoge Masse hängt so eher hochohmig (HF-maßig gesehen) in der Luft und äußere Störeinflüsse werden stärker wirken. Natürlich sollen Digitalströme nicht quer durch die Analogschaltung fließen, aber wenn man den Analogteil von der SV aus hinter den Digitalteil setzt, ist das auch nicht der Fall. > Ich hab hierfür einen 5->9V DCDC-Wandler verwendet, mit einem 7805 die > Betriebsspannung für den ADC, der Voltage-Referenz und dem OP erzeugt Warum gehst du mit der Referenz auf 2,5V runter? > (OP ist kein TL074 ... Ist ein LMP7704, Was ist mit dem 4. OPV-Kanal? Der muß auch beschaltet werden. Der OPV hat bis 200uV Offsetspannung und die Temp.-Drift mach auch noch mal einiges. Das macht das mehrfache der Auflösung des ADC. Ist dir das bewußt? Muß natürlich kein riesen problem sein, wenn man soweiso nur eine Genauigkeit im Prozentbereich braucht. > der MCP3202 hat kein IN+ und IN- > sonst CH0 und CH1). Die digitalen Signale vom ADC wurden per ADUM14xx > getrennt. > Über den linken (abgegrenzten) Teil kommt noch ein Abschirmgehäuse. Eine Abschirmung scheint mir bei solcher eher einfachen Applikation überflüssig. Wenn man den Aufbau komapkt und solide macht, wird die Schaltung dadurch kaum besser. > Spannung ist sternförmig vom Spannungsregler verteilt, die Masse nochmal > getrennt und in einem Punkt verbunden. siehe oben. > Diese Vorgehensweise ist mittlerweile veraltet? Man muß immer überlegen, was einem primär wichtig ist. Jede Maßnahme hat irgend wie auch unangenheme Nebenwirkungen. > Ist zu erwarten, dass der DCDC-Wandler störend wirkt? Ja, das kann passieren. Einmal durch den Rippel auf der SV (auch durch kapazitives Überkopplen) und auch durch magnetische Streufelder. Letzteres eher bei sehr hohen Verstärkungen. Da haben auch der Abstand und Richtung zur Schaltung Einfluss. Gegen den Rippel sind RC-Tiefpässe in den SV-Leitungen der OPV immer eine gute Idee. Auch Eine Drossel + MLCC hinter dem DCDC ist vorteilhaft. Die als gepolte Kapazitäten gezeichneten C würde ich heutzutage durch MLCC ersetzen. Da gibt es keine falsche Polung, kein Elektrolyt das austrocknet und HF-mäßig sind die eh konkurenzlos. Was soll der C16 sein, ein Druchführungskond. doch wohl nicht? Wa soll R1/C1 bewirken? In der Applikationsschrift wird das für hochkapazitive Leitungen direkt am Ausgang des LM35 empfohlen. An dieser Stelle würde ich einen ganz normalen RC-Tiefapss setzen (z.B. 1k/1u). Dann muß man sich überlegen oder messen, in welchem Frequenzbereich die Störungen des DCDC-W. liegen. Da sollte man nicht mit der Abtastfrequenz des ADC nahe sein, sonst gibt es lästige Schwebungsfrequenzen. Ansonsten lassen sich solche Störungen auch gut befiltern (Tiefpass, auch softwaremäßig durch Wichtungsfunktion-> dig. Tiefpass). Schnell muß das ganze ja wohl eh nicht sein. Was ist mit Überspannungsschutz ((für Eingänge)? Welche Leitungslängen sind geplant? Welche art von Leitungen? Das Layout habe ich jetzt nicht so genau betrachtet. -> Die Isolierabstände zwischen galv. getrenten Bereichen kann man ruhig größer machen. Einige Leitungsführungen scheinen etwas merkwürdig und umständlich. Das mag auch daran liigen, dass du dir um Effekte im uV-Bereich gedanken machst, obwohl deine Schaltung nicht mal 1mV Genauigkeit bieten kann und das wohl auch nicht braucht. Gruß Öletronika
U. M. schrieb: > Was ist mit dem 4. OPV-Kanal? Der muß auch beschaltet werden. > Der OPV hat bis 200uV Offsetspannung und die Temp.-Drift mach auch noch > mal einiges. Oh! Das wusste ich nicht, danke :) > Eine Abschirmung scheint mir bei solcher eher einfachen Applikation > überflüssig. Wenn man den Aufbau komapkt und solide macht, wird die > Schaltung dadurch kaum besser. Problem ist, ich hatte schon eine Version 1 davon und da bekam ich aus dem ADC keinerlei brauchbare Daten raus ... Gebranntes Kind scheut das Feuer ? Aber da hatte ich quasi keine Tiefpassfilter und das PH-Sensor-Signal wurde nicht verstärkt usw ... Also vieles lief da ziemlich schief. >> Ist zu erwarten, dass der DCDC-Wandler störend wirkt? > Ja, das kann passieren. Einmal durch den Rippel auf der SV (auch durch > kapazitives Überkopplen) und auch durch magnetische Streufelder. > Letzteres eher bei sehr hohen Verstärkungen. > Da haben auch der Abstand und Richtung zur Schaltung Einfluss. > Gegen den Rippel sind RC-Tiefpässe in den SV-Leitungen der OPV immer > eine gute Idee. Auch Eine Drossel + MLCC hinter dem DCDC ist > vorteilhaft. Hmm, stimmt, daran hätte ich denken können :) Falls es noch eine Rev 2.2 gibt, berücksichtige ich das :) > Die als gepolte Kapazitäten gezeichneten C würde ich heutzutage durch > MLCC ersetzen. Da gibt es keine falsche Polung, kein Elektrolyt das > austrocknet und HF-mäßig sind die eh konkurenzlos. Das sind alles keramische. Hatte beim Layouten festgestellt, dass es (mittlerweile?) 1210er 10µF Kondensatoren gibt und die dann verwendet. Früher gab es die wohl noch nicht ? > Wa soll R1/C1 bewirken? > In der Applikationsschrift wird das für hochkapazitive Leitungen direkt > am Ausgang des LM35 empfohlen. An dieser Stelle würde ich einen ganz > normalen RC-Tiefapss setzen (z.B. 1k/1u). Ja hmm, ich wollte so ein fertigen wasserdichten LM35 mit Kabel aus der Bucht verwenden und da ist so ein R-C-Kombination sicherlich nicht eingebaut. Dachte mir, evtl besser als garnichts zu machen ... Aber RC-Tiefpass ist so naheliegend ... :) > Warum gehst du mit der Referenz auf 2,5V runter? Ja hmm, ich hatte die Spannungsreferenz schon da vom ersten Layout-Versuch ? Aber stimmt, im Nachhinein frage ich mich das auch :/ Ursprünglich hab ich mich nach dem Schaltplan vom LMP91200 Eval Board orientiert und auch den LMP91200 eingesetzt. Aber der war irgendwie seltsam ... Sie hatten einen ADC auf 3,3V betrieben, mit 2,5V Ref-Spannung und der LMP91200 hatte die Ref auf 1,25V runtergeteilt und das Sensor-Signal differentiell zu den 1,25 ausgegeben. Damals hatte ich dann einen True-Differential ADC mit Vorzeichen verwendet und den Sensor differentiell angebunden und das hat überhaupt nicht funktioniert ? > Schnell muß das ganze ja wohl eh nicht sein. Richtig, im Prinzip geht es um DC-Messung, da sich die Sensor-Werte über Stunden nur langsam verändern. > Was ist mit Überspannungsschutz ((für Eingänge)? Kein Überspannungsschutz :( Hatte an TVS Dioden wie P6Kirgendwas gedacht, aber der PH-Sensor hat eine Impedanz im Megaohm-Bereich und da wusste ich nicht, was es für Effekte haben könnte. Wobei, ich hätte eine vorsehen können und es einfach ausprobieren. > Welche Leitungslängen sind geplant? Welche art von Leitungen? Normale Koax-Leitung ... Den PH-Sensor bekommt man mit BNC-Stecker und Koax. Länge sowas 1,5 Meter :) > Das mag auch daran liigen, dass du dir um Effekte im uV-Bereich gedanken > machst, obwohl deine Schaltung nicht mal 1mV Genauigkeit bieten kann und > das wohl auch nicht braucht. Ja, das nur deshalb, weil ich bei Rev1 massive Probleme mit Rauschen hatte ... Evtl hab ich aber auf der Controller-Seite murks gemacht und den ADC nicht richtig ausgelesen. Vielen Dank für deine umfangreiche Antwort! Mampf
Hallo noch mal, >> Eine Abschirmung scheint mir bei solcher eher einfachen Applikation >> überflüssig. Wenn man den Aufbau komapkt und solide macht, wird die >> Schaltung dadurch kaum besser. > Problem ist, ich hatte schon eine Version 1 davon und da bekam ich aus > dem ADC keinerlei brauchbare Daten raus ... Gebranntes Kind scheut das > Feuer ? Da liegen die Ursachen aber sicher wo anders. > Das sind alles keramische. Hatte beim Layouten festgestellt, dass es > (mittlerweile?) 1210er 10µF Kondensatoren gibt und die dann verwendet. > Früher gab es die wohl noch nicht ? Ja, aber sind schon seit ein paar Jahren verfügbar und nicht nur als 1210 mit 10uF. Heute bekommst z.B. du schon 22uF/35V in 0805 http://www.digikey.de/product-detail/de/tdk-corporation/C2012X5R1V226M125AC/445-14428-1-ND/3956094 In BF 1210 bekommst du z.B. auch 47uF/16V (für deine Anwendung mit 3.3V...5V auch allemal gut geeignet. http://www.digikey.de/product-detail/de/murata-electronics-north-america/GRM32ER61C476ME15L/490-3888-2-ND/965902 > Ja hmm, ich wollte so ein fertigen wasserdichten LM35 mit Kabel aus der > Bucht verwenden und da ist so ein R-C-Kombination sicherlich nicht > eingebaut. Dachte mir, evtl besser als garnichts zu machen ... Aber > RC-Tiefpass ist so naheliegend ... :) Ja, wenn der Eingang hochohmig ist, kannst du auch z.B. 10k...100k/10uF als Tiefpass vor den Eingang setzen. Das wirkt auch gleich noch als Strombegrenzung und die recht große Kapazität schluckt ESD-Impulse locker weg. >> Schnell muß das ganze ja wohl eh nicht sein. > Richtig, im Prinzip geht es um DC-Messung, da sich die Sensor-Werte über > Stunden nur langsam verändern. Dann kannst du die Eingänge mit RC-Tiefpässen rel. hochohmig beschalten. Dazu ist natürlich ein OPV mit hochohmigen Eingängen sinnvoll. >> Was ist mit Überspannungsschutz ((für Eingänge)? > Kein Überspannungsschutz :( Hatte an TVS Dioden wie P6Kirgendwas > gedacht, aber der PH-Sensor hat eine Impedanz im Megaohm-Bereich und da > wusste ich nicht, was es für Effekte haben könnte. Wobei, ich hätte eine > vorsehen können und es einfach ausprobieren. Nutze eine Schutzbeschaltung wie ich hier erklärt haben: Beitrag "Re: Trigger-Input richtig schützen" Als Schutzdiode empfehle ich dann einen BAV199. http://www.nxp.com/documents/data_sheet/BAV199.pdf Die ist extra für sehr niedrige Leckströme spezifiziert. >> Welche Leitungslängen sind geplant? Welche art von Leitungen? > Normale Koax-Leitung ... Den PH-Sensor bekommt man mit BNC-Stecker und > Koax. Länge sowas 1,5 Meter :) Das ist nicht so lang. Sollte unkritisch sein. > Ja, das nur deshalb, weil ich bei Rev1 massive Probleme mit Rauschen > hatte ... Normal sollte das Rauschen völlig unkritisch sein. Das liegt dann weit weit unter deiner erreichbaren Genauigkeit. Zumal kannst du es stark mitteln, auch softwaremäßig (weiß du wie das geht -> Wichtungsfunktion). Bei einem hochohmigen Sensor kannst du evtl. auch diverse Störungen einfangen. Was ist es denn für ein Sensortyp? > Evtl hab ich aber auf der Controller-Seite murks gemacht und > den ADC nicht richtig ausgelesen. Das denke ich auch, evtl. hast du auch noch was anderes grundsätzlich falsch gemacht. Gruß Öletronika
Waaaah ich bin so dumm :'( Jetzt hat es sich gerächt, dass ich annahm, der MCP3202 hätte das gleiche Pinning wie der MCP3201, weshalb ich einfach das alte Symbol im Schaltplan weiter verwendet hab ... Hat er aber nicht, weil er hat statt dem VRef einen CS! Wahrscheinlich werde ich den LM35-Teil über Board werfen müssen und den MCP3201 verwenden, weil die Alternative katastrophal wäre ... :(
Hallo, > Mampf F. schrieb: > Jetzt hat es sich gerächt, dass ich annahm, der MCP3202 hätte das > gleiche Pinning wie der MCP3201, weshalb ich einfach das alte Symbol im > Schaltplan weiter verwendet hab ... Hat er aber nicht, weil er hat statt > dem VRef einen CS! > > Wahrscheinlich werde ich den LM35-Teil über Board werfen müssen und den > MCP3201 verwenden, weil die Alternative katastrophal wäre ... :( Was ist den das Problem? Wenn du noch andere Teilnehmer am SPI-BUS hast, musst du natürlich sicherstellen, dass es keine Datenkonflikte auf MiSo gibt. Dazu benutzt man normal das Chipselect, gibt aber auch andere Lösungen. Gruß Öletronika
U. M. schrieb: > Was ist den das Problem? Hmm das Problem ist, dass der MCP3202 zwar 2 ADC-Channels hat (CH0, CH1), aber keine VRef. D.h. meine LM4140-Referenz ist sinnlos (oder hat mit 2,5V den falschen Wert). Der ADC verwendet die Betriebsspannung als Referenzspannung (Mangel an Pins quasi) und die kommt aus einem DCDC-Wandler+7805 ... Das erscheint mir schon sehr hmm unsauber. Ich kann mich jetzt zwischen Pest und Cholera entscheiden: - 2 Channel mit LM35 und dafür schlechte Referenz/Betriebsspannung - 1 Channel (nur PH) und dafür gute Referenz. Vermutlich werfe ich den LM35-Teil über Board und verwende eine Alternative (digital DS18B20). Dann könnte ich auch gleich noch statt dem MCP3201 den LTC1864 verwenden und den differentiellen Modus (nochmal) testen (der ist true differential pseudo bipolar und hat ein Vorzeichen). VG :) Mampf
Spontan fällt mir im Schaltplan auf, dass der 4fach-OP mit V+ auf GND und mit V- auf 5V hängt.
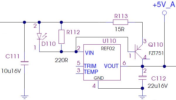
Hallo, > Mampf F. schrieb: > Hmm das Problem ist, dass der MCP3202 zwar 2 ADC-Channels hat (CH0, > CH1), aber keine VRef. D.h. meine LM4140-Referenz ist sinnlos (oder hat > mit 2,5V den falschen Wert). Dann nimm halt eine 5V-Referenz statt dem 7805, z.B. eine REF02 und wenn der Strom nicht reicht, kann man diesen boostern (siehe Anhang). > Der ADC verwendet die Betriebsspannung als > Referenzspannung (Mangel an Pins quasi) und die kommt aus einem > DCDC-Wandler+7805 ... Das erscheint mir schon sehr hmm unsauber. Kommt drauf an, wie genau du es brauchst. Im Prinzip reicht auch der 7805. Die Toleranz bei der Ausgangsspannung kannst du weg kalibrieren. Bleibt nur die Drift, welche aber eher unkritisch ist, sofern du nicht Genaigkeiten im Promille-Bereich brauchst. Gruß Öletronika
Gruselfrosch schrieb: > Spontan fällt mir im Schaltplan auf, dass der 4fach-OP mit V+ auf > GND > und mit V- auf 5V hängt. Danke, zu spät xD Mein OP hat es zum Glück überlebt xD U. M. schrieb: > Dann nimm halt eine 5V-Referenz statt dem 7805, z.B. eine REF02 und wenn > der Strom nicht reicht, kann man diesen boostern (siehe Anhang). Vielen Dank! :) U. M. schrieb: > Kommt drauf an, wie genau du es brauchst. Naja, bei Rev1 hatte ich ja unendlich viel Rauschen, daher hab ich einiges wohl kritischer gesehen, als es dann wirklich war/ist. Den 16Bit LTC1864 hab ich mittlerweile im PH-Messteil eingebaut und das Rauschen beschränkt sich auf die unteren 2 Bits (~100µV) ... Und die lassen sich sicherlich noch mitteln ... Da bin ich sehr zufrieden damit :) Evtl bau ich es nochmal um und teste den 2-Kanal MCP3202 mit dem 7805 als Spannungsversorgung (und Ref-Spannung). Wenn mir das reichen würde, wäre es natürlich perfekt :) Danke für Deine/Eure Hilfe! :)
Bitte melde dich an um einen Beitrag zu schreiben. Anmeldung ist kostenlos und dauert nur eine Minute.
Bestehender Account
Schon ein Account bei Google/GoogleMail? Keine Anmeldung erforderlich!
Mit Google-Account einloggen
Mit Google-Account einloggen
Noch kein Account? Hier anmelden.



