Für folgendes Problem suche ich eine Lösung: An einem Shunt mit 0,22R fällt eine Spannung ab. Der Strom liegt zwischen 0 und 3A. Ich möchte nun hörbar machen, wenn der Strom 500mA überschreitet. Die Amplitude des Tonsignals soll bei 500mA so groß sein, dass es gerade so hörbar ist und bei 3A die Maximallautstärke erreichen. Klanglich gibt es keine besonderen Anforderung, die Frequenz soll zwischen 300Hz und 1kHz liegen. Am liebsten einstellbar. Ob ein Piezo oder ein Kleinlautsprecher zur Ausgabe benutzt wird ist egal, obwohl ich glaube dass ein Lautsprecher angenehmer klingt. Die Maximallautstärke soll so groß sein, dass sie aus 50cm Entfernung gut hörbar ist. Die Lautstärke sollte einstellbar sein. Wie immer bei solchen Fragen, soll die Schaltung einfach sein, wenig kosten und auf der Platine noch weniger Platz einnehmen. ;) Als Betriebsspannung stehen 5V zur Verfügung. Die Schaltung soll eine Konstantstromquelle ergänzen, die zum Einlöten von Mittelwänden aus Wachs in Rähmchen für Bienenkästen dient. Durch den Strom werden Drähte, die in besagtem Rähmchen gespannt sind, erwärmt werden. Dadurch schmilzt sich die Wachsplatte auf die Drähte. Eine akustische Rückmeldung, ob Strom fließt, ist dabei hilfreich.
Gegenfrage: Wäre es nicht einfacher (oder überhaupt möglich), die Spannung am Ausgang der KSQ zu überwachen. Die geht nähmlich ohne Last an ihren Anschlag hoch und sinkt mit dem angeschlossenen Widerstand; in einem viel grösseren Umfang als über dem Shunt. Gruss Chregu
Das ist doch eine ideale Aufgabe für einen Tiny-AVR mit ADC und internem Vorverstärker, so wie den Tiny441 zum Beispiel. Die Tonerzeugung macht dann eine PWM und mit einem kleinen Digital-Verstärker kann man auch mit genug Bumms einen Lautsprecher befeuern. Die Schaltung dafür wird nicht größer als eine 1 Euro-Münze und der Preis dafür ist ohne Lautsprecher unter 10 Euro. Jetzt muss man nur noch programmieren können.
Sowas geht mit einem einzigen LM393 Dual Komparator. Der erste misst am Shunt auf die Schwellspannung, der zweite ist als Rechteck Generator geschaltet. Komparator 1 gibt Komparator 2 frei. Besonders stromsparend ist der zum LM393 kompatible LM2903.
Moin Kühl Schrank, schau dir mal den Thread an: Beitrag "akustisches Amperemeter" Da findest du die Lösung, wie ich sie umgesetzt habe. Incl. meinen Erfahrungen damit. Gruß ASinus
Matthias S. schrieb: > Sowas geht mit einem einzigen LM393 Dual Komparator. Der erste misst am > Shunt auf die Schwellspannung, der zweite ist als Rechteck Generator > geschaltet. Komparator 1 gibt Komparator 2 frei. > Besonders stromsparend ist der zum LM393 kompatible LM2903. Dann sag mir mal, wie Du das mit der steigenden Lautstärke bei höher werdendem Strom löst?
Da kann man mit NE555 und OPV sicher was schönes bauen, aber mit nem attiny ist man imho besser bedient, besonders was die 500mA Schaltschwelle angeht. Sich auf die Hörschwelle des menschlichen Ohrs zu verlassen ist ne schlechte Idee, das muss schon hart umgeschaltet werden. Kann der TE son Ding programmieren ist jetzt die Frage.
Obwohl das hier schon oft angesprochen wurde. Ich würde die Frequenz variieren, ist besser hörbar als eine Änderung der Lautstärke.
Thomas B. schrieb: > Obwohl das hier schon oft angesprochen wurde. > Ich würde die Frequenz variieren, ist besser hörbar als eine Änderung > der Lautstärke. Finde ich auch. Der Sound, den Gleitschirm-Variometer von sich geben ist da sehr aussagekräftig. Die Tonhöhe variiert, und die Pulsfrequenz ändert sich. Das ist eindeutiger und intuitiver zu beurteilen als ein gleichbleibender Ton mit variierender Lautstärke. https://www.youtube.com/watch?v=Ubc88NkWnN0&t=22
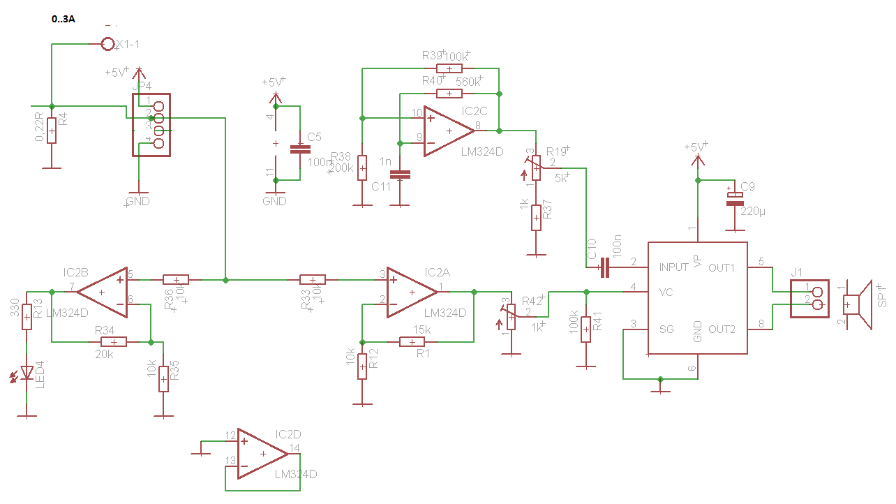
Vielen Dank allen Antwortern! Anfangs habe ich auch an einen Tiny gedacht, analog wäre es mir aber trotzdem lieber, weil es simpler wäre in diesem Fall. Oder eben auch nicht... Zwischenzeitlich bin ich auf den TDA7052A gestoßen, bei dem kann man die Lautstärke spannungsgesteuert einstellen. Sogar logarithmisch. Also habe ich eine Schaltung mit LM324 entworfen. Den 3. OP nehme ich für eine zusätzliche optische Anzeige her. Bisher löte ich meine Mittelwände mit dem Labornetzteil ein. Dieses fängt bei zunehmender Stromstärke an zu Brummen. Eigentlich lästig, für diesen Anwendungsfall ist es aber recht praktisch. Weil die Drähte der Rähmchen oft oxidiert sind, ist der Kontakt nämlich nicht immer gleich da. Da hilft es mir ungemein, wenn ich eine akustische Rückmeldung bekomme. Könnt ihr mal über beiliegenden Schaltplan gucken, ob da grobe Fehler drin sind? In den nächsten Tagen werde ich das mal auf dem Steckbrett aufbauen.
Der OPV IC2A kann auch eine negative Ausgangsspannung erzeugen, schadet -5V dem PIN 4 des TDA7052A ? 0,4V...1,2V ist lt. meinem Datenblatt interessant.
Lutz H. schrieb: > Der OPV IC2A kann auch eine negative Ausgangsspannung erzeugen, Kaum. Wo soll er die denn hernehmen? Bei SingleSupply Versorgung.
Kühl S. schrieb: > Könnt ihr mal über beiliegenden Schaltplan gucken Hat doch schon viel Gutes. Da du ja noch einen Op-Amp unbenutzt rumliegen hast, könntest du dir den Signalton etwas angenehmer gestalten. Rechtecke klingen ziemlich nervtötend. Anbei ein einfacher Umbau, der aus dem ohnehin vorhandenen Dreieck ein sinusähnliches Tonsignal macht. IC2C war für meinen Geschmack ohnehin etwas sehr hochohmig beschaltet.
Joe F. schrieb: > Anbei ein einfacher Umbau, der aus dem ohnehin vorhandenen Dreieck ein > sinusähnliches Tonsignal macht. Danke! Habe ich wie von dir vorgeschlagen umgesetzt, die Platine müsste in 3 Wochen da sein. Ich geb dann noch eine Rückmeldung, ob die Schaltung erwartungsgemäß funktioniert.
Bitte melde dich an um einen Beitrag zu schreiben. Anmeldung ist kostenlos und dauert nur eine Minute.
Bestehender Account
Schon ein Account bei Google/GoogleMail? Keine Anmeldung erforderlich!
Mit Google-Account einloggen
Mit Google-Account einloggen
Noch kein Account? Hier anmelden.


