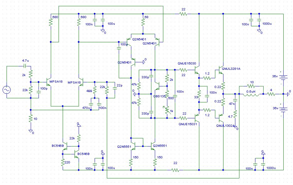
Hallo zusammen, ich beschäftige mich schon seit mehreren Jahren mit OPVs, mittlerweile bin ich darin ganz fit. (denke ich) Jetzt möchte ich mich mit der Paralleldisziplin, den diskreten Leistungsendstufen beschäftigen. Der Schaltplan im Anhang ist von der Elektro Crescendo ME, im Netz leicht zu finden. Das schöne an der Stufe, sie ist schön einfach aufgebaut und der Schaltplan übersichtlich gezeichnet. Die Funktion der Schaltungsgruppen (Differenzverstärker, Treiber und Endstufe) verstehe ich, meine Fragen gehen mehr ins Detail. -> Ich habe mich bis zur Treiberstufe (T7/T9) durchgerechnet, verstehe aber im Moment nicht was T8 und T10 machen. T7 und T9 entlasten? Warum nicht gleich einen "fetteren" Transistor nehmen? -> Mal angenommen das Netzteil wäre ideal, (Ri = 0 Ohm) von was hängt dann der Innenwiderstand der Stufe ab? Was müsste ich tun um verzerrungsarm komplexe Lasten treiben zu können? Ich vermute mal es hat mit der Schleifenverstärkung der GK und R33 parallel R35 zu tun? -> Wie bestimme ich den minimalen Ruhestrom durch die Endstufe damit die Übernahmeverzerrungen gering bleiben? -> Von was hängen die Gesamtverzerrungen der Schaltung ab, von der "Gleichheit" von T1,2,3 und 4? Macht es Sinn ein Quad Array mit ausgemessenen Bauteilen an der Stelle einzusetzen? -> Der Differenzverstärker am Eingang sollte doch wesentlich schneller sein als Treiberstufe + Endstufe, warum fängt das Gebilde nicht an zu schwingen? Danke schonmal! lg, Jan
Erste Frage: T10 sorgt für eine konstante Kollektor-Emitter-Spannung an T9 und damit ein "idealeres" Verhalten von T9.
Jan schrieb: > -> Ich habe mich bis zur Treiberstufe (T7/T9) durchgerechnet, verstehe > aber im Moment nicht was T8 und T10 machen. T7 und T9 entlasten? Warum > nicht gleich einen "fetteren" Transistor nehmen? Kaskodenschaltung.
Danke Euch beiden! Kaskodenschaltung war ein gutes Stichwort, das habe ich komplett übersehen! :) lg, Jan
Jan schrieb: > verstehe > aber im Moment nicht was T8 und T10 machen. Kaskode-Schaltung mit T7/T9. (wegen Stromverstärkung, Spannungsfestigkeit, Verlustleistung, Eingangskapazität, Transitfrequenz). > T7 und T9 entlasten? Warum > nicht gleich einen "fetteren" Transistor nehmen? Höhere Stromverstärkung, geringere Eingangskapazität, höhere Grenzfrequenz (der Fettere arbeitet in Basisschaltung mit Stromsteuerung, der Kleine in Emitterschaltung mit (fast) Ausgangskurzschluss). Jan schrieb: > von was hängt dann der Innenwiderstand der Stufe ab? Von der Steilheit der Mosfets. > Ich vermute mal es hat > mit der Schleifenverstärkung der GK und R33 parallel R35 zu tun? R33 liegt nicht parallel zu R35. > Wie bestimme ich den minimalen Ruhestrom durch die Endstufe damit die > Übernahmeverzerrungen gering bleiben? Du bestimmst einfach was für dich tolerabel ist. > Von was hängen die Gesamtverzerrungen der Schaltung ab, von der > "Gleichheit" von T1,2,3 und 4? Ja, auch. > Macht es Sinn ein Quad Array mit > ausgemessenen Bauteilen an der Stelle einzusetzen? Natürlich ;-) > Der Differenzverstärker am Eingang sollte doch wesentlich schneller > sein als Treiberstufe + Endstufe, warum fängt das Gebilde nicht an zu > schwingen? Weil die Schaltung mit R10/C4 bzw. R15/C5 so korrigiert wurde, dass die Schwingbedingung nicht erfüllt ist. Wenn alle Stufen gleich schnell wären, hättest du auf jeden Fall einen Oszillator.
Danke für Deine Antwort ArnoR, >Von der Steilheit der Mosfets OK, bei Transistoren wäre es dann die Stromverstärkung richtig? Kann man den Innenwiderstand berechnen oder ist das was für eine Simulation? Gegenkopplung hat nichts damit zu tun? >R33 liegt nicht parallel zu R35. Ich bin davon ausgegangen das für AC die beiden Versorgungsspannungen niederohmig zueinander sind, deshalb diese Vermutung. >Du bestimmst einfach was für dich tolerabel ist. Sollte erstmal nicht so wichtig sein, mir geht es ja nur um Theorie im Moment. Es gibt ja die beiden Extreme Klasse B mit den hohen Verzerrungen und Klasse A, die meisten Verstärker laufen ja aber in AB nicht schlechter als im A Betrieb. WIe bestimme ich wo der "lineare" Bereich anfängt? >Ja, auch. Kannst du mir sagen von was noch? >Natürlich ;-) OK >Weil die Schaltung mit R10/C4 bzw. R15/C5 so korrigiert wurde, dass die >Schwingbedingung nicht erfüllt ist. >Wenn alle Stufen gleich schnell wären, hättest du auf jeden Fall einen >Oszillator. In der Praxis, kann man sowas ausrechnen oder ist das ein Thema für die Simulation oder einen Testaufbau? Woher wusste der Entwickler das die Schaltungsteile gebraucht werden? lg, Jan
Jan schrieb: > Danke für Deine Antwort ArnoR, > >>Von der Steilheit der Mosfets > > OK, bei Transistoren Wofuer steht eigentlich das "T" in MOSFET? > wäre es dann die Stromverstärkung richtig? Ja, unter anderem. Basisbahnwiderstand und Quell- widerstand der Treiberstufe gehen auch noch ein. > Kann man den Innenwiderstand berechnen Ja. Genaue Formel habe ich nicht parat (Tietze/Schenk hilft weiter). Ganz grob muesste "Summe aus Ri der Treiberstufe und Basisbahnwiderstand bilden, dann durch Strom- verstaerkung teilen" hinkommen. > Gegenkopplung hat nichts damit zu tun? Doch, natuerlich. Formel oben gilt ohne ueber-alles-Gegenkopplung; GK reduziert den Ausgangswiderstand dann nochmal. (Vorher kommen jedoch die Emitterwiderstaende noch dazu.) >>R33 liegt nicht parallel zu R35. > > Ich bin davon ausgegangen das für AC die beiden > Versorgungsspannungen niederohmig zueinander sind, > deshalb diese Vermutung. Vermutlich ein Tippfehler; Du meinst schaetzungsweise R34 und R35. > WIe bestimme ich wo der "lineare" Bereich anfängt? Willkuer. Wenn der Ruhestrom so grosz wie der maximale Laststrom ist, wird die Stufe praktisch linear, weil der Strom bei Aussteuerung dann nur umverteilt wird. Wenn Du den Ruhestrom jetzt schrittweise reduzierst, entsteht um Null herum eine mehr oder weniger grosze Beule, weil die Verhaeltnisse fuer die Transistoren bei Aussteuerung staerker schwanken. Die Beule muss halt klein genug bleiben, dass die ueber-alles-Gegenkopplung sie ausregeln kann. Das ist das Kriterium. Wirklich "linear" ist nichts. > [Gefahr von Schwingungen] > In der Praxis, kann man sowas ausrechnen Natuerlich. Mal was von Operationsverstaerkern, dominierendem Pol und Frequenzkompensation gehoert? Ist hier genau dasselbe Thema. Systemtheorie hat den Vorteil, dass sie universell ist.
Jan schrieb: > "Gleichheit" von T1,2,3 und 4? Macht es Sinn ein Quad Array mit > ausgemessenen Bauteilen an der Stelle einzusetzen? Es ergibt sogar Sinn, dem Differenzverstärker und seiner Beschaltung ganz besondere Aufmerksamkeit zu widmen. Die endgültige Qualität der Gesamtschaltung hängt wesentlich von ihm ab. Die thermische Kopplung ist ebenfalls wirklich ernst zu nehmen.
Jan schrieb: > Elektro Crescendo ME, Irgendwie finde ich die Schaltung merkwürdig. Wenn man R30 und R31 weglässt, fliesst zwangsweise von T8 bis T10 derselbe Strom, der bestimmt wird durch T7 und T9 und damit über die Spannung über R25 und R27, letztlich also der Spannung über R8 und R13. Dort wiederum sind 2 long tailed pair Differenzverstärker mit Konstantstromquelle, die aber niemals auf die Nachkommastelle gleichen Strom liefern, so daß zwar ähnlicher Strom durch R8 und R13 fliesst, aber niemals derselbe wie es sein müsste. Nur durch R30 und R31 sind also die Ungleichheiten der beiden letztlich gegeneinander arbeitenden Differenzverstärker abzufangen, es ist glückssache welche eine höhere Spannung liefer die zu mehr Strom führen würde der dann nicht fliessen kann, sondern bestimmt wird der Ausgang von der Stufe die durch geringere Spannung weniger Strom liefert. Würde man eine Differenzverstärkerstufe weglassen zusammen mit ihrer Konstantstromquelle, z.B. T3, T4, T5 und T9 und T10 einfach zur Konstantstromsenke umbauen, hätte die Endstufe nicht dieses undefinierte und nur von leichtesten Abweichungen in der Vorstufe bestimmte Arbeitspunktproblem. Zur Linearisierung kann der symmetrische Aufbau nichts beitragen, da zu einer Zeit nur ein Pfad ausgangssignalbestimmend wirkt, es ist also nicht besser als wenn man nur einen Differenzverstärker hätte, im Gegenteil, es gibt noch einen Übernahmepunkt der mitnichten exakt bei 0 liegen muss. Dafür hat man natürlich einen Überstromschutz zum Kurzschlussschutz weggelassen. Also: Irgendwie finde ich die Schaltung merkwürdig.
Michael B. schrieb: > Nur durch R30 und R31 sind also die Ungleichheiten der beiden letztlich > gegeneinander arbeitenden Differenzverstärker abzufangen Nöö. Falls ein Ungleichgewicht vorliegt (meinetwegen weil der von oben kommende Strom zu groß ist) dann verschiebt sich die Ausgangsspannung zu positiven Werten und damit werden die Diffs nachgesteuert (mehr Strom in T2 und T3, weniger in T1 und T4). R30 und R31 braucht man (dafür) nicht. Michael B. schrieb: > Zur Linearisierung kann der symmetrische Aufbau > nichts beitragen, da zu einer Zeit nur ein Pfad ausgangssignalbestimmend > wirkt, es ist also nicht besser als wenn man nur einen > Differenzverstärker hätte, im Gegenteil, es gibt noch einen > Übernahmepunkt der mitnichten exakt bei 0 liegen muss. Das stimmt nicht. Es gibt keinen "Übernahmepunkt", es sind immer beide Diffs und überhaupt beide Schaltungshälften im Gegentakt aktiv. Man bekommt so die doppelte Leerlaufverstärkung und eine teilweise Kompensation der Nichtlinearitäten. > Irgendwie finde ich die Schaltung merkwürdig. Ich auch, aber aus anderen Gründen.
ArnoR schrieb: > und überhaupt beide Schaltungshälften im Gegentakt aktiv meinte: T1...T10, die Endstufe nur solange bis der Ruhestrom ausgesteuert ist, danach natürlich nur jeweils eine Seite.
Der Hauptnachteil des Crescendo ist die schlechte Aussteuerbarkeit der Stromverstärkerstufe. Da die FET als Sourcefolger arbeiten, kommen sie am Ausgang nur auf ca. 10V an die Betriebsspannung heran. Man kriegt also schlechten Wirkungsgrad respektive muß für die gleiche Leistung eine höhere Betriebsspannung und fettere MOSFET und bessere Kühlung vorsehen. Man könnte zwar den Spannungsverstärkerteil (also alles links von T12/T13) mit einer höheren Spannung versorgen, aber das ist halt aufwendig. Deutlich geschickter macht das der HEXFET-MPA (auch eine Elektor- Schaltung). Das Schaltbild findet man z.B. hier: http://www.solaris.no/electronics/power_amp/mosfet/mos01.gif Der ist in ein paar Details abgespeckt; z.B. sind die VAS-Stufen einfache Emitterschaltungen statt Kaskoden. Der Trick ist aber die Stromverstärkerstufe mit T10/T11 und T12/T13. Die MOSFET T12/T13 liefern selber eine Spannungsverstörkung von ca. 3, eingestellt über die lokale Gegenkopplung mit R30/R31. Die beiden MOSFET können dadurch praktisch bis an die Betriebsspannung ausgesteuert werden, was einen sehr hohen Wirkungsgrad bei Vollaussteuerung ergibt. Auch sonst sind die Eigenschaften dieses Verstärkers exzellent. Ich habe den mangels Meßmitteln zwar nie durchmessen können, aber andere haben: http://www.spicelab.de/nf_elektor.htm Bei mir spielen insgesamt 6 dieser Schätzchen, wobei das erste Paar jetzt knapp 20 Jahre als ist. Probleme gabs keine. Ruhestrom und Gleichspannung am Ausgang messe ich alle Jubeljahre mal. Bisher keine Auffälligkeiten.
ArnoR schrieb: > Nöö. Falls ein Ungleichgewicht vorliegt (meinetwegen weil der von oben > kommende Strom zu groß ist) dann verschiebt sich die Ausgangsspannung zu > positiven Werten und damit werden die Diffs nachgesteuert (mehr Strom in > T2 und T3, weniger in T1 und T4). Wohin sollte denn unterschiedlicher Strom, ohne R30/R31 ? Wie geschrieben muss durch die Stufe ZWANGSWEISE derselbe Strom durch T8 wie auch T10. "Wenn der von oben kommende Strom zu gross ist" kann nicht sein, denn der 'nach unten abfliessende Strom' ist zwangsweise genau so gross - es gibt keinen anderen "Abfluss". ArnoR schrieb: > es sind immer beide Diffs und überhaupt beide Schaltungshälften im Gegentakt aktiv Bloss von den folgenden gesteuerten Stromquellen/Stromsenken kann nur eine aktiv sein. Es liefert eine gesteuerte Stromquelle den Strom in eine gesteuerte Stromsenke, in Reihenschaltung, Da kann nur so viel Strom fliessne, wie die kleinere der Stromquellen erlaubt. Die grössere kann ihren Strom nicht loswerden, gerät also ausserhalb ihres Betriebspunktes.
>Vermutlich ein Tippfehler; Du meinst schaetzungsweise >R34 und R35. Genau ;-) >Natuerlich. >Mal was von Operationsverstaerkern, dominierendem Pol >und Frequenzkompensation gehoert? Ist hier genau >dasselbe Thema. Ja, prinzipiell schon. Wohl nicht gut genug, ich schlaue mich in der Richtung auf. >Es ergibt sogar Sinn, dem Differenzverstärker und seiner Beschaltung >ganz besondere Aufmerksamkeit zu widmen. Die endgültige Qualität der >Gesamtschaltung hängt wesentlich von ihm ab. Die thermische Kopplung ist >ebenfalls wirklich ernst zu nehmen. OK, da habe ich richtig gedacht gehabt. >Dafür hat man natürlich einen Überstromschutz zum Kurzschlussschutz >weggelassen. Welche Endstufe hat das schon? >Ich auch, aber aus anderen Gründen. Die Schaltung hatte ich gewählt weil im Grunde ja alle modernen Endstufen so aufgebaut sind. Wo kann man da noch ansetzen wenns besser werden soll? >Der ist in ein paar Details abgespeckt; z.B. sind die VAS-Stufen >einfache Emitterschaltungen statt Kaskoden. Das erkauft man sich doch dadurch das die Endstufen Mosfets relativ hochohmig angesteuert werden, (durch die Emitterschaltung) Sprich die Endstufe wird "langsamer" lg, Jan
Michael B. schrieb: > Wohin sollte denn unterschiedlicher Strom, ohne R30/R31 ? > > Wie geschrieben muss durch die Stufe ZWANGSWEISE derselbe Strom durch T8 > wie auch T10. Ja (solange kein Gatestrom fließt, also quasistatisch), und genau das wird durch die Nachsteuerung der Diffs eingeregelt. > "Wenn der von oben kommende Strom zu gross ist" kann nicht sein, denn > der 'nach unten abfliessende Strom' ist zwangsweise genau so gross - es > gibt keinen anderen "Abfluss". Es braucht auch keinen Abfluss, die Schaltung regelt sich immer auf gleiche Ströme ein. Die Annahme "eines zu großen Stromes von oben" hatte ich nur gemacht, um die Funktion der Ausregelung zu erklären. Es gibt keinen Konflikt mit zwei gegeneinander arbeitenden gleichen Strömen. Wenn ein Strom zu groß ist, führt das zu einer Ausgangsspannungsablage, die dann die Diffs nachstellt, die Spannungen über R8/R13 im Gegentakt verändert und somit die Ströme in T8/T10 wieder gleich einregelt.
Ein Problem mit der doppelten Differenzstufe an Eingang ist, dass der Ruhestrom der VAS Stufe (T7-T10) stark vom Offset der Eingangstufe abhängt und damit je nach den Transistoren und ggf. mit der Temperatur schwankt. Da wäre zumindest ein Abgleich des Offsets sinnvoll um so den BIAS der VAS stufe einstellen zu können. Entsprechend kritisch sind auch die Stromquellen. Daher auch die thermische Kopplung mit den LEDs. Gleich Transistoren in der Eingangstufe bringen nur wenig hinsichtlich THD, aber etwas für weniger Drift / Offset. Wie gut die thermische Stabilisierung des Ruhestromes funktioniert hängt vom Glück mit den MOSFETs ab. Wegen der relative großen Schwankungen der Gate Spannung kann das gut oder auch schlecht funktionieren. Bei einer MOSFET Endstufe ist man meist im Bereich wo mehr Ruhestrom weniger THD gibt. Drift beim Ruhestrom ist daher nicht so kritisch wie bei BJT basierten Endstufen, wo es einen optimalen Ruhestrom gibt für minimale THD. Die Kompensation dürfte keine einfache dominant pole Version sein. Da tragen sowohl C4/C5 als auch die Gate-Kapazitäten der MOSFETs mit bei. Die oben verlinkte andere Schaltung http://www.solaris.no/electronics/power_amp/mosfet/mos01.gif verhält sich mehr wie eine BJT basierte Schaltung, d.h. die Übernahme Verzerrungen sind eher BJT typisch (eher harter Übergang) und nicht FET typisch (mit eher weitem Übergang).
Jan schrieb: > Wo kann man da noch ansetzen wenns besser werden soll? Ich bekomme immer Bauchschmerzen, wenn ich diese Art der Frequenzgangkorrektur (R10/C4 und R15/C5, analog in der Schaltung von Axel) sehe. Die Bastelei mit einer Nullstelle ist doch furchtbar. Am Hochimpedanzknoten entsteht schon natürlicherweise ein Pol, den man sehr gut zu Frequenzgangkorrektur verwenden kann. Warum nicht den benutzen und entsprechend einstellen, anstelle eines zusätzlichen, der dann wegen des Pols am Hochimpedanzknoten wieder aufgehoben werden muss? Die rechten Diff-Transistoren haben wegen R9/R14 eine erhebliche Spannungsverstärkung, die deren Basis-Kollektor-Kapazität (Miller-Effekt) erheblich vergrößert. Die bildet mit dem Rückkoppelteiler einen zusätzlichen Tiefpass in der Gegenkopplung, der Phasenreserve kostet und den Verstärker instabil macht. Außerdem das unsinnige Boucherot-Glied.
Jan schrieb: > Wo kann man da noch ansetzen wenns besser > werden soll? Ein Offsetsabgleich und damit eine Kontrolle über den Ruhestrom der VAS Stufe ist schon fast Pflicht, damit es zuverlässig geht. Die Transistoren in der Eingangsstufe sehen mit ca. 1 mA und 50 V schon einen nennenswerte Leistung. Mit einer Kaskodenschaltung könnte man da die Verlustleistung (und damit ggf. die DC Drift) reduzieren. Mit weniger Spannung hätte man es auch leichter rauscharme Typen zu finden. Die Spannung für die Endstufentransistoren darf etwas niedriger sein - das reduziert die Verlustleistung. Ein Kurzschlussschutz wäre ggf. eine gute Idee. Schnellere Endstufentransistoren und ggf. eine niederohmigere Treiberstufe für die Gates wäre ggf. auch nicht schlecht. Die doppelte Differenzstufe an Eingang ist nicht mein Geschmack: das ist von den Offsets her kritisch und macht eine starke Gegenkopplung schwierig. Sinnvoll wäre da ggf. eine extra Regelschleife, die den Ruhestrom der VAS Stufe stabilisiert. Wenn man das System mit Verstärker und Lautsprecher betrachtet, wäre eine Aktivbox mit Weiche vor den Verstärkern wohl der bessere Weg. Die Endstufen dürfen dann der Einfachheit halber auch ICs sein.
ArnoR schrieb: > > Ich bekomme immer Bauchschmerzen, wenn ich diese Art der > Frequenzgangkorrektur (R10/C4 und R15/C5, analog in der Schaltung von > Axel) sehe. Die Bastelei mit einer Nullstelle ist doch furchtbar. Da machst du einen Punkt. Die Stabilität dieser Schaltung könnte in der Tat besser sein. Ich habe sie damals mit anderen Transistoren aufgebaut (IIRC SF818/SF828 für T8/T9) und mußte C3/C4 deutlich vergrößern, um den Verstärker stabil zu bekommen. > Am > Hochimpedanzknoten entsteht schon natürlicherweise ein Pol, den man sehr > gut zu Frequenzgangkorrektur verwenden kann. Warum nicht den benutzen > und entsprechend einstellen, anstelle eines zusätzlichen, der dann wegen > des Pols am Hochimpedanzknoten wieder aufgehoben werden muss? Das verstehe ich nicht :( Ich nehme an, du willst ganz konventionell mit einer Miller-Kapazität an der VAS-Stufe kompensieren? > Die rechten Diff-Transistoren haben wegen R9/R14 eine erhebliche > Spannungsverstärkung, die deren Basis-Kollektor-Kapazität > (Miller-Effekt) erheblich vergrößert. Die bildet mit dem > Rückkoppelteiler einen zusätzlichen Tiefpass in der Gegenkopplung Deswegen C5. Der soll den Spannungsteiler kapazitiv kompensieren.
Die klassische Kompensation per Miller-kondensator und dann ggf. je ein Kondensator parallel zu R9 und R14 sollte funktionieren und einfacher abzugleichen sein. Ggf. könnten R9 und R14 dann auch ganz entfallen (bei 40 V sollte es auf 1 V mehr nicht ankommen). C5 reduziert das Problem mit der Kapazität von T4 etwas, vermeidet es aber nicht ganz. Die Basis-Kollektor Kapazität von T4 macht die Differenzverstärkerstufe schon noch langsamer. C5 hilft da etwas, weil die Verstärkung für hohe Frequenzen um etwa den Faktor 6 reduziert wird.
Axel S. schrieb: > Ich nehme an, du willst ganz konventionell mit einer Miller-Kapazität an > der VAS-Stufe kompensieren? Das wäre eine Möglichkeit. Dabei verschiebt man den sich an der VAS eingangsseitig ergebenden Pol als dominierenden Pol nach unten. Der ausgangsseitige (am Hochimpedanzknoten, also an den GatesT12/T13 bzw. Kollektoren T8/T10)) wird nach oben verschoben. Was aber bei direktem Anschluß der Mosfets an T8/T10 seine Grenzen hat, ihre Kapazitäten sind zu groß. Man das aber auch ausnutzen und die Pole lassen wo sie sind, wenn man sie durch entsprechende Dimensionierung/Bauteilewahl so gelegt bekommt, dass es passt. Die Stabilisierung macht man dann durch passendes Einstellen der Leerlaufverstärkung mittels lokaler Gegenkopplung. Dann kommt man ganz ohne Kondensator aus. So wie hier z.B.: Beitrag "Re: Endstufe: Phasengang korrigieren"
Axel S. schrieb: > Deswegen C5. Der soll den Spannungsteiler kapazitiv kompensieren. Ja, das ist klar, nur fehlt der in der hier diskutierten Schaltung des TO. Und es wäre besser, die rechten Diff-Transistoren nicht verstärken zu lassen, also die Kollektoren direkt an die Versorgung zu legen.
ArnoR schrieb: > Axel S. schrieb: >> Ich nehme an, du willst ganz konventionell mit einer Miller-Kapazität an >> der VAS-Stufe kompensieren? > > Das wäre eine Möglichkeit. Dabei verschiebt man den sich an der VAS > eingangsseitig ergebenden Pol als dominierenden Pol nach unten. Der > ausgangsseitige (am Hochimpedanzknoten, also an den GatesT12/T13 bzw. > Kollektoren T8/T10)) wird nach oben verschoben. Was aber bei direktem > Anschluß der Mosfets an T8/T10 seine Grenzen hat, ihre Kapazitäten sind > zu groß. Ach so. Du warst noch beim Crescendo. Ich habe auf den MPA geschaut und mich gefragt, wo du da einen Hochimpedanzknoten siehst.
Die MPA Schaltung hat auch einen "Hochimpedanzkonoten" - der Teil um T7, auch wenn die Impedanz DC mäßig nicht ganz so hoch ist. Hier dürfte bereits die Transistor intern Miller Kapazität der VAS Stufe deutlich zur Kompensation beitragen.
Die Crescendo Scaltplan ist vermutlich nich ganz original, weil dei Kompensations-Kapazitäten fehlen und ohne sie wird es sofort anfangen zu schwigen und alle Transistoren werden sich in Rauch auflösen.
Ausserdem kann es schwierig sein den selbstgebauten Verstärker stabil zu bekommen, weil es auch von dem Layout abhängt. Es kann in der Simulation ganz gut sein, aber in echtem Leben nicht funktionieren weil da verschieden Faktoren ungünstig zusammentreffen wie parasitäre kapazitäten und Induktivitäten, schlecht Transistoren und so weiter.
> Ausserdem kann es schwierig sein den selbstgebauten Verstärker stabil zu > bekommen, weil es auch von dem Layout abhängt. Wenn das stark vom Layout abhängt, ist die Schaltung sowieso kritisch. Die angeschlossene Last, Leitung + Lautsprecher(box), ist bekanntlich alles andere als ein idealer ohmscher Widerstand.
So sehr kritisch sollte bei der Schaltung das Layout noch nicht sein. Eher kann man Problem mit der parasitären Induktivität der Source-Widerstände und ggf. den Elkos bekommen. Grob falsch machen kann man das Layout natürlich immer noch. Durch die Induktivität am Ausgang ist der Verstärker eigentlich schon recht gut von einer schwierigen Last Entkoppelt. Kritisch ist ggf. die thermische Kopplung und auch Streuungen beim Gate-threshold haben einen Einfluss auf die thermische Drift. So einfach es aussieht, ist die Kompensation der Temperaturdrift mit dem MOSFET als abgleichbarer, temperaturabhängiger Spannungsabfall nicht so zwingend wie es mit dem V_BE Multiplier bei den BJTs ist. Das kann eventuell hinkommen, muss es aber nicht. Der andere Punkt ist ggf. Offset in der Eingangsstufe: wenn man da Pech hat, ist der Ruhestrom der VAS Stufe zu hoch oder zu niedrig. Ohne Abgleich sollten T1-T4 schon 2 ausgesuchte Pärchen sein.
Mal anders gefragt, wenn diese Stufe so viele "unschöne" Stellen in der Frequenzgangkorrektur und Ruhestromregelung hat, habt Ihr einen Schaltplan für eine Endstufe bei der dies alles beachtet und richtig gemacht wurde? Für mich ist das Momentan noch zu schwer zu verstehen, wenn ich versuche an einer technisch nicht ausgereiften Schaltung etwas zu verstehen bringe ich es mir nur falsch bei. Danke! lg, Jan
Jan schrieb: > Mal anders gefragt, wenn diese Stufe so viele "unschöne" Stellen in der > Frequenzgangkorrektur und Ruhestromregelung hat, habt Ihr einen > Schaltplan für eine Endstufe bei der dies alles beachtet und richtig > gemacht wurde? Die Ruhestromeinstellung ist eigentlich bei jedem Verstärker unschön. (Außer Class-C aufwärts - weil eben nicht vorhanden.) Die einzige unproblematische Ruhestromeinstellung kenne ich nur aus den Ur-Crescendos, bei denen die Toshiba-FETs mit zunehmender Temperatur immer mehr zu machten. Also genau umgekehrt zum normalen Verhalten. Leider bekommt man sie schon lange nicht mehr. Michael B. schrieb: > Irgendwie finde ich die Schaltung merkwürdig. > > Wenn man [...] ... funktioniert aber so ;-) Axel S. schrieb: > Der Hauptnachteil des Crescendo ist die schlechte Aussteuerbarkeit der > Stromverstärkerstufe. [...] > Man könnte zwar den Spannungsverstärkerteil (also alles links > von T12/T13) mit einer höheren Spannung versorgen, aber das ist halt > aufwendig. So wird's dann im Gigant (auch Elektor) und auch im Gigant 2000 gemacht. ArnoR schrieb: > Ich bekomme immer Bauchschmerzen, wenn ich diese Art der > Frequenzgangkorrektur (R10/C4 und R15/C5, analog in der Schaltung von > Axel) sehe. Die gesamte Schaltung ist sehr verwand mit dem Ur-Mini-Crescendo. Dort sind sie allerdings nicht vorhanden. Dort ist gar nichts dieser Art enthalten! Keine Kondensatoren im Signalweg. Nur zur Entkopplung, TP am Eingang, DC-Entkopplung in der Gegenkopplung, Snubber am Ausgang. ... ich hänge den mal an. **scäääääään* Gruß Jobst
Jobst M. schrieb: > Ur-Mini-Crescendo Gefällt mir schon besser. Aber ich würde dennoch einiges ändern. > Dort ist gar nichts dieser Art enthalten! Ja, ich sagte oben schon, dass sowas geht. Und ich mache es (wenn irgend möglich) immer so.
ArnoR schrieb: > Aber ich würde dennoch einiges ändern. Ich nicht. Der ist nämlich wirklich gut! Edit: Zumindest nichts Wesentliches. Gruß Jobst
Jobst M. schrieb: > ArnoR schrieb: >> Ich bekomme immer Bauchschmerzen, wenn ich diese Art der >> Frequenzgangkorrektur (R10/C4 und R15/C5, analog in der Schaltung von >> Axel) sehe. > > Die gesamte Schaltung ist sehr verwand mit dem Ur-Mini-Crescendo. Dort > sind sie allerdings nicht vorhanden. Dort ist gar nichts dieser Art > enthalten! Keine Kondensatoren im Signalweg. Nur zur Entkopplung, TP am > Eingang, DC-Entkopplung in der Gegenkopplung, Snubber am Ausgang. > ... ich hänge den mal an. **scäääääään* Err... was mich hier verwirrt, sind C12 und C13. Die ergeben an dieser Stelle so gar keinen Sinn. Die Basisspannungen von T8 und T10 sollen ja konstant bezüglich der Betriebsspannungen sein und werden dazu mit D1/D2 stabilisiert und mit C8/C9 gesiebt. Explizite Bauteile zur Frequenzkompensation sehe ich auch keine (außer dem Boucherot-Glied), aber R23/R24 ergeben mit den Eingangskapazitäten der MOSFET einen Tiefpaß.
Axel S. schrieb: > Err... was mich hier verwirrt, sind C12 und C13. Die ergeben an dieser > Stelle so gar keinen Sinn. Sie machen den unwesentlichen Unterschied zwischen Verstärker und Oszillator aus ;)
So wie ich das vestehe fehlen da noch zwei kondesatoren zer kompensation. Einen habe ich gezeichnet und der andere soll auf der anderen seite sein.
Axel S. schrieb: > was mich hier verwirrt, sind C12 und C13. Die ergeben an dieser > Stelle so gar keinen Sinn. In der Tat ... :-/ Hmmm. Das einzige was ich mir erraten könnte, wäre, dass man damit irgendwelche HF von der Betriebsspannung, welche über die BC-Kapazität von T8/10 zur Endstufe gelangen könnte, abblockt. Aber wirklich glauben mag ich das auch nicht. Wenn ich die Nächsten am Wickel habe, werde ich mal schauen, was ohne passiert. Kannnnn aber noch etwas dauern. Gruß Jobst
Bastler schrieb: > So wie ich das vestehe fehlen da noch zwei kondesatoren zer > kompensation. Nein. Die Dinger arbeiten so, wie sie auf meinem Plan sind! Machen hier gerade Lärm! :-) Gruß Jobst
Jupp schrieb: > Jobst M. schrieb: >> Toshiba-FETs > > Hitachi. > Ansonsten FACK. Verdammt, dabei steht's doch drauf! :-D Danke für die Korrektur. Gruß Jobst
Jobst M. schrieb: > Nein. Die Dinger arbeiten so, wie sie auf meinem Plan sind! > Machen hier gerade Lärm! :-) Mag sein, dass sie Arbeiten, weil es in dieser Schaltung auch ohn sie geht, aber trotzdem ist es mit diesen Kondensatoren sicherer. Das kannst du in der Fachliteratur nachlesen. Jeder Verstärker hat sie.
Bastler schrieb: > aber trotzdem ist es mit diesen Kondensatoren sicherer. Was wird dadurch sicherer, wenn es auch ohne sicher ist? > Das kannst du in der Fachliteratur nachlesen. Jeder Verstärker hat sie. Ich baue seit ~40 Jahren (unter anderem) Verstärker. Ich habe einige Crescendos gebaut. Auch bei anderen Verstärkern habe ich schon Konzepte in den Fingern gehabt, die ohne arbeiteten. Ich könnte ein Buch darüber schreiben (= Fachliteratur - und nu?) Abgesehen davon wird einer der Vorteile der Kaskode damit zunichte gemacht: Geschwindigkeit. Ich kenne auch nur eine Hand voll Verstärker mit Kaskode - die ganzen Crescendo-Derivate mal außen vor. Nur weil das in einigen schlechten Verstärkern so gelöst ist, muss das nicht so sein. Auch wenn es 'Fach'-Literatur gibt, in der das so steht. Also: Die Kondensatoren gehören beim Crescendo hier nicht rein. Basta. Das einzige was bei den normalen Crescendos anfangen kann zu schwingen, sind die beiden parallelen N-Kanal-FETs, die sich gegenseitig über die Induktivitäten der Source-Widerstände aufschaukeln. Dafür gibt es einen Fix mit einem 1nF Kondensator zwischen beiden Source-Anschlüssen. Gruß Jobst
Jeder hat seine Meinung. Mach wie du willst, aber es ist unsicher. An einem schönen Tag könnte es zu Schwingungen kommen.
Bastler schrieb: > Jeder hat seine Meinung. Mach wie du willst, aber es ist unsicher. An > einem schönen Tag könnte es zu Schwingungen kommen. Da sollte man eh nach draussen gehen und nicht vor den Boxen hocken :=)
Bastler schrieb: > An einem schönen Tag könnte es zu Schwingungen kommen. Den Tag erlebe ich wohl nicht mehr. Diese Mini-Crescendos leben seit 30 Jahren und sind eigentlich ständig an. Da passiert vorher irgend etwas anderes. Und eigentlich ist mir selbst das egal. Natürlich darfst Du bei Deinen Projekten gerne diese Kondensatoren einsetzen. Aber bei fertigen, mehrfach gut funktionierenden Schaltungen, muss man doch nicht herumfummeln. Gruß Jobst
O.K hier ist ein Beispiel aus einem Sony TAF808es. Sogar Sony baucht diese Kondesatoren.
Ich kann Dir auch andere Schaltungen von Sony zeigen, wo man die Hände über dem Kopf zusammen schlägt. Das ist also keine Aussage. Natürlich gibt es Schaltungen auch von kommerziellen Herstellern die diese Kondensatoren benötigen. Das ist für mich kein Beweis. Es bringt den TO auch gerade nicht weiter, was wir hier machen. Daher werde ich nicht mehr weiter darauf eingehen. Gruß Jobst
Es gibt verschiedene Möglichkeiten zur Frequenzkompensation. Die vom Baster eingefügten / vorgeschlagenen sind die klassische Variante. Die hier gezeigte MiniCrescendo Version nutzt die Gate Kapazitäten der FETs als Frequenz bestimmendes Glied. Das ist allerdings nicht so sehr ein Tiefpass mit R23 bzw. R24 und den Gate-Kapazitäten, sondern vor allem mit dem hohen Ausgangswiderstand der Kaskode. Die Eingangsstufe arbeitet mit weniger Verstärkung, so dass wohl die Kompensation an der Differenzstufe entfallen kann (C4 / C5 im ersten Plan). Dafür Fehlen die beiden Widerstände nach Masse, so dass die VAS Stufe noch mehr Verstärkung bei niedrigen Frequenzen hat. Die Ruhestromeinstellung könnte bei der Schaltung schon etwas kritisch werden: Offset an der Eingangsstufe überträgt sich auf den Ruhestrom der VAS Stufe und damit auf den Ruhestrom der Endstufe. Das kann gut gehen oder auch schief gehen, je nach thermischem Aufbau. Vor allem mit anderen FETs kann sich das ganze stark verschieben. Die alten (? lateralen) Typen scheinen mit sehr wenig Gate-Spannung auszukommen. Bei höherer Spannung dürfte die Einstellung einfach per Widerstand eher nicht gut gehen. Die Einstellung per FET ist da weniger empfindlich auf den Ruhestrom der VAS. Ohne gepaarte Transistoren am Eingang würde ich wenigstens einen Poti etwa bei R6/R7 vorsehen um dort den Offset einstellen zu können. Durch weniger Gain hier ist es aber schon weniger kritisch als in der ersten Schaltung. Über ein niedrigeres Limit (D3/D4) bei der Gate Spannung könnte der Verstärker ggf. sogar einen kurzzeitigen Kurzschluss überleben. Das Problem mit dem Millereffect an T2 und T4 hat man hier auch. R12 und R14 würde ich eher weglassen. Bei so hoher Spannung kommt es auch die 2 V kaum noch an.
Hallo, spielen beim Aufbau des Hexfet-MPA die "krummen" Metallschicht-Widerstandswerte eine entscheidende Rolle oder könnte man auch 1,2 kOhm, 1,5 kOhm, 22 Ohm, 66 Ohm 1,5kOhm und 470 Ohm anstelle 499 Ohm verwenden? Ist die Differenzverstärkerstufe mit den 2,4 mA genau auf das Rauschminimum eingestellt? Mit freundlichem Gruß
Lurchi schrieb: > Die Ruhestromeinstellung könnte bei der Schaltung schon etwas kritisch > werden: Offset an der Eingangsstufe überträgt sich auf den Ruhestrom der > VAS Stufe und damit auf den Ruhestrom der Endstufe. Das kann gut gehen > oder auch schief gehen, je nach thermischem Aufbau. Das ist ja das schöne an diesen Transistoren: Sie können thermisch nicht durchgehen, da sie mit zunehmender Wärme immer weniger leiten. Hatte ich oben schon geschrieben. Deshalb ist das Poti völlig ausreichend, die Transistoren haben ihre eigene thermische Gegenkopplung. Gruß Jobst
Das Problem bei der Schaltung mit der doppelten Eingangsstufe ist, dass auch die Temperatur der anderen Transistoren eine Rückwirkung auf den Ruhestrom hat. Zum Teil kompensiert sich das, wenn die Transistoren thermisch gekoppelt sind, zum Teil aber auch nicht, oder abhängig von den Teilen. Beim MiniCrescendo geht der Ruhstrom hoch wenn T1,T3,T7,T9,T5,T6 warm werden. Bei T2,T4,D1 und D2 geht er mit der Temperatur runter, genau wie wohl mit den alten Typen für T11 und T12. Von der Tendenz müssen da T11 und T12 schon einiges vom Rest stabilisieren. Wie gut sich das da kompensiert wenn alles heiß wird, hängt vom Aufbau und dem Gate threashold von T11, T12 ab. Wenn man für T11 und T12 dann moderne vertikale MOSFETs nutzt geht es vermutlich gar nicht mehr - da sollte man dann P1 wohl durch einen VBE multiplier oder ähnliches ersetzen. Weil für die Kompensation hier auch die Kapazitäten der FETs eingehen, ist der Ersatz der FETs sowieso ein Problem, und die aus dem Plan sind kaum noch zu bekommen. Bei der MPA Schaltung wird wie bei den anderen hier der Ruhestrom der VAS auch vom Strom der Differenzverstärker beeinflusst. Bei den Widerstandswerten kann man leicht andere Werte nutzen - der Ruhestrom sollte aber trotzdem passen. Eine Möglichkeit zum einstellen wäre ggf. auch nicht so verkehrt. Die 499 Ohm gelten z.B. zusammen mit den dazu passenden LEDs. 2,4 mA sind schon recht viel Strom für die BC550/BC560, eher höher als das Optimum für 1 K Widerstand am Eingang und dann noch eine Quellimpedanz im KOhm Bereich. Vor dem Aufbau wäre eine Simulation eine gute Idee - ggf. auch um zu sehen ob nicht eine Kompensation klassisch mit Kondensatoren an T8 und T9 nicht passender wäre.
Axel S. schrieb: > Err... was mich hier verwirrt, sind C12 und C13. Die ergeben > an dieser Stelle so gar keinen Sinn. Die Basisspannungen von > T8 und T10 sollen ja konstant bezüglich der Betriebsspannungen > sein und werden dazu mit D1/D2 stabilisiert und mit C8/C9 > gesiebt. Ja - aber C8 und C9 gehen gegen Plus bzw. Minus; Bezugs- potenzial ist aber Masse. Bei niedrigen Frequenzen und einem anstaendigen Netzteil ist das wurscht, aber bei hoeheren Frequenzen muss das nicht mehr so sein. Eine zusaetzliche Abblockung gegen GND kommt mir schon nicht unsinnig vor.
Possetitjel schrieb: > Axel S. schrieb: > >> Err... was mich hier verwirrt, sind C12 und C13. Die ergeben >> an dieser Stelle so gar keinen Sinn. Die Basisspannungen von >> T8 und T10 sollen ja konstant bezüglich der Betriebsspannungen >> sein und werden dazu mit D1/D2 stabilisiert und mit C8/C9 >> gesiebt. > > Ja - aber C8 und C9 gehen gegen Plus bzw. Minus; Bezugs- > potenzial ist aber Masse. Nicht an dieser Stelle. Da der "Emitter" der Kaskode an der jeweiligen Betriebsspannung liegt, ist diese das Bezugspotential. Deswegen ja auch die Z-Diode gegen die Betriebsspannung. C12/C13 bilden am Ende mit C8/C9 je einen kapazitiven Spannungsteiler und koppeln so Brummen von der Betriebsspannung an den Referenzpunkt, der vorher mit C8/C9 brummfrei gemacht werden sollte. Wenn man überhaupt C12/C13 vorsieht, dann sollten sie parallel zu C8/C9 liegen. Elektor ist ja einigermaßen berüchtigt dafür, daß ihre Schaltungen den einen oder anderen Zeichenfehler enthalten. Aber da das im Crescendo genauso ist und auch die Platine zum Stromlaufplan paßt ...
Habe im Inet gelesen, dass viele Leute Probleme mit diesem Verstärker haben.
Links? Von den 50 (+/-) von mir aufgebauten Mini-Crescendos laufen noch alle. Gruß Jobst
Man kann sicher beim Verstärkerbau aufgrund mangelnder Erfahrung viele Fehler einbauen. Zu kleine Leiterquerschnitte, Endtransistoren an langen Drähten auf Kühler montiert. Zu kleiner Kühler. Elkos zu weit weg von der Schaltung. Ungünstige Masseführung. Ungünstig angebrachtes Dämpfungsglied am Ausgang. Bauteile beim Einlöten vorgeschädigt. Zu schwacher Netztrafo. Widerstände mit unzureichender Beladtbarkeit eingebaut. Fehler im Elektor-Schaltbild nicht korrigiert aufgrund der Korrektur in der nächsten Ausgabe.
Bastler schrieb: > Habe im Inet gelesen, dass viele Leute Probleme mit diesem Verstärker > haben. Habe im Inet gelesen, dass viele Leute Probleme mit diesem Bastler haben.
Jobst M. schrieb: > Links? http://www.diyaudio.com/forums/elektor/27423-update-elektor-crescendo-power-amplifier-1982-a.html
Bastler schrieb: > http://www.diyaudio.com/forums/elektor/27423-updat... Großartig! Dort geht es vor allem um den normalen Crescendo, ME oder Nachbauten dessen. Bei den Vorschlägen sind ausgerechnet Deine Lieblingskondensatoren als Störungsbeseitigung nicht dabei. Probleme werden dort vor allem auch von den Nachfolge-Crescendos berichtet. Oder dass sie Probleme bei Betrieb ausserhalb gewisser Parameter bekommen. (z.B. zu hoher Ruhestrom) Oder Brummprobleme ... Gruß Jobst
Nein, nicht für die Ur-Crescendos. Wenn doch, zeig drauf. Für mich ist das aber nun langsam zu blöd, soll jemand anderes weiter machen. Ich habe Erfahrungen mit den Dingern und kann behaupten, dass die, wenn man alles richtig macht, völlig unkritisch laufen. Adios Jobst
So wie es aussieht hat die Schaltung eine gewisse Neigung zum hochfrequenten schwingen. Mehr / schnellere Gegenkopplung gibt weniger THD, aber wenn man es zu hoch ansetzt auch die Schwingungen. Einfach in einem Aufbau das Feedback bis an die Grenze hoch setzen führt halt dazu das es mit schlechterem Layout oder Teilen oder Last ggf. schon schwingt. Es gibt da schon ein paar Punkte die zu Unterschieden je nach Layout und den benutzten Teilen führen kann: 1) Parasitäre Induktivität der Source-Widerstände 2) Eigenschaften der MOSFETs - ggf. andere Typen, neuerer Ersatz, Fakes 3) HF Eigenschaften der MFE340/350 - ggf. je nach Hersteller unterschiedlich 4) Bias der VAS stufe ist von Transistoren, Zenerdioden/LED abhängig. 5) ggf. parasitäre Kapazität in Feedback wichtig. Auch ein paar pF können da einen Unterschied machen. Weder zu viel noch sehr wenig ist optimal.
Jobst M. schrieb: > Ich habe Erfahrungen mit den Dingern und kann behaupten, dass die, wenn > man alles richtig macht, völlig unkritisch laufen. Es ist halt so bei den selbsgebauten Verstärkern, bein einigen laufen sie und bei anderen nicht. Du hast vermutlich Glück gehabt.
So ein Verstärker ist ein sehr kompliziertes elektronisches Gerät.Und es muss alles sehr genau berechnet werden, Feedback, Phase margin, Kompensation und so weiter. Das ist sozusagen die hohe Kunst der Elektronik.
Es gibt Schaltungen, die relativ unkritisch sind und welche die empfindlich auf kleine Abweichungen in den Teilen bzw. Layout reagieren. Ein guter Entwurf sollte wenn möglich eher unkritisch sein, d.h. Reserven vorsehen und ggf. kritische Punkte klar benennen. Das scheint bei den hier gezeigten Verstärkern eher nicht der Fall zu sein.
Tonmeister schrieb: > Was gibt es den für Alternativen zum Crescendo? Ich könnte da jetzt auf die 550W-MOSFET-PA in der ELRAD verweisen (war mein Baby) - aber das wird Dir nicht viel nützen. Die Blütezeit dieser Technik war in den 80ern - und heute wird es sehr schwierig, die Bauteile passend zu besorgen.
Tonmeister schrieb: > Was gibt es den für Alternativen zum Crescendo? Alternativen gibt's wie Sand am Meer. Es gibt ganze Bücher zum Thema. Z.B "High-Power Audio Amplifier Construction Manual: 50 to 500 Watts for the Audio Perfectionist"
Lurchi (Gast) schrieb: > Es ist halt so bei den selbsgebauten Verstärkern, bein einigen laufen > sie und bei anderen nicht. Es gibt da Schaltungen, die nicht sehr kritisch sind. Sogar eine von Elektor ...
Elektrofan schrieb: > Es gibt da Schaltungen, die nicht sehr kritisch sind. > Sogar eine von Elektor ... Stimmt. War da nicht mal der "fuse destroyer"?
Es gibt da noch den "blameless amplfier" von Douglas Self. http://douglas-self.com/ampins/dipa/dipa.htm#6 Der Verstärker ist in vieler Hinsicht anders, und sollte nicht so sehr von Transistor Parametern abhängen. Einen Kurzschluss-Schutz sollte man ggf. noch hinzufügen, ist aber relativ einfach.
Ja, das ist der klasische Verstärker. Alerdings hat er eine darlington VAS und nach meiner Erfahrung ist eine solche VAS weniger stabil als z.B Kaskode VAS. Das ist Vermutlich der Grund dafür, dass es so wenig kommerziele Verstärker mit Darlington VAS gibt, die meisten haben eine Kaskode VAS oder ganz einfache. Ich bevorzuge auch Kaskode, weil damit weniger Probleme zu erwarten sind.
Ob die VAS-Stufe als "Darlington" (ist kein echter Darlington, sondern ein Emitterfolger davor) oder mit Kaskode aufgebaut wir, macht angeblich keinen so großen Unterschied für die Stabilität oder Verzerrungen. Es hält einen aber keiner davon ab da auch noch eine Kaskode daraus zu machen, angeblich ist der Vorteil aber nur minimal und lohnt eher nicht. Ich persönlich würde eher eine Kaskode bei der Eingangsstufe bevorzugen - vor allem bei höherer Spannung. Wenn man es auf die Spitze treiben will, ggf. auch bootstrapping statt einer Kaskode bei der Eingangsstufe - dann dürfte auch der Eingangspegel höher und die Verstärkung der Endstufe geringer werden. Das gäbe weniger Rauschen und ggf. noch weniger THD trotz höherem Eingangspegel. Die Variante mit dem Emitterfolger davor hat 2 kleine Vorteile: 1. Die Eingangsspannung liegt etwas höher und passt damit besser zum Stromspiegel mit Emitter-widerständen. Damit entfällt die kleine Spannung als Argument gegen einen Stromspiegel. 2. Der Aussteuerungsbereich ist etwas größer, d.h. es geht weniger Spannung verloren.
Douglas Self nennt es die Beta enhanced VAS. Die VAS bedeutet "Voltage amplification Stage" und sie soll die Spannung Verstärken. Und die Beta von einem Transistor oder seine Spannungsverstärkung ist nicht besonder hoch, deswegen erschient es logisch hier sowas wie ein Darlington eizusetzen, denn beim Darlington ist die Beta viel höher. Aber so ein Verstärker braucht mehr Kompensation und hat weniger Stabilitäts-Reserven. Deswegen lohnt sich das nicht.
https://de.wikipedia.org/wiki/Darlington-Schaltung Ich habe geschrieben, dass es logisch erschient eine Darlington Schaltung in der VAS einzusetzen, aber jetzt denke ich anders. Diese Schaltung verstärkt Strom sehr gut und nicht die Spannung, was sollen dann die Vorteile in der VAS sein?
Die extra Emitterfolger stufe hat vor allem 2 Vorteile: 1) Der "Darlington" Eingang zieht weniger Strom, und der Basisstrom schwankt fast nicht mit der Last an der VAS. Bei einer BJT Endstufe muss die VAS Stufe etwas Strom liefern, und der ist ggf. nichtlinear von der Spannung abhängig. Dies kann zu etwas THD führen - nicht viel, aber ggf. sichtbar. 2) Die Basis-Kollektor Kapazität des Transistors in der VAS wirkt nicht mehr so stark. Die BC Kapazität ist von der Spannung abhängig und damit eine potentielle Quelle von Nichtlinearität. Die Kaskode hat das gleiche Ziel, nur halt auf anderem Weg, indem die Kollektorspannung konstant gehalten wird. In gewisser Weise ist der Emitterfolger ein Ersatz für die Kaskoden Schaltung. Bei der Eingangsstufe mit Stromspiegel hat man dort einen sehr hohen Ausgangswiderstand. Die Eingangsstufe hat halt wirklich einen Strom als Ausgangssignal. Entsprechend stört dort auch schon der kleine Basisstrom. Die VAS Stufe wirkt mehr oder weniger als Strom-gesteuerter Integrator. Beim Crescendo hat die Eingangsstufe mit dem Widerstand zur Versorgung dagegen eher einen Spannungsausgang, aber auch eine recht geringe Verstärkung. Entsprechend braucht man dort auch den Emitterwiderstand an der VAS für eine gute Linearität. Die VAS Stufe wirkt mehr als spannungsgesteuerte Stromquelle und wird entsprechend über die Gate-Kapazität der MOSFETs kompensiert. Einen nennenswerten Strom sollte die Stufe so auch nicht treiben. Die MPA Variante ist in der Hinsicht nicht gut, auch wenn der Strom durch die BJT Stufe eher konstant ist. Ob es mit einem kleinen zusätzlichen Kondensator zu klassischen Kompensation per Millerkapazität funktioniert ist da nicht so klar, das kann auch schief gehen. Rein vom Gefühlt her sehe ich die Gefahr, dass ein Zwischenweg nicht geht, sondern schwingt. Auch die Kondensatoren an der Eingangsstufe müssen ggf. gut auf den Rest abgestimmt sein. Anders als sonst bei einer einfachen Kompensation mit einem dominanten Pol kann man da nicht den Kondensator einfach vergrößern bis es stabil wird, sondern es gibt einen optimalen Wert (für C4=C5 und R10=R15 im ersten Post), den es einigermaßen zu treffen gilt. Je mehr ich den Crescendo verstehe, desto weniger gefällt mir die Schaltung.
Lurchi schrieb: > e mehr ich den Crescendo verstehe, desto weniger gefällt mir die > Schaltung. Das ist meistens mit allem so, je mehr man versteht desto besser sieht man die Fehler der anderen. Nichts ist perfekt.
Douglas Self meint, dass eine Kaskode VAS einen zusätzlichen Buffer braucht um genauso gut zu sein wie die Emitterfolger VAS. Im Crescendo gibt's kein Buffer, aber sie treibt MOSFET's und die brauchen nicht so viel Strom. Trotzdem wäre es mit einem Buffer vermutlich besser. Und die Stromspiegel in der Eingangsstufe wären auch gut. So würde ich den Crescendo verbessern.
Durch die doppelte Eingangsstufe ist eine hohe Verstärkung in den Eingangsstufen ein Problem, weil dann der Ruhestrom der VAS nicht mehr klar definiert ist. Mit Stromspiegel bräuchte man also eine zusätzliche Stabilisierung für den VAS Strom oder man reduziert künstlich die DC Verstärkung, etwa durch einen Lastwiderstand. Die VAS vom Crescendo und dem normalen Verstärker nach Douglas Self sind auch grundverschieden: Einmal Spannungs-gesteuerte Stromquelle mit Kompensation am Ausgang der VAS. Der andere mit Strom-gesteuerter Spannungsquelle mit Kompensation am Eingang der VAS. Auch die MOSFETs brauchen zum Teil einen nennenswerten Strom zum Umladen des Gates. Das ist aber nur dynamisch. Wenn man nicht aufpasst, hat man aber eine deutlich begrenzte Slew rate. Beim Crescendo wird die Gate Kapazität zur Kompensation genutzt und stört daher nicht so. Kritisch für die Geschwindigkeit des Feedbacks ist ja der 2. langsamste Teil.
Das ist alles Theorie, ich habe vor einiger Zeit einen Verstärker selbst gebaut und habe dabei verschiedene Versionen ausprobiert. Und er war auch komplett symetrisch aufgebaut.Ich habe keine besondere Probleme gehabt, es kann manchmal pasieren ,dass der Ruhestrom der VAS nicht klar definiert ist, aber dann muss man halt andere Transistoren in der Eingangsstufe versuchen. So schwierig is es nicht.
Das klingt so als wäre oft ein zuviel an Bauelementen sogar kontraproduktiv. Wie sieht denn der minimalistische heilige Gral dann aus?
Abdul K. schrieb: > Wie sieht denn der minimalistische heilige Gral dann > aus? Gerader Draht mit Verstärkung, gibs leider noch nicht.
Ich dachte eher ich höre von drei Profis fünf Lieblingsschaltungen und darf mir dann eine aussuchen. ArnoR hat einen guten Vorschlag mit komplementären JFETs in class-A gepostet.
Mann kan es einfach machen, aber es dann nicht gut. Douglas Self hat es ganz genau erklärt warum es so ist. Er hat verschiedene Möglichkeiten ausprobiert und zum Schluss gekommen, dass es mit minimalem Aufwand kein guter Verstärker zu bauen ist. Das kann ich auch bestätigen.
Können die Experten noch ein Wort zum viel gehypten? symasym verlieren?
Der symasym dürfte noch Potential für Verbesserungen haben: Die Eingangsstufe hat keine Widerstände für einen vergrößerten linearen Bereich. Damit ist die slew rate im Vergleich zur Bandbreite eher niedrig. Die Kompensation ist ähnlich wie beim Crescendo mit Kondensatoren am Ausgang der VAS. Für eine BJT basierte Endstufe könnte das ein Problem sein, weil der Basisstrom nicht unbedingt zu vernachlässigen ist. Die Verstärkung ist mit einem Faktor von etwa 44 recht hoch - d.h. eher gut für die Linearität, aber dafür eher etwas mehr Rauschen. So grob überschlagen sieht es nach einer großen Loop Bandbreite aus. D.h. die Schaltung ist ggf. empfindlich auf parasitäre Effekte wie Induktivität von Widerständen oder ESR /ESL der Elkos in Netzteil.
SumSumBienchen schrieb: > Können die Experten noch ein Wort zum viel gehypten? symasym verlieren? Du hast das Zauberwort schon genannt: Hype. Mehr ist es nicht. Genau wie vor einigen Jahren "Chipamps" total angesagt waren und in höchste Gefilde der High-End-Szene aufstiegen. Nicht das Symasym und Chipamps grottenschlecht wären, aber es ist eben Standardkost ohne besondere Eigenschaften.
Lurchi schrieb: > D.h. die Schaltung ist ggf. empfindlich auf parasitäre Effekte wie > Induktivität von Widerständen oder ESR /ESL der Elkos in Netzteil. An einer Kappa versagt er kläglich, an einer Titan MK IV "klingt" er sehr sehr kraftlos. Das hat er aber mit so einigen Amps gemein. Netzteil-Variationen helfen nicht.
Lurchi schrieb: > Damit ist die slew rate im Vergleich zur Bandbreite eher > niedrig Der Umstand dürfte für ein gewisses Klangbild sorgen. Ist das vielleicht einer der Gründe warum die Leute ihn mögen?
Der SymAsym hat eine ziemlich schlechte Linearität. Die Simu der DC-Übertragungsfunktion zeigt die krumme Kennlinie, die sich entsprechend auch im Klirrfaktor wiederfindet. Der Leerlaufklirrfaktor (also ohne äußere Gegenkopplung) ist mit ~5% (bei Ua=60Vpp, 1kHz) eher schlecht, obwohl da noch nicht mal die Endstufe dran hängt und die Last mit 20k wohl auch noch zu leicht ist. Ein guter Verstärker schafft etwa 1% Leerlaufklirrfaktor, der gesamte Verstärker. Die Leerlaufverstärkung von ~20V/1mV=20.000 (86dB) wird also auch gebraucht, um die Verzerrungen auf ein akzeptables Maß zu bringen. Dynamisches Verhalten/Frequenzgang habe ich mir nicht angeschaut.
Ich bin der Meinung, dass wenn mann schon einen Verstärker selber baut, dann sollte es das Beste vom besten sein, weil sonst kann man alles kaufen. Aber ein guter Verstärker kostet viel Geld und den kann nicht jeder kaufen.
Eventuell kann man Service manuals von teuren verstärkern finden und dort nachschauen wie die aufgebaut sind. Da gibt's solche Marken wie Rotel, Luxman, Accuphase und so weiter.
Nachschauen reicht leider nicht, da man die relevanten Strukturen nur dann in fertigen Schaltungen erkennt wenn man sie bereits kennt (und einschätzen kann). Naja, das ist auf jedem Fachgebiet so. Man brauch Jahre, wenn nicht Jahrzehnte Erfahrung. Ich finde es köstlich wie Douglas Self durch diese Probleme in seinem Buch durchfliegt.
Ich habe bei einigen hochpreisigen Verstärkern nachgeschaut und die haben meistens komplett symetrischen Aufbau. Manch Leute meinen, dass es Probleme damit gibt, offensichtlich sind die Probleme nicht so gross und lösbar.
Bastler schrieb: > Ich habe bei einigen hochpreisigen Verstärkern nachgeschaut und die > haben meistens komplett symetrischen Aufbau. Ich habe bei einigen hochpreisigen PKW-Herstellern nachgeschaut und die haben meistens vier Räder. Will sagen: Symetrischer Aufbau ist schon laaaange üblich. Auf das "Wie" kommt es an, im Zweifel zählt jedes noch so unscheinbare Detail.
Bastler schrieb: > Ich habe bei einigen hochpreisigen Verstärkern nachgeschaut und die > haben meistens komplett symetrischen Aufbau. Manch Leute meinen, dass es > Probleme damit gibt, offensichtlich sind die Probleme nicht so gross und > lösbar. Genau. Manche hier vorgetragene "Probleme" gibt es auch gar nicht, siehe auch weiter oben. Symmetrische Schaltungen sind mMn viel besser als die unsymmetrischen, eine so krumme Kennlinie wie beim SymAsym geht damit gar nicht.
Die Variante mit 2 Differenzverstärkern reduziert einige der Nichtlinearitäten durch addieren der beiden Polaritäten: Zum einen die exponentielle Kurve für Strom VS BE Spannung beim Transistor und zusätzlich den Early effekt (d.h. die Abhängigkeit von der CE Spannung). Die Schwierigkeit ist dabei aber die beiden Signal, die jeweils auf die positive und negative Spannung bezogen sind irgendwie zusammen zu bekommen: Beim Crescendo sieht das auf dem ersten Blick elegant aus: einfach die VAS symmetrisch als push pull stufe. Wegen möglicher Offsets der Eingangsstufe darf allerdings der Gain der Eingangsstufe vor dem zusammenführen nicht besonders groß sein - sonst würde der Ruhestrom der VAS zu schlecht kontrolliert. Entsprechend muss die Frequenzkompensation fast zwangsläufig auf der Ausgangsseite der VAS erfolgen. Insgesamt ist dadurch auch die Schleifenverstärkung eher gering. Immerhin bleibt bei einer MOSFET Endstufe der Strom durch die kritischen Transistoren der Eingangsstufe gleich, auch wenn die NPN / PNP paare ggf. schon deutlich auseinander driften können. Im Idealfall setzt das Transistorpärchen voraus - das sollte man beim Plan aber besser mit zu schreiben. Da die Kompensation erst hinter dem VAS kommt, geht auch eine ggf. vorhandene Nichtlinearität der VAS Transistoren mit ein. Entsprechend wichtig kann die Kaskode sein. Auch der Crescendo folgt ausgehen von der doppelten Eingangsstufe also einer gewissen Logic - auch wenn das Ergebnis ein ganz anderes ist. Die Eingangsstufen mit nur eine Differenzverstärker können die exponentielle Kurve für Strom VS BE Spannung mit dem Stromspiegel genau so (Signal vom steigenden und fallendem Strom wird addiert) korrigieren. Der Early effekt wird so allerdings nicht kompensiert. In der Regel ist der auch kein so großes Problem weil die CE Spannung eher hoch ist. Möglich wäre eine Korrektur (dann sogar besser) über eine Art Bootstrapping in der Eingangsstufe. Dadurch, dass die Frequenz-Kompensation bei der Version mit Stromspiegel in der Regel am Eingang der VAS Stufe erfolgt, geht eine ggf. vorhandene DC Nichtlinearität der VAS praktisch nicht ein. Dort hat man über den Kompensationskondensator eine lokale, kapazitive Gegenkopplung. AC mäßig ist die VAS dann sehr linear, selbst ohne einen Emitter-Widerstand in der VAS und als unsymmetrische Klasse A Stufe. Die Schwachstelle beim "blameless" Verstärker ist eher die Ruhestromeinstellung: die BJT Ausgangsstufe wird bei falsch eingestelltem Ruhestrom deutlich weniger Linear. Die Thermische Kompensation ist nicht ganz trivial und kann z.B. von Details der Kühlkörper abhängen. D.h. die guten Werte mit optimal eingestelltem Strom gelten ggf. nicht bei jeder Temperatur des Verstärkers. Die DC Kurve zum Verstärker im open loop Fall ist nicht unbedingt so aussagekräftig, ggf. erfolgt eine Linearisierung auch nur AC mäßig. Beim SymAsym ist das aber nicht der Fall. Der Vergleich sollte aber schon auch die Endstufentransistoren mit einschließen. Da ist dann der Unterschied nicht mehr so auffällig: je nach Amplitude dürften die Ausgangsstufe weniger Linear sein. Insgesamt sind die Classe AB Verstärker aber unabhängig vom Aufbau in der Regel nicht die Schwachstelle, sondern eher eines der besten Glieder in der Signalkette. Bevor man da versucht von unhörbaren < 0.1 % THD auf unmessbare Werte zu kommen, sollte man bei Verzerrungen bei der Frequenzweiche und ggf. den Lautsprechern ansetzen. Auch die Energieeffizienz ist heute auch eine ggf. wichtige Eigenschaft.
Auch wenn der Thread schon etwas älter ist, will ich mich kurz äußern. Der Schaltplan erinnert mich stark an die Alps-Endstufen, die vor 30 Jahren noch vertrieben wurden. Vom Prinzip her waren diese identisch. Als Alternative möchte ich auf einen Artikel in der Elrad hinweisen, die in den 80ern eine 20 Watt Class-A-Mosfet Endstufe vorgestellt haben, die vom Prinzip identisch ist, aber konsequenter aufgebaut war. Ich habe diese Endstufe damals gebaut und gehört. Klanglich unbedingt überzeugend! Dann habe ich irgendwann die Spannungen erhöht und den Ruhestrom verringert. Mit neuem Layout und Schutzschaltung laufen diese heute noch. Einen klanglichen Unterschied konnte ich nach dem Umbau nicht feststellen. Hier werden die Vor- und Treiberstufen mit einer separaten, stabilisierten Doppelspannung betrieben, die etwa 6 Volt höher ist, als die der Mosfets. Weiterhin wird die "Referenzspannung" der Kaskode gegen Masse stabilisiert und nicht wie bei der Crescendo gegen die Betriebsspannung. Gruß Martin
Martin schrieb: > Weiterhin wird die "Referenzspannung" der Kaskode gegen > Masse stabilisiert und nicht wie bei der Crescendo gegen die > Betriebsspannung. Die Stabilisierung gegen die jeweilige Versorgung ist aber richtig, siehe: Beitrag "Re: Audio Endstufe, Verständnissfragen" Martin schrieb: > Als Alternative möchte ich auf einen Artikel in der Elrad hinweisen, die > in den 80ern eine 20 Watt Class-A-Mosfet Endstufe vorgestellt haben Wenn du die bzw. deine Version in die Diskussion bringst, solltest du die auch zeigen.
Hallo Martin, ArnoR schrieb: > Wenn du die bzw. deine Version in die Diskussion bringst, solltest du > die auch zeigen. Ja, bitte. Ich schließe mich Arno an, mich würde die Schaltung auch interessieren. rhf
Hallo Jungs, bin zwar nicht der TO, aber mit Vergnügen reiche ich die Schaltung ein. Meinen Nicknamen habe ich zur Ehre von Elektor-Hexfetamp Schaltung gewählt, da ich einige diesen Amps zur großen "Kundenzufriedenheit" nachgebaut habe. (Sprich; Bekanntenkreis, Musikliebhaber).... MfG
Csaba K. schrieb: > Hallo Jungs, bin zwar nicht der TO, aber mit Vergnügen reiche ich die > Schaltung ein. Da ist keine Schaltung! Der Text lässt aber auf die (leider!) nicht mehr erhältlichen, oben bereits erwähnten Hitachis schließen.
Hardy F. schrieb: > Hast du mal das PDF geöffnet ??? Ja, während du geschrieben hast. Bin auf Smartphone, sorry. Hitachi. Wobei in Klasse A mit den großen Source-Widerständen wird das auch mit aktuellen Feld-Wald-Wiesen-IRFs halbwegs stabil laufen, oder?
Bitte melde dich an um einen Beitrag zu schreiben. Anmeldung ist kostenlos und dauert nur eine Minute.
Bestehender Account
Schon ein Account bei Google/GoogleMail? Keine Anmeldung erforderlich!
Mit Google-Account einloggen
Mit Google-Account einloggen
Noch kein Account? Hier anmelden.







