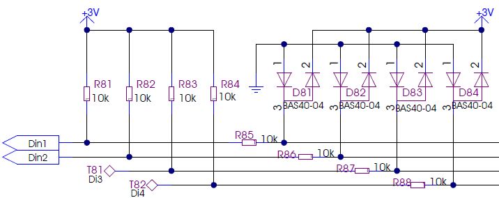
Hallo, habe das gesammelte Wissen der letzten Wochen und Monate zusammengetragen und einen Schaltplan erstellt. Jetzt hätte ich gern gewusst, ob da noch Verbesserungen notwendig sind? Danach würde ich das Layout erstellen. Von den µC Platinen sollen mehrere an einen RS485 Bus. Für den Bus werden Netzwerkkabel verwendet. Eine 24V Spannungsversorgung wird darüber durchgeschleift um vor Ort 5V zu generieren. Die RS485 Busterminierung (R3...R5) wird nur am Anfang und Ende bestückt. Die "Spannung Okay" LED D2 nur am Ende.
Leitungen, die von der Aussenwelt direkt an MCs führen, sind immer in Gefahr, durch ESD oder RFI den MC zu (zer)stören. Ich weiss nicht, was du an K3 anschliessen willst, aber LCL- oder RC Filter in solchen Leitungen sind meistens eine gute Idee. Verträgt der Traco die 100µF am Ausgang? Was sagt sein DB dazu?
Hallo, an K3 und K4 kommt die "vor Ort" Peripherie ran. Paar Sensoren einlesen und hier und da mit wenigen mA etwas schalten. Wegen dem Traco DC-DC, da dachte ich etwas größer kann nicht schaden. Wohl falsch gedacht. Aus dem Datenblatt entnehme ich, dass ein 22µF Eingangskondensator nur erforderlich ist bei IN > 32V. Wäre bei mir nicht der Fall. Also muss ich alle Kondensatoren am Eingang weglassen? Stören die sein Regelverhalten? Für den Ausgang wird eine max. kapazitive Last von 470µF angegeben.
Größere Kapazitäten am Eingang sollten nicht schaden, geregelt wird ja der Ausgang, nicht der Eingang.
RS485 braucht i.A. einen Quarz um stabil zu funktionieren. Würde ich im Schaltplan und Layout immer vorsehen.
Veit D. schrieb: > Aus dem Datenblatt entnehme ich, dass ein 22µF Eingangskondensator nur > erforderlich ist bei IN > 32V. Wäre bei mir nicht der Fall. Also muss > ich alle Kondensatoren am Eingang weglassen? Stören die sein > Regelverhalten? Nein, Kondensatoren am Eingang verbessern eher das Regelverhalten. Daß die 22µF nicht erforderlich sind, heißt nicht, daß es keine gute Idee ist die (oder mehr) dort hinzupacken. 100µF || 10µF wie Du es im Plan hast ist gut. Bedenke daß sonst jede Schwankung im Strombedarf durch das lange Netzwerkkabel und dessen Induktivität durch muss. Das verursacht Störungen. Ein größerer Kondensator am Regler kann das puffern. Du musst nur aufpassen, daß wenn ein Gerät unter Spannung eingesteckt wird, nicht der Strom zum initialen Laden des Kondensators die (prellenden) Kontakte der RJ45-Buchse verbrennt. Also hier hat "viel hilft viel" auch seine Grenzen. > Für den Ausgang wird eine max. kapazitive Last von 470µF angegeben. Das ist das obere Limit. Ich würde versuchen deutlich drunter zu bleiben, denn die erschweren die Regelung. 10 bis 47µF sollten es auch tun. Wenn Du bezüglich Ripplespannung Sorgen hast, dann sieh lieber einen CLC-Filter vor, also z.B. 10µF, eine kleine Drossel oder Ferritperle, und nochmal 10µF. Miss in der Praxis nach und entscheide dann ob die nötig sind oder unbestückt gelassen/überbrückt werden können. Der MAX485 überlebt keine 24V an seinen Eingängen. Ein Vertauschen der Drähte sollte daher durch vorherige Prüfung der Drähte ausgeschlossen werden. Oder alternativ einen Transceiver nehmen der Fault-Protected ist, da gibt es welche von Maxim und TI die bis +-80V bzw. +-70V geschützt sind. Keine "MAX485" genannten Bausteine billig aus China kaufen und dann erwarten, daß die so funktionieren wie im Datenblatt von Maxim beschrieben.
Hallo, bei RS485 ist IMHO A-Leitung im Ruhezustand auf High-Pegel. Bei ProfiBUS ist es umgekehrt. Entsprechend ist die Vorspannung über R4 und R5 anzuschließen. Wenn man es bei allen Teilnehmern falsch macht, wird es trotzdem funktionieren, nur nicht mit anderen RS485-Komponenten, die richtig polarisiert sind. In die Terminierung für übliche 120 Ohm -Leitungen gehen formal auch die Widerstände R4 und R5 mit ein, weil die über die Versorgung quasi kurzgeschlossen sind. Entsprechend kann R3 etwass angepasst werden (z.B. 130 Ohm). Wie hoch sollen die Baudraten werden? Bei eher niedrigen Baudraten unter ca. 300 kBaud sind bandbreitenbegrenzte Treiber sehr zu empfehlen (z.B. MAX483 statt MAX485). Dann ist auch die Terminierung eher sehr unkritisch. Höhere Baudraten sollte man meiden, sofern es irgend geht. Wo wird das eingesetzt und welche Leitungslängen werden verwendet. Ich sehe keine Schutzbeschaltungen. Ja nach Störumgebung sollte man solche anwenden (für Signale als auch für Stromversorgung). Das gilt ganz besonders für Prozessorports, die direkt nach außen gehen. Je nach zu erwartenden Störungen, ist evtl. auch galvanische Trennung zweckmäßig (wirkt insbesondere bei Blitzschlag in Verbindung mit Schautzbeschaltungen). Sollen Busteilnehmer im Betrieb evtl. mal entfernt werden? Dann wäre eine flexible Terminierung mit Schaltern oder Jumpern in Reihe zu R4/R5 zweckmäßig. Was sich immer super macht, ist eine LED-Anzeige z.B. an Rxd und Txd, welche Datenverkehr anzeigt. Auch die Richtungsumschaltung könnte man separat anzeigen. Wenn ein Prozessor reseted wird oder irgendwie beim Booten festhängt, hat man an den Ports sicher keine definierten Pegel. Pull-Up-R an Rxd und Pull-down-R an /Dir sind da empfehlendwert. Gruß Öletronika
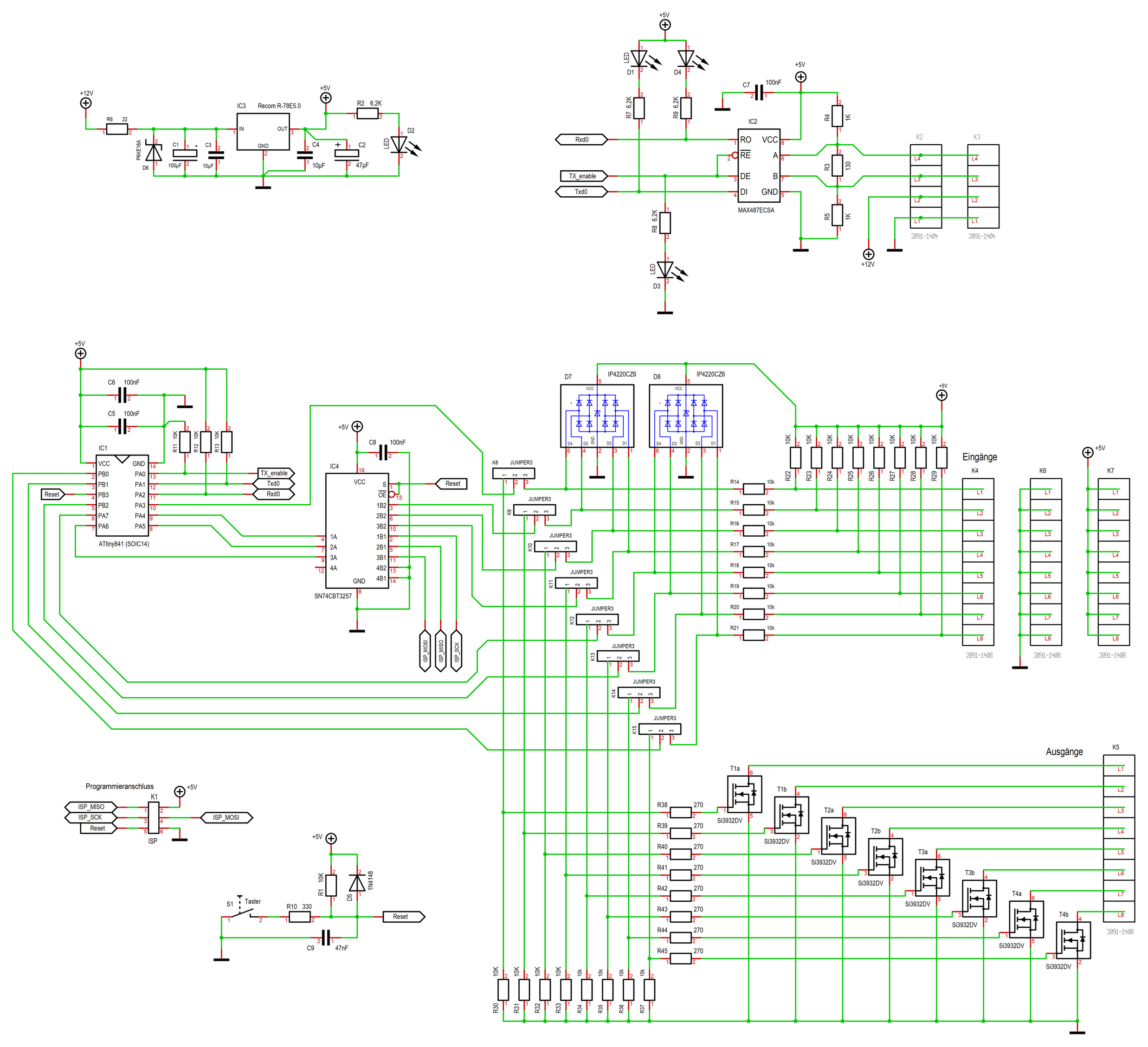
Die +5V Versorgung an IC4 fehlt im Schaltplan. Hier dann noch 100nF gegen GND schaden bestimmt auch nicht. Gruß Rainer
Beim Reset-Taster des Avr einen Vorwiderstand und einen kleinen C nach Gnd zur Entprellung einfügen. Da gibt's eine Appnote von Atmel zur Reset-Beschaltung.
Hallo, wegen der µC Pin Absicherung: Ist das wirklich notwendig? Habe ich noch nirgends gesehen. Meint ihr sowas wie BAV99 Schutzdioden? Von R-C Filter wird wegen Signalverfälschung abgeraten, wie ich so lese. Bin nun verunsichert. Eingang Traco Kondensatoren: gut, dann belasse ich die 100µF || 10µF Für wieviele µC Platinen wäre das allgemein gültig? Mal gesponnen, 30 Stück am Bus wären dann 3300µF die es mit einem Schlag zu laden gilt. Ausgang Traco Kondensatoren: gut, da kann ich den 100µF Elko "halbieren" auf 47µF. Oder lieber dafür zwei 10µF Keramik? Traco Ausgang C-L-C Filter: welche Drosseln nimmt man dafür? Mit Spulen habe ich bis heute immer bedenken, wegen der Induktionsspannung. Die Leitungslängen werden nicht so lang werden. Ist für eine Modelleisenbahnplatte gedacht. Was meint ihr mit Schutzbeschaltung für die Stromversorgung? Das macht laut meines Wissens der Traco. Der bekommt geregelte 24VDC. Baudrate: Es sollen 250kBaud verwendet werden. Gut, da könnte ich den MAX483 oder MAX487 verwenden. Hatte zum testen MAX485 geholt, kann ich ändern. Wenn es mit 485 klappt, klappt es auch mit anderen. Rx/Tx LED Anzeigen kann ich noch machen. Pullup an Rx und Dir ist eine gute Idee. Danke. (+) an IC4 ist "nur" vergessen, Danke. Reset: wenn man per ISP programmiert, wäre ein C hinderlich, die Appnote ist auch ziemlich alt
Diese App Note, ich lese da was von Datum 2016? http://www.atmel.com/Images/Atmel-2521-AVR-Hardware-Design-Considerations_ApplicationNote_AVR042.pdf
Veit D. schrieb: > Mal gesponnen, 30 > Stück am Bus wären dann 3300µF die es mit einem Schlag zu laden gilt. Bei 30 Stück wäre der MAX485 der falsche IC: der erlaubt max 32 Receiver am Bus. 30 wären da ziemlich grenzwertig wenn noch die Kapazität der Kabel dazukommt. Da solltest Du dann eher den MAX487 oder ähnliche nehmen, die erlauben 128 Receiver. Ansonsten wird es da dann sinnvoll über eine Einschaltstrombegrenzung nachzudenken. Oder macht das Netzteil das schon von selber? Sollen einzelne Nodes in den unter Strom stehenden Bus eingesteckt werden können oder wird nur bei abgeschaltetem Strom umgestekct? > Traco Ausgang C-L-C Filter: > welche Drosseln nimmt man dafür? Mit Spulen habe ich bis heute immer > bedenken, wegen der Induktionsspannung. Wie gesagt, nur nötig wenn Du Dir wegen dem Ripple sorgen machst. Der Attiny sollte da kein Problem mit haben. Nur wenn Du z.B. ein paar analoge Sensoren oder ähnliches dran hast könnte das relevant werden. In der ersten Stufe würde ich dann mal einen CLC-Filter mit ner Ferritperle probieren.
Hallo, ich hatte irgendwie eine ältere Appnote im Sinn. Hauptsächlich jedoch diesen älteren Thread im Gedächtnis. Beitrag "saubere Reset Schaltung - Atmel Mega 8" Hast du den C drin und programmierst mittels ISP und alles funktioniert? Zu dem speziellen Thema gibts leider tausende Meinungen. MAX487 geht klar, hat man noch "etwas" Luft für noch paar mehr. Der ATtiny läuft mit seinen internen 8MHz und eben 5V, ich denke auch da kommt der nicht so schneller außer Tritt ohne weitere Filter. Ich kann im Layout paar Bohrungen vorsehen um noch ggf. was einzulöten. Von den Platinen werden dann auch erstmal nur paar wenige bestellt. Erst wenn das läuft, wird erweitert, so meine Plan. Nun wäre noch die Frage offen wegen dem Pin Schutz. Wie macht ihr das genau? Ist das wirklich notwendig an jeden Pin diesen Aufwand zu betreiben? Ich habe ehrlich gesagt noch keine µC Platine gesehen wo ringsrum für jeden Pin Filter bestückt waren. Das müsste dann eigentlich schon rein platzmäßig in den µC rein an jeden Pin. Das Netzteil hat keine Einschaltstrombegrenzung. Ich muss zugeben, ich hatte am Anfang auch den Gedanken ich könnte im laufenden Betrieb die µC Platinen wechseln oder ähnliches. Werde davon jedoch nun absehen. Ab- und anstecken nur ohne Spannung. Allein schon wegen den empfindlichen Kontakten der RJ45 Buchse. Bin überhaupt gespannt was am Ende für ein Strom fließt mit allen drum und dran. Deswegen hatte ich an die Rx/Tx LEDs usw. nicht gedacht. Wenn ich jedoch die 2mA LEDs nehme, behaupte 2 leuchten "für die Spielereien" immer gleichzeitig, dass umrechne auf die 24V Versorgung und 30 Platinen, macht 0,6W, dann komme ich dafür auf einen Strom von 25mA, würde behaupten, dass ist kein Problem. :-) Selbst wenn es wegen Verlusten paar mehr sein werden. Mir fällt noch eine Frage ein. Wenn ein µC Ort eine größere Last schalten muss, zum Bsp. eine Weiche, kleinen Motor oder ähnliches. Dann mache ich das über einen Transistor o.ä. mit extra Spannungzuführung. Also nicht von den mitgeführten 24V der Busleitung. Wie verhält sich das mit der Masse? Theoretisch bekomme ich doch ein immer größer werdendes "Masse-Offset" je weiter hinten ich am Bus bin. Wäre es ratsam solche größeren Lasten galvanisch entkoppelt anzusteuern?
Veit D. schrieb: > Der ATtiny läuft mit seinen internen 8MHz Das ist dann halt nur was für langsamere Baudraten. Wenn Du 115200 oder höher drüber fahren willst, würde ich Quarze vorsehen. > Nun wäre noch die Frage offen wegen dem Pin Schutz. Wie macht ihr das > genau? Ist das wirklich notwendig an jeden Pin diesen Aufwand zu > betreiben? Ich habe ehrlich gesagt noch keine µC Platine gesehen wo > ringsrum für jeden Pin Filter bestückt waren. Das müsste dann eigentlich > schon rein platzmäßig in den µC rein an jeden Pin. Wenn Du da Buchsen rausführst, macht ein Schutz gegen ESD schon Sinn. Denn wenn Du da was reinsteckst oder rausziehst, kann ESD Deinen µC schädigen. Egal ob er an die Stromversorgung angeschlossen ist oder nicht. Die einfachste Variante dürfte ein Serienwiderstand in jeder Leitung von z.B. 100 Ohm sein. Besser wird es, wenn Du möglichst nah an den Stecker einen ESD-Schutzbaustein packst, dann den Serienwiderstand und dann zum Pin vom µC fährst. Als ESD-Schutzbaustein nehme ich z.B. gerne die hier: http://www.tme.eu/de/details/ip4220cz6/ Die sind für 4 Leitungen und gehen auch für höhere Geschwindigkeiten, wie USB 2 und 100MBit-LAN. Für das RS485 gehen die nicht, denn die sind nur bis 5V gedacht. Ich würde da lieber gleich robustere Transceiver nehmen. Ich selbst habe z.B. in einem Projekt erfolgreich SN65HVD1780 von TI verwendet. Da ist bisher keiner von kaputt gegangen. Als Schutz für die Tracos könntest Du etwas dickere TVS-Dioden vorsehen, z.B. SMAJ24A. Wenn durch irgendwelche harten Abschaltvorgänge, Kabel reißt,... die Iduktion des Kabels etwas Überspannung erzeugt, leiten die die ab. > Mir fällt noch eine Frage ein. Wenn ein µC Ort eine größere Last > schalten muss, zum Bsp. eine Weiche, kleinen Motor oder ähnliches. Dann > mache ich das über einen Transistor o.ä. mit extra Spannungzuführung. > Also nicht von den mitgeführten 24V der Busleitung. Wie verhält sich das > mit der Masse? Theoretisch bekomme ich doch ein immer größer werdendes > "Masse-Offset" je weiter hinten ich am Bus bin. korrekt. Die RS485-Transceiver haben eine erlaubte Common-Mode-Voltage. Wenn Du durch Deine Masseverschiebung aus diesem Bereich raus kommst, bekommst Du Probleme mit dem Datentransfer. Wenn Du zu weit raus kommst und Du einen empfindlichen Transceiver verwendest, geht der dabei kaputt. > Wäre es ratsam solche > größeren Lasten galvanisch entkoppelt anzusteuern? Wenn Du die separat versorgst, könntest Du die z.B. über nen Optokoppler schalten. Aber wenn Du bei Deinen Motoren umpolen willst etc. werden das halt etwas mehr Optokoppler. Dann evtl. auch noch die Sensoren entkoppeln wenn die ne Verbindung zu der anderen Masse haben etc. - das summiert sich. Ich weiß nicht wie groß Dein Modellbahntisch ist, gibt ja von halbem Schreibtisch bis Miniatur-Wunderland alle möglichen Abstufungen. Wenn das nicht zu groß ist, würde ich es vielleicht erst mal mit nem dicken Masseband versuchen was Du um den Tisch rumführst. Wenn Du robuste Transceiver und den ESD-Schutz nimmst, geht nix kaputt und Du bekommst höchstens Übertragungsprobleme falls es nicht reicht.
Hallo, Masseband, Optokoppler - gut. Wenn die Anlage 2x2m wird wäre das schon das Maximum. Bessere RS485-Transceiver - okay, die MAX48x gibts auch noch in einer MAX48xE Version mit ESD Schutz, mal sehen wie preislichen Unterschiede zu TI liegen. Pin ESD Schutz wegen Klemmleisten "live" Anschlüssen, dass leuchtet mir ein, hatte ich nicht auf dem Schirm. Danke, werde ich einplanen. Ich habe zwar auf meinem Steckbrett noch nie was gekillt durch reines ab- und anstecken, aber unter der Anlage kann das ja anders aussehen. Baudrate ich habe das schon im halb fliegenden Aufbau getestet mit 250kBaud, funktioniert ohne Probleme, die Baudrate muss nur ein ganzzahliges Vielfaches sein vom Takt. Die µC werden zu Begin kalibriert. Zusätzliche Test mit Heißluftfön zeigten, dass der Takt nicht wegdriftet, wird einwandfrei konstant gehalten von der ATtiny internen Takteinheit. Gibt es auch eine TVS Dioden Empfehlung in Nicht SMD Ausführung? Ich versuche das immer zu vermeiden. SMD ICs gehen immer noch, aber so einzelne 2pol. Mini-Bauelemente fliegen immer gern weg.
Hallo, > Veit D. schrieb: > wegen der µC Pin Absicherung: > Ist das wirklich notwendig? Nein, kannst auch öfters deine uC wechseln. Dann am besten gleich auf Fassung setzen. > Habe ich noch nirgends gesehen. Meint ihr > sowas wie BAV99 Schutzdioden? Für dig.Input z.B. Schutzbeschaltungen wie im Anhang zu sehen. Bei 5V-Logik dann natürlich an +5V statt an +3V > Von R-C Filter wird wegen > Signalverfälschung abgeraten, wie ich so lese. Bin nun verunsichert. Kommt doch drauf an, was man konkret machen will und welche Funktionman benötigt. Natürlich muß man die Zeitkonstante beachten. Wenn man z.B. bei 115 kBaud Bitbreiten von fast 10us hat, wäre ein Glitch-Filter mit Anstiegszeiten um 10...100ns kein Problem. http://www.elektronikpraxis.vogel.de/design-tipps/analogtechnik/articles/371589/ > Eingang Traco Kondensatoren: > gut, dann belasse ich die 100µF || 10µF > Für wieviele µC Platinen wäre das allgemein gültig? Mal gesponnen, 30 > Stück am Bus wären dann 3300µF die es mit einem Schlag zu laden gilt. Setze am 24V-Eingang je einen Reihenwiderstand, der im normalen Betrieb ca. 1V Spannungsabfall verursacht. > Ausgang Traco Kondensatoren: > gut, da kann ich den 100µF Elko "halbieren" auf 47µF. Oder lieber dafür > zwei 10µF Keramik? Die Regler kömen laut Datenblatt mit rel. großen Kapzitäten gut zurecht. 10uF Keramik sind aber eh gut. > Traco Ausgang C-L-C Filter: > welche Drosseln nimmt man dafür? Mit Spulen habe ich bis heute immer > bedenken, wegen der Induktionsspannung. Brauchst du nicht, wenn es nur eine reine Digitalelektronik ist. Selbst für analoge Schaltungen ist es erst zweckmäßig, wenn diese sehr sensibel sind (sehr hohe Verstärkung). > Die Leitungslängen werden nicht so lang werden. Ist für eine > Modelleisenbahnplatte gedacht. Warum schreibst du das nicht gleich? > Was meint ihr mit Schutzbeschaltung für die Stromversorgung? Überspannungsimpulse sind leicht möglich, auch z.B. bei Gewitter durch Induktionsspnnungen auf Zuleitungen. Bei über 40V fliegen dir dann Regler ab. z.B. ein Suppressordiode SMCJ28 verhindert das recht zuverlässig. Als Kurzschlusschutz wäre auch ein Polyswitch ganz gut. Die Schaltungen werden wohl kaum mehr als paar 10mA benötigen. Da wäre ein Polyswitch für z.B. 100mA ok. > Das macht laut meines Wissens der Traco. Der bekommt geregelte 24VDC. Aber über einige Meter Zuleitungen, oder? > Baudrate: > Es sollen 250kBaud verwendet werden. Gut, da könnte ich den MAX483 oder > MAX487 verwenden. Sehr zu empfehlen. Dadurch wird das ganze System deutlich gutmütiger gegen Fehlterminierung, externe Störungen und Kabelqualität. > Nun wäre noch die Frage offen wegen dem Pin Schutz. Wie macht ihr das > genau? Ist das wirklich notwendig an jeden Pin diesen Aufwand zu > betreiben? Ich habe ehrlich gesagt noch keine µC Platine gesehen wo > ringsrum für jeden Pin Filter bestückt waren. Das müsste dann eigentlich > schon rein platzmäßig in den µC rein an jeden Pin. Nicht jedes Pin ist gefährdet. Aber Pins, die nach außen gehen und wo man Kontakte berühren kann, sind ESD gefährdet. Das mußt du mir dir selber abmachen, ob die Gefährdung marginal ist oder nicht. > Das Netzteil hat keine Einschaltstrombegrenzung. Ich muss zugeben, ich > hatte am Anfang auch den Gedanken ich könnte im laufenden Betrieb die µC > Platinen wechseln oder ähnliches. An sich kein Problem. > Allein schon wegen den empfindlichen Kontakten der RJ45 Buchse. Warum tust du dir das mit den RJ45-Buchsen an ??? Das ist dorch keine robuste Technik für so eine Anlage, wo man ständig was an- oder abstecken muß und an den Kabel fummelt. Warum nicht ordentliche robuste Steckverbinder z.B. im Raster 3,81mm oder 5mm mit Kabel-buchse/stecker? Da gibt es einiges z.B. von Wago, weidmüller, PTR, Phönix usw. geschirmte Kabel brauchst du auch nicht. Statt dessen verdrahte unter der Platte paar dicke PE-Leitungen für guten Potentialausgleich. > LEDs usw. nicht gedacht. Wenn ich jedoch die 2mA LEDs nehme, behaupte 2 > leuchten "für die Spielereien" immer gleichzeitig, Vergiss die sogenannten Low-Power-LED (2mA-LED). Superhelle SMD-LED mit 300mcd und mehr kannst du mit weniger als 0,5mA betreiben und die sind immer noch sehr gut sichtbar. > Mir fällt noch eine Frage ein. Wenn ein µC Ort eine größere Last > schalten muss, zum Bsp. eine Weiche, kleinen Motor oder ähnliches. Dann > mache ich das über einen Transistor o.ä. mit extra Spannungzuführung. > Also nicht von den mitgeführten 24V der Busleitung. Siehe oben. Auch die 24V kann man sternförmig mit ausreichend dicken Leitungen verdrahten. Die Spannung holst man sich dann vom einem nahe liegenden 24V-Knotenpunkt. > Wie verhält sich das > mit der Masse? Theoretisch bekomme ich doch ein immer größer werdendes > "Masse-Offset" je weiter hinten ich am Bus bin. Auch aus solchem Grunde macht die Stromversorgung über den Linienbus keinen richtigen Sinn. Übrigens, bei Verwendung der Bandbreitenbgrenzten Bus-Treiber machen auch Stichleitungen von paar Meter Länge keine Probleme. Da kannst du den RS485-Bus auch sternförmig verdrahten und die Bus-Terminierung am Sternpunkt reicht dann auch aus. Gruß Öletronika
Hallo, soweit alles klar. Und Danke für die vielen Informationen. Auch an alle an der Stelle. Wegen dem RS485 Bus wird es nochmal detailierter. Was spricht gegen RJ45 und deren Kabel und Buchsen wenn am Ende wenig Strom fließen wird? Ist einfach aufzubauen und bewährt. Die genannten Buchsen sind viel teurer und die Schirmung geht verloren. Etwas Schirmung wird schon notwendig sein, denke ich. Also quer durch "die Bude" mit unverdrillten Draht wird wohl sicherlich nicht funktionieren. Die Platte wird zwar nicht sooo groß, aber hier und da wird es schon paar Stellen geben wo Störungen verursacht werden. Motoren, Magnetfelder oder ähnliches. Wenn eine alte Lok vorbei rauscht sowieso. :-) Da gehe ich lieber mit LAN Kabeln auf Nummer sicher. Topologie: RS485 ist doch ein Bus, vorne und hinten terminiert. Dabei sollte doch jede Sternform verboten sein. Da bin ich ehrlich gesagt skeptisch. 24V Einspeisung: Ich denke eben die Spannungsmitführung ist am einfachsten. Wenn ich die 24V nicht mitführe und stattdessen 2 dicke Kabel um die Platte verlege mit vielen Kontaktstellen um mittendrin anzuzapfen, bekomme ich damit keine Probleme mit der Schirmungsmasse vom RS485 Bus? Die werden dann zwangsweise an den Stellen verbunden. Die Schirmung soll ja nur an einer einzigen Seite auf Masse gelegt werden. Das würde ich an der Netzteil-Seite Eingangsseitig machen.
Hallo, wie kam ich auf die RJ45 Teile? Der Hauptgrund war, ich kann beim verdrahten für den Bus keinen Fehler machen. Die Kabel, Buchsen usw. sind standardisiert. Ich kann nichts vertauschen, was fatal wäre. Zugeben, die Wago picomax Reihe ist sehr schön, nur hier müßte ich jede Leitung selbst anfertigen und eben alles ohne Schirmung. Wenn ich jedes Leitungsstück einseitig für sich auf Masse lege, an die 24V "Ringversorgung", dann befürchte ich wieder Masseprobleme für den Bus. Oder habe ich hier einen Denkfehler? Ich meine das Bussignal und die Versorgungsmasse gehören ja zusammen. Der MAX48x IC kann ohne seine Masse mit den Bussignalen nichts anfangen. Denkfehler?
RJ45 ist weit verbreitet, fertige Kabel verfügbar, hat definierte Impedanz und ist günstig. Sie haben aber auch Nachteile: - keine voreilende Massekontakte. Damit unter Umständen Probleme beim Einstecken unter Spannung. Wenn Du nicht unter Spannung umsteckst ist das irrelevant - Geringe Querschnitte und Stromtragfähigkeit. Wenn es nur um ein paar Attinys geht kein Thema. Motoren etc. wird dagegen schon schwieriger. Wenn Du unter Spannung umsteckst, wird das Laden der Kondensatoren evtl. zum Problem. - Verwechselungspotential mit Ethernet oder ISDN. Dabei Gefahr der Beschädigung für die eine oder andere Seite. Deiner Problembeschreibung nach scheinen mir die Nachteile für Dich nicht relevant. Daher sehe ich bei RJ45 für Dich kein Problem.
Hallo, gut, dann belasse ich das bei dem RJ45 Teilen. Wenn es beim ersten testen Probleme gibt, muss ich sowieso umdenken. Ich ändere die Tage den Schaltplan mit den neuen Informationen ab. Danke erstmal. :-)
Hallo, wegen der Supressordiode für den Traco Schutz muss ich nachfragen. Wenn ich alles was über 24V kommen sollte vom Traco fernhalten möchte, dann muss die "minimum Breakdown Voltage" über 24V liegen? Ich würde die auswählen: P6KE27A https://www.fairchildsemi.com/datasheets/P6/P6KE27A.pdf Vbr: 25,7 .. 28,4V Die nächst kleinerer P6KE24A würde schon ab 22,8V leitend werden?
Veit D. schrieb: > Wenn ich alles was über 24V kommen sollte vom Traco fernhalten möchte, > dann muss die "minimum Breakdown Voltage" über 24V liegen? Eigentlich die Reverse standoff Voltage über 24V. > Ich würde die auswählen: P6KE27A > https://www.fairchildsemi.com/datasheets/P6/P6KE27A.pdf > Vbr: 25,7 .. 28,4V Das sollte eigentlich auch noch ausreichen, vor allem weil Du ja noch etwas Leitungswiderstand hast und so immer noch etwas von den 24V verloren geht. > Die nächst kleinerer P6KE24A würde schon ab 22,8V leitend werden? könnte. Irgendwo von 22,8V bis 25,2V fließen 1mA (=der Test current). Die wäre also für 24V ungeeignet.
Hallo, Danke, hat nachdenklich gemacht. Habe mich mal versucht genauer schlau zu machen über die Supressordioden Parameter. Bleiben wir mal als Bsp. bei der P6KE27A. Reverse Standoff Voltage: 23,1V Breakdown Voltage: 25,7 ... 28,4V Clamping Voltage: 37,5V Peak Pulse Strom: 16A Bedeutet, dass die "Reverse Standoff Voltage" über der normalen 24V Betriebsspannung liegen soll, damit diese den normalen Betrieb nicht stört. Deshalb dann besser die P6KE30A. Kommt eine Störspannung hinzu, wird sie ab 25,7V niederohmig und begrenzt die Spannung für die nachfolgende Schaltung auf ihre "Clamping Voltage". Das sollte soweit stimmen. Damit die hohe Clamping Voltage die nachfolgende Schaltung nicht beschädigt muss diese über einen Reihenwiderstand vernichtet werden. Die Differenz zwischen "Reverse Standoff Voltage" und "Breakdown Voltage min" ist ein Sicherheitspuffer. Soweit noch korrekt? Sagen wir mal der Traco verträgt nur max. 30V am Eingang mit 0,5A, dann muss R12 dafür sorgen das nicht mehr als 0,5A fließen und die Differenz 37,5-30V an ihr abfallen. Also muss R12 mindestens 7,5/0,5A = 15 Ohm mit 3,75W sein? Ganz schöner Klopper. Wegen den kurzen ESD Pulsen reichen dann auch übliche 0,6W Widerstände. Soweit korrekt? Jetzt wäre noch die Frage wer begrenzt den Supressordiodenstrom? Damit sie nicht nur eine ESD Störung abfängt sondern alle. Ist R11 notwendig oder nicht? Wie groß muss der sein? Ich meine wenn 15kV Peak ankommen bei max. 16A müßte der ja im Worst Case 935 Ohm sein. Wenn mehr als 15kV kommen ist er hinüber? Welche Leistungsklasse überhaupt?
Conny G. schrieb: > Diese App Note, ich lese da was von Datum 2016? Was willst du uns damit sagen? > http://www.atmel.com/Images/Atmel-2521-AVR-Hardware-Design-Considerations_ApplicationNote_AVR042.pdf Dem Meister der dort gezeigten Schaltpläne sollte man mal einen größeren Vorrat an "Junctions" zukommen lassen ;-(
Hallo, > Wegen dem RS485 Bus wird es nochmal detailierter. Was spricht gegen RJ45 > und deren Kabel und Buchsen wenn am Ende wenig Strom fließen wird? Ist > einfach aufzubauen und bewährt. Die genannten Buchsen sind viel teurer > und die Schirmung geht verloren. Ich meine, du machst dir um Störungen Gedanken, die bei hunderte Meter langen Leitungen in industrieellem Umfeld zu berücksichtigen sind, aber nicht in der Wohnung innerhalb eines Raumes. Ich würde mir bei so einem Projekt vielmehr um mechanische Robustheit der Verdrahtung, um einfache Montage und leichte Reparatur- und Nachrüstmöglichkeiten Gedanken machen. > Etwas Schirmung wird schon notwendig sein, denke ich. Ich denke, in dem Fall eher nicht. Gut verdrillte Adernpaare sind sicher ausreichend. Selbst RS485 scheint mir unter den Bedingungen schon High-End zu sein. Das wird 100 mal störsicherer als jede USB-Leitung, die am PC normal auch zuverlässig funktioniert. Für diese Anwendung wäre auch einfache Übertragung von TTL-Signalen ohne große Probleme möglich (ordentliche Treiber vorrausgesetzt). > Also quer durch "die Bude" mit unverdrillten Draht wird > wohl sicherlich nicht funktionieren. Natürlich funktioniert das! Du siehst da Gespenster. > Die Platte wird zwar nicht sooo > groß, aber hier und da wird es schon paar Stellen geben wo Störungen > verursacht werden. Motoren, Magnetfelder oder ähnliches. RS485 ist als differenzielles Interface dagegen sehr unempfindlich. Zumal du noch verdrillte Leitungen hast und Schirmung... > Wenn eine alte > Lok vorbei rauscht sowieso. :-) Du übertreibst IMHO ziemlich > Da gehe ich lieber mit LAN Kabeln auf Nummer sicher. Kannst du ja machen. Ich würde lieder auf eine ordentliche niderohmige Masseführung achten und auf ordentliche Stromzuführung. Dafür sind RJ45-Stecker und LAN-Kabel nicht gedacht. > Topologie: > RS485 ist doch ein Bus, vorne und hinten terminiert. Dabei sollte doch > jede Sternform verboten sein. Da bin ich ehrlich gesagt skeptisch. Du willst doch nicht mit 10MBaud oder mehr arbeiten? Mit den banbbreitenbegrenzten Treibern sind Stichleitungen von 10m Länge und mehr kein großes Problem. > 24V Einspeisung: > Ich denke eben die Spannungsmitführung ist am einfachsten. > Wenn ich die 24V nicht mitführe und stattdessen 2 dicke Kabel um die > Platte verlege mit vielen Kontaktstellen um mittendrin anzuzapfen, > bekomme ich damit keine Probleme mit der Schirmungsmasse vom RS485 Bus? Du machst dir Probleme, wo keine sind. > Veit D. schrieb: > Bedeutet, dass die "Reverse Standoff Voltage" über der normalen 24V > Betriebsspannung liegen soll, damit diese den normalen Betrieb nicht > stört. Ja, so sollte es sein. > Deshalb dann besser die P6KE30A. Naja, deren Clampingspannung liegt aber schon bis über 40V. Das ist der 2 Parameter, den man beachten sollte. Bei einer max. Eingangsspannung von 36V für den DCDC-Wandler sollte die Schutzbeschaltung dann eben auch schon bai knapp 40V begrenzen. > Kommt eine Störspannung hinzu, > wird sie ab 25,7V niederohmig und begrenzt die Spannung für die > nachfolgende Schaltung auf ihre "Clamping Voltage". Ja, allerdings ist die Clampingspannung auf die max. Stromstärke ausgelegt. Da muß man nun bewerten, welche max. Intensität der Störungen man erwarten kann. ESD ist da unkritisch, weil deren Energiemenge eher winzig ist. Bei Blitzschlag kann es schon anders aussehen, wenn die Leitungen lang sind (bis 1km) und auch noch Outdoor verlaufen. Bei einer Modellbanhnanlage werden die Leitungen aber wohl eher nur sehr kurz sein un im Raum bleiben. Wenn du auch noch eine Schirmung hast, umso besser. > Das sollte soweit > stimmen. Damit die hohe Clamping Voltage die nachfolgende Schaltung > nicht beschädigt muss diese über einen Reihenwiderstand vernichtet > werden. Solche Auslegung ist unüblich. Die Suppressordiode selbst sollte die Spannung unter der Zerstörschwelle der anchfolgenden Schatungen halten. Die transienten Störunge durch ESD oder Blitzschlag haben eine gewissen Energie, die durch die Supressordiode aufgenommen wird. Gegen dauerhafte Überspannungen ist das Schutzkonzept so nicht sinnvoll. Bei geringer Stromaufnahme kann man aber Reihenwiderstände einsetzen, nur müßten diese auch für solche hohen Impulslasten ausgelegt sein, sonst werden diese verheizt. > Sagen wir mal der Traco verträgt nur max. 30V am Eingang mit 0,5A, Woher weißt du, dass da immer 0,5A fließen? Laut Datenblatt sind bis 36V Einagngsspannung zulässig. Leider stehen keine maximum Ratings im Datenblatt? Aber bis 40V wird wohl noch nicht zur Zerstörug führen. > Also muss R12 mindestens 7,5/0,5A = 15 Ohm mit > 3,75W sein? Ganz schöner Klopper. Wegen den kurzen ESD Pulsen reichen > dann auch übliche 0,6W Widerstände. Soweit korrekt? Das ist nur Energievernichtung im normalen Betrieb. > Jetzt wäre noch die Frage wer begrenzt den Supressordiodenstrom? Du hast doch eine 24V-Versorgung. Da kommt also nur die Energie, welche die Störung hat über die Diode. > Damit sie nicht nur eine ESD Störung abfängt sondern alle. Was sind alle? Z.B. versehentlicher Kontakt an Netzspannung wirst du so nicht abfangen. Da geht immer was kaputt. Ist auch nicht nötig, weil du doch nicht die absicht hast, da Netzspannung anzulegen, oder? > Ist R11 notwendig oder nicht? Nein, lass den weg. > Wie groß muss der sein? Ich meine wenn 15kV Peak ankommen > bei max. 16A müßte der ja im Worst Case 935 Ohm sein. Wenn mehr als 15kV > kommen ist er hinüber? Welche Leistungsklasse überhaupt? Ja, das ist eben die Frage: Mit welchen Störungen will man rechnen. Einem EMP infolge Atomwaffeneinsatz muß man nicht berücksichtigen. Gruß Öletronika
Hallo, das ist eine sehr ausführliche und umfassende Antwort. Damit hatte ich nicht gerechnet. Vielen Dank dafür. Aus Unkenntnis und Übervorsicht habe ich da wohl die ganze Sache übertrieben. Ich dachte das wäre für den RS485 Bus das Beste was man machen kann und das ist für mich gerade gut genug. :-) EMP Waffen kommen bei mir nicht zum Einsatz. Ich denke das ich doch nochmal umschwenke könnte auf normal verdrillte Leitungen. Die können dann auch dicker sein mit besseren Steckverbinder. Macht zwar mehr Arbeit, hat aber auch Vorteile wie ich nun gelernt habe. Muss ich mir nochmal überlegen. Momentan kann ich ja beide Varianten ins Auge fassen, solange die Leistung nicht ansteigt übers LAN Kabel. Hier begrenzen die "einfachen" Kontakte. Mit allen Störungen meinte ich die, die eben so sein könnten. Ich weiß nicht was man sich auf einer paar Meter langen DC-Leitung so einfangen kann. Habe früher meine Modellbahnplatten verdrahtet wie ich dachte. Da hatte ich noch keine µC und dergleichen, wie auch ohne Computer. Nur den Eisenbahntrafo, eine Schalter/Tasterleiste und das wars. Unten drunter bunte Drähte eher wild gezogen. Jetzt mach ich seit einer Weile mit µC rum und kam auf die Idee mit der Modellbahnsteuerung. Die angenommen 0,5A für den Traco waren falsch. Das ist die 5W Version. Demnach würden bei Vollauslastung am Eingang max. 5W/24V=0,2A reinfließen. Plus unbekannter Eigenbedarf in geringem Umfang. Das hätte der 2. Serienwiderstand in meinen Gedanken auf die 0,2A begrenzen sollen. Wäre jedoch wieder so eine wischiwaschi Dimensionierung.
Hallo, habe den gesamten Schaltplan überarbeitet und denke nun alles richtig geändert zu haben. Würde jemand bitte nochmal drüberschauen? Edit: mit den Superhellen LEDs und neuen Stecker muss ich schauen was ich nehme.
Veit D. schrieb: > gut, dann belasse ich das bei dem RJ45 Teilen. Wenn es beim ersten > testen Probleme gibt, muss ich sowieso umdenken. Ich ändere die Tage den > Schaltplan mit den neuen Informationen ab. Hallo, auch ich möchte dir von RJ45 und Lan-Kabeln sehr abraten. Und die Probleme werden vielleicht nicht bei den ersten Tests auftreten...aber später sicher. Und dann kannst du deinen ganzen Aufbau neu machen. Warum nimmst du nicht die altbewährten Sub-D-Verbinder? Dazu selbst hergestellte verdrillte Leitungen mit Schrumpfschlauch fixiert, das ist für den seriellen Bus optimal. Einen Schirm brauchst du sicher nicht. Es gibt aber auch paarweise verdrillte und geschirmte Leitungen für so einen Bus. Kostet natürlich um Einiges mehr, als das selbst Gemachte. Ich wünsche viel Spass beim Bauen und viel Erfolg! Gruß Rainer
Hallo, ich bin ja für jeden Hinweis dankbar. Nur dann bitte mit Begründung. Solange ich die Strombelastbarkeit für die RJ45 Teile gering halte, sehe ich damit keinerlei Probleme. PoE gibts schließlich auch. Klar gucke ich nach anderen Steckern, entschieden habe ich mich noch nicht. Sehe aber kein grundlegendes Problem mit RJ45 Bauteilen. Außer das es etwas Overkill für RS485 ist, dafür günstig. Welche Probleme wären es denn laut deiner Meinung?
Hallo Devil, die Lan-Kabel sind recht starr und benötigen einen relativ langen, losen Abschnitt zum "Rangieren", während der Rest entweder in einem Kabelkanal verschwindet oder, wie wahrscheinlich in deinem Fall, ordentlich unter der Platte befestigt werden sollte. Vielleicht hast du schon mal in einen Serverraum schauen können, wo dutzende Lan-Kabel zusammenkommen und in der Regel n i c h t bewegt werden. Nicht selten knackt bei häufigem Stecken erst mal die Rastnase weg. Dann hast du natürlich noch Kontakt, aber einen schlechten, solange die Kabel nicht noch ordentlicher fixiert werden und das wiederum macht das Stecken noch unangenehmer. Auf so einer Eisenbahnplatte kommen im Betrieb schon einige Vibrationen zusammen, von Arbeiten an der Anlage gar nicht zu sprechen. Da rappelt es doch ganz ordentlich und ich hätte da eben bei verschraubten Sub-D-Verbindungen ein gutes Gefühl. Die empfohlenen Steckverbinder ala Phönix sind natürlich auch geeignet, aber groß und teuer. Ein wichtiger Punkt, wurde auch schon genannt, ist der, dass das Lan-Kabel für Stromversorgung nicht geeignet ist! Auch wenn du jetzt meinst, dass du nur ein paar mA brauchst, wirst du im schlechten Fall - der tritt gnadenlos irgendwann ein! - Leitungen dazufriemeln müssen. Und wahrscheinlich wird dann auch das Steckerproblem wieder aktuell... Es gibt meinen Wissens auch Lan-Kabel, die für eine Spannungsversorgung der Geräte geeignet sind, aber die werden wahrscheinlich nicht zu bezahlen sein und die Stecker werden auch keine RJ45 sein, das weiß ich aber nicht. Ist sicher auch keine Option für dich. Also ich wünsche dir viel Spass und Erfolg Gruß Rainer
Was den Strom angeht mal konkreter: beim POE Standard lese ich, dass da bis zu 50V 600mA 30W erlaubt werden. Damit kann man doch einiges anfangen würde ich mal sagen.
Rainer V. schrieb: > Hallo Devil, die Lan-Kabel sind recht starr Es gibt 2 verschiedene Typen: Verlegekabel mit starren Leitern und Patchkabel mit Litze. Hier sind die Patchkabel mit Litze geeignet, nicht die Verlegekabel. Bei beiden gibt es verschiedene Schirmqualitäten. Von "einfachem" Cat5E UTP zu Cat6 zu Cat6A. Für das RS485 hier würde es das einfachste Cat5E UTP tun. Die sind nicht allzu steif. > Nicht selten > knackt bei häufigem Stecken erst mal die Rastnase weg. Das kann man durch die Wahl der richtigen Kabel vermeiden. Gute Kabel haben dafür extra einen Schutz gegen. Z.B. hier: https://www.intos.de/produktuebersicht/kabel/patchkabel/cat.5e-futp/71501y/inline-patchkabel-f/utp-cat.5e-gelb-1m?ffRefKey=6xlcvqCc9 Kabel mit abgebrochener Rastnase müssen natürlich ersetzt oder repariert werden. > Ein wichtiger Punkt, wurde auch schon genannt, ist der, dass das > Lan-Kabel für Stromversorgung nicht geeignet ist! Das würde ich nicht so pauschal sagen. Große Ströme gehen natürlich nicht und Stecken unter Strom ist kritisch. Aber wenn man das beachtet sehe ich eigentlich keine Probleme.
Conny G. schrieb: > beim POE Standard lese ich, dass da bis zu 50V 600mA 30W erlaubt > werden. Hallo, habe mir den Standart auch gerade angesehen und bin positiv überrascht! "Entsprechend ausgelegte Geräte werden mit 48 V und bis zu 15,4 Watt versorgt. Bis zu 30 W bei 54 V erreicht der Ende 2009 ratifizierte Standard PoE+. Eine Logik stellt sicher, dass nur PoE-fähige Geräte mit Energie versorgt werden." Ja, damit kann man in der Tat etwas anfangen. Ich würde für mich aber trotzdem die Leitungen auf Sub-D auflegen und den RJ45 vergessen... Gruß Rainer
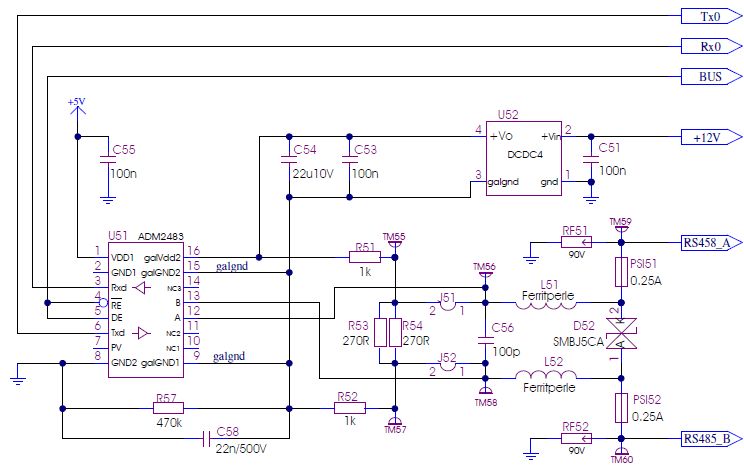
Veit D. schrieb: > habe den gesamten Schaltplan überarbeitet und denke nun alles richtig > geändert zu haben. Würde jemand bitte nochmal drüberschauen? Für die RS485-Leitung fehlt noch ein ESD-Schutz. Beschreibung siehe hier: http://www.ti.com/lit/an/slla292a/slla292a.pdf Passende TVS Dioden z.B.: CDSOT23-SM712 SM712-02HTG
Hallo, > Veit D. schrieb: > habe den gesamten Schaltplan überarbeitet und denke nun alles richtig > geändert zu haben. Würde jemand bitte nochmal drüberschauen? ich meine, die Terminierung ist immer noch falsch herum. Im Ruhezustand ist normal A=high und B = low. Die Schutzbeschaltungen am Port und B gehören normal hinter die strombegrenzenden Widerstände, nicht davor (von außen gesehen). Für digitale Eingänge sollten die Reihenwiderstände möglichst größer sein (z.B. 4,7). Außerdem sollten Portsignale für freie Verwendung mit Pullup-R oder Pulldown-R versehen werden, damit man immer einen def. Zustand hat (z.B. auch im Resetzustand, wenn die Ports üblicherweise hochohmig sind). Für digitale Ausgänge ist es nicht schlecht, wenn man einen leistungsfähigen Treiber oder Transitoren/Transitorarray (z.B. ULN2003) vorsieht. Als Stecker für RS485 nutze ich auf PCB sehr gerne PRT STLZ1550/3 und am Kabel entsprechend AKZ1550/3 Gibt es z.B. hier für paar Cent: https://www.voelkner.de/products/422830/PTR-Stiftgehaeuse-Platine-STL-Z-1550-Polzahl-Gesamt-3-51550035355F-Rastermass-3.50-mm-1-St..html https://www.voelkner.de/products/120929/Schraubklemme-Akz1550-Rm-3-81-Gn-3-Pol.html. Kompatible Teile gibt es von einigen Firmen wie z.B. Weidmüller, Phönix, Würth, Euroclamp Da kann man auch ordentliche Leitungen mit z.B. 0,5mm²...1mm² mit Aderendhülsen einklemmen. So was ist für Jahre robust und jederzeit leicht zu reparieren oder zu ändern. Auch Stromversorgung mit einigen A ist darüber kein Problem. Gruß Öletronika
Hallo, mit der richtigen Bus-Vorspannung ist in der Tat ein Problem, stelle ich gerade fest. Ich hatte das auch nur auf irgendeiner Seite gesehen und dann übernommen. In den MAXIM Datenblättern gibts gar keine Vorspannung. Nur die 120 Ohm A-B Terminierung. Auch bei TI nicht. Dabei wird B immer oben und A immer unten dargestellt. Warum eigentlich? Das verwirrt. Da diese Verwirrung nicht reicht, sind vermeintlich glaubhafte Seiten auch noch widersprüchlich. Jedenfalls für mich. Bsp. a) http://rn-wissen.de/wiki/index.php?title=RS485 Im Text wird geschrieben das A mit "-" und B mit "+" gekennzeichnet ist. Danach schreibt man das A gegen (+) und B gegen (-) geschalten werden soll. Echt verwirrend für mich. b) https://www.maximintegrated.com/en/app-notes/index.mvp/id/1090 hier wird gezeigt das man A gegen (+) und B gegen (-) schalten soll. c) https://de.wikipedia.org/wiki/EIA-485 Hier wird dargestellt das "+" gegen (+) und "-" gegen (-) geschalten wird. Toll. Im Text steht dann wiederum B wäre "+" und A wäre "-". Wer soll da noch durchblicken? Die einzigen klaren Aussagen sind deine und die eines Gastes vom 17.04.08. Er schrieb hier im Forum in einem alten Thread auch das A gegen (+) und B gegen (-) geschalten werden muss. Denn die RS485 ICs haben die Pinbezeichnung A und B, nicht + oder -. Ehrlich gesagt lese ich nirgends heraus welcher im Ruhezustand (+) oder (-) Potential hat. Aber gut, ich werde A und B vertauschen. Vielen Dank für den wichtigen Hinweis. Schutzdioden/Widerstände, Mist doch vertauscht, war mir nicht sicher. In den USB-ESD Beschreibungen von NXP, TI und Infineon waren nämlich gar keine Widerstände drin. Nur die ESD Dioden. Deinen Schaltplan oben konnte ich leider nicht richtig lesen was Eingang und was Ausgang ist. Soll aber keine Entschuldigung sein. Wegen den 240 Ohm. Größer kann ich die nicht machen. Ich weiß ja jetzt noch nicht wofür ich die Pins verwende. Ich weiß jetzt weder das es Eingänge noch Ausgänge werden noch was ran kommt. Die 240 Ohm stellen damit nur erstmal einen Kurzschlussschutz dar. Wenn ich die größer mache, dann reicht das nicht einmal um irgendwas ordentlich zu schalten. Wenn ich weiß das es Eingänge sind, kann ich die größer machen. Aber so ... ein Dilemma. Ich könnte höchstens die Bestückung derer offen lassen bis zum Einsatz. Die externe Beschaltung soll möglichst unabhängig vom µC Board bleiben. Dort werden dann ggf. Treiber, Optokoppler oder ähnliches vorgesehen. Damit kann ich das µC Board unkompliziert austauschen wenn nötig. Pullups für die genutzen Pins wollte ich mir noch überlegen, ob das überhaupt notwendig ist. Ich meine, wenn ich daran rumbaue, fährt eh kein Zug, da kann meinetwegen schalten was will. Oder siehst du das ganz streng anders? Oder ich gönne mir den Luxus und baue 2 Sorten von µC Platinen. Auf einem alles Ausgänge und auf dem anderen alles Eingänge. Dann kann ich 10K Serienwiderstand bzw. Ausgangstreiber vorsehen und auch die Pullups/Pulldowns. Stecker, ich glaube solche ähnlichen hatte ich vor langer Zeit sogar schon einmal verbaut, fällt mir damit wieder ein. @ Gerd, Danke für den Hinweis. Der MAX487E hat ESD 15kV Schutz intern drin. Alle mit "E" im Namen. Hatte ich schon ausgetauscht als das Thema war vor paar Tagen. Schaltplan ist nochmal überarbeitet. Sollte jetzt stimmen? :-) Edit: :-) https://www.mikrocontroller.net/articles/RS-485 Eine Frage wäre noch Öletronika, warum nimmst du 130 Ohm AB und nicht die üblichen 120 Ohm? 10 Ohm Differnez sind nicht viel, aber du hast dafür bestimmt einen Grund.
Veit D. schrieb: > Pullups für die genutzen Pins wollte ich mir noch überlegen, ob das > überhaupt notwendig ist. Ich meine, wenn ich daran rumbaue, fährt eh > kein Zug, da kann meinetwegen schalten was will. Oder siehst du das ganz > streng anders? Wenn der Pegel von CMOS-Eingängen irgendwo im undefinierten Bereich zwischen low und high rumhängt, geht der Stromverbrauch der ICs massiv hoch, teilweise bis zur Überhitzung. Eingänge sollten also schon immer im definierten Bereich bleiben solange die Spannungsversorgung aktiv ist. Die Attinys haben aber integrierte Pullups die Du per Software aktivieren kannst. Halt leider nur Pullups, nicht auch alternativ Pulldowns wie das bei moderneren µCs üblich ist. Diese Pullups kannst Du in Software aktivieren. Musst Du halt nur zuverlässig machen. Wenn das nicht praktikabel ist würde ich Pullups und/oder Pulldowns auf der Platine vorsehen (nen kleiner R in 0603 oder so kostet ja nicht viel Platz) und die nur bei Bedarf bestücken. Oder Jumper vorsehen wenn Du das ohne Löten umkonfigurieren möchtest.
Hallo, nette Unterhaltung bringt immer gute Ideen. Software Pullups sind mir bekannt, damit sind die Eingänge definiert. Dann werde ich Pulldowns für Ausgänge vorsehen und bei Bedarf bestücken. Jumper, mal sehen wie groß die Platine wird. Damit bin ich flexibel genug. Auslöten wäre auch kein Drama. Nehme dafür lieber gewöhnliche Bauformen. Von 0,6W Metallw. habe ich ein Sortiment angelegt. Bei den 0603 wüßte ich gar nicht wie ich die halten soll. Wie machst du/ihr das? Nochmal zum Schaltplan. Wenn die Pulldowns vorgesehen sind, wäre erstmal soweit alles i.O.? Also Reihenfolge Kondensator > Supressor > Traco und Eingangswiderstand > ESD > µC Pin. Das mit den hellen LEDs habe ich nun ausprobieren können. Grüne waren leider nicht in der Conradfiliale vorrätig. Das die rote schön leuchtet sollten 0,8mA fließen. Im Vergleich zur gelben, die ist schon mit 0,4mA hell genug. Sind beides Kingbright 250mcd 3mm. Spannungswerte gerundet, Strom wurde auf 0,x00 eingestellt. 180163 ... L-934SRD-E (rot): 1,60V ... 0,5mA 1,61V ... 0,7mA 1,62V ... 0,8mA 180172 ... L-934SYD (gelb): 1,80V ... 0,4mA 1,82V ... 0,5mA Danke für den LED Tipp. Genial.
Wenn ich das recht sehe, dann ist das jetzt ein perfekt durchdesignter RS485 Bus Client!? Den könnte man doch als Schaltplan, Board-File und Artikel in die Artikelsammlung einstellen mit einer kurzen Beschreibung aller Features, die sich durch den Thread hier angesammelt haben?
Hallo, einen ähnlichen Gedanken hatte ich auch. :-) Das Layout ist noch nicht angefangen. Allein schon wegen den Buchsen/Steckern. Beim Layout werden auch noch paar Fallen lauern, nehme ich an. Das Board wird nun auch größer wie ich Anfangs dachte, spielt aber keine Rolle. Ich dachte mir dann auch, na Mensch, da kamen viele gute Inputs, ist eine gute Vorlage für eine generelle Verwendung gewurden. Ein abschließendes Urteil vom Fachmann wollte ich noch abwarten bevor es ans Layout geht. Dann kommt später ein Thread "Layoutcheck erbeten ..." :-)
Hallo, nochmal komplettiert um die Pulldowns zum drüberschauen. Habe extra dafür nochmal das IP4220 Symbol bearbeitet. :-)
Veit D. schrieb: > Nehme dafür lieber gewöhnliche > Bauformen. Von 0,6W Metallw. habe ich ein Sortiment angelegt. Bei den > 0603 wüßte ich gar nicht wie ich die halten soll. Wie machst du/ihr das? 0603 dürfte mittlerweile bei Rs gewöhnlicher sein als THT ;) Einlöten ist bei 0603 einfach: ein Pad verzinnen, Bauteil mit der Pinzette platzieren, mit dem Lötkolben an dem verzinnten Pad festlöten, anderes Pad verlöten. > Nochmal zum Schaltplan. Wenn die Pulldowns vorgesehen sind, wäre erstmal > soweit alles i.O.? Also Reihenfolge Kondensator > Supressor > Traco und > Eingangswiderstand > ESD > µC Pin. Ich bin der Meinung die ESD-Schutzdioden gehören direkt an die Buchse, auch im Layout her so nah wie möglich dort. Denn dort kommt der ESD-Impuls rein und er sollte so schnell wie möglich abgeleitet werden und sich nicht auf den Leiterbahnen im Inneren Deines Geräts ausbreiten können. Außerdem sind ja im µC etc. selbst auch Schutzdioden drin. Die sind halten aber wesentlich weniger aus. Dadurch daß jetzt ein R zwischen ESD-Schutzdiode und µC ist, fließt wesentlich mehr des ESD-Impulses über die ESD-Schutzdiode ab als über die internen Dioden im µC. Das ist genau was du willst. Hier mal eine Application Note wo das für einen USB-Eingang genau so gemacht wird: https://www.silabs.com/documents/public/application-notes/AN0046.pdf Bei dem Traco sieht es nochmal anders aus: da hast Du hinter dem R substantielle Cs. Bis diese Cs soweit aufgeladen sind daß die TVS-Schutzdiode leitet, hast kräftig Energie im System die da nicht hingehört. Also auch hier die TVS-Diode ganz an den Eingang, dann den R und die Cs und den Regler dahinter.
Hi, Super Thread, würde mich auch freuen, wenn das eine Artikelsammlung wird! Wer macht das? Ich kann es nicht... Gruß Rainer
Hallo, > Veit D. schrieb: > mit der richtigen Bus-Vorspannung ist in der Tat ein Problem, stelle ich > gerade fest. Ich hatte das auch nur auf irgendeiner Seite gesehen und > dann übernommen. In den MAXIM Datenblättern gibts gar keine Vorspannung. > Nur die 120 Ohm A-B Terminierung. Auch bei TI nicht. Dabei wird B immer > oben und A immer unten dargestellt. Warum eigentlich? Das verwirrt. Ja, das hat mich früher auch verwirrt und wenn man Geräte verschiedener Hersteller wird das nicht besser. Es scheint keinen Standard (nicht mal einen Quasistandard) für die Bezeichnung der Leitungen zu geben. Mal kann A den Ruhepegel Richtung +Ub haben dann auch wieder mal Richtung Masse. Besser ist es, wenn man die Leitungen (+) und (-) kennzeichnet. Bei Maxim ist es dann offenbar A=(+) ist und B=(-). Du benutzt MAX487 und da kann man es anhand der Doku auch nachvollziehen. https://datasheets.maximintegrated.com/en/ds/MAX1487-MAX491.pdf Schau mal auf Seite 12: Da ist A positiv und B negativ wenn RO = high ist. Auf TTL-Seite ist es aber seit Urzeiten Gesetz, dass High-Pegel=Ruhepegel (logisch 0) ist. Deswegen macht es auch Sinn, dass die BUS-Vorspannung entsprechend eingestellt wird. > https://de.wikipedia.org/wiki/EIA-485 > Hier wird dargestellt das "+" gegen (+) und "-" gegen (-) geschalten > wird. Toll. Im Text steht dann wiederum B wäre "+" und A wäre "-". Wer > soll da noch durchblicken? Ja, die Beichnunge A und B sind offenbar Herstellerabhängig beliebig. > Er schrieb hier im Forum in einem alten Thread auch das A gegen (+) und > B gegen (-) geschalten werden muss. Denn die RS485 ICs haben die > Pinbezeichnung A und B, nicht + oder -. Ehrlich gesagt lese ich nirgends > heraus welcher im Ruhezustand (+) oder (-) Potential hat. Aber gut, ich > werde A und B vertauschen. Vielen Dank für den wichtigen Hinweis. Du kannst es auch prüfen: Wenn du das Richtungssignal auf Senden stellst, wird sich beim MAX-IC Anach oben und B nach unten begeben. > Schutzdioden/Widerstände, Mist doch vertauscht, war mir nicht sicher. In > den USB-ESD Beschreibungen von NXP, TI und Infineon waren nämlich gar > keine Widerstände drin. USB hat noch andere Randbdingungen. Da kann man nicht irgendwelche beliebigen Widerstände rein machen, wegen der Leitungsimpedanzen für HF-Signale. Allerdings werden da zur Impedanzanpassung an die Leiterbahnen meist Widerstände um 15...22 Ohm empfohlen. > Wegen den 240 Ohm. Größer kann ich die nicht machen. Ich weiß ja jetzt > noch nicht wofür ich die Pins verwende. Ich weiß jetzt weder das es > Eingänge noch Ausgänge werden noch was ran kommt. Die 240 Ohm stellen > damit nur erstmal einen Kurzschlussschutz dar. Unter den Umständen ist da ja ok. Da kann man auch 100 Ohm nehmen. > Pullups für die genutzen Pins wollte ich mir noch überlegen, ob das > überhaupt notwendig ist. Ich meine, wenn ich daran rumbaue, fährt eh > kein Zug, da kann meinetwegen schalten was will. Oder siehst du das ganz > streng anders? Es ist deine Elektronik. Wenn die unter bestimmten Umständen (z.B im Resetzustand und Power-On) kurz irgend was undefiniertes macht, dann mußt du wissen, ob das ein Problem ist. > Eine Frage wäre noch Öletronika, warum nimmst du 130 Ohm AB und nicht > die üblichen 120 Ohm? 10 Ohm Differenz sind nicht viel, aber du hast > dafür bestimmt einen Grund. Naja, wie schon geschrieben, ist das alles bei den langsamen Treibern ziemlich egal. Man könnte auch 150 Ohm nehmen und ein bischen Strom sparen. Rein formal hat man bei verdrillten Leitungen eine Impedanz von ca. 120 Ohm. Die Terminierung ergibt sich aber nicht nur durch den Widerstand zwischen den Leitungen A und B sondern auch durch die Widerstände gegen +Ub und Masse, welche über die Stromversorgung quasi (HF-mäßig) kurzgeschlossen sind. -> R_gesamt = 130 Ohm || (1 kOhm + 1 kOhm) ) = 122 Ohm Gruß Öletronika
Hallo Gerd, hmmm, was nun machen. Bin nun hin und her gerissen. Ich habe keine wirkliche Ahnung. Ich möchte aber auch niemanden gegeneinander ausspielen. Ich sitze nur zwischen den Stühlen. Deshalb frage ich nochmal nach. Datenleitung. Erst ESD-Diode dann R? Was hält den Strom für die ESD im Zaum? Wegen TVS. Die Kondensatoren davor drücken doch laut meines Wissens das Spannungslevel runter vom Impuls. Die schlucken doch einen Grossteil vom Puls. Der R begrenzt den Strom generell und den Rest macht dann die TVS. Und weil die TVS nun nicht mehr den ganzen Spannungshieb vom Impuls abgebekommt, wird auch ihre Clamping Voltage nicht mehr ganz so hoch ansteigen. Sollte unter Maximum bleiben. Hallo Öletronika, Danke für die ausführlichen Antworten, man lernt immer wieder dazu.
Veit D. schrieb: > Datenleitung. Erst ESD-Diode dann R? korrekt > Was hält den Strom für die ESD im > Zaum? Die begrenzte Energie des ESD-Impulses. Ist diese zu hoch, stirbt die Schutzdiode (statt dem Controller). > Wegen TVS. Die Kondensatoren davor drücken doch laut meines Wissens das > Spannungslevel runter vom Impuls. Die schlucken doch einen Grossteil vom > Puls. Der R begrenzt den Strom generell und den Rest macht dann die TVS. ESD ist vor allem schnell, da kommt es auf die Induktivität der Bauteile an, die bremst den. Daher sollte auch die TVS-Diode möglichst nah an die Quelle. Dort sollte sie den so schnell wie möglich ableiten. Packst Du die TVS-Diode hinter R und C lässt Du den ESD-Impuls weiter in Dein Gerät rein und er kann dort alleine schon weil er in der Nähe des µCs ist via EM-Feld Ärger machen, z.B. Bits kippen oder den µC resetten. Die TVS-Diode wirft sich in die Bresche, nimmt die Energie auf und R und C dahinter sorgen dafür, daß die empfindlichen Halbleiter so gut wie nix mehr davon abbekommen.
Hallo, Gerd, bist du beruflich Entwickler? ESD µC Pinschutz: Ganz ehrlich, ich habe bedenken das die ESD Dioden unbemerkt kaputt gehen, deswegen wollte ich den Widerstand davor setzen. Wenn die ESD Dioden kaputt gehen sollten bekommt man das doch nicht mit? Ich weiß eben nicht wie lange das die zusätzlichen ESD Dioden mitmachen, wenn angenommen laufend ein ESD Peak vorhanden wäre. Ich kann mir das leider schlecht vorstellen. Ihr habt Erfahrung sammeln können. Traco Schutz: Hier sollten die Kondensatoren den schwachen Impuls schlucken. Hmmm, dann wäre die TVS dahinter eigentlich arbeitslos. Ich weiß auch nicht wie gut die Kondensatoren kurze Spannungsspitzen abhalten. Also TVS doch vor die Elkos. Den Widerstand würde ich zur Strombegrenzung lieber vor der TVS belassen. Wäre das sinnvoll? Habe die Schaltung nochmal überarbeitet. Jetzt müsste der Pinschutz deiner Empfehlung und der vom 3.5. 15:57 Uhr entsprechen.
Veit D. schrieb: > ich habe bedenken das die ESD Dioden unbemerkt kaputt > gehen, deswegen wollte ich den Widerstand davor setzen. Also praktisch die ESD-Diode vor ESD schützen :-) Ich halte da ein paar Schutzmaßnahmen inzwischen für übertrieben. Da sollte man mal kurz zurücktreten und überlegen für welche unwirtliche Marsmission sie eigentlich herhalten soll. Die inzwischen eingebauten Schutzmaßnahmen machen mir den Eindruck als hätten sie schon industrielles Niveau wo dann ein RS485 Client mehrere Hundert Euro kostet, weniger wegen der Hardware, mehr wegen der Verfügbarkeitsgarantie... Man sollte es auf das Niveau eines "guten" kommerziellen Produkts runterbringen. Kann mir nicht vorstellen, dass da soviel eingebaut wird.
Veit D. schrieb: > Gerd, bist du beruflich Entwickler? ja. Aber Hardware ist nur ein Teil meines Jobs. > Ganz ehrlich, ich habe bedenken das die ESD Dioden unbemerkt kaputt > gehen, deswegen wollte ich den Widerstand davor setzen. Wenn die ESD > Dioden kaputt gehen sollten bekommt man das doch nicht mit? Wenn die Dioden kaputtgehen, machen sie in den allermeisten Fällen Dauerkurzschluss. Das merkst Du also. Kurzschluss bei Defekt wird vom Hersteller aber nicht garantiert. Die Fälle bei denen sie Defekt gehen, aber kein Kurzschluss machen, sind meiner Erfahrung nach sehr selten. Ich habe das bisher nur bei extremer Überlast gesehen, da war dann Diode + Leiterbahn komplett verdampft. > Hier sollten die Kondensatoren den schwachen Impuls schlucken. Hmmm, > dann wäre die TVS dahinter eigentlich arbeitslos. Ich weiß auch nicht > wie gut die Kondensatoren kurze Spannungsspitzen abhalten. Also TVS doch > vor die Elkos. Den Widerstand würde ich zur Strombegrenzung lieber vor > der TVS belassen. Wäre das sinnvoll? Du musst Dir halt überlegen was Du primär wovor schützen möchtest. Widerstand plus SMD-Kerko (SMD wegen geringer parasitärer Induktivität) sollte gegen ESD alleine höchstwahrscheinlich schon ausreichen. Gegen Burst und Surge ist es so eine Sache. Da brauchst Du die TVS, die Frage ist nur ob besser vor oder hinter dem Widerstand. Vor dem Widerstand schützt Du den Regler dahinter deutlich besser, aber mit dem Risiko daß die TVS auf Kurzschluss geht wenn sie doch mal etwas zu viel Energie abbekommt. Die wäre dann aber günstiger und einfacher zu Tauschen als der Regler. Hinter dem R passiert der TVS nicht so leicht was, dafür schützt sie aber den Regler nicht so gut. Im Fall einer deutlichen Überlast erwischt es dann die TVS und den Regler statt nur die TVS. Musst Du entscheiden. Aber Conny hat schon auch Recht, das ist ne Modelleisenbahn und keine Reglung für ne Chemiefabrik.
Tut mir leid wenn ich jetzt ein bischen meckere;-) Deine Schaltung hat leider einige Schönheitsfehler: Da der Idle Zustand der RO und DI Anschlüss High ist und aktiv nach Low schalten, sind die beiden RX und TX LEDs dauernd an. Pole die LEDs um und anstatt Masse nimm VCC als LED Referenz. Damit leuchten dann die beiden LEDs nur beim aktiven Zustand. Die Sende LED muß allerdings gegen Masse bleiben so wie es gezeichnet ist. Ohne LEDs empfiehlt sich , einen 100K Widerstand von RO nach Vcc zu legen um zu verhindern, daß RO beim Senden pegelmäßig herum schwebt weil der Ausgang bei RE=High nicht aktiv ist. Das kann unerwünschten Crosstalk und USART Interrupts verursachen und Fehler wie Framing Error oder unerwünschte Zeichen produzieren. Meist empfängt das eigene USART die eigene Sendung durch Crosstalk. Die Sendesteuerung DE sollte man durch einen 10K Widerstand nach Masse absichern, so daß der RS485 Transceiver bei uC Ausfall oder im Reset Zustand nicht den Bus durch ein Dauerzeichen blockiert. Obwohl die Bus Bias Widerstände normalerweise empfehlenswert sind, sollten jene am Besten nur einmal bei den Busteilnehmern vorkommen. Am Besten sieht man die nur beim Master Controller vor und aktiviert sie mit Jumpers. Auch aufpassen, daß nur die am weitesten entfernten Teilnehmer Bus Terminations Widerstände aufweisen. Nach Möglichkeit sollten weit entfernte Busteilnehmer an anderen Versorgungsnetzen galvanisch getrennt sein und nach Möglichkeit die Busverbindung mit einem zusätzlicher Masseverbindung zu versehen, damit sichergestellt wird, den Common Mode Bereich nicht zu verletzen. Es gibt übrigens schon galvanisch getrennte RS485 Transceiver von Maxim die den DC2DC Converter schon mit integriert haben. Nach Möglichkeit sollte man im Übrigen bei niedrigen Baudraten LowSpeed Transceiver wie den MAX483 bevorzugen weil schnelle 10Mb Transceiver nur unnötig stören und auch mehr Strom verbrauchen. Bei 3V Betrieb habe ich übrigens mit dem LTC1480 gute Erfahrungen gemacht.
Hallo, gut, dann setze ich die TVS noch ganz vorn hin als mögliches Opfer. Wobei ich keine Spannungen erwarte was diese killt. Wenn das passiert habe ich bestimmt ganz andere Sorgen. Netzteilseitig oder so. :-) In die 24V Versorgungsleitung kann ich zum Schluss noch eine Sicherung gleich hinter dem Kurzschlussfesten Netzteil vorsehen. Falls eine Schutzdiode "in Kurzschluss" geht. Man kann das bestimmt ewig erweitern, aber spätestens hier ist dann bei mir auch Schluss. Sonst werden die Schutzmaßnahmen womöglich teurer als was eine Platine wert ist. Wenn ich abspecke bin ich fast wieder bei meiner Eingangsschaltung. :-) Ich rechne das mal durch wieviel mich eine Platine mit den aktuellen Schutzmaßnahmen kosten wird. Ich meine das ist reine "Bastelei" für mich und Hobby. Auf der anderen Seite wäre es dennoch Schade wenn so eine mühsam entworfene Platine empfindlich reagiert und kaputt geht. Ich möchte es eben wenn dann richtig machen und verstehen, deshalb die vielen Fragen und Nachfragen. Sonst hätte ich erst gar nicht gefragt. Was ich am Ende mache kann nur ich für mich entscheiden oder jeder andere für sich wer mitliest. Eines kann ich festhalten. Ich habe in dem Thread sehr sehr viel gelernt. Dafür bin ich allen dankbar. Seit alle sehr freundlich.
Hallo Gerhard, auch dir Danke. Ups, das mit der RX/TX LED Falschanzeige werde ich korrigieren. R11 und R12 sind schon drin am µC. Den für Tx werde ich noch einzeichnen. R3...R5 werden nur am Anfang und Ende bestückt. Jumper - mal sehen. Da ich mit großer Wahrscheinlichkeit von RJ45 absehe, habe ich dann genügend dicke Leitungen. Ich erwarte dadurch keine Masseprobleme. Zur Not kann ich immer noch ein Masseband o.ä. um die Anlage ziehen.
Veit D. schrieb: > Hallo Gerhard, > > auch dir Danke. > > Ups, das mit der RX/TX LED Falschanzeige werde ich korrigieren. > R11 und R12 sind schon drin am µC. > Den für Tx werde ich noch einzeichnen. > > R3...R5 werden nur am Anfang und Ende bestückt. > Jumper - mal sehen. Du meintest bestimmt R4/5. > > Da ich mit großer Wahrscheinlichkeit von RJ45 absehe, habe ich dann > genügend dicke Leitungen. Ich erwarte dadurch keine Masseprobleme. Zur > Not kann ich immer noch ein Masseband o.ä. um die Anlage ziehen. Eigentlich sehe ich nicht zu viel verkehrt RJ45 Ethernet Kabel und Stecker zu verwenden. Ethernet Kabel haben ja nahezu die richtige Impedanz und die übrigen Paare kann man ja auch noch für die Stromversorgung der Logikbaugruppen und Anderes heranziehen. Wenn man die Platinen mit jeweils zwei RJ45 Sockel versieht, brauchst Du nur die einzelnen Platinen mit den fertigen Ethernet Kabeln zustammenstecken - und fertig. Es stimmt, daß die Zuverläßigkeit von diesen Steckerverbindungen nicht unbedingt die Beste ist. Wenn es Dir aber nichts ausmacht wenn mal was passieren sollte, den Fehler zu suchen und zu beheben ist nicht viel dagegen einzuwenden. Ist ja nicht eine industrielle Installation. Nur wenn es wirklich zuverläßig sein muß, müßte man andere Masstäbe anlegen. Ich finde, in Deinem Fall wären fertig konfektionierte Kabel schon interessant. Ist nur meine Meinung.
Veit D. schrieb: > Wenn ich abspecke bin ich fast wieder bei meiner Eingangsschaltung. :-) Naja, ganz rausnehmen musst jetzt auch nicht alles. Die Frage ist aber ob es eine ESD Diode und einen Vorwiderstand dafür und ein ... und ein ... braucht. > Ich rechne das mal durch wieviel mich eine Platine mit den aktuellen > Schutzmaßnahmen kosten wird. Ohne jetzt genau nachzurechnen, aber üblicherweise 5-10 Euro für die Bauteile, und 5-20+ Euro für die Platine, je nachdem wo Du sie bestellst oder ob Du sie selber machst. Plus alle Arbeitszeit zur Bestückung, ggf. Platinenätzung usw. Der Teil ist der sehr viel aufwändigere / teurere. > Ich meine das ist reine "Bastelei" für mich > und Hobby. Auf der anderen Seite wäre es dennoch Schade wenn so eine > mühsam entworfene Platine empfindlich reagiert und kaputt geht. Was Du nicht willst ist, dass Dir ständig eine der Platinen ausfällt, wenn Du mehrere im Einsatz hast. So hat mir meine Siebträgermaschine mit den Ein-/Ausschaltstromstössen nach 2 Jahren ein Relais einer Funksteuerung gekillt, das hat mich ein bisschen geärgert. Also nächstes Mal einen Snubber einbauen. Aber nach 2 Jahren ist das ja sogar noch erträglich. Verkaufsfähiges Produkt wäre es nicht, braucht es aber nicht sein. Wollte die Schaltung eh mal in SMD neu machen, weiss jetzt auch einiges mehr als damals ;-) Dass eine Platine dagegen nicht 30 Jahre, Sturm, Hagel und Erdbeben gleichzeitig überlebt, das sollte ok sein. Heisst also alle 2-3 Jahre aus welchen Gründen auch immer mal einen neue Platine spendieren ist in Ordnung. Mach am besten einfach gleich 2 mehr, wenn Du schon dabei bist :-)
Ich glaube man sieht die potenzielle Ausfallsgefahr etwas zu übertrieben. Ich habe in den letzten 18 jahren viele RS485 Systeme in der Firma gebaut und im Betrieb. Mit den üblichen Schutzmaßnahmen sind ausser mit SN75176 bestückten Transceivern nur 1-2 wegen Transceiver Schäden ausgefallen. Die SN75176 sind allerdings viel empfindlicher gegen Überlastung und Missbrauch und zeigten relativ hohe Ausfallsraten. Die MAX483 haben sich als sehr zuverläßig in der Praxis bewiesen. In meiner Wetterstation wo mindestens 6 RS485 Transceiver in Betrieb sind und potenzieller Blitzgefahr ausgesetzt sind, habe ich auch noch keine Ausfälle erleben müssen. Ich bin der Ansicht, solange man die Busverbindungen mit MOV/TVS beschützt und alle anderen üblichen Vorsichtsmaßnahmen beachtet ist die Gefahr normalerweise relativ gering.
Falls Du Dir die Bordherstellung ersparen willst, möchte ich ganz unverschämt auf etwas von mir hinweisen. Ich arbeit privat sehr gene mit Arduino Pro-Mini Bords. Kürzlich wollte ich auch RS485 mit Pro-Minis machen und habe die Arduino Core Serial Library für RS485 modifiziert. Mit einer Chinesischen RS485 Interface Bord kann man damit sehr billig eine RS485 Node bauen. Obwohl ich noch im Test Stadium bin, funktioniert diese Anordnung bis jetzt einwandfrei. Die Informationen und Dateien findest Du auf Github falls es Dich interessiert und ist hier im Forum im Projekte Thread vorhanden. Wie gesagt, chinesische Pro-Mini Clones und die RS485 Transceiver Bords sind spottbillig und haben sich zumindest bei mir als zuverläßig erwiesen. Ich weiß man kritisiert das Zeug gerne. Ich prtsönlich machte bis jetzt nur gute Erfahrungen damit. Allerdings, wenn Du Dir gerne Deine eigenen Platinen entwirfst und herstellen willst, dann gehe Deinen eigenen Weg. Auch müßte man bei den Chinrsischen Bords noch etwas Schutz einbauen.
Hallo, ich wiederhole gern noch mal meine Bedenken gegenüber RJ45. Es geht hier sicher nicht um industriemäßige Anforderungen in "Blitz und Hagel", aber es geht um eine kleine Modelleisenbahnanlage mit ambitionierter Hardware. Wenn ich da so eine potentielle Fehlerquelle wie RJ45-Verbinder ohne großen Aufwand (von vornherein) eliminieren kann, dann mach ichs! Bin selbst aktiver Eisenbahner und kann aus Erfahrung sagen, dass man bei einem komplizierteren Fehler höchst dankbar ist über jede Verbindung, die jenseits aller Verdächtigen ist! Dazu gehört eindeutig eine verschraubte Sub-D-Verbindung. Meine letzte Anlage hatte etwa 150 Schraubklemmen auf 15mm Tragschiene und es hatte sich herausgestellt, dass diese Schraubklemmen gut wöchentlich! nachgezogen werden mußten. Heute würde ich das natürlich anders machen, aber man unterschätz eben leicht die Betriebsbedingungen! Gruß Rainer
Rainer V. schrieb: > Hallo, ich wiederhole gern noch mal meine Bedenken gegenüber RJ45... Jetzt mußte ich schon ein bischen schmunzeln;-) Ich teile Deine Bedenken natürlich. Großes Vertrauen habe ich zu den RJ Verbindern selber auch nicht wirklich. Auf der anderen Seite unterstellst Du der ganzen Welt wie unzuverläßig diese Verbindungsmethode ist und sich jeder darauf verläßt. Das ganze Internet, Millionen von Servern und Routern, alles ist mit RJ Verbindern zusammengeschaltet. Also ganz so schlimm kann es damit letzten Endes auch nicht sein, sonst würde das Zeugs nicht so zuverläßig Tag für Tag funktionieren. Ich kann mich nicht einmal erinnern, jemals ein Problem damit gehabt zu haben. Nur mit Telephon RJ11/12 gab es ab und zu Probleme. Aber diese erleben auch viel mehr mechanische Beanspruchung. Abgesehen davon, könnte man mit Diagnostik Verfahren wegen der Addressierungsnotwendigkeit fehlerhafte Busteilnehmer leicht aufspüren. Ich sehe das eher locker. Aus Bequemlichkeit und Zeitersparniss sind die Ethernet Verbinder trotzdem recht attraktiv. Elektrisch passt die Kabelimpedanz auch für RS485. Bei den kurzen Längen spielt nicht einmal das überhaupt eine große Rolle. Ich persönlich hätte kein Bedenken das kleine Risiko auf mich zu nehmen, ist ja Hobby. Man muß halt auch Qualitätsprodukte verwenden. Die RJ45 Verbinder gibt es ja auch in unterschiedlicher Qualität. Nur meine Meinung. P.S. OK. Ich werde Euch dann nicht mehr traktieren und den Thread will ich auch nicht kapern...
Gerhard O. schrieb: > Auf der anderen Seite unterstellst Du der ganzen Welt wie unzuverläßig > diese Verbindungsmethode ist und sich jeder darauf verläßt. Hallo, du hast recht! Aber es geht um die Anwendung. In einem Serverschrank o.Ä. werden die Lan-Kabel aufgelegt und gut. Alles andere macht der Admin per Software. Wenn der TO das auch so machen kann, dann kann er ruhig RJ45 nehmen, wenn er aber herumstecken muß und ändern muß, bis sein System läuft, dann ist die Verbindung eben nicht die beste Wahl. Der To hatte ja auch schon angedeutet, dass er von RJ45 weg will, wenn er es auch nicht begründet hatte. Ich halte das auf jeden Fall für eine richtige Entscheidung! In einem auch noch so simplen System mit wackelnden Steckern Ärger zu bekommen, ist fast das Schlimmste, was passieren kann. Also... Gruß Rainer
Rainer V. schrieb: > Alles andere > macht der Admin per Software. Wenn der TO das auch so machen kann, dann > kann er ruhig RJ45 nehmen, wenn er aber herumstecken muß und ändern muß, Deswegen ist ja auch beim RS485 Betrieb die Fehlersuche wegen der Addressierung jedes Moduls so leicht möglich. Der Steuercomputer kann ja bei Kommunikations Schwierigkeiten das ausgefallene Modul sofort identifizieren. Im Falle von Serie gesteckten Modulen kann man den Fehler auch isolieren weil dann die restlichen Module nicht mehr ansprechbar sind. Ist also nicht gleich der Nadel im Heuhaufen. Trotzdem, in Anbetracht all Eurer Erfahrungen und fundierten Einwände und begründeten Ablehnung gegen RJ45 will ich dafür auch nicht länger plädieren und beuge mich der Mehrheit;-) Persönlich hätte ich wegen der leichten Fehlereingrenzung eigentlich kaum Bedenken gehabt. Eine periodische Funktionsprüfung ist software technisch auch kaum ein Problem. Man hätte sich halt viel Zeit mit Kabel konfektionieren erspart. Da fällt mir noch ein, man könnte auch 10 drähtige Flachbandkabel als Modulverbindungstechnik benutzen und mit 5x2 IDC Wannenstecker und Buchsen arbeiten. Bei den kurzen Entfernungen dürfte das störungsfrei funktionieren. Man bringt überall dort einen Stecker dran wo ein Modul installiert ist. Wenn man später noch ein unvorhergesehenes Modul hinzufügen möchte ist es leicht möglich. Wenn der Stromverbrauch für die uC der Module niedrig ist, kann man die restlichen freien Drähte für die Stromversorgung mitbenutzen. Bei 12V-24V macht etwas Spannungsabfall nicht zu viel aus. Grüße, Gerhard
Hallo, >>> R3...R5 werden nur am Anfang und Ende bestückt. >> Jumper - mal sehen. > Du meintest bestimmt R4/5. Nein, ich meine wirklich R3, R4 und R5. Alle 3 gehören nur an den Anfang und Ende des gesamten seriellen Busses. Die "kleinen Arduinos" o.ä. nützen mir nichts, weil da noch viel außen ran muss. RS485 IC, Schutzschaltung, Klemmleisten usw. Der Resonator müßte auch runter. Zuviel gebastel. Deswegen die eigene Platine speziell mit ATtiny. Der "große Master" ist allerdings ein Arduino Mega 2560. Erste Kostenanalyse ergibt 24,43€ bei Conrad. Die haben alles, außer den ATtiny. Der kostet bei hbe €2,51. Bei Reichelt bekommt man nicht alles, dafür sind manche Teile billiger. Im hbe-shop (farnell privat) habe ich noch nicht alles gefunden. Preise sind nur erstmal Stückpreise für eine Platine. Kostentreiber sind DC-DC Wandler und der MAX487E. Geht aber nicht anders. Man könnte noch den Recom ROF-78E5.0-0.5SMD verwenden. https://www.recom-power.com/pdf/Innoline/ROF-78Exx-0.5.pdf Wird der wirklich nur an den 4 Ecken angelötet? Sieht etwas komisch aus. Das wäre gut, weil der kostet nur €4,07 bei Conrad und €3,48 bei hbe. Ein Traco TSR1-2450 kostet €6,88 bei Conrad und €6,40 bei Reichelt und €5,29 bei hbe.
Veit D. schrieb: > Erste Kostenanalyse ergibt 24,43€ bei Conrad. Die haben alles, außer den > ATtiny. Der kostet bei hbe €2,51. Bei Reichelt bekommt man nicht alles, > dafür sind manche Teile billiger. Im hbe-shop (farnell privat) habe ich > noch nicht alles gefunden. Preise sind nur erstmal Stückpreise für eine > Platine. Conrad ist eine Apotheke, das bekommst Du anderswo für die Hälfte und weniger. Kauf lieber bei 2-3 und spare. Oder bestelle es gleich bei Mouser, Farnell, Digikey, die haben zwar hohe Versandkosten oder tlw. Mindestauftragswert von 70-100 Euro. Aber wenn Du mehrere von den Dingern machst und noch etwas Bauteilevorrat bestellst, dann kommst Du hier locker auf 100-150 Euro.
http://de.farnell.com/recom-power/rof-78e5-0-0-5smd-r/dc-dc-converter-2-5w-5v-0-5a/dp/2459240 3 Euro. -25% zu Conrad. Bei 10 Stück ist der Unterschied bald 10 Euro.
Hallo, deswegen hatte ich geschrieben, Preise nur erstmal für eine Platine gültig, für den groben Überblick. Farnell nützt mir nichts, nur für die Suche, danach im hbe-shop. Bei Mouser und Digikey kommt noch Zoll drauf usw. das wird gern vergessen beim Preisvergleich.
Veit D. schrieb: > Nein, ich meine wirklich R3, R4 und R5. Alle 3 gehören nur an den Anfang > und Ende des gesamten seriellen Busses. Das sehe ich nicht ganz so. R3 und R5 braucht man nur (einmal) beim Controller anzubringen. R4 120 Ohm Bus Terminator am Controller und am weitest entfernten Busteilnehmer. Wenn ein Busteilnehmer vom Bus abgehängt wird, üben R4/5 am abgehängten Teilnehmer keinen Einfluß mehr aus und die verbleibenden R4/5 Widerstandswerte sind dann zu hoch. Schaden tun natürlich doppelt vorhandene R4/5 natürlich nicht. Der Nachteil dieser Bus Bias Widerstände ist, den Bus unnötig zu belasten und die theoretisch mögliche Anzahl der Busteilnehmer zu verringern. Abgesehen davon sollte man heutzutage modernere RS485 Transceiver verwenden die Bus Biasing nicht mehr benötigen. Siehe auch hier: http://www.ti.com/lit/an/slyt514/slyt514.pdf http://www.ti.com/lit/an/snla031/snla031.pdf
Was mich auf jeden Fall stören würde: 5 X Spannung am K3 0 X Masse... Sollte da mal was erweitert, oder aktiv angepasst werden, so wäre es nicht schlecht eine Schippe voll Erde zu haben.
Hallo Leute, Kostenanalyse bei einem Homeprojekt??? Man, meine letzte (Märklin)-Anlage hatte 12qm und ich hatte anderes zu tun, als Kostenanalysen zu machen. Und diese unsere Anlage war noch analog - dem Vater gern geschuldet. Wo sind wir hier??? Und dann macht sich der TO Gedanken über RS422 oä....also wirklich. Gruß Rainer
Rainer V. schrieb: > Hallo Leute, Kostenanalyse bei einem Homeprojekt??? Du kannst doch jeden Tag im Forum "Ausbildung zum Behuf" lesen, wie arm gerade Ingenieure oder Techniker dran sind. Da muß der Einsatz jedes Abblockkondensator sorgfältig abgewogen werden und selbst kalte Lötstellen werden riskiert, um den Energieumsatz des Lötkolbens niedrig zu halten. SCNR
Gerhard O. schrieb: > Deswegen ist ja auch beim RS485 Betrieb die Fehlersuche wegen der > Addressierung jedes Moduls so leicht möglich. Der Steuercomputer kann ja > bei Kommunikations Schwierigkeiten das ausgefallene Modul sofort > identifizieren. Na ja, du hast offensichtlich noch nicht in einem realen Netzwerk gearbeitet! Sobald 2 Fehler gleichzeitig auftauchen, ist alles Gerede futsch! Habe oft genug in meiner aktiven Zeit in sogenannten "Intranets" rumhampeln dürfen. Erstes Problem, an allen (fast) Lan-Steckern waren die Rastnasen abgebrochen, kriegt man hin, wenn man das als potentielle Fehlerquelle ausgemacht hat! :-) 2tes Problem, jeder beteiligte Rechner erlaubt sich ab und an, die Würfel neu zu werfen. Und das gilt auch für angeschlossene Controller. Man steht oft richtig im Regen!! Und wenn ich dann auch noch die Steckverbindungen bezweifeln darf... Prost und bis dahin Gruß Rainer...
Rainer V. schrieb: > Gerhard O. schrieb: >> Deswegen ist ja auch beim RS485 Betrieb die Fehlersuche wegen der >> Addressierung jedes Moduls so leicht möglich. Der Steuercomputer kann ja >> bei Kommunikations Schwierigkeiten das ausgefallene Modul sofort >> identifizieren. > > Na ja, du hast offensichtlich noch nicht in einem realen Netzwerk > gearbeitet! Sobald 2 Fehler gleichzeitig auftauchen, ist alles Gerede > futsch! > Habe oft genug in meiner aktiven Zeit in sogenannten "Intranets" > rumhampeln dürfen. Erstes Problem, an allen (fast) Lan-Steckern waren > die Rastnasen abgebrochen, kriegt man hin, wenn man das als potentielle > Fehlerquelle ausgemacht hat! :-) 2tes Problem, jeder beteiligte Rechner > erlaubt sich ab und an, die Würfel neu zu werfen. Und das gilt auch für > angeschlossene Controller. Man steht oft richtig im Regen!! Und wenn ich > dann auch noch die Steckverbindungen bezweifeln darf... > Prost und bis dahin > Gruß Rainer... Naja, da kann ich nicht wirklich mitreden da es mir bis jezt noch glimpflich ergangen ist. Da ich normalerweise meine LAN Installation sorgfaeltig erstelle und aufpasse hatte ich bis jetzt in ueber 20 Jahre noch keine Verbinder Ausfaelle. Ich bin allerdings der Ansicht, dass man alle LAN Stecker einmal jaehrlich herausziehen sollte und wieder einstecken damit etwaige Oxyde durch Kontaktabschliff entfernt werden koennen. Ich mache das allerdings selber auch nicht. LAN Stecker mit gebrochenen Rastnasen ersetze ich grundsätzlich sofort. Solche Stecker fragen direkt nach Aerger;-) In Bezug auf RS485 Fehlersuche fand ich das bis jetzt immer ein Kinderspiel. Wenn man die Topologie kennt gibt es da glücklicherweise keine große Probleme. In der Firma verwenden wir viel RS485. Allerdings sind die Busteilnehmer immer relativ nahe beieinander und wir hatten bis jetzt noch kaum Ausfälle. Ach in Systemen die schon über 16 Jahre in Betrieb sind. Nur SN75176 machten sich ab und zu durch ungerufene sporadische Ausfälle eher unangenehm bemerkbar. Die fielen ab und zu trotz ESD Vorkehrungen ohne erkenntliche Ursachen aus. Die MAX und LTC Bausteine sind uns noch nie ausgefallen. Deinem Kommentar kann ich entnehmen, daß Du in Deiner Berufspraxis scheinbar schon Pferde kotzen gesehen hast;-)
Alter Meister schrieb: > Du kannst doch jeden Tag im Forum "Ausbildung zum Behuf" lesen, wie arm > gerade Ingenieure oder Techniker dran sind. Da muß der Einsatz jedes > Abblockkondensator sorgfältig abgewogen werden und selbst kalte > Lötstellen werden riskiert, um den Energieumsatz des Lötkolbens niedrig > zu halten. Hi, als Gast bist du ja fein raus...wenn Techniker oder gar Ingenieure arm dran sind, dann bedaure lieber die, die Arm ab...duck und weg Rainer
Rainer V. schrieb: > Alter Meister schrieb: >> Du kannst doch jeden Tag im Forum "Ausbildung zum Behuf" lesen, wie arm >> gerade Ingenieure oder Techniker dran sind. Da muß der Einsatz jedes >> Abblockkondensator sorgfältig abgewogen werden und selbst kalte >> Lötstellen werden riskiert, um den Energieumsatz des Lötkolbens niedrig >> zu halten. Und jetzt speziell dazu noch als Aufreger... Ich bezweifle einfach, dass die meisten Menschen, die hier mit lesen und was lernen wollen oder einen Tip suchen, Menschen sind, die in der Entwicklung stehen und bis aufs Messer einen 0402 SMD-Widerstand gegen einen 0603 verteidigen müssen. Mir kommen die Tränen...schreib in der Sesamstraße... Gruß Rainer
Gerhard O. schrieb: > Deinem Kommentar kann ich entnehmen, daß Du in Deiner Berufspraxis > scheinbar schon Pferde kotzen gesehen hast;-) Hi Gerhard, ja natürlich kotzen die Pferde ...und nicht zu knapp. Und besonders gern in Japan oder sonstwo, jenseits der Tabakgrenze; wenn du in 100 km Umkreis zu deinem Standort keinen "Conrad" greifbar hast, dann bist du relativ verloren. Und wenn du dann heim kommst und den Kollegen an die Kehle gehst...Ich übertreibe natürlich, aber wenn es "zu Hause" wenigstens funktioniert hat.. Aber wir reden hier vom Basteln!!! Im Wohnzimmer... Gruß Rainer
Rainer V. schrieb: > wenn du > in 100 km Umkreis zu deinem Standort keinen "Conrad" greifbar hast... Der ist mindestens 9000km von mir weg;-) Da bleibt nur DK oder Mouser. Rainer V. schrieb: > Gerhard O. schrieb: >> Deinem Kommentar kann ich entnehmen, daß Du in Deiner Berufspraxis >> scheinbar schon Pferde kotzen gesehen hast;-) > > Hi Gerhard, ja natürlich kotzen die Pferde ...und nicht zu knapp. Und > besonders gern in Japan oder sonstwo, jenseits der Tabakgrenze; wenn du > in 100 km Umkreis zu deinem Standort keinen "Conrad" greifbar hast, dann > bist du relativ verloren. Und wenn du dann heim kommst und den Kollegen > an die Kehle gehst...Ich übertreibe natürlich, aber wenn es "zu Hause" > wenigstens funktioniert hat.. > Aber wir reden hier vom Basteln!!! Im Wohnzimmer... > Gruß Rainer "...Und besonders gern in Japan oder sonstwo, jenseits der Tabakgrenze;..." - Wie soll ich das verstehen? das hört sich nicht gerade angenehm an. Da arbeite ich lieber im Labor. Ja, die "Feldleute" machen bestimmt viel mit. Viele Forenteilnehmer betreiben Elektronik nur als Hobby und da gelten andere Maßstäbe wie in der Industrie. Natürlich empfiehlt sich erprobte Industrie Erfahrungen auch zu Hause anzuwenden. Schlamperei und Knauserei rächt sich meist spätestens wenn es Schwierigkeiten gibt um dann später das Lehrgeld dreifach bezahlen zu müssen. Was auch oft vergessen wird ist vollständige und genaue Dokumentation von HW und SW. Nach Jahren bei der Fehlersuche erinnern sich die meisten nicht mehr an die Einzelheiten. Speziell bei aufwendigen komplizierten Verdrahtungen macht sich saubere Doku doppelt bezahlt.
Hallo, > Veit D. schrieb: > hmmm, was nun machen. Bin nun hin und her gerissen. Ich habe keine > wirkliche Ahnung. Ich möchte aber auch niemanden gegeneinander > ausspielen. Ich sitze nur zwischen den Stühlen. Es gibt da eigentlich kein universelles Kochrezept. Je nachdem, was man für Störungen erwartet und welche Fehlerfälle man bevorzugt abfangen will, kann es mal so und mmal anders sinnvoll sein. > Deshalb frage ich nochmal nach. > Datenleitung. Erst ESD-Diode dann R? Was hält den Strom für die ESD im > Zaum? Das kommt auf die zu erwartende Störung an und die Größe der Schuztdiode und die Größe und den Wert des Widerstandes. Wenn man Dateneingänge hat, sind diese besonders gegen ESD empfindlich. Dafür braucht man kaum Strom und kann hochohmig arbeiten. Da nutze ich als Schutzbeschaltung gerne diese Kombination aus Vorwiderständen mit z.B. 10k und dahinter BAS40-04, wie oben im Anhang. Zur Erklärung: Links ist der Eingang, rechts der uC-Port. Die BAS sind billig, halten aber keine hohen Impulsströme aus. Da sind die hochohmigen Widerstände genau richig Aber bei dir sind überall auch 24V DC im Spiel. Wenn man da mal versehentlich eine Leitung falsch anklemmt oder auch nur mal versehentich streift, ist der uC-Port gestorben, außer man hat eine solche Beschaltung. Die hält kurzzeitig locker bis ca. 100V aus, wenn die Widerstände nicht zu klein sind (also z.B. mind. 1206). Dann geht aber nicht der uC-Port kaputt und auch nicht die Diode, sondern eher der Vorwiderstand. Bei Ausgängen sieht es logisch anders aus. Da kann man nicht 10k in Reihe schalten. Dann kommt es drauf an, was man eher akzeptiert. Also lieber einen defekten Widerstand oder einen defekten uC-Port. Ausgänge sind aber gegen ESD eh robuster und wenn man wie empfohlen noch einen robusten-Bipolar-Treibertransitor davor setzt, ist ESD kein Thema mehr. Diese kann man auch gegen diverse Störungen und Falschpolung schützen. Gegen Kurzschluss gegen 24V z.B. indem man den Treiber mit Strombegrenzung und thermischer Sicherung kombiniert. > Wegen TVS. Die Kondensatoren davor drücken doch laut meines Wissens das > Spannungslevel runter vom Impuls. Die schlucken doch einen Grossteil vom > Puls. Der R begrenzt den Strom generell und den Rest macht dann die TVS. Hier ist auch die Belastbarkeit der einzelnen BE zu berücksichtigen. Nutzt man eher kleine TSV-Dioden, dann kann ein Vorwiderstand die Situation verbessern. Hat man eh richtig dicke Suppressordioden (z.V. SMCJxx (Pulsleistung bis 1500W) SMDJxx (Pulsleistung bis 3000W), dann wird dieses ein vielfaches von eher kleinen SMD-Widerständen aushalten. Da wären also Vorwiderstände eher sinnlos. http://www.vishay.com/docs/88394/smcj50a.pdf > Und weil die TVS nun nicht mehr den ganzen Spannungshieb vom Impuls > abgebekommt, wird auch ihre Clamping Voltage nicht mehr ganz so hoch > ansteigen. Sollte unter Maximum bleiben. Wie gesagt, nur ein einzelnes BE zu betrachten bringt wenig Erkenntnis. Bei Stromversorgung hat man oft noch eher das Problem hoher Störenergien. Je nach Störumfeld muß man da überlegen, was wichtiger ist. - Schutz gegen Falschpolung - Schutz gegen Fremdspannungen (z.B. 24V an 12V oder 5V-Eingang. - Schutz gegen Blitzschlag hat man eine kurze Zuleitung aus einer definierten Stromversorgung, dann ist es eher sinvoll, zuerst eine Verpolschutzdiode, dahinter in Reihe einen Polyswitch und erst danach eine leistungsfähige Suppressordiode zu setzen. Bei Falschpolung einer überhöhten Fremdspannung (z.B. 24V an 5V-Eingang) sperrt entweder die Verpolschutzdiode oder die Suppresordiode leitet den Kurzschlussstrom über den Polyswitch ab, bis dieser rel. schnell sperrt. Im Anhang findest du auch eine RS485-Schaltung, die auch eine versehentliche Belegung mit 24V toleriert. Das kann in Praxis schnell man passieren, weil an benachbarten Klemen 24V anliegen. Wenn genügend Strom fließt, dann sperrt mind. ein Polyswitch durch den Überstrom. Die Schutzdiode mass das nur kurz aushalten. Die kann man aber mit Pulsströmen bis an 100A nicht mal eben zerstören. Bei einer entfernten Stromversorgung mit langen Zuleitungen aus unbekannter Quelle käme man mit diese Anordnung aber nicht durch eine EMV-Prüfung, weil dann mit erhöhten Pulsspannungen bis 2,5kV geprüft wird. Da brennt die Verpolschutzdiode ab und er Polyswitch schlägt durch. Da muß mind. eine SMCJxx direkt an den Eingang und diese muß auch noch so layoutet werden, dass sie Wärme gut abgeben kann. Die Störungen erwärmen die Diode dann nämlich schlagartig auf über 100°C und bei der mehrfach vorgeschriebenen Wiederholung der Belastung lötet sich die Diode unter Umständen spätestens beim 3...4 Störimpuls selber aus. Bei dauerhafter Überspannung hat man dann aber leider keinen Schutz mehr gegen die thermische Überlast an der Diode. Gruß Öletronika
Veit D. schrieb: > Kostentreiber sind DC-DC Wandler und der MAX487E. Geht aber nicht > anders. Wenn Dir 30V max. Input ausreichen: Schau Dir als Alternative zu dem Traco mal den MCP16311 an: http://www.mouser.de/ProductDetail/Microchip-Technology/MCP16311T-E-MS 1,36€ brutto bei 10 Stück. Dazu eine L-1616FPS 15µ: https://www.reichelt.de/index.html?ARTICLE=138623 0,33€ brutto Und noch je 20µF an Ein- und Ausgang. Den MCP16311 nehme ich sehr gerne für sowas, vor allem gefällt mir die vergleichsweise hohe Effizienz bei niedriger Last (wenige mA).
Hallo, jetzt verstehe ich wieder mehr. Vielen Dank für die weitere Erklärung. Ich werde nochmal überlegen. Aktuell bin ich mit dem Preisvergleich beschäftigt. Bin noch lange nicht fertig. Aber bei den Mengen für 30 Platinen geht das nicht unter 500,- ab. Ich werde jedoch statt des Traco den oben erwähnten Recom SMD Schaltregler nehmen. Der Traco kostet mich 4,99 bei hbe. Der Recom SMD 3,24. Macht schon einen Unterschied von 149,70 zu 97,20 €uro für den Recom SMD. Zudem der Recom SMD auch eine Vin von 36V verträgt wie der Traco. Einen Schaltregler selbst bauen möchte ich nicht. Habe ich keine Ahnung von. Ein Fehler und das Ding macht nicht was es soll. Ich bin ehrlich gesagt mit dem jetzt schon genug beschäftigt. Mehr Fehlerquellen möchte ich nicht einbauen. Ich danke dir dennoch für den Tipp. Bitte nicht falsch verstehen. Kann jemand anders oder ich später vielleicht noch gebrauchen. Nicht traurig sein. Was ich mir jedoch aktuell überlege, weil ich keine RJ45 mehr verwenden möchte, dass ich statt 24V auf 15V oder gar auf 12V runtergehe. Zudem mir die 24V für die Anlage nichts weiter nutzen würde. Auf die 24V kam ich, weil ich ein 24V NT daliegen habe und eben wegen den erst angedachten RJ45. 12V für die Schienenversorgung sind sowieso extra, wegen PWM.
Hallo, noch eine Frage zur Datenleitung und Spannungsversorgung. War ganz am Anfang mal Thema, hab das nochmal durchgelesen. Also ich ziehe mit 2 verdrillten Adern den Bus von vorn bis hinten durch. Die Spannungsversorgung kann ich davon unabhängig ziehen. Am besten Sternförmig "hin zu allen Ecken". Ich muss die Spannungsversorgung nicht mit dem Bus mitziehen, wegen Masseproblemen? Weil dann könnte ich für alles 2 adrigen Klingeldraht verwenden. Wäre Kostengünstig.
Lieber Bastelfreund, nachdem du dir nun lang und breit einen RS422-Bus hast erklären lassen, willst du nun letztendlich die Anlagenverkabelung mit Klingeldraht machen??!! Ich vermute jetzt mal, dass du dazu die vorhandenen Lan-Kabel aufschneidest.... Sorry...aber viel Erfolg so oder so! Gruß Rainer
Hallo, warum so provokant? Du stellst vollkommen falsche Behauptungen auf basierend auf falschen Vermutungen. Ich weiß nicht was das soll. Klingeldraht ist ein verdrilltes Adernpaar und diese gibts in verschiedenen Querschnitten.
sorry, Klingeldraht hat mich irritiert. Wünsche dir viel Spass mit der Anlage! Gruß Rainer
Hallo, wenn das nur ein Missverständnis war ist alles gut. :-) Aktuell bin ich noch am überlegen ob ich die vorgeschlagenen Treiber für Ausgänge mit auf die Platine mache, was wiederrum Platz kostet und womöglich hier und da ungenutzt bleibt. Oder ob ich das seitlich steckbar auslagere auf eine extra Platine. Dafür gibts noch viele Varianten wie ich das am dümmsten machen kann. Dabei kann mir jedoch niemand helfen. Das muss ich für mich und mit mir selbst ausmachen.
Hallo, so Leute, bin nun bei den WAGO Federleisten fündig gewurden, ist alles steckbar und bezahlbar. Bsp. picoMax 3.5 2091-1104 / 2091-1404 Schaltplan nochmal umgebaut. Die Idee mit den Ausgangstransistoren habe aufgenommen und durch bessere Mosfets ersetzt. Die ULN sind einfach zu alt. Selbst dessen Mosfetkollege ist nicht besser, haben alle zuviel Spannungsverlust. Jumper habe ich nun doch verwendet zum konfigurieren ob Eingang oder Ausgang. Wenn alles auf eine 10x10cm Platine passt wäre ich schon zufrieden. Auf Grund der besseren Steckkontakte speise ich alles mit 12V statt 24V. Diese 12V kann ich dann gleich noch für andere Dinge verwenden. Damit einhergehend kann die TVS Diode besser gewählt werden um den Spannungswandler richtig zu schützen. Wenn keine groben Schnitzer enthalten sind, würde ich mich ans Layout machen. Zur Spannungsversorgung und Bus muss ich nochmal fragen. Wenn ich hier und da örtlich mal größere Lasten schalten muss, sollte und wollte ich mir ja die Spannungsversorgung extra ranziehen. Bekomme ich da wirklich keine Masseschleifen o.ä. Probleme wenn die durchgeschliffene Masse mit der dann eher sternförmigen Masse "kollidiert".
D8 würde ich als "Bauteil mit geringer Lebensdauer" bezeichnen.
Carl D. schrieb: > D8 würde ich als "Bauteil mit geringer Lebensdauer" bezeichnen. jo, dem wird etwas warm... Die Pullups wie z.B. R22 sind mit 10K genauso groß wie die Eingangsschutzwiderstände wie z.B. R14. Das ist gar keine gute Idee, denn wenn der Eingang low ist, hast Du einen Spannungsteiler der den Eingang am IC auf 0,5*Vcc setzt. Und das ist im undefinierten Bereich. Die Pullups müssen wesentlich hochohmiger als der Eingangsschutz sein. Setz den Eingangsschutz z.B. auf 1K. Das ist immer noch mehr als genug, Du hast ja noch die ESD-Schutzdioden dahinter. Und dann geh mit den Pullups auf z.B. 47K hoch. Dann passt das.
Hallo, upps, mit D8 ist wirklich etwas schief gelaufen. D7 und D8 sollten gleich sein. Ich hatte was am Schaltbild geändert, soviel weiß ich noch, kann ich korrigieren. Danke für den Hinweis. Edit: Das mit dem Spannungsteiler habe ich mir auch nochmal durch den Kopf gehen lassen und mir nochmal die Eingangsbeschaltung von Öletronika angeschaut und dessen "Spannungsverlauf". Es gibt bei ihm keinen Spannungsteilereffekt. Deshalb habe ich die Reihenfolge bei mir geändert. Darauf hatte ich nicht geachtet. Jetzt sollte alles rund sein.
Wenn schon, dann kommen R30-37 an die Gates der fFETs.
Hallo, warum? Der eigentliche Pulldown beträgt hiermit 10k + 270 Ohm. Drehe ich das rum, habe ich einen Spannungsteiler. Es würden 0,14V am Gate fehlen. Das halte ich für beachtlich und wichtiger.
Basis-/Gatewiderstände sollen verhindern das Transistoren sicher sperren falls die Zuleitung in der Luft hängt (Reset usw.) In diesem Fall ist es eh wurscht wegen der kleinen Gatewiderständen. Der "pulldown" ist dann eben 10,17k groß. Wenn 0,14V weniger am Gate aber schon für die Funktion entscheidend sein sollen, dann würde ich das als bedenklich empfinden. Ist es ein logik level FET?
Hallo, meine Rede. :-) Und ja es sind Logic Level Mosfets. Wenn man die Qual der Wahl hat. Ich habe die Anordnung so gewählt, weil ich die höhere Spannung am Gate für wichtiger halte wie den nackten Pulldown noch näher ans Gate zu bringen. Es werden keine Ströme in Größenordnungen im MHz Bereich geschalten. :-)
Beitrag #5045576 wurde von einem Moderator gelöscht.
Hallo, mitten im layouten fiel mir ein, paar optische Anzeigen wären ganz nett, da es der Platz auf der Platine doch noch hergibt. Für die Ausgänge sollte das so stimmen. Alles parallel, alles bekommt volle 5V vom µC Pin zum schalten. Und wenn Low anliegt kann das Gate sicher über den "echten" Pulldown R46 an den LEDs vorbei entladen werden. Bzw. bei Nichtbenutzung sicher auf Masse gehalten werden. Nur oben bei den Eingängen bin ich mir nicht ganz sicher. Wie gezeichnet sollte das eigentlich auch stimmen. Wenn der Eingang Low Signal hat, liegen LEDs und Längswiderstand auch hier parallel, alle sehen sicher das 0V Signal. Wenn ich den 1k Längswiderstand zwischen ESD und LED setze, dann hätte ich laut meiner Überlegung wieder einen unerwünschten Spannungsteiler. Sind meine Überlegungen richtig? Oder müssen auch hier noch zusätzliche 10k Pullups parallel zu den LEDs? Welche zusätzlich zu den µC internen Pullups wären.
Hallo, muss nochmal was fragen. Warum benötigen die ISP Pins keinen ESD Schutz?. Die Pins liegen frei und der Programmer wird an- und abgesteckt. Mein AVR mkII hat zwar selbst ESD Schutz laut Beschreibung, aber der µC nicht. Habe mir mal paar µC Schaltpläne im Netz angeschaut. Bei allen fehlt der ESD Schutz an den ISP Pins.
Hallo, ich möchte nochmal fragen ob ich R22, den am Eingang, weglassen kann? Bin mir z.Z. irgendwie unsicher. Der war gedacht, als die 8 I/Os noch universell verwendet werden sollten. Mittlerweile ist das per Jumper getrennt. Bei Pin als Eingang wird der interne Pullup aktiviert.
Veit D. schrieb: > Bei allen > fehlt der ESD Schutz an den ISP Pins. Normalerweise findet der Programmiervorgang ja unter kontrollierten Bedingungen statt und nicht in freier und ESD gefährdeter Wildbahn. Wenn das bei dir doch vorkommt, schadet eine ESD Vorkehrung sicher nicht. > ich möchte nochmal fragen ob ich R22, den am Eingang, weglassen kann? Tja, das weisst nur du. Wenn du keine definierten Pegel an den Eingängen brauchst, kannst du die Matrix auch weglassen.
Hallo, zu Hause ist alles kontrollierte Umgebung. :-) Egal, der ESD Schutz am ISP bleibt jetzt drin. Die Kontakte kann man jederzeit berühren an der Seite. Die letzte Begründung erschließt sich mir allerdings nicht. Die Pins sind Eingänge und der interne Pullup ist aktiv, damit habe ich doch definierte Pegel. Oder wie meinst du das?
Ich persönlich würd ja am MAX die Leitungen DE und R\E\ trennen und an je einen IO-Pin legen. So bekommt man die ausgesendeten Daten gleich zurückgelesen und kann kontrollieren (Vergleich mit dem gesendeten Byte), ob ein BUS-Konflikt vorliegt.
Hallo, \RE, den zusätzlichen Pin kann ich mir ehrlich gesagt nicht leisten. Wenn einer nicht antwortet bekomme ich das über ein Timeout mit. D9-D16, upps, beim Umbau nicht beachtet diese umzudrehen. Danke. Was ist zum R22 zu sagen? Der wird nicht mehr benötigt?
Veit D. schrieb: > Die Pins > sind Eingänge und der interne Pullup ist aktiv, damit habe ich doch > definierte Pegel. Oder wie meinst du das? Wenn du den internen Pullup aktivierst, hast du definierte Pegel und damit kannst du R22 weglassen.
Hallo, okay Danke. Irgendwie benötigte ich eine Bestätigung dafür. Weiß auch nicht warum. Ist eben so. :-)
Hallo, ich habe jetzt eine Platine fertig bestückt und bin beim testen. 1. Test > alle 8 Pins Ausgänge und im 3s Takt ein- und ausschalten Dabei fiel mir auf das die Pins 3, 6, 13 vom CBT3257 nur 3,8V rausgeben. Bekommen jedoch 5V vom ATtiny rein. Mit den typischen 5 Ohm internen Widerstand lässt sich das auch nicht erklären. Die LEDs "als Last" ziehen nur 0,5mA. Dabei dürften falls überhaupt messbar nur 2,5mV abfallen. Kann es sein das der CBT3257 zwar Eingänge analog umschalten kann, aber dennoch Richtungs gebunden ist? Es also kein analoger Wechselkontakt wie bei einem Relais ist? Wo es keine Rolle spielt von welcher Seite der Strom/Spannung reinkommt. 2. Test > 4 Eingänge und 4 Ausgänge, ein Low am Eingang schaltet einen Ausgang Hier fällt mir auf, dass demnach der interne µC Pullup mit den LEDs einen Spannungsteiler bildet und ich nur 2,1V als Eingangsspannung am unbeschalteten Eingangspin messe. Das ist natürlich nicht schön. Die LEDs sind als universelle Kontrollanzeigen gedacht. Egal ob der Pin als Eingang oder Ausgang gejumpert ist. Scheinbar geht das doch nicht so einfach. Könnte ich je einen Pulldown parallel zur LED und R24 einbauen? Vor oder nach dem 1k Längswiderstand? Was ist besser? Dafür bliebe dann der µC interne Pullup ungenutzt. Oder wirkt die LED mit ihren Vorwiderstand schon wie ein ordentlicher Eingangs-Pulldown? Weil Halbleiter.
Bitte melde dich an um einen Beitrag zu schreiben. Anmeldung ist kostenlos und dauert nur eine Minute.
Bestehender Account
Schon ein Account bei Google/GoogleMail? Keine Anmeldung erforderlich!
Mit Google-Account einloggen
Mit Google-Account einloggen
Noch kein Account? Hier anmelden.
















