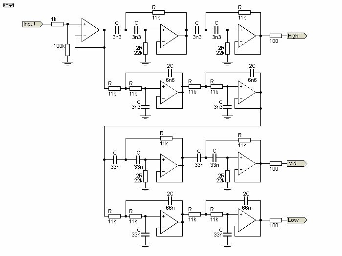
Hallo zusammen, ich probiere einen Linkwitz-Riley Filter zu bauen. Ich möchte damit ein Audiosignal filtern. Habe die angehängte Schaltung gefunden. Aber so wie ich sie verstanden habe trennt die die Signalteile nur auf ich möchte sich aber mixen, also mit 3 Potis Hochpass, Tiefpass, Bandpass dämpfen bzw. verstärken. Wie müsste ich die Schaltung dazu verändern? Oder gibt es vielleicht noch eine andere Möglichkeit?
Anton D. schrieb: > Wie müsste ich die Schaltung dazu verändern? Du baust Regler an die drei Ausgänge und mischst diese über kleine Mischwiderstände wieder zusammen. Dann gibts einen Bass-, einen Mitten- und einen Höhenregler. Wenn du bei Elliot weiter runterrollst auf der Seite, den Buffer kannst du nehmen, die drei Regler kannst du alle an den + Eingang des OpAmps zusammenführen. Für die anderen Leser: http://sound.whsites.net/project09.htm
Moin, Suchst du vielleicht nach einem "3 Band Equalizer"? Das waere nicht ganz so ein OpAmp-Grab. Gruss WK
> Du baust Regler an die drei Ausgänge also statt der 100k Widerstände ganz am ende einfach 100k Potis? > und mischst diese über kleine > Mischwiderstände wieder zusammen. wie geht das?
Anton D. schrieb: > wie geht das? Schau dir unten den Buffer an. Elliot nimmt ein 20k Poti. Du nimmst 3 davon (logarithmische bitte) und hängst an jeden Schleifer einen 10k Widerstand. Die anderen Enden der Widerstände knüpperst du zusammen und gehst auf den + Eingang des von Elliot beschriebenen Buffers.
1 | 10k |
2 | /-----------|==|-----+---------> + OpAmp |
3 | vom Bass >------|=/=|---+ | |
4 | 22k | GND | |
5 | --- | |
6 | /-----------|==|-----+ |
7 | vom Mitten >----|=/=|---+ | |
8 | 22k | GND | |
9 | --- | |
10 | /-----------|==|-----+ |
11 | vom Höhen >-----|=/=|---+ |
12 | 22k | GND |
13 | --- |
Anton D. schrieb: >> Du baust Regler an die drei Ausgänge > > also statt der 100k Widerstände ganz am ende einfach 100k Potis? > >> und mischst diese über kleine >> Mischwiderstände wieder zusammen. > > wie geht das? Ui - ja, wir haben alle mal angefangen. Z. B. so wie in http://sound.whsites.net/project129.htm, aber nur eine Spalte für einen Ausgang. Viel Erfolg! DZDZ
Dergute W. schrieb: > Suchst du vielleicht nach einem "3 Band Equalizer"? Das waere nicht ganz > so ein OpAmp-Grab. Filterflanken 4.Ordnung bekommt man nicht geschenkt. Wenn jemand schön weiche Übergänge zwischen den Bereichen haben möchte, tun es natürlich auch passive Filter 1. Ordnung.
Moin, Wolfgang schrieb: > Filterflanken 4.Ordnung bekommt man nicht geschenkt. Nee, aber wenn man dann nach so ein paar Filtern 4. Kajuete meint, alles wieder zusammenmischen zu koenen, gibts umsonst und gratis prima Beulen im Frequenzgang, alldieweilen die Gruppenlaufzeiten nach unterschiedlichen Filteranzahlen nicht mehr so ganz zusammenpassen. Das High wird in der Schaltung wohl deutlich frueher "fertig" sein, als Mid und Low, da helfen weder Linkwitz noch Riley. Gruss WK
Dergute W. schrieb: > Das High wird in der Schaltung wohl deutlich frueher "fertig" sein, als > Mid und Low, da helfen weder Linkwitz noch Riley. Lies einfach bei Elliot mal unten weiter bei 'Phase Shift'. Da der TE auch schon im Titel explizit 'Linkwitz-Riley' geschrieben hat, ist diese Diskussion eigentlich auch überflüssig - er möchte nun mal dieses Filter bauen.
Dergute W. schrieb: > Nee, aber wenn man dann nach so ein paar Filtern 4. Kajuete meint, alles > wieder zusammenmischen zu koenen, gibts umsonst und gratis prima Beulen > im Frequenzgang, alldieweilen die Gruppenlaufzeiten nach > unterschiedlichen Filteranzahlen nicht mehr so ganz zusammenpassen. > > Das High wird in der Schaltung wohl deutlich frueher "fertig" sein, als > Mid und Low, da helfen weder Linkwitz noch Riley. Das ist erstaunlicherweise nicht richtig. Wenn man die Ausgänge der LR-Filter zusammenmischt, kommt dabei ein fast perfekt linearer Frequenzgang heraus (-0,12 dB bei den Übergabefrequenzen). Das ist das besondere der LR-Filter. Wenn du magst, liefere ich die Beweis durch Simulation nach. DZDZ
Moin, Ja, bei einer Kombi aus einem LR-Hoch und -Tiefpass glaub' ich euch das sofort. Das ist ja der Witz am LR. Aber wenn da unterschiedliche Anzahlen von Filtern in den verschiedenen Zweigen sind, haut das doch nicht mehr hin. Im High Zweig sitzt doch nur das eine Filter 4. Ordnung waehrend im Mid-Zweig ja nach dem zum Hi-Zweig komplementaeren Tiefpass (da waeren die Signale ja noch laufzeitmaessig gleich) nochmal so ein Filter kommt. Das macht doch noch extra Laufzeit, die das Hi-Signal nicht hat. Zwischen Low und Mid ist die Welt ja in Ordnung, aber zwischen Mid und High wird Glueckssache. Vielleicht kann man ja die Grenzfrequenzen so waehlen, dasses zufaellig dann phasenmaessig grad' passt, aber das passiert sicher nicht automatisch. Gruss WK
Hi, Glückssache? Mathematik! Ja, die Tatsache, dass da ein BPF in der Mitte ist, bewirkt, dass der Amplitudengang nicht perfekt linear ist. Ich habe es nicht untersucht, aber ich bin mir sicher, dass der Frequenzgang umso linearer wird, je weiter die Übergabefrequenzen auseinander liegen. Na ja - das kann man vielleicht tatsächlich als Glückssache bezeichnen. Und hier ist es ziemlich gut gegangen... DZDZ
Moin, Nicht der Bandpass macht das Problem, sondern dass der Bandpass aus einem Hochpass und einem zusaetzlichen Tiefpass zusammengespaxt ist. Guggdihrhierfastganzunten: http://www.linkwitzlab.com/frontiers_5.htm Das Bild "IMPROVED crossover topology" fuer ne 4 Kanalweiche. Warum sind da wohl die Filter anders angeordnet als im 1. Bild dieses Threads? Gruss WK
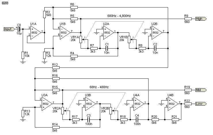
Moin Jungs, jetzt habe ich mich doch für eine andere Schaltung entschieden. Die quasi auch genau das macht was ich will. siehe hier: http://sound.whsites.net/project153.htm Allerdings hätte ich die Übergangsfrequenzen gerne fest und die Bereiche wie folgt: 0-400 <> 400 - 4.000 <> 4.000 - 25.000 (Ich denke mal 0 und 25.000 sind nur theoretische werte) Habe jetzt die Formel die auf der Seite steht benutzt und folgendes ausgerechnet. R17, R18 = 1k8 VR2A, VR2B = 2k2 f = 397 Hz R7, R8 = 2k7 VR1A, VR1B = 1k2 f = 4080Hz Würdet ihr sagen das stimmt so? Kann ich die Widerstände einfach so ersetzen wie beschrieben?
Moin, Deine Widerstandsberechnungen werden schon so hinhauen. Nur wenn du immernoch vorhast, die 3 Ausgangssignale wieder zu Einem zusammenzuaddieren, koennts die selben Probleme wie mit den LR-Filtern geben. Gruss wK
Hi, was du jetzt hast, ist ein StateVariable-Filter. Allerdings nur in Ordnung 2. Es gibt Realisierungen eines LR-Filters mit SV-Filtern in Ordnung 4. Da mußt du mal suchen...es gab übrigens von BurrBrown einen OP mit abgeglichenen Kondensatoren, den UAF42 und ein DOS-Programm zur Bestimmung der Bauelemente für die gängigen Filtertypen bis zur Ordnung 10. Ist alles schon uralt, aber immer noch im Netz. UAF42 ist ein brauchbarer Suchbegriff und den Baustein gibts sogar manchmal bei Ebay. Viel Spass Rainer
Dergute W. schrieb: > aber wenn man dann nach so ein paar Filtern 4. Kajuet Dummschwatzkopf. Allerdings sind die steilen LR Filter trotzdem eine blöde Wahl für einen EQ.
Ich glaube, hier reden einige nicht über das gleiche Problem. Ein Filter für eine Lautsprecherweiche ist reichlich anders als ein Filter! Wenn ich mich recht erinnere, dann bezieht dass LR-Filter die Lautsprecher als Filter 2ter Ordnung in die Berechnung mit ein. Das muß man rechnen können! Es geht sicher nicht mit 2 Potis, die verdreht werden... Rainer
Bandpass für parametrischen Equalizer. Jeweils eine dieser Stufen für jedes gewünschte Frequenzband. Im Gegenkopplungszweig des Vorverstärkers eingefügt, hat man ein parametrisierbares Notch-Filter. Brummfilter, etc. lassen sich damit sehr steilflankig und einfach realisieren.
kann ich die Op-Amps durch TL072 bzw. TL074 ersetzen? Was sind da vor und Nachteile und was für Op-Amps gäbe es da noch die gut passen.
Anton D. schrieb: > was für Op-Amps gäbe es da noch die gut passen Heutige OpAmps sind fast alle gut, die Unterschiede werden mmer kleiner. Es gibt ein paar bewährte OpAmps wie die RC4558/RC4560 oder die sehr brauchbaren OPA2134. Auch der NE5534 wird gerne als besonders geeignet bezeichnet. Anton D. schrieb: > kann ich die Op-Amps durch TL072 bzw. TL074 ersetzen? Gehen tut es.
Hi, wenn du bei den StateVariable-Filtern bleibst, dann ist das Wichtigste der Kondensator, respektive sein Wert! Aber du willst offensichtlich gar keine Frequenzweiche bauen...sorry, habe ich erst nicht geschnallt. Die Op's gehen alle für deine Anwendung. Gruß Rainer
sind die 4 opamps im einen beim tl074 der einzige unterschied? macht das klanglich was aus, wenn 4 statt 2 in einem bauteil sind? beeinflussen die sich oder so?
Lieber Freund, bitte sei mir nicht bös, aber deinen Fragen folgend, hast du nicht wirklich Ahnung, was du da machen willst. Warum denkst du nicht erst mal im "Kämmerchen" und fragst dann noch einmal - bescheiden - nach... Jemand der mit "Linkwitz-Riley Filter bauen" anfängt und dann jetzt eine solche Frage stellt, der ist auf dem komplett falschen Dampfer...und freut sich wahrscheinlich, dass immer noch ein Depp antwortet. Gruß Rainer
Rainer V. schrieb: > Lieber Freund, bitte sei mir nicht bös, aber deinen Fragen > folgend, hast > du nicht wirklich Ahnung, was du da machen willst. Warum denkst du nicht > erst mal im "Kämmerchen" und fragst dann noch einmal - bescheiden - > nach... Jemand der mit "Linkwitz-Riley Filter bauen" anfängt und dann > jetzt eine solche Frage stellt, der ist auf dem komplett falschen > Dampfer...und freut sich wahrscheinlich, dass immer noch ein Depp > antwortet. > Gruß Rainer wenn jeder alles wüsste, bräuchten wir kein forum.
Anton D. schrieb: > wo ist bei den 3en der unterschied? Der 1. und der 3. sind beide identisch und im SOIC-8 Gehaeuse, waehrend der 2. im PDIP-8 Gehaeuse ist. 1.) und 3.) unterscheiden sich nur in der Packungsgroesse. 1 gibts im 75er Pack, 3.) im 2500 Stk Anstaltspackung. Sowas steht ueblicherweise im Datenblatt des Herstellers. Gruss WK
Hallo Zusammen, ich glaub ich hab das schonmal gefragt, aber habs wieder vergessen... Ich hab die Schaltung (http://sound.whsites.net/project153.htm) jetzt gebaut. bzw. noch den "high" part. Funktioniert aber nicht... Jetzt bin ich unschlüssig ob ich die Chinch kabel richtig angeschlossen habe. Ich hab die Masse der Chinch Buchse an Masse gelegt und wo input steht eben den anderen Pol der Chinch Buchse. Passt das so???
so so...der Gast hat vergessen, was er gefragt hat... Lieber Gast, wenn du - und ich wiederhole mich - wenn du auch nur ansatzweise Ahnung davon hättest, was du eigentlich willst, dann lautete deine Frage hier anders! Gruß Rainer
Rainer V. schrieb: > so so...der Gast hat vergessen, was er gefragt hat... Lieber Gast, > wenn > du - und ich wiederhole mich - wenn du auch nur ansatzweise Ahnung davon > hättest, was du eigentlich willst, dann lautete deine Frage hier anders! > Gruß Rainer das du dir die Mühe machst so einen inhaltlosen Beitrag zu schreiben erstaunt mich! Im ganzen thread sehe ich keinen einzigen konstruktiven Post....
Anton D. schrieb: > ich probiere einen Linkwitz-Riley Filter zu bauen. Ich möchte damit ein > Audiosignal filtern. Habe die angehängte Schaltung gefunden. Aber so wie > ich sie verstanden habe trennt die die Signalteile nur auf Ja, es ist ja auch eine Frequenzweiche, hier für eine Lautsprecherbox. > ich möchte > sich aber mixen, also mit 3 Potis Hochpass, Tiefpass, Bandpass dämpfen > bzw. verstärken. Das Ding heißt "equalizer". Etwas ganz Primitives, zeigt aber schon das Wesentliche. http://www.dieelektronikerseite.de/Circuits/3%20Band%20Equalizer.htm So etwas gab es mal in den 80ziger Jahren. http://www.transkommunikation.ch/dateien/schaltungen/diverse_schaltungen/audio_circuits/5-Kanal%20Stereo%20Equalizer.pdf Hier ein Kanal. Mit LTspice kann man so etwas auch berechnen. Beitrag "Frage zu EQ-Schaltung mit TL074" Hier eine vollständige Schaltung eines 3-Kanal-EQ. Am Anfang muß ein OP die Einspeisung in die einzelnen Kanäle niederohmig durchführen, sonst sind die Kanäle nicht entkoppelt. https://www.eeweb.com/blog/circuit_projects/3-band-graphic-equalizer-circuit mfg klaus
also, wenn Klaus sich nicht scheut, man glaubt halt immer wieder an das Gute im Menschen...
Mann oh Mann, allein die Frage vom TO ist doch schon komatös! Ich habe auch nur aus Neugier reingeschaut... Rainer
hi zusammen ich lese gerade folgendes "Power to pins 4 (-VE) and 8 (+VE) must be bypassed with 100nF ceramic caps between each supply and earth/ ground. Supply connections are not shown in the above drawings." kann mir das jmd. erklären? ich hab ein labornetzteil und das schliesse ich direkt an die op-amps an.
Anton Dob schrieb: > hi zusammen ich lese gerade folgendes "Power to pins 4 (-VE) and 8 (+VE) > must be bypassed with 100nF ceramic caps between each supply and earth/ > ground. Supply connections are not shown in the above drawings." > > kann mir das jmd. erklären? ich hab ein labornetzteil und das schliesse > ich direkt an die op-amps an. Und du schliesst am OpAmp direkt 100nF von Pin 4 nach GND und von Pin 8 nach GND an, decoupling, obwohl das nícht gezeichnet wurde, weil selbstverständlich und schon im Datenblatt des OpAmps angegeben. Genauer: http://www.analog.com/media/en/technical-documentation/application-notes/AN-202.pdf
Bitte melde dich an um einen Beitrag zu schreiben. Anmeldung ist kostenlos und dauert nur eine Minute.
Bestehender Account
Schon ein Account bei Google/GoogleMail? Keine Anmeldung erforderlich!
Mit Google-Account einloggen
Mit Google-Account einloggen
Noch kein Account? Hier anmelden.



