Hallöchen, Ich beschäftige mich seit einiger Zeit mit dem Thema Nixies. Als Laie habe ich nicht viel Ahnung von spulen und so was, nur die Basics kenne ich ;). Ich bin nach einiger Zeit Recherche auf ein mit einem NE555 gesteuertes Netzteil gestoßen. Das war soweit eigentlich perfekt für mich, ich benötige 100-200V Ausgangsspannung und einen Input von 12V, damit ich das Netzteil an mein Computer Netzteil anschließen kann. Also habe ich das Netzteil nachgebaut und da ist mir dann der Mosfet verbrutzelt und ich hatte keine Ausgangsspannung. Dann habe ich das ganze nochmal kontrolliert und eine falsche Lötstelle gefunden. Diese habe ich dann korrigiert. Den mosfet habe ich dann gegen einen neuen ausgetauscht, aber dieser ist dann auch krepiert. Eigentlich war alles soweit korrekt angeschlossen und wie im Schaltplan beschrieben nachgebaut. Also habe ich mich dann heute auf die Suche nach einem neuen Schaltplan gemacht habe, bin ich dann auf den anderen gestoßen, dieser gibt mir aber 150-220V (ungefähr), ich benötige aber eine Spannung, die bei 100V beginnt. Meine Frage wäre also: wie müsste ich das andere Netzteil abändern, dass die Ausgangsspannung bei 100V beginnt? Das Netzteil mit dem NE555 werde ich glaube ich nicht mehr weiter verbessern bzw reparieren. Gruß, Flexplays
:
Verschoben durch Admin
Hast du auch sicher den richtigen Mosfet? Der Stepup Wandler im 1. Bild müsste eigentlich funktionieren.
:
Wiederhergestellt durch Admin
@Jonathan W. (flexplays) >Ich bin nach einiger Zeit Recherche auf ein mit einem NE555 gesteuertes >Netzteil gestoßen. Es mag funktionieren, aber so richtig gescheit ist es nicht. >Also habe ich das Netzteil nachgebaut und da ist mir dann der Mosfet >verbrutzelt und ich hatte keine Ausgangsspannung. ;-) >Also habe ich mich dann heute auf die Suche nach einem neuen Schaltplan >gemacht habe, bin ich dann auf den anderen gestoßen, dieser gibt mir >aber 150-220V (ungefähr), ich benötige aber eine Spannung, die bei 100V >beginnt. Wieso? Für die NIxis brauchst du eher 180-200V. >Meine Frage wäre also: wie müsste ich das andere Netzteil abändern, dass >die Ausgangsspannung bei 100V beginnt? P1 auf 1M ändern. Aber so richtig schön ist das nicht, da liegt die halbe Ausgangsspannung am Poti. Aber bau die Schaltung besser gleich RICHTIG auf. Vor allem mit einer Strombegrenzung, die verhindert so manche Katastrophe. Beitrag "Re: Stepup 180V - sackt völlig zusammen"
Hallo, danke für die schnellen Antworten :). supbroumad? schrieb: > Hast du auch sicher den richtigen Mosfet? > Der Stepup Wandler im 1. Bild müsste eigentlich funktionieren. Ja, eigntlich ist das der passende gewesen. Falk B. schrieb: > Wieso? Für die NIxis brauchst du eher 180-200V. Ich habe IN17 Nixies, die laufen laut Datenblatt auf 105-120V. Falk B. schrieb: > P1 auf 1M ändern. Aber so richtig schön ist das nicht, da liegt die > halbe Ausgangsspannung am Poti. Das habe ich mir lustigerweise auch schon überlegt, bloß wie gesagt, es ist nicht die schönste Variante ;). :-) schrieb: > Du kannst dir zu dem Thema auch mal die Microchip App Note TB053 > anschauen. Klingt gut, vielen Dank. Falk B. schrieb: > Aber bau die Schaltung besser gleich RICHTIG auf. Vor allem mit einer > Strombegrenzung, die verhindert so manche Katastrophe. Stimmt, ist auch noch eine gute Idee mit dem Begrenzer ;). Wie müsste man den dann einbauen, bzw. überhaut bauen?
:
Bearbeitet durch User
Jonathan W. schrieb: > Ich habe IN17 Nixies, die laufen laut Datenblatt auf 105-120V. Das wird die Brennspannung sein, die über den Röhren abfällt wenn sie gezündet haben. Da ist ja noch ein Vorwiderstand, am dem fällt ja auch noch Spannung ab. Dein Netzteil muss die Zündspannung liefern können. Das werden so 170-200V sein.
900ss D. schrieb: > Das wird die Brennspannung sein, die über den Röhren abfällt wenn sie > gezündet haben. Da ist ja noch ein Vorwiderstand, am dem fällt ja auch > noch Spannung ab. > > Dein Netzteil muss die Zündspannung liefern können. Das werden so > 170-200V sein. Ok, also im Datenblatt steht "nicht mehr als 170V (nur kurz)". Das wir dann wohl die Zündspannung sein. Danach muss man die, so wie ich das verstanden habe, Spannung wieder herab setzen, oder?
Nö. Was passiert, wenn die Röhre zündet? Genau es fließt Strom. Auf den Rest musst du selber kommen ;-)
:
Bearbeitet durch User
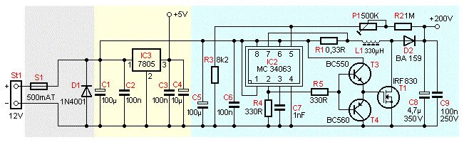
@Jonathan W. (flexplays) >> Wieso? Für die NIxis brauchst du eher 180-200V. >Ich habe IN17 Nixies, die laufen laut Datenblatt auf 105-120V. Brennspannung. Aber du musst ja erstmal die Zündspannung überschreiten. >> Aber bau die Schaltung besser gleich RICHTIG auf. Vor allem mit einer >> Strombegrenzung, die verhindert so manche Katastrophe. >Stimmt, ist auch noch eine gute Idee mit dem Begrenzer ;). >Wie müsste man den dann einbauen, bzw. überhaut bauen? Das ist R1 in der Schaltung. https://www.mikrocontroller.net/attachment/137127/Step_Up_180V_25mA.png
Falk B. schrieb: > Das ist R1 in der Schaltung. > > https://www.mikrocontroller.net/attachment/137127/Step_Up_180V_25mA.png Ah, ok. Dankeschön. Kann man dann das 2. Netzteil mit dem MC34063 so lassen und dann einen Poti mit etwas mehr Widerstand nehmen, oder gibt es noch einen besseren Netzteilschaltplan?
Auch in der Schaltung mit dem 34063 ist der R1 der Strombegrenzungswiderstand. Ich habe einige Uhren mit genau der Schaltung aufgebaut. Sie laufen alle noch seit 2006 ohne Probleme.
:
Bearbeitet durch User
900ss D. schrieb: > Auch in der Schaltung mit dem 34063 ist der R1 der > Strombegrenzungswiderstand. Ich habe einige Uhren mit genau der > Schaltung aufgebaut. Sie laufen alle noch seit 2006 ohne Probleme. Ok, gut zu wissen, vielen Dank :). Wie kann man dann eigentlich asurechnen, wie groß der Widerstand ist, um eine bestimmte Umax zu haben? Dann geh ich morgen mal zu Conrad, zum Glück habe ich noch ein bisschen Lochrasterplatine zur Verfügung, das sollte reichen :D.
:
Bearbeitet durch User
Der Widerstand R1 bestimmt nicht Umax, sondern begrenzt den Strom. Das Trimmpoti bestimmt die Ausgangsspannung. Ansonsten sieh dir doch einfach mal das Datenblatt des MC34063 an und die Appnote dazu. Es wird dort alles erklärt.
@Jonathan W. (flexplays) >Ok, gut zu wissen, vielen Dank :). Wie kann man dann eigentlich >asurechnen, wie groß der Widerstand ist, um eine bestimmte Umax zu >haben? Mit dem ohmschen Gesetz. Der MC34063 regelt so, daß an Pin 5 1,25V anliegen.
Achja, wo muss man da eigentlich die Erdung von den Nixies anschließen, an der "bormalen" Erdung sollte man sie anschließen können, oder? Verwirrt mich jedes mal haha.
:
Bearbeitet durch User
Jonathan W. schrieb: > auf welche Spannung der Strom > begrenzt wird? ????????????????????????????????????????????????
joe schrieb: > Jonathan W. schrieb: >> auf welche Spannung der Strom >> begrenzt wird? > > ???????????????????????????????????????????????? Egal, habs verstanden haha
:
Bearbeitet durch User
Jonathan W. schrieb: > wo muss man da eigentlich die Erdung von den Nixies anschließen Woher nimmst du die Information, dass du die Nixies erden must?
Ist jetzt zwar nicht der 1:1 richtige Plan für meine, aber das ist so ähnlich. Also, An die Anode muss man ja die Hochspannung anschließen. Und dann an die beliebige Kathode den Minuspol, aber irgendwo muss der Strom ja hinfilesen, deshalb verwirrt mich das leicht. Schau mal am besten bei dem NE555 Stepup, da gibt es den Minuspol.
:
Bearbeitet durch User
900ss D. schrieb: >> wo muss man da eigentlich die Erdung von den Nixies anschließen > > Woher nimmst du die Information, dass du die Nixies erden must? Erdung ist immer gut. :-)
Jonathan W. schrieb: > Ist jetzt zwar nicht der 1:1 richtige Plan für meine Hast du einen Schaltplan deines Projektes oder nicht? Wenn nicht, dann zeichne einen, dann kann man drüber reden. So ist das alles "heiße Luft".
Also, das ewrste Bild zeigt, wie die Nixies richtig angeschlossen werden muss. Das zweite ist das NE555 Netzteil, welches ich benutzt habe. X2-2 ist da der Minuspol. Das dritte ist die uhr, die dann mit den Nixies betrieben wird, da ist auch ein Netzteil dabei, welches aber auch keinen Minuspol für die Nixies hat.
Jonathan W. schrieb: > welches aber auch keinen > Minuspol für die Nixies hat. Aua ;-) Was glaubst du was mit GND bezeichnet ist? Und was glaubst du, bedeutet GND?
Du hast oben das HV-Netzteil mit dem MC34063 gezeigt. Auf der Seite, wo das Schaltbidl herkommt, ist eine komplette Uhr gut beschrieben inkl. Aufbau. Weshalb baust du die nicht nach? Die funktioniert gut. Oder möchtest du deine eigene Schaltung entwickeln?
:
Bearbeitet durch User
900ss D. schrieb: > Du hast oben das HV-Netzteil mit dem MC34063 gezeigt. Auf der Seite, wo > das Schaltbidl herkommt, ist eine komplette Uhr gut beschrieben inkl. > Aufbau. Weshalb baust du die nicht nach? Die funktioniert gut. Oder > möchtest du deine eigene Schaltung entwickeln? Die Schaltung habe ich davor gehabt, bevor ich die Webseite gefunden habe, das habe ich heute das erste mal gefunden, als ich nach ner Alternative für mein NE555 Netzteil gesucht habe.
So, ich habe gerade den Schaltplan von mir wieder heraus gekramt. Dabei ist die Platine für die Uhr und eine für nen Thermometer. Die Frage ist jetzt halt, ob ich die Platinen noch zu Ende löte und programmiere oder ob ich die Uhr von der Webseite nehme, allerdings würde ich diese Platinen gerne fertig stellen und benutzen, denn das ätzen war nicht ganz billig für mich. Allerdings ist die andere Uhr besser umgesetzt.
Wenn du schon angefangen hast, dann mache es fertig. Weshalb auf halber Strecke aufhören?
Hallo, habe nicht alles gelesen. Beitrag "MC34063 Stepup Pfeift laut, erzeugt Schwingungspakete" Beitrag "MC34063 Schaltungsvorstellung 5V Stepup-Konstantstromquelle 1A für 2x10W Power-LED" Wenn Du hier mal alles liest und auch dem Links folgst, wirst Du schon ein ganzes Stück schlauer sein. Als Neuling ist es nicht einmal leicht, z.B. das Schaltbild mit dem 555 so nachzubauen, daß es dann ohne Selbstzerstörung geht. Die wesentlichen Eigenschaften der Bauteile fehlen halt in dem üppigen Schaltbild. Kondensatoren, Dioden, Fets und vor allem Spulen gibt es in etlichen Varianten und Bauformen. Nur welche soll man nehmen? oder hier: http://danyk.cz/dcdc_en.html Jedenfalls sollte man keine Aufwärtswandler ohne eingangsseitige Strombegrenzung aufbauen, sonst geht das schnell schief. Wenn die Frequenz nicht zur Spule passt, kostet es den Fet. Mit freundlichem Gruß
:
Bearbeitet durch User
Das hört sich schon mal gut an, habs zwar nur kurz überflogen, aber das wird mir glaube ich noch hilfreich sein :D. Wenn dieses Netzteil nich fuktioniert, habe ich was Gutes zum nachschlagen, vielen Dank.
Ich habe gerade so ein Teil kommen lassen. ebay 272515701373 Dranrumbasteln oder nachbauen kann man immer noch. Es ist erst mal eine gute Basis.
Hallo, hier mal ein Nixie-Netzteil zu Eigenbau. Im PDF kann man die Folie ausdrucken zur Herstellung (ätzen) einer Platine. Viel Spass Thomas
Leute, kommt doch bitte mal im 21. Jahrhundert an. Es gibt inzwischen moderne Schaltregler, da müßt ihr euch nicht mehr mit dem ollen MC34063 rumärgern. Ein LT1171 / LT1172 und dahinter eine Villard-Kaskade. Fertig. Spart ihr euch den ganzen Kram mit Mosfet-Ansteuerung, Hochspannungsmosfet... und habt ne saubere Regelung.
@Thomas (Gast) >NixieNetzteil_NTN003Rev1.1sch.jpg Ein schlechter Nachbau. Die MOSFET-Ansteuerung ist unsinnig und aufwändig. Kann man einfacher und besser machen. Etwa so. Beitrag "Re: Stepup 180V - sackt völlig zusammen" C1 hat dort auch nix, verloren, damit wird die Regelung arg ausgebremst. Bei L1=330uH und R8=0R33 kommt da am Ende auch nicht allzuviel Leistung raus, ich schätze mal unter 10mA.
Sorry, aber die Schaltung habe ich schon vielmals in einer Uhr verwendet, ist ganz prima.Alle Uhren funktionieren einwandfrei.
@ Thomas (Gast) >Sorry, aber die Schaltung habe ich schon vielmals in einer Uhr >verwendet, ist ganz prima.Alle Uhren funktionieren einwandfrei. Mag sein, ist aber dennoch nicht optimal. Zuviele Bauteile, falsche, wenn auch funktionierende Dimensionierung.
Die Schaltung muss ja nicht jedem gefallen. Vor allem dem nicht, der 2015 selbst schon mal den IC verwendet hat. Beitrag "Spannungswandler 12 Vdc auf 350 Vdc (max. 50mA)"
Die Schaltung wurde nach einer Schaltung von folgender Seite nachgebaut. http://s673742547.online.de/andreas_reinert/NIXIE_Uhren/nixie_uhren.html Die andere Schaltung auf dieser Seite liefert mehr Strom das it richtig. Bei meinen Uhren war die Schaltung jedoch ausreichend!
@Thomas (Gast) >Hier noch ein Link zur Info >http://www.netzmafia.de/skripten/hardware/Roehren/... Ein noch schlechteres Beispiel, dort ist die Überstromabschaltung kurzgeschlossen! Im Fehlerfall raucht da schön was ab. Und diverse Fehler sind gerade im Bastlerumfeld ja nicht selten.
@Thomas (Gast)
>Das hat aber ein Professor gemacht!
Professor für was? Kunstgeschichte?
Karl schrieb: > Leute, kommt doch bitte mal im 21. Jahrhundert an. Es gibt inzwischen > moderne Schaltregler, da müßt ihr euch nicht mehr mit dem ollen MC34063 > rumärgern. Ja, von 1983, aber er ist billig, leider schwer stabil zu bekommen wie man an den 100nF C1 an COMP sieht. > Ein LT1171 / LT1172 und dahinter eine Villard-Kaskade. Fertig. Spart ihr > euch den ganzen Kram mit Mosfet-Ansteuerung, Hochspannungsmosfet... und > habt ne saubere Regelung. 1991, aber eine Kaskade ist ja wohl noch übler als eine MOSFET-Ansteuerung. Aber warum sollte man, wenn es einfacher geht: http://www.intusoft.com/onsemipdfs/AN920-D.pdf Figure 27
1 | 1:10 |
2 | +----------------Spule--|>|--+--+-- +180V/10mA |
3 | | | STTH1R04| | |
4 | | +-----------+ | | |
5 | | | +-----+ | | | |
6 | | +--|8 1|--+ 700k | |
7 | | | | | | |
8 | +--------|7 5|-------------+ | |
9 | | | | | 1uF |
10 | R33 | 3|-------+ | | |
11 | | | | | 4k7 | |
12 | +12V --+--------|6 2 4|--+ 680p | | |
13 | | +-----+ | | | | |
14 | Elko | | | | | |
15 | | | | | | | |
16 | GND ---+-----------+-----+----+-----+--+-- GND |
Mit, oh Wunder, MC34063.
Hallo, falls es nicht zu teuer ist: https://www.ebay.de/itm/170V-DC-High-Voltage-NIXIE-Magic-Eye-Tube-HV-Power-Supply-Module-NIXIE-ERA/172668806287?ssPageName=STRK%3AMEBIDX%3AIT&_trksid=p2060353.m2749.l2649 Sehr klein, ab 5V Eingangsspannung, bin bis jetzt sehr zufrieden. Gruß aus Berlin Michael
Michael B. schrieb: > aber eine Kaskade ist ja wohl noch übler als eine > MOSFET-Ansteuerung. Was ist an einer Kaskade übel? Sie entschärft massiv das Problem, dass die Step-Ups bei 12V auf 170V mit extrem miesen Taktverhältnis arbeiten müssen. Und ich kann über die Kaskade anpassen, ob ich 90V für eine Filamentanzeige, 170V für eine Nixieuhr oder 400V für ein Dekatron haben will, alles mit einer Schaltung. Ja, mit der Spule mit Anzapfung ist nett, aber da musst Du selber wickeln und das wird bei geschlossenen Ferriten schon wieder eklig.
Karl schrieb: > Was ist an einer Kaskade übel? Viele Bauteile, mieser Wirkungsgrad. > Sie entschärft massiv das Problem, dass die Step-Ups bei 12V auf > 170V mit extrem miesen Taktverhältnis arbeiten müssen. Wenn man keine Trafos kennt... Karl schrieb: > aber da musst Du selber wickeln Oje. Selber denken kannst du ?
Michael B. schrieb: > Viele Bauteile, mieser Wirkungsgrad. Wo soll da ein mieser Wirkungsgrad herkommen? Die 0.7V pro Diode machen bei 35V pro Hub nicht wirklich was aus.
Bitte melde dich an um einen Beitrag zu schreiben. Anmeldung ist kostenlos und dauert nur eine Minute.
Bestehender Account
Schon ein Account bei Google/GoogleMail? Keine Anmeldung erforderlich!
Mit Google-Account einloggen
Mit Google-Account einloggen
Noch kein Account? Hier anmelden.









