Hallo liebes Forum. Ich habe eine Rollladensteuerung mit Arduino aufgebaut. Die Motoren werden über zwei 16-fach Relais-Boards geschalten. Um die Eingänge (26 Taster) einzulesen, habe ich 4 Schieberegister 74HC165 kaskadiert. Deren Eingänge liegen über 5,7k an 5V (Pullup). Mit den Tastern ziehe ich sie auf Masse. Motor- und Tasterleitung sind gemeinsam bis zum Taster (UP-Dose) verlegt. Zwei 74HC165 sterben regelmäßig, sobald die Rolladenmotoren starten. Ich vermute, dass über die Motorleitung Störimpulse in die Tasterleitung induziert werden. Wie kann ich die Schaltkreise davor schützen? Eigentlich besitzen diese doch bereits eine interne Schutzschaltung. Was kann ich außerdem tun? Vorab Danke für Eure Tipps.
> Eigentlich besitzen diese doch bereits eine interne Schutzschaltung.
Das schon, aber die verträgt nicht beliebig viel unerwünschte Energie.
Um Dir weiter zu helfen brauche ich einen Schaltplan, vor allem von dem
Bereich der Taster bis zu dem IC's.
@Ralf (Gast) >induziert werden. Wie kann ich die Schaltkreise davor schützen? Mit einem RC-Glied. So wie hier. Nimm 2x10k und 100nF. https://www.mikrocontroller.net/articles/Entprellung#Einfacher_Taster >Eigentlich besitzen diese doch bereits eine interne Schutzschaltung. Ja, aber die kann nur begrenzt Energie schlucken. Die ist bei dir anscheinend höher.
Direkt am IC-Eingang nochmal 10k in Reihe, der begrenzt dann den Strom durch die internen Dioden.
> Um Dir weiter zu helfen brauche ich einen Schaltplan, vor allem von dem > Bereich der Taster bis zu dem IC's. Schaltplan befindet sich im Anhang.
Das ist ein Witz, oder? Was bitteschön kann man an dieser Zeichnung bezüglich der Beschaltung der Eingänge ablesen? Gar nichts!
Weiß ich nicht, welches Problem Du gerade hast. Die Eingänge hängen einerseits an einem Pullup-Widerstandsnetzwerk, andererseits gehen Sie an die Pins der Reihenklemmen, an die die Unterputztaster angeschlossen sind und jeweils Masse schalten. Das ist das Sheet für das zugehörige Leiterplattenlayout, ich glaube nicht, dass das ein Witz ist.
ralf700 schrieb: > Weiß ich nicht, welches Problem Du gerade hast. Das Bild ist scheisse! So kann man nichts erkennen!
ralf700 schrieb: > Weiß ich nicht, welches Problem Du gerade hast. Die Eingänge hängen > einerseits an einem Pullup-Widerstandsnetzwerk, andererseits gehen Sie > an die Pins der Reihenklemmen, an die die Unterputztaster angeschlossen > sind und jeweils Masse schalten. Das ist das Sheet für das zugehörige > Leiterplattenlayout, ich glaube nicht, dass das ein Witz ist. Aber jetzt weiss man ein wenig mehr. Die Eingänge hängen also direkt an Tastern. Kurt
Alex W. schrieb: > Das Bild ist scheisse! So kann man nichts erkennen! Dann solltest Du Dir das PDF anschauen.
> Dann solltest Du Dir das PDF anschauen.
Auch dieses Bild taugt nichts. Ich sehe da weder Widerstandnetzwerke und
noch Taster.
Ralf schrieb: > Um die Eingänge (26 Taster) einzulesen, habe ich 4 Schieberegister > 74HC165 kaskadiert. ... > Motor- und Tasterleitung sind gemeinsam bis zum Taster (UP-Dose) > verlegt. Und die Taster gehen nach 5-20m Kabel direkt an den IC-Pin? Mutig, mutig. Da wundert keinen mehr, dass die Eingänge kaputt gehen. > Was kann ich außerdem tun? Dir vor dem Aufbau einer solchen Schaltung ansehen, wie andere das gemacht haben. Das Rad muss ja nicht wöchentlich neu erfunden werden... Stefan U. schrieb: >> Dann solltest Du Dir das PDF anschauen. > Auch dieses Bild taugt nichts. Ich sehe da weder Widerstandnetzwerke und > noch Taster. Die Widerstandsnetzwerke sind recht kreativ dargestellt, und die Taster hängen wohl an den Klemmen, weil sie nicht Bestandteil der Leiterplatte sind.
Stefan U. schrieb: > Das ist ein Witz, oder? > > Was bitteschön kann man an dieser Zeichnung bezüglich der Beschaltung > der Eingänge ablesen? > > Gar nichts! Doch, sehr viel: die Taster gehen wirklich direkt auf die Eingänge - ohne jegliche Schutzmaßnahmen. Daher ist auch klar, dass die schon erwähnte RC-Beschaltung hilft. Beispiel:
1 | Vcc |
2 | | |
3 | R1 |
4 | | |
5 | o------------+--R2--+--R3--> 74HC165 |
6 | | |
7 | Taster C |
8 | | |
9 | o------------+------+------> |
10 | | |
11 | GND |
Hierbei ist R1: der vorhandene Ziehwiderstand R2,C: Tiefpass gegen hochfrequente starke Störer R3: Strombegrenzung des Eingangsstroms des 74HC165 (Entladestrom von C beim Abschalten der Versorgung) Wenn eine Entprellung nicht nötig oder ESD oder andere hochfrequente starke Störer hier nicht relevant sind, kann R2 und C auch entfallen.
Danke, Dietrich L. Das hilft mir sehr weiter. Hast Du noch ein paar Werte für die Dimensionierung?
Nicht klar erkennbar ist, wie das Widerstandsnetzwerk aussieht. Etwa so, d.h. ist die obere Seite der Rns miteinander verbunden?
1 | VCC |
2 | + |
3 | | |
4 | .-. |
5 | | | |
6 | | | Rn1_ |
7 | '-' |
8 | | |
9 | o----o-----o---+ |
10 | | | | | |
11 | .-. .-. .-. .-. |
12 | | | | | | | | | Rn1-1 ... -x |
13 | | | | | | | | | |
14 | '-' '-' '-' '-' |
15 | | | | | |
16 | | | | o------- |
17 | | | o----)------- |
18 | | o----)----)------- |
19 | o----)----)----)------- |
20 | | | | | |
21 | | | | | |
22 | | o | o | o | o |
23 | |=|> |=|> |=|> |=|> |
24 | | o | o | o | o |
25 | | | | | |
26 | | | | | |
27 | +----o----o----o |
28 | | |
29 | === |
30 | GND |
31 | (created by AACircuit v1.28.6 beta 04/19/05 www.tech-chat.de) |
Dann wird beim Drücken einer Taste zwar dessen Eingang auf GND gelegt, die andern erhalten aber eine geteilte Spannung ... Ist das gewollt bei einem digitalen Eingang oder ist der Rn1_ viel kleiner als die Rn1-1 ... -x? Kann ich mir nicht vorstellen!
HildeK schrieb: > Nicht klar erkennbar ist, wie das Widerstandsnetzwerk aussieht. Etwa so, > d.h. ist die obere Seite der Rns miteinander verbunden? >
1 | > VCC |
2 | > + |
3 | > | |
4 | > .-. |
5 | > | | |
6 | > | | Rn1_ |
7 | > '-' |
8 | > | |
9 | > o----o-----o---+ |
10 | > | | | | |
11 | > .-. .-. .-. .-. |
12 | > | | | | | | | | Rn1-1 ... -x |
13 | > | | | | | | | | |
14 | > '-' '-' '-' '-' |
15 | > | | | | |
16 | > | | | o------- |
17 | > | | o----)------- |
18 | > | o----)----)------- |
19 | > o----)----)----)------- |
20 | > | | | | |
21 | > | | | | |
22 | > | o | o | o | o |
23 | > |=|> |=|> |=|> |=|> |
24 | > | o | o | o | o |
25 | > | | | | |
26 | > | | | | |
27 | > +----o----o----o |
28 | > | |
29 | > === |
30 | > GND |
31 | > (created by AACircuit v1.28.6 beta 04/19/05 www.tech-chat.de) |
32 | > |
> Dann wird beim Drücken einer Taste zwar dessen Eingang auf GND gelegt, > die andern erhalten aber eine geteilte Spannung ... > Ist das gewollt bei einem digitalen Eingang oder ist der Rn1_ viel > kleiner als die Rn1-1 ... -x? Kann ich mir nicht vorstellen! So funktioniert das aber nicht, Rn1_ gehört weg. Was dazu gehört ist die Spannungsbegrenzung (für jeden Eingang extra) die die Eingänge schützt. Kurt
Kurt B. schrieb: > So funktioniert das aber nicht, Rn1_ gehört weg. So ist es aber in dem Plan gezeichnet. Wie schon gesagt: eine sehr kreative Darstellung... HildeK schrieb: > Nicht klar erkennbar ist, wie das Widerstandsnetzwerk aussieht. Ja, aber so ein blödes Netzwerk wird wohl keiner verbauen. Letztlich wird es wohl ein handelsübliches 8-fach Widerstandsnetzwerk sein. Aber sogar das gezeichnete Netzwerk würde auch nicht die Eingänge kaputt machen.
Ich sage ja, daß der Plan nicht gut ist. Wir diskutioeren immer noch darüber, wie wohl der Ist-Zustand aussieht.
Kurt B. schrieb: > So funktioniert das aber nicht, Rn1_ gehört weg. Ja eben! Darauf wollte ich ja hinweisen. Ob es so eine R-Netzwerkausführung überhaupt gibt: kann sein, kann auch nicht sein. Lothar M. schrieb: > Aber > sogar das gezeichnete Netzwerk würde auch nicht die Eingänge kaputt > machen. Schon klar. Und selbst wenn durch die Störungen die Eingänge nicht kaputt gehen würden: schon lange vorher werden die Pulse bereits logisch wirksame Signale erhalten. Ralf schrieb: > Motor- und Tasterleitung sind gemeinsam bis zum Taster (UP-Dose) > verlegt. Da liegt der Hase im Pfeffer. Ist es überhaupt zulässig, Steuer- und Lastkreis gemeinsam zu verlegen? Doch höchstens, wenn die Tasten und die Elektronik eine ausreichende Schutzklasse haben.
Laut Datenblatt: ESD protection: -HBM JESD22-A114F exceeds 2000 V -MM JESD22-A115-A exceeds 200 V Irgendwo hast du einen satten Kurzen. Die 74HC-Reihe ist schon sehr tollerant. Suche nach Fehlerquellen mit nen Messgerät.
Also Leute, jetzt mal im Ernst. Dass die Bauteile in Eagle so dargestellt werden und Eurem Schönheitsempfinden nicht standhalten, dafür kann ich nichts. Ihr könnt ja die Bibliotheken anpassen, wenn ihr zuviel Zeit habt. Das Widerstandsnetzwerk ist ein Wald-und-Wiesen Teil (http://www.pollin.de/shop/dt/NzAzOTc3OTk-/Bauelemente_Bauteile/Passive_Bauelemente/Widerstaende/Widerstands_Netzwerk.html) Ich hab jetzt den vorgeschlagenen Tiefpass mit eingezeichnet. Wie sind denn die Bauteile zu dimensionieren?
1 | VCC |
2 | + |
3 | | |
4 | o-----------. |
5 | | | | | |
6 | .-. .-. .-. .-. |
7 | | | | | | | | | |
8 | | | | | | | | | |
9 | '-' '-' '-' '-' |
10 | | | | | |
11 | | |
12 | | |
13 | | |
14 | | _R2 _R3 |
15 | o----------------|___|---------|___|----->74HC165 |
16 | | | |
17 | | | |
18 | | | |
19 | | | |
20 | | o | + |
21 | |=|> C ---- |
22 | | o ---- |
23 | | | |
24 | | | |
25 | | | |
26 | | | |
27 | === === |
28 | GND GND |
ralf700 schrieb: > Dass die Bauteile in Eagle so dargestellt werden und Eurem > Schönheitsempfinden nicht standhalten, dafür kann ich nichts. Ja, aber du hast doch den Plan gemalt. Also bist doch du verantwortlich für das Aussehen. Und tatsächlich fragt sich an diesem Schaltplan in 5 Jahren mal einer genau diese Fragen... ralf700 schrieb: > Wie sind denn die Bauteile zu dimensionieren? Nimm R2 = R3 = 5..10k, C = 100nF keramisch
ralf700 schrieb: > Das Widerstandsnetzwerk ist ein Wald-und-Wiesen Teil > (http://www.pollin.de/shop/dt/NzAzOTc3OTk-/Bauelemente_Bauteile/Passive_Bauelemente/Widerstaende/Widerstands_Netzwerk.html) Naja, bei Pollin steht 7x 6,8 kΩ und das Teil hat 8 Pins, bei dir sind 9 Widerstände gezeichnet mit insgesamt 9 Pins. Das ist es wohl nicht ...
Kurt B. schrieb: > Und mit Werten. Ich würde das so nicht machen. Da braucht man ja für jeden Taster 3 Leitungen. Und man kann sich auch auf der Versorgung EMV-Dreck einhandeln, den man dann mit den 4 zusätzlichen Bauteilen erst mal herausfiltern muss... Also sieht meine Standardbeschaltung so aus:
1 | Vcc Vcc |
2 | o o |
3 | | | |
4 | | | |
5 | .-.R1 | |
6 | | |2k2 | |
7 | '-' - D1a |
8 | | ^ |
9 | | | |
10 | | ___ R2 | ___R3 |
11 | .---------o----o-----|___|--o-----o-----|___|-----> |
12 | | 4k7 | | 4k7 |
13 | | | | |
14 | | o | - D1b |
15 | | C1 === ^ BAS70-4 |
16 | | o 100n | | BAS40-4 |
17 | | | | o.ä. |
18 | | | | |
19 | '---------o-----------------o-----o------------------- |
20 | | |
21 | === |
22 | GND |
Diese Bauteile kommen so nah wie möglich an die Anschlussklemme für den Taster, damit irgendwelche Störungen dicht an der Klemme abgeblockt werden und nicht erst noch auf der Leiterkarte herumgeistern.
Hallo. Du hast bei deiner Schaltung mehrere Probleme. 1.) Keine Schutzbeschaltung, in Verbindung mit den Motorleitungen und Motoren, welche richtig schöne Spannungsspitzen verursachen, keine gute Idee (was du schon bemerkt hast). 2.) elektrische Sicherheit, wir wissen nicht wie deine Schaltung genau auf- und eingebaut ist, aber ich vermute, dass du eine sichere galvanische Trennung zum Netz brauchst. Wenn du deine Tasterleitungen im gleichen Rohr/Kabel wie die Motorleitungen führst, dann erfüllst du diese Forderung nicht. Somit musst du deine gesamte Schaltung so bauen, wie wenn sie Netzspannung führen würde (Programmierschnittstelle). Wenn du die billigen Relaisboards verwendest, dann passen die Isolationsabstände in der Regel sowieso nicht. 3.) Zu geringer Strom/Spannung zur Tasterabfrage. Du verwendest vermutlich Standard Unterputztaster für 230V für deine Steuerung, diese benötigen für den sicheren Betrieb eine Mindestspannung, Mindeststrom und Mindestleistung. Damit ist sichergestellt, dass die Oxidschicht durchschlagen wird und er zuverläsig schaltet. Punkt 1 und 3 kannst du mit der Schaltung aus folgenden Beitrag erschlagen: Beitrag "Re: Eingangsbeschaltung Microcontroller" Christian_RX7
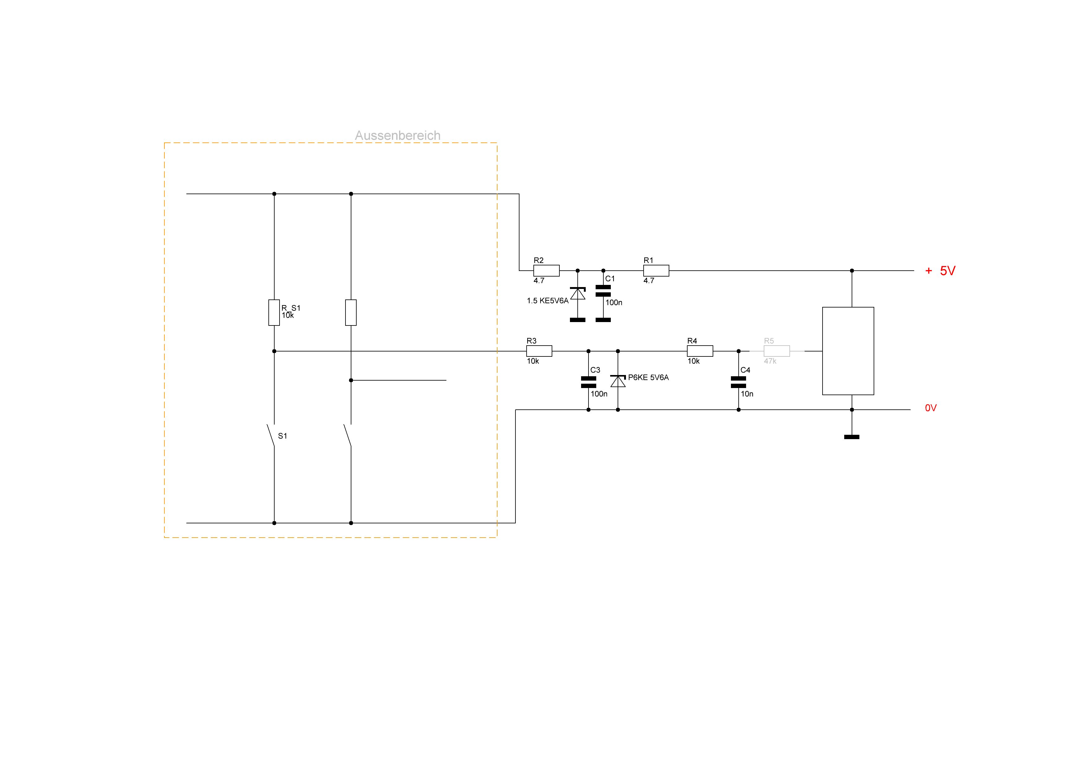
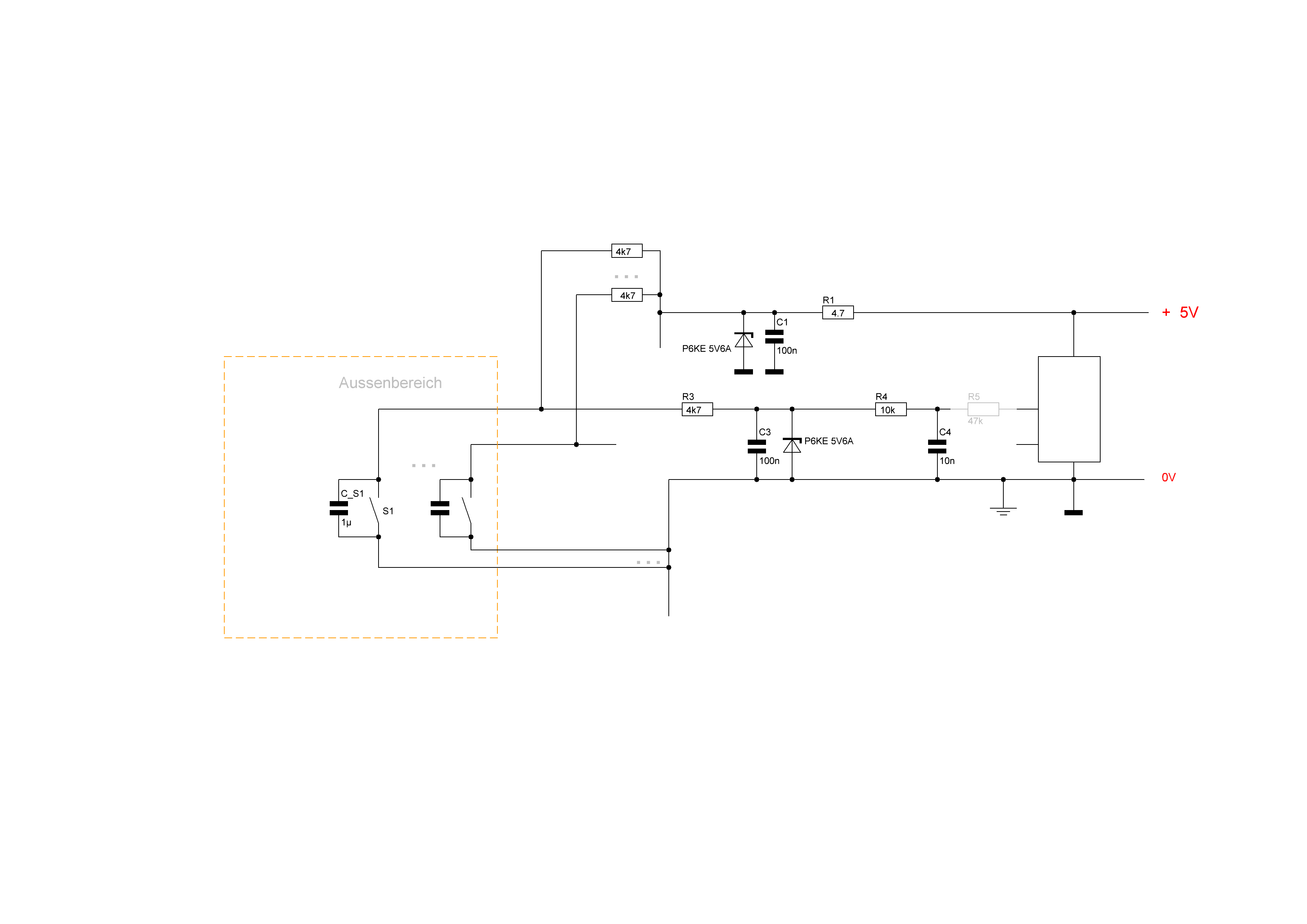
Lothar M. schrieb: > Kurt B. schrieb: >> Und mit Werten. > Ich würde das so nicht machen. Da braucht man ja für jeden Taster 3 > Leitungen. Das war als gemeinsame Ringleitung gedacht. Anbei zwei Bilder, eins zeigt die Schaltung als Ring, die zweite mit Einzelleitungen. Beiden ist gemeinsam dass eine Berührung im Aussenbereich mit 230V zu keinem Schaden an der Schaltung führt. Voraussetzung: ein 30mA FI. Kurt
Ich glaube nicht, daß ein FI genügt, um die VDE Richtlinien einzuhalten. Ich betrachte den Personenschutzschalter als zusätzliche Absicherung, die helfen soll, wenn alle anderen vorgeschriebenen Schutzmaßnahmen versagen. In dem Haus wo ich wohne, gibt es gar keine Personenschutzschalter.
Stefan U. schrieb: > Ich glaube nicht, daß ein FI genügt, um die VDE Richtlinien einzuhalten. Das nicht. Bei uns ist er ja Pflicht (und das ist gut so). Bei der Leitungsverlegung ist darauf zu achten, dass diese von netzstromführenden Leitungen getrennt, bzw. ausreichend gut isoliert sind. Da gibt's ev. je nach EVU, andere Vorschriften. Hier hilft nur eins, das EVU fragen. Kurt
Hat sich schon geklärt, was das für Taster sind? Sind das Endlagenschalter, vom Benutzer zu bedienende Taster oder einfach nur einer je Buchstabe im Alphabet für Zeicheneingabe? Eine Rolladensteuerung mit 26 Tastern stelle ich mir irre kompliziert vor und es genügt nicht nur ein Schaltplan. Da muss ja auch irgendwo ein Arduino sein. Es wäre auch sehr praktisch, wenn du die Anschlüsse und Leitungen irgendwie qualifizieren könntest, bspw. wie lang eine Leitung ist und um welche Art Leitung es sich handelt. Es macht nicht sonderlich viel Sinn, eine 5-polige Herdanschlussleitung zu verwenden, um eine 230V-Motor-Speisung und dessen Endlagenschalter zu übertragen. Störanfällige Abschnitte müssen da ggf. ganz anders beschaltet werden. (Meist werden die Endlagenschalter in die Motorsteuerung am Motor verbaut und die zentrale Rolladensteuerung gibt einfach lange genug Pegel auf die Steuerleitung, ohne die Endlagen zu kontrollieren.) Vielleicht willst du auch gar nicht mit Konstantspannung arbeiten, sondern mit Konstantstrom und bspw. 20mA als High nehmen, statt 5V zzgl. Störpegel. Es bleibt spannend.
Boris O. schrieb: > Hat sich schon geklärt, was das für Taster sind? Normale Busch-Jäger Jalousietaster, Unterputz an den jeweiligen Fenstern verbaut. Je nach Entfernung zum Zählerschrank 5-50m mittels NYM4x1,5. > Eine Rolladensteuerung mit 26 Tastern stelle ich mir irre kompliziert > vor und es genügt nicht nur ein Schaltplan. Da muss ja auch irgendwo ein > Arduino sein. So ist es, die Steuerung erfolgt über einen Arduino. Neben den Rolläden auch noch Licht und einige Fenstersteckdosen für die Weihnachtsbeleuchtung. Funktioniert grundlegend alles. Anwahl ob nur dieses Fenster, das gesamte Geschoss oder das gesamte Haus verfährt an jedem Taster möglich durch 1x, doppelt oder lange drücken. LAN-Anbindung und Bedieung über Smartphone ebenfalls vorhanden. Ebenso eine RTC für alle zeitlichen Steuerungen. Da bieten industrielle Steuerungen weit weniger, vor allem immer separate Gruppenschalter, die ich nicht wollte. > (Meist werden die Endlagenschalter in die Motorsteuerung am Motor > verbaut und die zentrale Rolladensteuerung gibt einfach lange genug > Pegel auf die Steuerleitung, ohne die Endlagen zu kontrollieren.) Genau so ist es auch hier. Die Endlagen sind ja nicht aus dem Motor herausgeführt. > Vielleicht willst du auch gar nicht mit Konstantspannung arbeiten, > sondern mit Konstantstrom und bspw. 20mA als High nehmen, statt 5V zzgl. > Störpegel. Das interessiert mich, ist denn der Störpegel dann eliminiert? Hab mir das heute mit dem Oszi angesehen. (sichtbare) Impulse sind beim Start und Stop der Motoren zu sehen. Tja, darüber habe ich wohl einfach nicht nachgedacht. Aber eine Revision2 des Boards kann es ja richten.
Wow, so viele Relais auf einem Knubbel! Nur gut, daß die alle nur kurzzeitig eingeschaltet werden, sonst hättest du auch noch thermische Probleme. Als nachträgliche Quick&Dirty Lösung schlage ich vor, in Reihe zu jeder Taster Leitung (zwischen Pull-Up und Schraubklemme) je einen Widerstand zu schalten. Und zwar mit 1/10 soviel Ohm, wie die Pull-Up Widerstände haben. Das ist zwar keine perfekte Lösung aber mit ein ganz klein wenig Glück genügt es bereits. Die Widerstände filtern die Störungen zwar nicht heruas, aber sie begrenzen die Stromstärke. Wenn du kleine SMD Widerstände verwendest, passt es vermutlich noch auf die bestehende Platine. >> Vielleicht willst du auch gar nicht mit Konstantspannung arbeiten, >> sondern mit Konstantstrom und bspw. 20mA als High nehmen, statt 5V zzgl. >> Störpegel. > Das interessiert mich, ist denn der Störpegel dann eliminiert? Es reduziert die Störempfindlichtkeit, aber eliminiert sie nicht vollständig. In der Industrie sind 20mA Stromschleifen weit verbreitet, ebenso bei Musikern auf der Bühne (MIDI Schnittstelle).
Ralf 7. schrieb: > Hab mir das heute mit dem Oszi angesehen. (sichtbare) Impulse sind beim > Start und Stop der Motoren zu sehen. Tja, darüber habe ich wohl einfach > nicht nachgedacht. Aber eine Revision2 des Boards kann es ja richten. Du könntest dir die Störimpulse dadurch vom Leib halten dass du einfach Trennrelais für die Tasterseite setzt. Taster schalten sauber durch, galvanische Trennung zu deiner Schaltung, geht, je nach Relais, mit 12/24 und auch 230V. Kein Problem mit unterschiedlichen Spannungen im gleichem Kabel. Selbst eingekoppelte Überspannungen (Blitz in Nachbarschaft) sind da nicht so kritisch. (die Relaiskontakte müssen halt für kleine Ströme geeignet sein, ev. mit Kondensator nachhelfen) Kurt
Kurt B. schrieb: > Du könntest dir die Störimpulse dadurch vom Leib halten dass du einfach > Trennrelais für die Tasterseite setzt. Das wäre aber nochmal ne ganz schöne Materialschlacht. Nochmal 26 Relais. Wie sieht denn ein Eingangsmodul einer SPS aus. Die muss doch auch EMV und ESD-fest sein.
Ralf 700 schrieb: > Kurt B. schrieb: >> Du könntest dir die Störimpulse dadurch vom Leib halten dass du einfach >> Trennrelais für die Tasterseite setzt. > Das wäre aber nochmal ne ganz schöne Materialschlacht. Nochmal 26 > Relais. Wie sieht denn ein Eingangsmodul einer SPS aus. Die muss doch > auch EMV und ESD-fest sein. Wohl so ähnlich wie wir es hier schon gemalt haben. Zusätzlich mit einer Schwellenanpassung an die SPS-Spezifikation. Mit Relays wärs halt am einfachsten und sichersten. Kurt
Bitte melde dich an um einen Beitrag zu schreiben. Anmeldung ist kostenlos und dauert nur eine Minute.
Bestehender Account
Schon ein Account bei Google/GoogleMail? Keine Anmeldung erforderlich!
Mit Google-Account einloggen
Mit Google-Account einloggen
Noch kein Account? Hier anmelden.






